用于跨模态编码和效应子预测的语言嵌入与生物特征对比学习

news/2025/10/24 10:38:38/文章来源:https://www.cnblogs.com/ylifs/p/19162585

作者信息

彭越1,吴俊泽',孙毅1,张元星 \({}^{2}\) ,王启尧 \({}^{1,3,4}\) & 邵帅 \({}^{1,3,4}\)

\({}^{1}\) 生物反应器工程国家重点实验室,华东理工大学,中国上海。 \({}^{2}\) 南方海洋科学与工程广东省实验室(珠海),中国珠海519000。 \({}^{3}\) 上海水产动物疫苗工程技术研究中心,中国上海。 \({}^{4}\) 农业部水生动物疾病重点实验室,中国上海。 &电子邮件:shaoscott@ecust.edu.cn

摘要

识别和表征革兰氏阴性菌分泌的毒力蛋白对于解析微生物致病机制以及辅助开发治疗策略具有基础意义。利用预训练蛋白质语言模型(PLMs)的效应子预测工具已通过利用广泛的进化和序列蛋白特征展现出良好的性能。然而,效应子预测的准确性和灵敏度仍具挑战性。在此,我们提出一种名为“语言嵌入与生物特征对比学习”(CLEF)的模型,该模型采用对比学习方法将PLM表示与补充的生物特征相融合。生物学信息被捕捉于学习到的上下文嵌入中,从而生成有意义的表示。借助跨模态生物特征,CLEF在预测肠病原体中的III型、IV型和VI型分泌效应子(T3SEs/T4SEs/T6SEs)方面优于当前最先进(SOTA)模型。所有实验验证的肠出血性大肠杆菌效应子以及43个实验验证的鼠伤寒沙门氏菌III型分泌效应子中的41个均被成功识别。此外,在鱼类爱德华氏菌中通过广泛实验验证了12个预测的T3SEs和11个预测的T6SEs。进一步地,通过CLEF框架整合组学数据可增强蛋白质表示,以描绘效应子-效应子相互作用并确定体内定植必需基因。总体而言,CLEF提供了一个蓝图,弥合了计算机模拟PLM能力与实验生物学信息之间的差距,以完成复杂任务。

引言

革兰氏阴性病原体利用一系列复杂的蛋白质复合物(称为分泌系统)将多种效应子跨过细菌膜转运至外部环境,如竞争性细菌和宿主细胞 \({}^{1 - 3}\) 。分泌的效应子是许多临床上重要的革兰氏阴性病原体感染策略所依赖的关键毒力因子 \({}^{4,5}\) 。例如,沙门氏菌和志贺氏菌的III型分泌效应子(T3SE)形成了强大的胞内毒力网络,以操控截然不同的宿主免疫反应 \({}^{6}\) 。军团菌肺炎通过分泌多种Dot/lcm型IV型分泌效应子(T4SE)进入巨噬细胞,建立安全且可复制的生活方式 \({}^{7}\) 。霍乱弧菌的VI型分泌效应子(T6SE)用于杀死邻近病原体以实现竞争性生存 \({}^{8}\) 并利用宿主免疫反应促进定植 \({}^{9}\) 。因此,细菌效应子的鉴定与表征对于深入理解微生物致病机制及开发新的治疗策略至关重要。

目前,效应蛋白已通过实验筛选方法(如分泌组学分析 \({}^{{13},{14}}\))持续被发现。然而,这些耗时且费力的方法常受限于蛋白质表达和分泌水平的多样性和不确定性。过去十年中,机器学习(ML)技术越来越多地应用于预测毒力效应蛋白 \({}^{15}\) 。基于已验证的效应蛋白 \({}^{{16} - {19}}\) ,早期方法开发了初步模型以区分效应蛋白,这些模型直接将蛋白质信息转化为机器友好的特征,包括序列、进化、结构、生物物理特性以及基因组位置 \({}^{{20} - {23}}\) 。一些最近的效应蛋白预测模型尝试采用先进的编码技术作为蛋白质表示,以实现卓越性能。例如,Bastion3使用位置特异性评分矩阵(PSSM)作为T3SE预测的统计表示 \({}^{24}\) ,而CNN-T4SE进一步利用卷积神经网络(CNN)从PSSM中提取特征,有效识别T4SE \({}^{25}\) 。同样,T3SEpp和EP3整合了多种表示和分类模型的输出以用于发现 \({}^{{26},{27}}\) 。Effectidor结合相应的基因和启动子特征来确定T3SE \({}^{28}\)

当前提升效应蛋白预测模型的主要挑战在于已知效应蛋白规模有限,更重要的是,许多效应蛋白不共享任何序列相似性或结构特征,这导致模型难以从小规模数据集中学习到稳健特征 \({}^{15}\) 。为此,预训练蛋白质语言模型(PLMs) \({}^{{29} - {31}}\) 强大的表示能力的出现为效应蛋白预测方法的发展带来了活力。基于注意力机制 \({}^{32}\) ,主流PLMs利用由多个Transformer模块组成的深度神经网络分析氨基酸位点之间的相关性并生成相应表示 \({}^{33}\) 。在包含数十亿蛋白质的大规模数据集上进行无监督任务训练后 \({}^{{33},{34}}\) ,这些大型PLMs能够有效捕捉蛋白质的进化和序列特征 \({}^{{30},{31}}\)

直接将PLMs中的特征应用于效应蛋白分类任务,可在相对较小的数据集上显著提升模型性能 \({}^{{35},{36}}\) 。T4SEfinder将PLM表示与PSSM特征相结合,在T4SE预测中实现了最先进的(SOTA)分类性能 \({}^{37}\) 。DeepSecE整合了一个大型PLM和多分类器,准确识别革兰氏阴性菌中的分泌蛋白 \({}^{35}\) 。然而,由于准确率和灵敏度仍有待提高,尚不能断言PLMs已在效应蛋白预测任务中达到完美 \({}^{15}\) 。尽管PLMs理论上生成的通用蛋白质表示包含了各种进化、结构和功能信息,但其训练过程忽略了来自大量实验(如差异分泌蛋白质组学和转录组学)的某些直接特征 \({}^{{11},{38}}\) 。此外,除了仅基于氨基酸序列的PLM表示外,蛋白质结构 \({}^{39}\) 和注释 \({}^{{40},{41}}\) 也可能提供对效应蛋白识别至关重要的特征或先验知识。因此,将实验生物学信息整合进PLMs是进一步提升预测性能的有前景途径。

在此,我们提出一种对比学习语言嵌入与生物特征(CLEF)模型,该模型通过对比学习框架将生物特征与PLM表示结合起来。对比学习是一种表示学习技术,用于理解不同表示之间的相似关系,已被广泛应用于多模态机器学习 \({}^{42}\) 。效应蛋白的PLM表示与其他生物特征被视为不同方面(或“模态”),并通过对比学习生成跨模态表示,以反映这些特征的相关性。对于T3SE、T4SE和T6SE效应蛋白预测任务,CLEF达到了与最先进预测器相当的性能,并通过大量实验证实了所识别的效应蛋白。此外,通过整合实验数据,CLEF增强了蛋白质表示,从而揭示效应蛋白间的相互作用及体内定植必需基因。我们的模型为进一步改进和扩展PLMs在细菌毒力因子预测中的应用提供了新见解,并促进了对细菌致病机制的探索。

结果

CLEF是一种基于对比学习的深度学习框架

将预训练的语言模型(PLMs)直接应用于预测细菌分泌系统的效应蛋白已取得了有前景的结果 \({}^{{35},{37}}\) 。然而,当前模型的准确性和敏感性仍有待提高。考虑到PLMs仅能编码输入蛋白质的氨基酸序列,我们假设引入额外的生物蛋白信息(如蛋白质结构、功能注释以及相关生物实验的数据)可以提升模型的预测性能。为此,我们提出了一种名为对比学习语言嵌入与生物特征(CLEF)的模型,通过对比学习范式整合预训练语言模型的蛋白质表示与生物模态特征(图1A,图S1)。定义的“生物特征”包括来自结构、功能注释、其他预测模型输出和生物实验数据的蛋白质表示。每种模态特征与对应的PLM表示一同输入CLEF。CLEF采用广泛使用的双编码器架构 \({}^{42}\) ,将PLM表示和输入模态特征纳入潜在空间,生成协调的跨模态表示(图1A)。InfoNCE损失确保在训练过程中两个表示在潜在空间中保持接近,从而使CLEF能够学习输入模态特征与PLM表示之间的关联。CLEF生成的跨模态表示提升了基于PLM表示识别多样化生物特征内在相关性的能力。

在对比学习框架中,CLEF定义了两个专用编码模块——Encoder A和Encoder B,分别用于编码PLM表示和生物模态特征(图1B)。基于Transformer架构 \({}^{32}\) ,Encoder A旨在将ESM2 \({}^{29}\) 生成的表示转换为与其他蛋白质模态相关的复杂表示。另一方面,Encoder B识别输入的生物模态特征向量,并通过多层感知机(MLP)层将其投影到潜在空间以进行对比训练。Encoder A输出的潜在嵌入被视为每个输入蛋白质的跨模态表示。在细菌效应蛋白预测任务中,CLEF训练分为两个独立阶段(图1C)。在预训练阶段,CLEF通过输入模态特征和ESM2表示对学习跨模态表示。随后,这些表示被送入分类网络并在带有标签的数据集上训练,以获得相应的预测模型(图1C)。

CLEF能有效整合不同模态特征的信息

为了验证CLEF模型能否有效识别蛋白质跨模态表示,我们引入三种不同类型的蛋白质模态特征进行对比训练,包括代表蛋白质分泌效应蛋白分类特征的Secretion Embedding \({}^{35}\) 、来自蛋白质数据库的Annotation Text特征,以及反映蛋白质三维结构的3Di特征。对比学习预训练首先在包含10,831个蛋白质样本的数据集(Dataset S1)上进行,分别输入这些特征与ESM2表示(图2A)。随后,在标记数据集上评估CLEF输出表示的聚类性能,以确定CLEF学到的跨模态表示是否能准确反映特定模态下蛋白质间的差异与相似性(图2B-D)。

图1 | CLEF是一种基于对比学习的模型,可为下游任务生成跨模态表示。A 框架概述。CLEF使用ESM2表示和生物特征来学习融合特征的跨模态表示。ESM2模块上的雪花符号表示其权重被冻结,不参与后续训练。B 对应输入特征的两个编码器的模型架构。Encoder A是一个基于Transformer的网络,将ESM2表示编码为跨模态表示;Encoder B是一个多层感知机(MLP),将输入生物特征映射到隐藏空间。C 基于CLEF的对比预训练及下游任务训练方案的工作流程。

图2 | CLEF通过有效捕捉输入模态特征的信息学习跨模态表示。A 多种模态特征对比训练工作流程概览。B-D 初始ESM2表示(左)、各模态特征(中)和使用UMAP(右)训练后CLEF输出的跨模态表示的二维UMAP可视化,以及使用NMI、ARI和ASW评估指标的聚类性能比较柱状图。源数据以Source Data文件形式提供。

在包含110个效应蛋白的效应蛋白数据集(Dataset S3)中,原始ESM2表示难以区分不同类型的效应蛋白,因为通过均匀流形近似与投影(UMAP)降维后,具有不同颜色标签的样本未能很好地分离 \({}^{43}\)(图2B)。相应地,在输入分泌嵌入特征并进行对比学习后,CLEF输出的表示形成了与效应蛋白类别一致的明显聚类(图2B)。三种聚类性能指标——调整兰德指数(ARI)、归一化互信息(NMI)和平均轮廓宽度(ASW)进一步表明,对比训练显著提升了输出表示的聚类能力(图2B,图S2A)。相较于单独的分泌嵌入特征,CLEF表示在ARI和NMI上均有所提升,表明其可能具备更好的识别不同类型效应蛋白的能力。类似地,UniProt \({}^{41}\) 的蛋白质注释和基因本体论(GO)术语使用BioBERT \({}^{44}\) 编码为注释文本特征。在与ESM2表示进行对比训练后,CLEF成功对齐了模态,并从注释文本中捕捉到了关键效应蛋白信息,聚类性能显著提升,表明(图2C,图S2B)。

蛋白质结构信息被进一步用作一种模态来训练CLEF。来自蛋白质结构搜索软件Foldseek \({}^{45}\) 的3Di序列自动编码器将空间信息转化为结构标记序列。随后,利用预训练模型ProstT5 \({}^{46}\) 对预测结构数据库AFDB \({}^{39}\) 中蛋白质的3Di序列进行编码,生成对应的3Di特征并输入到CLEF中。构建了一个包含148个蛋白质的测试集,这些蛋白质根据Foldseek中的结构簇进行了标注,用于验证CLEF表示的聚类性能(Dataset S4)。鉴于某些序列差异较大的蛋白质具有相似结构,原始ESM2表示的聚类性能最弱,而CLEF表示在ASW和ARI上优于ESM2和3Di特征(图2D,图S2C),反映出更强的捕捉蛋白质结构相似性的能力。上述结果表明,CLEF的对比学习框架可以增强对多样化蛋白质模态(如分类特征、蛋白质注释和结构信息)的表征能力,生成更具信息量的跨模态表示。

CLEF表示可提升效应蛋白预测任务中的模型性能

为进一步探究对比预训练是否能提升下游分泌效应蛋白预测任务中的模型能力,我们分别使用四种输入特征与ESM2表示结合训练CLEF。所得表示随后直接输入下游网络以训练分类器(图1C)。对比训练的输入特征包括DPC-PSSM(DP)、多序列比对(MSA)、3Di和注释文本(AT)。除了单独的特征外,CLEF还进一步融合了多种输入模态与ESM2,包括这几种模态的15种组合方式。所有表示均输入一个二分类器网络,在包含1341个分泌底物和1577个非效应蛋白的标注数据集(Dataset S2)上进行训练。

一个包含260个蛋白质的数据集用于独立测试(35,Dataset S2),所有表示的性能列于表1。考虑到所选的四种蛋白质模态特征可直接作为蛋白质分类的一般表示,我们也评估了使用每种独立特征的效应蛋白预测模型的性能。基线模型ESM2在T3SE、T4SE和T6SE预测中的准确率(ACC)分别为0.977 [95%置信区间(CI),0.975至0.979]、0.979(CI,0.977至0.981)和0.996(CI,0.996至0.996),整体性能优于其他单模态模型。AT特征在T4SE预测中表现良好,准确率为0.985,但在T6SE预测中表现较差,可能是因为UniProt中缺乏足够详细的T6SE注释。

重要的是,CLEF学习到的双模态表示比ESM2和单一模态特征展现出更好的整体模型能力。其中,使用DP和AT特征组合训练的表示(CLEF-DP/AT)在T3SE预测中表现最佳。与基线模型相比,其准确率(ACC)从0.977提升至0.985(置信区间CI,0.984至0.986),F1分数从0.900提高到0.936(CI,0.933至0.940),马修斯相关系数(MCC)从0.888上升至0.928(CI,0.925至0.932)。在T4SE预测中,使用全部四种模态训练的CLEF表示(CLEF-DP/MSA/3Di/AT)表现最佳,准确率为0.989(CI,0.987至0.991),F1为0.950(CI,0.942至0.958)。在T6SE预测中,15种测试的CLEF表示中有7种在测试集上达到了完美的准确率1.000,表明其对T6SE具有优越的预测能力。其中,CLEF-DP/MSA/3Di/AT表现出最佳的整体性能,在T4SE和T6SE预测中均达到最高准确率,并且在T3SE预测中准确率为0.982(CI,0.980至0.984)。

为了进一步评估所有所用表示的鲁棒性,进行了五折交叉验证,结果见附表S1。在T3/T4/T6SE预测任务中,来自不同模态组合的15种CLEF表示在交叉验证中表现出一致接近的性能(附表S1)。作为多模态特征的代表,CLEF-DP/MSA/3Di/AT被选中与其他单一蛋白质模态特征进行比较(图3A)。不出所料,ESM2表示在三个预测任务中均优于其他四种单一模态特征,证实了其泛化能力。尽管在T3SE和T4SE交叉验证中未显著优于ESM2,但CLEF在T6SE预测中表现明显更好,这与独立测试中观察到的强大模型能力一致。此外,CLEF表示在指标得分的箱线图中产生的异常值更少,说明基于CLEF的表示在不同数据划分下结果更为稳健。总体而言,这些结果表明,整合多种蛋白质模态的CLEF表示能够提升模型在T3SE、T4SE和T6SE预测任务中的性能。

基于CLEF的分泌效应子预测器达到最先进性能

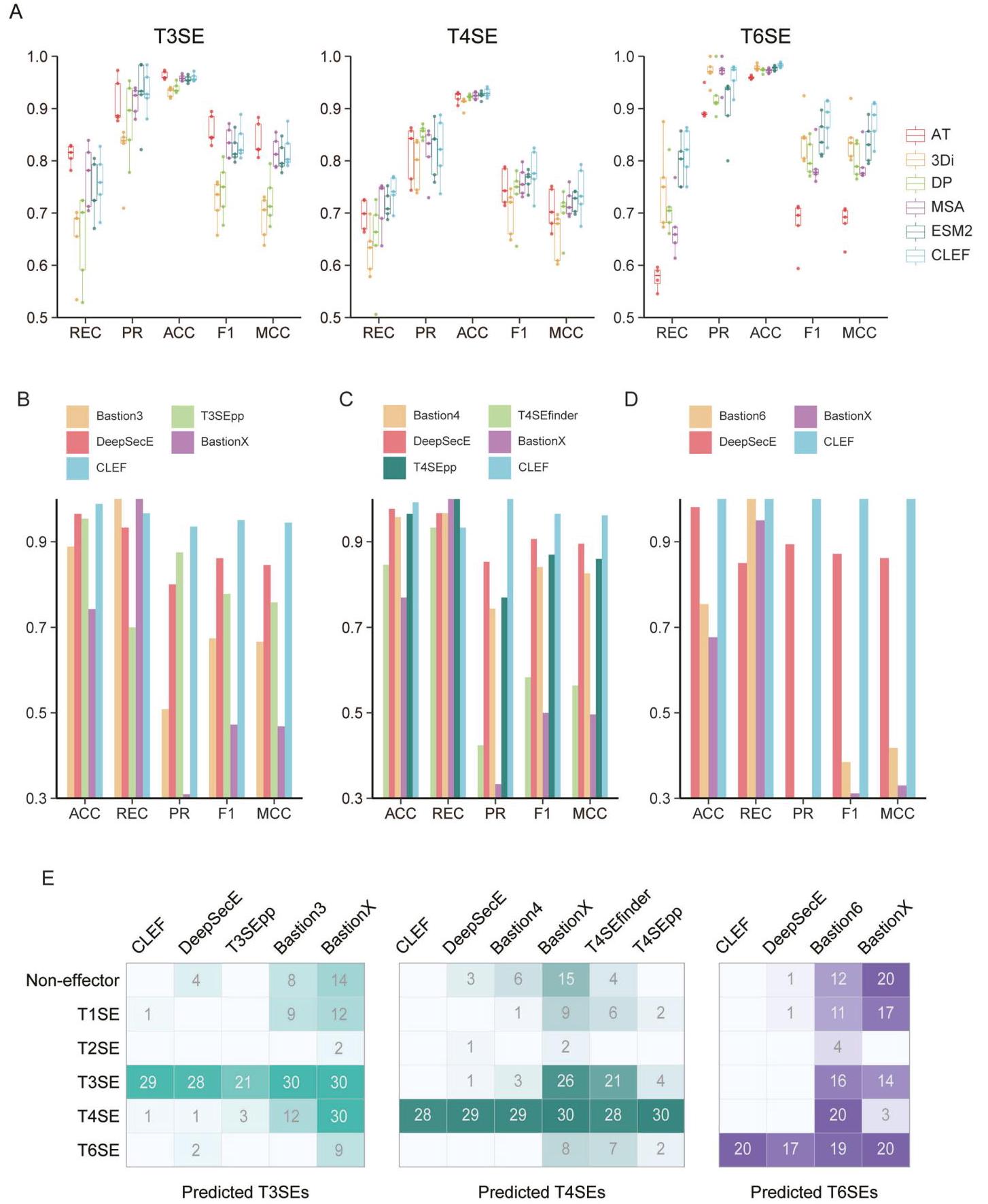
我们使用前一节中在T3SE、T4SE和T6SE预测任务中表现最佳的CLEF表示(T3SE为CLEF-DP/AT,T4SE为CLEF-DP/MSA/3Di/AT,T6SE为CLEF-DP)与现有的最先进(SOTA)效应子预测模型进行基准测试。在独立测试集中,选取了2个多分类预测器[BastionX \({}^{47}\) 和DeepsecE \({}^{35}\) ]以及6个二分类模型[Bastion \({3}^{24},{T3}{\mathrm{{SEpp}}}^{26}\) ,Bastion \({4}^{48},{T4}{\mathrm{{SEfinder}}}^{37},{T4}{\mathrm{{SEpp}}}^{36}\) 和Bastion6 \({}^{49}\) ]用于性能对比(数据集S3)。性能通过预测准确率(ACC)、召回率(REC)、精确率(PR)、F1和MCC等指标进行评估(图3B-D)。

与当前的最先进(SOTA)模型相比,使用CLEF表示的预测器达到了相当的预测性能。具体而言,CLEF模型的准确率(ACC)为0.989,F1分数为0.951,马库斯相关系数(MCC)为0.944,优于其他四种测试的T3SE预测器(图3A)。相比之下,同样采用预训练语言模型\({}^{35}\)并在同一数据集上训练了多种分泌效应蛋白的多分类模型DeepSecE,其结果最接近我们的模型,准确率为0.965,F1分数为0.861,MCC为0.845。尽管Bastion3和BastionX的召回率(recall)均为1.000,表现出极高的敏感性,但它们较低的精确率(PR)值(Bastion3:0.509,BastionX:0.309)表明其预测中假阳性风险相对较高。而CLEF则展现出更均衡的性能,召回率为0.967,PR为0.936。在T4SE预测任务中,CLEF也取得了最高得分(ACC:0.992,F1:0.966,MCC:0.962),优于当前最先进的模型DeepSecE(ACC:0.977,F1:0.906,MCC:0.895)、T4SEpp(ACC:0.965,F1:0.870,MCC:0.860)和Bastion4(ACC:0.958,F1:0.841,MCC:0.826)(图3B)。在T6SE预测中,CLEF和DeepSecE模型均取得了令人满意的分类结果(图3C),而CLEF在测试集中表现更优,其准确率(ACC:1.000 vs 0.981)、F1分数(F1:1.000 vs 0.872)和MCC(MCC:1.000 vs 0.862)均更高。

进一步比较显示,当遇到多种类型的效应蛋白时,CLEF保持了更低的假阳性率(图3E)。例如,作为当前最先进的T4SE二分类模型,T4SEpp在测试集中正确预测了所有T4SE和非效应蛋白,但在其他类型的效应蛋白上出现了一些错误。由于训练数据集中包含了多种其他效应蛋白作为负样本,CLEF在T4SE预测中获得了1.000的PR分数,这可能有助于在更复杂的全基因组预测场景中实现合理的准确性(图3E)。为了更全面地评估CLEF表示在训练效应蛋白分类器方面的潜力,我们在更广泛的数据集上进行了更多的训练和测试实验,并将CLEF与当前最先进的模型进行了比较(表2)。我们使用与对比模型相同的训练集进行公平比较。共包含十个训练-测试数据集,包括五个T3SE数据集、三个T4SE数据集和两个T6SE数据集(数据集S5)。最终,在八个测试数据集中,CLEF的表现优于当前最先进的模型(表2)。在与Bastion3和T4SEpp的训练-测试条件比较下,CLEF实现了相当的性能。具体来说,与Bastion3相比,CLEF的准确率(ACC:0.958 vs 0.959)、F1分数(F1:0.957 vs 0.958)相近,但PR更高(PR:0.990 vs 0.963)。而在与T4SEpp的比较中,两种模型在测试集上的准确率相同(ACC:0.988)。上述实验充分证明,我们的CLEF模型具备强大的蛋白质分类能力,并在多种细菌效应蛋白预测场景中表现出色,其性能可媲美甚至超越当前最先进的模型。

消融研究

为了评估CLEF模型中的超参数设置,我们进行了消融研究以评估各个组件对模型性能的贡献。关于输入序列长度,较短的输入(128个氨基酸)提升了T3SE预测效果,这可能是因为T3SE的N端分泌信号所致(图S3A)。而对于T4/ T6SE,较长的序列(512个氨基酸)表现更好,这与大多数决定性基序位于T4/T6SE中间或C端的事实一致(图S3A)。因此,将256个氨基酸设为最大输入长度,以在各项任务间取得平衡。

此外,当CLEF编码器模块中的Transformer块被简单的MLP(一个隐藏层)替代时,

表1 | 不同类型蛋白质模态表示在独立测试集中的性能比较

蛋白质表示III型分泌效应子(T3SE)IV型分泌效应子(T4SE)VI型分泌效应子(T6SE)
RECPRACCF1MCCRECPRACCF1MCCRECPRACCF1MCC
单一模态ESM20.8830.9190.9770.9000.8880.8930.9230.9790.9070.8960.9501.0000.9960.9740.973
DP0.8100.9250.9700.8630.8490.8630.9160.9750.8870.8740.9250.9470.9900.9340.929
MSA0.8470.8840.9690.8640.8470.8770.9320.9780.9020.8910.8350.9410.9830.8830.877
3Di0.6470.9490.9540.7660.7600.7400.7960.9480.7650.7380.9950.9440.9950.9680.966
AT0.6870.8880.9530.7720.7550.9030.9610.9850.9310.9230.3500.3550.9010.3510.298
CLEF表示DP0.9270.9270.9830.9270.9170.9200.9460.9850.9330.9241.0001.0001.0001.0001.000
MSA0.8970.9250.9800.9100.8990.9340.9570.9880.9460.9381.0000.9910.9990.9950.995
3Di0.9330.9310.9840.9310.9230.9470.9000.9820.9220.9130.9850.9860.9980.9850.984
AT0.8870.9130.9770.8990.8870.9230.9440.9850.9330.9240.9700.9950.9970.9820.981
DP/MSA0.8970.9130.9780.9040.8920.9200.9810.9880.9490.9421.0001.0001.0001.0001.000
DP/3Di0.9330.9330.9850.9330.9250.9670.9140.9860.9390.9320.9850.9950.9980.9900.989
DP/AT0.9570.9170.9850.9360.9280.9190.9170.9810.9170.9070.9701.0000.9980.9850.984
MSA/3Di0.9370.9250.9840.9300.9220.9370.9250.9840.9300.9220.9750.9910.9970.9820.981
MSA/AT0.9370.9250.9840.9300.9220.9230.9620.9870.9420.9351.0001.0001.0001.0001.000
3Di/AT0.9230.9120.9810.9170.9070.9500.9130.9840.9300.9220.9951.0000.9990.9970.997
DP/MSA/3Di0.910.9170.9800.9130.9020.9100.9520.9840.9300.9221.0001.0001.0001.0001.000
DP/MSA/AT0.9130.9290.9820.9210.9110.9070.9550.9840.9300.9221.0001.0001.0001.0001.000
DP/3Di/AT0.9200.9050.9800.9120.9010.9370.9600.9880.9480.9411.0000.9670.9970.9830.982
MSA/3Di/AT0.9100.9180.9800.9130.9020.9100.9590.9850.9330.9261.0001.0001.0001.0001.000
DP/MSA/3Di/AT0.9170.9240.9820.9200.9100.9170.9860.9890.9500.9451.0001.0001.0001.0001.000

DP、AT、MSA和3D分别代表DPC-PSSM、注释文本(Annotation-Text)、多序列比对(MSA)和结构三维特征(3Di)。用斜杠分隔的特征(例如DP/MSA/AT)表示多种模态同时输入到CLEF模型中,用于预训练跨模态表示。表中的指标显示了10次训练和测试轮次的平均值。

图3 | 使用CLEF表示的不同模型性能比较。A 使用不同蛋白质表示方法对T3SE、T4SE和T6SE进行分类模型的指标评估。箱线图展示了每个模型的指标得分分布 \((n = 5\) ,每个分割的指标得分均来自10次训练试验的平均值。箱体内的中心线表示中位数,箱体上下边缘分别表示第三四分位数(Q3)和第一四分位数(Q1)。异常点表示显著偏离的结果。B至D 在独立测试集中,将基于CLEF的模型与当前最优预测器(SOTA)针对T3SE(B)、T4SE(C)和T6SE(D)进行基准对比。E 不同模型预测的真阳性与假阳性比较。独立数据集包含150个非效应子蛋白、20个T1SE、10个T2SE、30个T3SE、30个T4SE和20个T4SE。热图展示了被预测为特定效应子的蛋白质数量。原始数据以Source Data文件形式提供。

表2 | 在T3/T4/T6SE预测任务中,CLEF与当前最优预测模型的性能比较,使用其相应文献中相同的训练和评估数据集。

对比模型任务方法性能指标
召回率(REC)精确率-召回率曲线(PR)准确率(ACC)F1马修斯相关系数(MCC)
Bastion3T3SECLEF0.9260.9900.9580.9570.919
Bastion30.9540.9630.9580.9580.917
EffectidorT3SECLEF0.9330.9180.9680.9260.905
Effectidor0.7330.9590.9460.8630.835
T3SEppT3SECLEF0.9760.8040.8550.8820.722
T3SEpp0.9290.7960.8290.8570.659
DeepT3 2.0T3SECLEF0.9470.9860.9780.9660.951
DeepT3 20.7370.9660.9030.8360.783
EP3T3SECLEF0.9171.0000.9750.9570.941
EP30.9430.9430.9670.9430.920
CNN-T4SET4SECLEF1.0000.9670.9940.9830.980
CNN-T4SE0.9670.9670.9890.9710.960
BastionXT4SECLEF0.9870.9380.9600.9620.921
BastionX1.0000.8820.9330.9380.874
T4SEppT4SECLEF0.9001.0000.9880.9470.942
T4SEpp0.9001.0000.9880.9470.942
BastionXT6SECLEF1.0001.0001.0001.0001.000
BastionX1.0000.9350.9750.9670.933
Bastion6T6SECLEF0.9501.0000.9960.9740.945
Bastion61.0000.4650.8950.6350.642

CLEF的性能指标代表了10次训练和测试试验中的最佳结果。Effectidor使用了LME+Hobbs特征模型,EP3表示使用EP3.1的结果,T4SEpp采用了T4SEpp_ProtT5_XL_UniRef50模型。EP3的指标代表其在独立数据集1上的表现,而其他模型则对应各自指定的独立测试集上的结果。

CLEF的预训练框架相较于基线方法提升了效应子预测性能并缩短了训练时间,但其整体效应子预测性能略有下降(表S2)。这表明Transformer架构在捕捉跨模态特征方面更具效率。

为评估CLEF的泛化能力,我们通过移除分类器数据集中出现的所有同源蛋白,生成了不重叠的预训练数据集。尽管改进幅度有所减少,CLEF的跨模态表示仍提升了性能,说明当处理更新样本时,CLEF的预训练过程保持了一定程度的泛化能力(图S3B)。最后,我们评估了CLEF框架在应用于其他已知的PLMs \({}^{{50},{51}}\) 时的表现。虽然基于ESM2的模型在我们的测试场景中仍是最佳,但发现CLEF能够提升其他PLMs的性能,显示出一定的通用性(表S4)。因此,CLEF可以有效集成到多种PLMs中,用于更广泛的蛋白质分类任务。

CLEF助力发现肠病原体E. piscicida中的T3SE和T6SE

CLEF模型可仅基于氨基酸序列预测分泌效应子,使我们能快速有效地识别病原体基因组中潜在的分泌毒力因子。借助CLEF,我们为几种重要的肠道病原体生成了预测的T3SE集合,如肠出血性大肠杆菌、鼠伤寒沙门氏菌和E. piscicida(图S2D,表S5)。在E. coli O157:H7 str. Sakai中,所有实验验证的T3SE同源物均被识别;在S. Typhimurium str. LT2中,41个已验证的T3SE同源物中有43个被CLEF识别,表明CLEF性能得到增强。

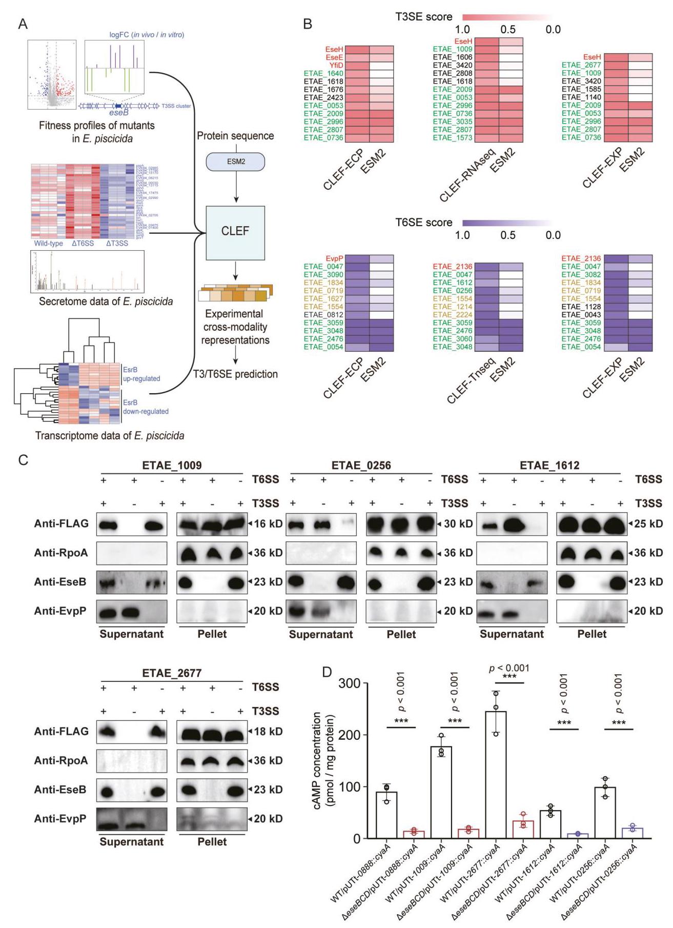
作为一种重要的肠道病原体,E. piscicida通过T3/T6SS将多种效应子注入宿主细胞以促进定植 \({}^{52}\) 。由于原始训练数据集中关于Edwardsiella T3SE的信息有限,仅有12个实验验证的T3SE中有9个被识别(图S2D)。为进一步挖掘隐藏效应子,我们整合了六种使用不同跨模态表示的模型:CLEF-DP、CLEF-MSA、CLEF-3Di、CLEF-AT、CLEF-DP/AT以及基线模型ESM2用于T3SE预测。对于T6SE预测,CLEF-DP/AT被替换为CLEF-DP/MSA/3Di/AT,该组合在T6SE基准测试中表现更优(图4A)。

通过在分类器中对每个候选蛋白的平均预测得分进行排序,从E. piscicida基因组中筛选并验证了15种潜在效应蛋白,包括9种III型分泌系统效应蛋白(T3SEs)和6种VI型分泌系统效应蛋白(T6SEs),方法包括Western blot(WB)和腺苷酸环化酶(CyaA)检测(图4,表S6)。其中,8种预测的T3SEs,包括ETAE_2009、ETAE_0053、ETAE_2996(注释为HypF)、ETAE_3035、ETAE_0736(Map)、ETAE_1573(GhoS)、ETAE_2807(SseB)和ETAE_2830(YfiH),表现出依赖于III型分泌系统(T3SS)的分泌特征(图4B和图S4A)。已鉴定的T3SE EseB和非效应蛋白RpoA分别作为阳性对照和阴性对照。CyaA检测证实它们在存在T3SS的情况下可在RAW264.7细胞内有效转位(图4C和图S4B)。此外,5种预测的T6SEs(ETAE_3059、ETAE_3060、ETAE_2476、ETAE_3048和ETAE_0054)以依赖于VI型分泌系统(T6SS)的方式分泌到上清液中,并转位进入RAW264.7细胞(已鉴定的T6SE EvpP作为阳性对照)(图4B、C,图S4A、B)。两种预测效应蛋白ETAE_1138和ETAE_1151分别表现出显著的T3SS依赖性(ETAE_1138)和T6SS依赖性(ETAE_1151)转位行为(图S4B),但在WB检测中未在上清液中检测到,这可能是由于分泌水平较低或仅在感染过程中发生分泌。

此外,我们将这15种鉴定出的效应蛋白与其它预测方法的结果进行了比较(图4A)。大多数这些蛋白无法通过BLAST \({\mathrm{p}}^{53}\) 或Foldseek \({}^{45}\)算法基于序列或结构相似性被灵敏识别。对于其他机器学习模型,只有DeepSecE和BastionX正确预测了超过一半我们鉴定出的效应蛋白(图4A)。值得注意的是,尽管ETAE_2830(YfiH)和ETAE_1151在分类器中的平均得分较低,但它们仍被CLEF-3Di成功识别。蛋白质结构比对显示,这两种蛋白分别与已知的T3SE和T6SE具有结构相似性(图S5),表明CLEF-3Di表示可能包含更多关于蛋白质结构的信息,因此对具有效应蛋白样结构的蛋白质更敏感。总体而言,我们的CLEF方法在发现效应蛋白方面优于这些现有方法。

利用实验数据进行对比训练可生成增强效应蛋白预测能力的表示方法

在基于机器学习的预测方法出现之前,实验筛选技术被广泛用于识别潜在效应蛋白

图4 | 在嗜鱼爱德华氏菌(E. piscicida)中鉴定效应因子的实验验证。A 比较不同CLEF表示方法及其他预测方法对鉴定出的9个III型分泌系统效应因子(T3SE,左侧)和6个VI型分泌系统效应因子(T6SE,右侧)的预测准确度热图。对于所有机器学习方法,模型输出范围为0到1。BLASTp(比特得分0-100)和Foldseek(比特得分20-200)的结果被线性缩放到0-1范围,以标准化各方法的输出。B 通过Western blot验证指定效应因子在III型分泌系统(T3SS)依赖或VI型分泌系统(T6SS)依赖条件下分泌至培养上清中的情况。所有带有Flag标签的蛋白均在野生型(WT)、T3SS缺陷型(ΔeseBCD)和T6SS缺陷型(ΔeupAB)的上清液和沉淀物中进行免疫印迹检测。T3SE EseB和T6SE EvpP作为阳性对照,非效应因子胞质蛋白RpoA作为阴性对照。C 通过CyaA报告系统实验验证指定效应因子的转位情况。将携带表达候选蛋白(C端融合cyaA)的pUTt载体的野生型(WT)、ΔeseBCD和ΔeepAB菌株感染RAW264.7巨噬细胞,通过ELISA定量感染后RAW264.7巨噬细胞内的环磷酸腺苷(cAMP)浓度,反映效应因子进入宿主细胞的水平。已知的T3SE EseJ作为阳性对照。CyaA结果表示为每实验的平均值 \(\pm\) 标准差 \((n = 3,2\) 技术重复数)。***,\(P < {0.001};{}^{* * },P < {0.01};{}^{ * },P < {0.05}\);ns,无显著性差异,\(P > {0.05}\) 基于单尾Student’s \(t\) t检验。原始数据见源数据文件。病原体中直接作用的效应因子。此前的研究中,已有多个嗜鱼爱德华氏菌效应因子通过转录组学 \({}^{38}\) 和分泌组分析 \({}^{{10},{11}}\) 成功识别。我们假设预测蛋白质效应因子的关键特征隐藏在这些实验数据之中,而CLEF框架可能有助于弥合传统实验分析与深度学习之间的差距。我们之前工作的实验数据,包括基于转座子插入测序(Tn-seq)\({}^{54}\) 的宿主定殖适应度谱、EsrB调控的转录组数据(RNA-seq)\({}^{38}\) 以及胞外蛋白质组(ECP)数据,被用于生成反映每个基因相应特征的特征向量。这些特征被视为模态特征并输入CLEF,生成三种跨模态表示:CLEF-Tnseq、CLEF-RNAseq和CLEF-ECP(图5A)。此外,我们还训练了整合全部实验特征的多模态表示CLEF-EXP。

随后,我们将指定CLEF生成的预测结果与基于基线ESM2表示的预测结果进行了比较(图5B)。先前章节中验证的大多数效应因子均被成功识别,凸显了CLEF在效应因子预测中的鲁棒性。此外,我们的基准测试结果也表明,尽管识别了实验特征,指定CLEF在测试集上的表现依然优异(图S5A)。更重要的是,尽管基线模型预测为非效应因子,但某些蛋白在预测中获得了高分(图5B)。其中,YfiD是一个已被验证的T3SE \({}^{10}\),此前模型难以定义(图S5B),而CLEF-ECP正确将其识别为阳性。此外,一些此前在基线模型预测中得分较低的效应因子,如EseE、EseH和EvpP55-57,分别被CLEF-ECP和CLEF-RNAseq准确预测。可能存在更多难以预测的效应因子隐藏在基于实验跨模态表示的特定预测中。

此外,通过WB和CyaA检测鉴定出8个效应因子,其中包括3个III型分泌系统效应因子(T3SEs):ETAE_1009(TomB)、ETAE_1640和ETAE_2677,以及5个VI型分泌系统效应因子(T6SEs):ETAE_0256、ETAE_1612、ETAE_3090、ETAE_3082和ETAE_0047。具体而言,ETAE_1009、ETAE_0256、ETAE_2677和ETAE_1612被证明是胞外分泌的(图5C),并能有效转运至感染巨噬细胞中(图5D)。尽管在上清液中通过免疫印迹检测到ETAE_0047和ETAE_3082,但在CyaA检测中未表现出显著阳性(图S6)。此外,基于实验模态蛋白的预测,确定了5个潜在的T6SEs,它们与数据库中标注的T6SEs具有相似结构(图5B,图S7)。总体而言,我们的结果表明,利用来自实验特征的不同模态表示可以更有效地发现效应因子。

CLEF揭示了效应因子-效应因子相互作用的可能性

除了预测基因组中的潜在效应因子外,在蛋白质-蛋白质和分子功能层面上识别效应因子间的相互作用对于解析其详细工作机制同样至关重要。例如,III型分泌系统效应因子(T3SEs)形成稳固的网络,有助于在宿主中定植 \({}^{6,{58}}\) 。鉴于蛋白质与其他分子之间的相互作用可以抽象为它们表征之间的关系 \({}^{59}\) ,我们因此采用CLEF来学习相互作用蛋白质的ESM2表征之间的关联,从而促进对T3SEs间相互作用的探索。在训练流程中,使用来自Dockground数据库 \({}^{60}\) 的34,985个蛋白质将相互作用对作为正样本(图6A)。交叉验证表明,训练后的蛋白质表征能够区分相互作用蛋白质与非相互作用蛋白质(图S8A)。我们将该模型命名为CLEF-EEI,用于预测嗜水气单胞菌(E. piscicida)中的效应因子相互作用。我们发现,9个先前已验证的配对中有8个具有高相似度得分 \({}^{{10},{55},{61} - {64}}\) ,而大多数非相互作用对则得分较低(图6B)。随后,CLEF-EEI被用于预测 \({30}\mathrm{\;E}\) 水产致病菌(E. piscicida)III型分泌系统(T3SS)蛋白间的相互作用,并进一步缩放相似度得分以提高蛋白质对之间的区分能力(图6C)。我们评估了这些潜在相互作用,并使用最新的蛋白质复合物结构预测模型AlphaFold \({3}^{65}\) 来验证所预测的相互作用。YfiD-EsaM、EscA-EseH、ETAE_0053-EseK和EseE-EscE的预测复合物在预测对齐误差图的反对角区域显示出极低的误差(图6D),表明这些蛋白质对之间接触界面具有高度可信度。

结合CLEF与条件必需性模式分析的少样本学习框架揭示了嗜水气单胞菌的体内毒力决定因素

对比学习使CLEF能够整合蛋白质序列特征中的生物学特性,这启发我们将该框架应用于更广泛的毒力因子筛选场景。在我们之前的研究中,条件必需性模式分析(PACE)帮助我们识别了嗜水气单胞菌(\(E\) piscicida \({}^{{10},{54},{66}}\) )中的体内关键毒力因子。该技术分析了感染后不同时间点每个基因的测序频率变化,反映了每个基因在体内定植中的贡献。从PACE中提取的时间分辨模式特征被输入到CLEF中,最终生成与每个基因定植表型相关的跨模态表征。基于此,我们开发了一种少样本学习方法,用于识别嗜水气单胞菌(E. piscicida)中的体内毒力决定因素(图7A)。使用20个已知毒力基因构建支持集,针对每个待查询基因,在表征空间内计算其与支持集中样本的余弦相似度,得分较高的查询基因被认为具有与已知毒力决定因素相似的定植能力。

所有预测得分均以散点图形式展示,其中横轴表示基于CLEF的少样本预测得分,纵轴表示PACE的系数\({t}_{b}\)(图7B)。系数\({t}_{b}\)值较低的基因在插入突变后会导致病原体定植能力显著减弱。散点图右下角形成一个基因簇,该簇中CLEF得分较高的基因其系数\({}_{b}\)值较低。关键毒力调控因子esrB和esrC以及其他T3SS/T6SS基因均位于此簇中,验证了CLEF得分可用于定义嗜水气单胞菌(E. piscicida)中的体内毒力因子。根据不同阈值下筛选基因数量的变化(图S8C),设定阈值为0.9,以平衡识别已知毒力基因的敏感性与整体精确度。最终获得嗜水气单胞菌中387个潜在毒力因子,其中包括之前通过PACE方法(系数阈值<-0.2)鉴定出的90个毒力因子中的87个(图7C)。同时,KEGG分析表明另外300个潜在基因富集于细菌分泌系统、细胞包膜生物合成、鞭毛组装及转录调控等毒力相关通路(图7C)。

我们利用先前构建的嗜水气单胞菌转座子文库验证这些CLEF预测基因对细菌毒力的影响,该文库包含插入位点明确的突变株\({}^{67}\)。RAW264.7巨噬细胞感染实验揭示了

图5 | 基于实验数据的对比预训练提升T3SE和T6SE预测能力。A 预训练与分类的工作流程:筛选实验中的生物学特征(适应性谱、EsrB转录组及胞外蛋白组)输入CLEF进行预训练,分类器则基于标注效应蛋白进行训练。B 比较基线ESM2表征与基于实验数据训练的CLEF表征预测效果的准确度热图。已发表效应蛋白(红色)、CLEF发现的分泌蛋白(绿色)以及通过结构比对推断的假定效应蛋白(黄色)被突出显示。C、D 对指定效应蛋白的实验验证。效应蛋白分泌通过抗Flag抗体免疫印迹检测上清液和沉淀物中的表达情况,RpoA、EseB和EvpP作为对照(C)。转位能力通过CyaA测定法确定,EseJ作为阳性对照(D)。CyaA测定结果表示为每实验平均值\(\pm\)标准差\((n = 3,2\)(技术重复次数)。***, \(P < {0.001};{}^{* * },P < {0.01};{}^{ * },P < {0.05}\);ns,无显著性差异,\(P > {0.05}\)基于单尾Student's \(t\)检验。原始数据见Source Data文件。

图6 | 利用CLEF生成的蛋白质表征预测效应蛋白-效应蛋白相互作用。A CLEF-EEI的训练流程。B CLEF-EEI对嗜水气单胞菌中已实验验证的效应蛋白相关相互作用的预测结果。余弦相似度范围\(\left( {-1,{0.8}}\right)\)\(\left( {{0.8},1}\right)\)分别线性缩放为预测得分\(\left( {0,{0.5}}\right)\)\(\left( {{0.5},1}\right)\)。C 热图显示嗜水气单胞菌中30个分泌底物与伴侣蛋白对之间的预测相互作用。预测得分由CLEF编码的蛋白质对表征的余弦相似度得出。高分值(红色)表示潜在相互作用。D AlphaFold 3验证的复合物YfiD-EsaM、EscA-EseH、EscA-EseK和EseE-EscE。预测结构按pLDDT着色(分数越高表示置信度越高)。右侧AlphaFold生成的PAE图显示预测复合物中残基层面的置信度,侧边条形颜色代表链。虚线黑线指示链边界。左下角低值(更暗)表示对接界面处残基位置置信度更高。原始数据见Source Data文件。

7个基因的突变体在定植能力上表现出显著减弱,其趋势与ΔeseBCD(T3SS缺陷菌株作为对照)一致,包括esal(T3SS装置)、prfC(蛋白质翻译终止因子,鉴定出的T6SE为ETAE_0256)、bolA和rpoD(与应激耐受相关的转录因子),以及wecG和wecB(脂多糖修饰)。由于某些基因具有必需性,难以敲除,我们使用之前获得的基于CRISPRi的敲低文库测序数据对\(E\) . piscicida在大菱鲆中的定植情况进行进一步分析(PRJNA1113837 \({}^{{68})}\))。在感染过程中,rpoE/rpoD(σ因子)、esa1、csrA(碳储存调节因子)、lspA(脂蛋白信号肽酶)、lpxB(脂质A生物合成基因)以及murG/murF(细胞壁合成基因)的读长频率显著下降,表明这些基因的敲低会显著降低E. piscicida在宿主内的定植能力(图7E)。因此,我们

图7 | 基于CLEF的小样本学习方法确定E. piscicida中的关键毒力因子。A 小样本学习框架的工作流程。B CLEF对E. piscicida中3,599个开放阅读框(ORFs)预测结果的可视化。x轴表示每个基因在基于CLEF的小样本学习中的得分,y轴表示PACE计算得出的系数\({}_{b}\)(PACE无法分析的基因任意赋值为0 \()\))。E. piscicida中T3SS簇(紫色)和T6SS簇(红色)的基因被突出显示。C 网络图展示由PACE和CLEF识别的毒力基因。每条边连接一个毒力基因与其预测方法。基因节点根据其通路注释着色。所有注释均来自KEGG条目,“预测效应子”类别为基于先前模型预测的自定义标签。未映射到通路信息的基因不显示。D 筛选后的E. piscicida变异株在细胞内的复制能力。RAW264.7细胞以MOI=10感染。感染后\(6\mathrm{\;h}\)时间点的胞内E. piscicida菌落形成单位(CFU)标准化为细胞数量以评估细菌增殖能力。结果以平均值±标准差(\(\pm\) 每次实验的技术重复数)表示。***, \(P < {0.001}\) ; **, \(P < {0.01}\) ; *, \(P < {0.05}\) ; ns,无显著性差异,\(P > {0.05}\) 基于单尾Student's \(t\) -检验。E CRSPRi-seq的时间序列曲线显示选定基因在感染后的读长丰度变化。主毒力调控因子esrB作为阳性对照。原始数据见Source Data文件。我们成功通过基于CLEF的小样本学习框架揭示了E. piscicida体内毒力决定因子。需要更广泛和系统性的实验来验证该方法在效应子预测以外任务上的性能提升。

讨论

机器学习(ML)技术的快速发展极大地推动了细菌病原体毒力因子的发现,尤其是在过去十年中分泌效应子的研究取得了显著进展 \({}^{{20} - {28},{35},{37}}\)。预训练语言模型(PLMs)的巨大进步使效应子预测任务达到新的高度 \({}^{{29},{35}}\),充分捕捉了氨基酸序列中的特征。为了提升效应子预测器的性能,我们并未直接利用任何现有模型,而是引入了基于对比学习的CLEF框架,该框架将先验生物学知识中的特定蛋白质信息与通用PLM表示(ESM2)相结合。最终,CLEF有效生成了更具信息量和区分度的表征,"注入"了额外的生物学信息(图2)。基准测试结果显示,CLEF表征在T3/T4/T6效应子预测任务中优于ESM2及现有模型(图3、4),并准确描绘了效应子-效应子相互作用及定植必需基因。

肠杆菌(Edwardsiella piscicida)作为一种典型的肠道病原体,利用一系列III型分泌效应蛋白(T3SE)和VI型分泌效应蛋白(T6SE)来操纵宿主免疫反应并促进其在宿主内的定植 \({}^{{10},{57}}\) 。配备CLEF模型后,在E. piscicida EIB202中实验验证了23种潜在的T3/T6SE。通过将实验数据特征与ESM2表示通过CLEF进行整合,我们能够识别出仅靠初始表示无法预测的效应蛋白,突显了我们的模型在发现效应蛋白方面的可靠性。在这些蛋白中,ETAE_2009最近被鉴定为一种T3SE(命名为EseQ),而ETAE_2830、ETAE_3059、ETAE_3060和SseB与已知效应蛋白具有高度结构和序列相似性(见表S7)。此外,鉴定出的抗毒素TomB和ETAE_3035含有C末端螺旋-转录因子(HTH)结构域,可能代表一类具有转录调控功能的效应蛋白。值得注意的是,ETAE_1138、ETAE_1151和ETAE_1640在进入宿主细胞方面呈阳性,但在WB检测中未表现出显著的分泌水平。这种表型也在其他先前报道的E. piscicida效应蛋白中观察到 \({}^{{38},{69}}\) ,值得进一步研究其分泌和转位机制。

融合来自多个来源的特征是一种提升效应蛋白预测方法中表示能力和区分能力的复杂策略 \({}^{{25},{37}}\) 。CLEF性能的提升得益于对比学习,该学习整合并识别输入模态和ESM2表示中的相关生物特征。相比于传统的多模态特征拼接等特征融合技术,CLEF仅在预训练阶段使用多模态特征,避免了预测阶段重复耗时的特征提取过程。

此外,对比学习和下游预测的分离训练阶段使CLEF能够借助更多未标注蛋白质样本增强特征,从而克服标签序列不足和模态特征稀疏的限制。例如,CLEF可以利用部分实验数据增强蛋白质序列表示,而传统特征融合框架则需要所有标记数据集中蛋白质都具备对应特征。预训练完成后,CLEF可直接从蛋白质序列生成跨模态表示,无需其他蛋白质模态。

除了分泌效应蛋白的识别外,CLEF还将语言模型的应用扩展至其他毒力因子预测任务。这里基于我们先前的PACE数据 \({}^{54}\) ,开发了一种基于CLEF特征的少样本流程,用于确定 \(E\) 的体内定植必需基因。该方法仅依赖蛋白质序列,识别出可能在表型上与已知毒力因子相似的候选基因。传统的Tn-seq筛选可能因基因必需性或转座子文库饱和而缺失某些基因数据,但我们的CLEF方法可以识别出定植必需因子。

总之,通过对比学习获得的CLEF表示在效应蛋白预测中表现更优且更具鲁棒性,优于直接特征拼接的方式。CLEF框架通过整合强大的预训练语言模型(PLM)表示与多种生物特征,启发了蛋白质相关机器学习任务的更广泛应用。我们的CLEF代表了深度学习在生物数据应用中的重要进展,弥合了实验数据与深度学习之间的鸿沟。未来工作将聚焦于进一步优化,并探索其在更深层任务中的应用,如效应蛋白靶点预测和效应蛋白相互作用网络建模。

方法

数据集收集

本研究用于模型训练和测试的数据集由两部分组成:对比学习预训练数据集和效应蛋白分类训练-测试数据集,列于表S8。由于重点关注效应蛋白分类,预训练数据集中无标签的蛋白质主要来源于其他现有效应蛋白预测模型及相关蛋白质数据库所使用的训练和评估数据集。III型分泌系统(T3SS)蛋白从T3DB和T3Enc \({}^{{26},{70}}\) 中收集,VI型分泌系统(T6SS)蛋白来自SecReT6 \({}^{71}\) ,而实验验证的T1-T4和T6分泌底物则从DeepSecEdb、BastionHub和BEAN \({}^{{35},{45},{72}}\) 中提取。包括效应蛋白和非效应蛋白在内的蛋白质来自pEffect、Effectidor、Bastion3、Bastion4、Bastion6、DeepSecE、BEAN2.0、DeepT3和PeNGaRoo \({}^{{24},{35},{48},{49},{72} - {76}}\) 的训练和测试数据集。

为了增强训练数据集的多样性,从UniProt中随机抽取了4,000个已审核的蛋白质,并从VFDB中抽取了1,000个毒力相关蛋白质\({}^{{40},{41}}\)。为去除冗余序列,使用MMseqs软件\({}^{77}\)对序列一致性超过70%且匹配区域超过80%的蛋白质进行聚类。最终的数据集包含10,831个蛋白质。除了蛋白质序列外,还收集了多种模态数据用于特征生成。结构PDB文件和注释文本文件通过UniProt访问号\({}^{{39},{41}}\)从AFDB和UniProt中检索获得。对于未在UniProt中列出的蛋白质,通过使用MMseqs在UniRef50上进行相似性搜索,以50%的序列一致性阈值匹配同源标识符。多序列比对(MSA)和位置特异性评分矩阵(PSSM)数据通过ClustalO和PSI-BLAST在预训练数据集中搜索生成\({}^{{53},{78}}\)。数据集构建流程如图S1A所示。

表3 | 用于对比训练的CLEF输入特征

特征与形状描述
DPC-PSSM: [400]进化序列特征,由位置特异性评分矩阵(PSSM)转换而来,该矩阵通过PSI-BLAST在预训练集上搜索获得 ${\mathrm{p}}^{53}$ 。由POSSUM工具包 ${}^{80}$ 输出。
MSA: [768]由预训练模型msa-transformer ${}^{79}$ (算法S7)输出的MSA表示。MSA通过ClustalOmega ${}^{78}$ 生成,其聚类通过MMseqs(77)在预训练集(数据集S1)中搜索得到。
3Di: [1024]由Foldseek ${}^{45}$ 生成的3Di字母表序列的结构嵌入。序列通过ProstT5 ${}^{46}$ (算法S9)编码。预测结构从AFDB ${}^{39}$ 下载。
注释文本: [768]由预训练模型BioBERT ${}^{44}$ 输出的文本注释,使用从UniprotKB ${}^{41}$ 下载的蛋白质注释(算法S8)。
分泌嵌入: [256]由预训练的分泌效应蛋白多类分类器DeepSecE ${}^{35}$ (算法S6)输出的嵌入,反映T1-T4和T6SE类型的蛋白质。
RNAseq: [8]来自E. piscicida转录组数据的实验特征,反映WT与ΔesrB之间基因表达水平的差异(公式1,2)。
ECP: [3]来自E. piscicida胞外蛋白质组数据的实验特征,反映WT、ΔT3SS和ΔT3/T6SS上清液中蛋白质丰度的差异(公式3)。
Tnseq: [3]来自$E$ . piscicida定植于大菱鲆的Tn-seq数据的实验特征。这些特征通过条件必需性模式分析 ${}^{54}$ 提取,反映基因突变对病原体体内适应性的影响力(公式4)。

用于开发效应子分类器的非冗余标注训练集和测试集来源于最新发表的效应子预测研究\({}^{35}\)。训练集包括1,577个非效应子蛋白、128个T1SEs、68个T2SEs、406个T3SEs、504个T4SEs和232个T6SEs。测试集包含150个非效应子蛋白、20个T1SEs、10个T2SEs、30个T3SEs、30个T4SEs和20个T6SEs。该数据集包含不同长度的蛋白质,从短于100个氨基酸到长于1,000个氨基酸不等,其中大多数蛋白质位于100–600个氨基酸范围内(图S1C)。在训练二分类模型时,任务指定的效应子类别标记为1,而非效应子和其他类型的效应子标记为0。此外,还使用了其他效应子预测模型所用的训练-测试数据集,以与相应模型进行性能比较(表S8)。

模型架构

CLEF的架构包含两个主要模块:对比学习模块和效应子预测模块(图1)。对比学习模块将蛋白质序列表示编码为与生物特征对齐的跨模态表示。随后,预测模块利用这些跨模态表示来预测效应子。相应的伪代码见算法S1。

预训练蛋白质语言模型是CLEF中的关键组件,能够生成有效捕捉蛋白质序列特征的表示。在CLEF中,我们采用当前最先进的模型ESM2 \({}^{{29},{31}}\) 来预处理输入的蛋白质序列。对于输入蛋白质的每个残基,ESM2通过33个Transformer \({}^{32}\) 块将其编码为1280维嵌入(算法S2)。ESM2的初始权重从预训练模型参数下载(https://github.com/facebookresearch/esm)。这些参数在后续训练过程中保持冻结状态,不进行微调。

对比学习模块包括两个编码器(编码器A/B),负责对齐ESM2蛋白质表示和生物特征。编码器A是一个两层Transformer,将ESM2蛋白质表示转换为跨模态特征(算法S3)。由Transformer层编码输出的蛋白质表示随后沿氨基酸长度维度取平均,生成1280维的跨模态表示,最大氨基酸长度设为256。在对比训练期间,这些表示需进一步通过多层感知机(MLP)变换为128维嵌入。编码器B是一个简单的MLP,将生物特征映射为128维嵌入(算法S4)。当多个蛋白质模态输入编码器B时,这些模态特征首先被归一化,然后拼接在一起进行统一处理。

对于下游预测模块,使用一个带有层归一化的MLP网络,并以编码器A输出的跨模态蛋白质表示作为输入。最终,它通过sigmoid函数将输出转换为效应子分类的二元概率(算法S5)。

特征提取与模型输入

共使用了10种生物特征与对应的ESM2表示一起用于对比学习训练,以获得不同的跨模态表示。所有特征列于表3,包括进化特征(MSA、DPC-PSSM)、注释特征(Annotation-Text)、结构特征(3Di)、其他分类器输出的特征(Secretion Embedding)以及实验特征(RNAseq、ECP、Tnseq)。在算法和公式中,特征记作\(\mathbf{f}\),特征名称以上标形式表示。

具体而言,分泌嵌入(Secretion Embedding)源自效应蛋白多分类模型DeepSecE \({}^{35}\)。256维向量反映了T1-4SE和T6SE蛋白的类型(算法S6)。由于该特征来自另一个效应蛋白分类模型,并包含额外的效应蛋白标签信息,因此未用于分类任务基准测试,以确保公平性。对于MSA特征,MMseqs和ClustalOmega \({}^{{77},{78}}\) 在预训练集中执行多重序列比对(MSA),随后由预训练的MSA-transformer \({}^{79}\) 处理,生成768维向量(算法S7)。对于DPC-PSSM,使用蛋白质特征提取工具POSSUM \({}^{80}\) 从PSSM数据中生成400维向量。对于注释文本,预训练的BioBERT \({}^{44}\) 将蛋白质注释和GO术语编码为768维向量(算法S8)。对于3Di特征,Foldseek \({}^{45}\) 将AFDB预测结构转换为反映残基位置的3Di字母序列,随后由预训练模型ProstT5 \({}^{50}\) 编码为1024维向量(算法S9)。

为了整合CLEF中的实验生物特征,RNAseq、ECP和Tnseq特征均基于我们在嗜水气单胞菌(E. piscicida \({}^{54}\))中收集的实验数据生成。RNAseq特征来自esrB缺失突变体(沉默T3SS表达)与野生型在DMEM(诱导T3SS表达)和LB培养基中的转录谱 \({}^{38}\) ,反映了与T3SS相关的差异表达基因。这些特征表示为8维向量:

\[{\mathbf{f}}^{\text{RNAseq }} = \left\lbrack {{\mathbf{{Diff}}}_{\mathrm{{LB}},\mathrm{{DMEM}}}^{\text{esrB }},{\mathbf{{Diff}}}_{\mathrm{{LB}},\mathrm{{DMEM}}}^{\mathrm{{wt}}},{\mathbf{{Diff}}}_{\mathrm{{wt}},\mathrm{{esrB}}}^{\mathrm{{DMEM}}},{\mathbf{{Diff}}}_{\mathrm{{wt}},\mathrm{{esrB}}}^{\mathrm{{LB}}}}\right\rbrack \tag{1} \]

其中Diff指转录组数据中读取数的差异,定义如下:

\[{\operatorname{Diff}}_{i,j}^{k} = \left\lbrack {{\log }_{2}\left( \frac{{\operatorname{rpkm}}_{ik}}{{\operatorname{rpkm}}_{jk}}\right) , - {\log }_{10}\left( {p}_{ij}^{k}\right) }\right\rbrack \tag{2} \]

其中\({rpk}{m}_{ik}\) 表示在条件\({ik}\) 下某基因的每百万 reads 每千碱基读取数(RPKM),\({jk};{p}_{ij}^{k}\) 表示在条件\({ik}\) 下RPKM的显著性\(p\) 值,例如\({p}_{\text{LB,DMEM }}^{\text{wt }}\) 表示在LB培养基和DMEM中培养的野生型(WT)之间读取数差异的显著性。

Tnseq特征源自嗜水气单胞菌在宿主内定植的Tn-seq数据 \({}^{54}\) ,反映了基因在体内定植过程中随时间变化的贡献。时间特征通过条件必需性模式分析(PACE)\({}^{54}\) 生成,并整合为一个3维向量:

\[{\mathbf{f}}^{\text{Tnseq }} = \left\lbrack {{\text{ coefficient }}_{a},{\text{ coefficient }}_{b},{\text{ coefficient }}_{c}}\right\rbrack \tag{3} \]

其中系数\({}_{a}\)、系数\({}_{b}\) 和系数\({}_{c}\) 分别表示拟合至时间必需性数据的多项式函数的二次项、线性项和常数项系数。

ECP特征代表嗜水气单胞菌(\(E\))野生型、T3SS突变体(ΔT3SS)和T3/T6SS突变体(ΔT3/T6SS)之间胞外蛋白组成的差异。蛋白质组学数据包括质谱检测到的指定菌株培养上清液中1,295种蛋白质的相对丰度(表S6)。构建了一个显示各菌株间蛋白质丰度倍数变化的3维向量:

\[{\mathbf{f}}^{\mathrm{{ECP}}} = \left\lbrack {\frac{{\mathrm{{lfq}}}_{\mathrm{t}3\mathrm{{ss}}}}{{\mathrm{{lfq}}}_{\mathrm{{wt}}}},\frac{{\mathrm{{lfq}}}_{\mathrm{t}3/\mathrm{t}6\mathrm{{ss}}}}{{\mathrm{{lfq}}}_{\mathrm{{wt}}}},\frac{{\mathrm{{lfq}}}_{\mathrm{t}3/\mathrm{t}6\mathrm{{ss}}}}{{\mathrm{{lfq}}}_{\mathrm{t}3\mathrm{{ss}}}}}\right\rbrack \tag{4} \]

其中\({lf}{q}_{i}\) 表示特定蛋白质在菌株\(i\) 的ECP样本中的无标记定量值。

为了在CLEF中整合实验特征进行多模态训练,我们选择了同时存在于Tnseq和RNAseq数据集中的2517个条目,其中879种蛋白质在ECP数据中有对应特征。对于缺乏ECP数据的蛋白质,使用全维度为0的向量作为占位符。这些条目构成了CLEF多实验特征训练的基础。

模型训练

对比学习模块和分类预测模块分别独立训练,使用不同的数据集、损失函数和训练超参数。在对比训练阶段,两个编码器在无标签预训练集(数据集S1)上训练。根据输入蛋白质序列和模态特征编码得到的跨模态嵌入 \(\mathbf{z}\)\({\mathbf{z}}^{\prime }\) 的损失,采用信息噪声对比估计(InfoNCE)\({}^{81}\) 计算:

\[{\mathcal{L}}_{\text{InfoNCE }} = - \frac{1}{N}\mathop{\sum }\limits_{{i = 1}}^{N}\log \frac{\exp \left( {\operatorname{sim}\left( {{\mathbf{z}}_{i},{\mathbf{z}}_{i + }^{\prime }}\right) /\tau }\right) }{\mathop{\sum }\limits_{{j = 1}}^{N}\exp \left( {\operatorname{sim}\left( {{\mathbf{z}}_{i},{\mathbf{z}}_{j}^{\prime }}\right) /\tau }\right) } \tag{5} \]

其中 \(\operatorname{sim}\left( \cdot \right)\) 表示余弦相似度;\(N\) 为批次大小,设置为128,\({\mathbf{z}}_{i + }^{\prime }\) 表示查询蛋白 \(i.\tau\) 的正样本;\({}^{82}\) 是温度超参数,设为1。使用自适应矩估计(Adam)\(2 \times {10}^{-5}\) 进行参数优化,学习率为 \({}^{83}\) 。Transformer模块中注意力层和前馈网络的丢弃率(dropout rate)分别设置为0.05和0.45。模型训练了20个epoch,批次大小为128,权重通过Xavier方法 初始化。

分类预测模型在标注的效应子数据集(Dataset S2)上进行训练。损失函数使用二元交叉熵(BCE):

\[{\mathcal{L}}_{\mathrm{{BCE}}} = - \frac{1}{N}\mathop{\sum }\limits_{{i = 1}}^{N}\left\lbrack {{y}_{i} \cdot \log \left( {\widehat{y}}_{i}\right) + \left( {1 - {y}_{i}}\right) \cdot \log \left( {1 - {\widehat{y}}_{i}}\right) }\right\rbrack \tag{6} \]

其中 \({\widehat{y}}_{i}\)\({y}_{i}\) 分别表示输入蛋白的预测标签和真实标签;\(N\) 为批次大小,设为32。使用Xavier初始化和Adam优化器进行模型初始化与更新,学习率为 \({7.5} \times {10}^{-6}\) 。采用早停策略(early stopping)通过监控训练集和测试集上的平均F1分数来减少过拟合。最大训练轮次设为65,MLP丢弃率设为0.5。

训练在一台配备Intel i5-12600KF CPU(32 GB内存)和NVIDIA RTX 3060TI GPU(8 GB显存)的PC上完成。模型使用PyTorch 2.0.1、Python 3.11.3和CUDA 11.8实现。

性能评估

我们评估了输出的跨模态表示反映输入模态中样本关系的能力。具体而言,使用\(K\) -means对CLEF输出的表示进行聚类,并将其与数据集中真实标签进行比较(见表S5)。调整兰德指数(ARI)、归一化互信息(NMI)和平均轮廓宽度(ASW)用于评估两种聚类结果的相似性以及聚类结果的合理性与有效性 \({}^{{84} - {86}}\)

为了评估模型在分类效应分子方面的性能,我们在独立测试集上采用了多种指标,包括准确率(ACC)、召回率(REC)、精确率(PR)、F1分数(F1)和马修斯相关系数(MCC):

\[{ACC} = \frac{{TP} + {TN}}{{TP} + {FP} + {TN} + {FN}} \tag{7} \]

\[{REC} = \frac{TP}{{TP} + {FN}} \tag{8} \]

\[{PR} = \frac{TP}{{TP} + {FP}} \tag{9} \]

\[{F1} = 2 \times \frac{{PR} \times {REC}}{{PR} + {REC}} \tag{10} \]

\[{MCC} = \frac{{TP} \times {TN} - {FP} \times {FN}}{\sqrt{\left( {{TP} + {FP}}\right) \times \left( {{TP} + {FN}}\right) \times \left( {{TN} + {FP}}\right) \times \left( {{TN} + {FN}}\right) }} \tag{11} \]

其中 \({TP},{TN},{FP}\)\({FN}\) 分别表示真阳性、真阴性、假阳性和假阴性的数量。这些指标使用Python中的scikit-learn机器学习库计算。

与最先进方法的对比

将CLEF的分类性能与本研究测试集中使用的七种最先进效应子预测模型进行了比较。这些模型通过各自网站服务器访问:

DeepSecE (https://tool2-mml.sjtu.edu.cn/DeepSecEdb/);

BastionX v2.0(快速模式)(https://bastionx.erc.monash.edu/);

Bastion3 (https://bastion3.erc.monash.edu/);

Bastion4(使用RF + SVM方法)(https://bastion4.erc.monash.edu/);

Bastion6 (http://bwat.org.org)

T3SEpp (http://www.szu-bioinf.org/T3SEpp/);

T4SEfinder使用混合LSTM预测模式(https://tool2-mml.sjtu.edu.cn/T4SEfinder_TAPE/;

T4SEpp使用ProtT5-XL-UniRef50预测模型(https://bis.zju.edu.cn/T4SEpp/)。

为确保公平且全面的比较,我们使用与已发表模型相同的训练数据集重新训练了我们的模型,并比较了性能(表2)。Effectidor、CNN-T4SE、EP3和DeepT3 2.0的指标分数来自其各自的文章 \({}^{{25},{27},{74},{75}}\) ,其余基准得分则来自上述网络服务器的预测结果。在具体的基准设置中,不同任务场景下模型训练和构建时采用了不同的CLEF表示方法。表2中显示的指标分数代表了使用相应CLEF表示方法所获得的最佳结果。具体而言,在Bastion3、EP3、T3SEpp、DeepT3和Effectidor数据集中使用CLEF-DP/AT进行训练;在BastionX数据集中,T6SE和T4SE预测分别采用CLEF-DP和CLEF-AT;而在CNN-T4SE和T4SEpp数据集中使用CLEF-MSA。

效应因子-效应因子相互作用预测与验证

EEI预测模型的开发方式与上述CLEF中描述的对比学习框架相同。唯一区别在于Encoder A中的Transformer模块被替换为Encoder B中的相同MLP网络,以提高训练速度。该模型输入的是具有相同复合物的两组1280维蛋白质ESM2表示,随后编码成两个128维嵌入向量。使用infoNCE损失函数最小化嵌入向量的空间距离。在从已发表的蛋白质互作数据集Dockground \({}^{60}\) (数据集S6)中提取的训练数据集上进行了五折交叉验证。预测过程中,计算一对输入蛋白质编码后的CLEF表示之间的余弦相似度,并将其缩放到0-1范围内作为相互作用评分。余弦相似度大于0.8的效应因子对被认为可能具有相互作用(算法S10)。交叉验证结果和阈值调优详见补充材料,图S8A、B。

毒力因子的少样本筛选

利用E. piscicida在turbot定植中的Tn-seq数据得到的PACE特征及其对应的CLEF跨模态表示用于少样本筛选。使用20个已知的关键基因作为支持集 \(E\) .piscicida定植相关基因。它们的PACE特征由模型编码以获得嵌入向量 \({Z}^{\prime }\) 。查询基因的蛋白质序列也被编码以获得嵌入向量z。计算 \(z\)\({Z}^{\prime }\) 中每个元素之间的余弦相似度并取平均值,从而得出输入蛋白质的预测评分(算法S11)。毒力基因的筛选阈值设为0.9,通过参数调优确定(图S8C)。支持集基因及预测结果列于表S9。为了分析预测基因,分别使用R包clusterProfiler和igraph进行KEGG通路注释和网络可视化。

分泌效应因子的实验验证

用于效应因子验证的细菌菌株和质粒列于表S10,本研究中使用的全部引物列于表S11。E. piscicida菌株接种于LB肉汤培养基中进行初代培养或在DMEM(Sangon Biotech, E600003)培养基中于30°C条件下诱导分泌。使用的抗生素浓度如下:多粘菌素(Col, Sangon Biotech, A610318, 100 µg/mL),卡巴匹林(Carb, Sangon Biotech, A429319, 100 μg/mL)。

通过Western blot检测候选蛋白的分泌情况 \({}^{10}\) 。通常,携带在C末端融合Flag标签的候选蛋白的pUTt质粒通过电穿孔法导入WT、\(\Delta\) T3SS和\(\Delta\) T6SS菌株中。每种菌株均在\(4\mathrm{\;{mL}}\) DMEM培养基中培养\({16}\mathrm{\;h}\),随后将培养上清液过滤并经超滤管(Millipore,UFC801096)浓缩至\({50\mu }\mathrm{L}\)。将煮沸后的上清液和沉淀样品进行SDS-PAGE分离,并用Flag抗体(YEASEN, 30502ES20, 1:1000稀释)进行免疫印迹。由碧云天生物技术公司(Beyotime)定制了RpoA(1:2000稀释)、EseB(1:1000稀释)和EvpP(1:3000稀释)的抗体。与相应的二抗(YEASEN, 4850ES60, 34851ES60, 1:1000稀释)孵育后,使用增强化学发光试剂盒(Beyotime, P0018FS)进行可视化。

基于CyaA的实验用于测定候选效应蛋白 \({}^{87}\) 的转位情况。RAW264.7细胞在含10%胎牛血清(FBS, Biosera, FB-1058/500)的DMEM培养基中于\({37}^{ \circ }\mathrm{C},5\% {\mathrm{{CO}}}_{2}\)培养。细胞单层感染了表达CyaA标记候选蛋白的pUTt质粒的变异株,感染复数(MOI)为10。感染5小时(hpi)后,用含1% Triton X-100(YEASEN, 20107ES76)的无菌磷酸盐缓冲液(YEASEN, 41403ES76)洗涤并裂解细胞,使用cAMP免疫分析试剂盒(Sangon Biotech, D770001)检测胞内cAMP水平。相对cAMP浓度通过BCA蛋白定量试剂盒(Sangon Biotech, C503021)测定的总蛋白量进行归一化。

预测毒力决定因子的验证

体外细菌感染实验用于测定变异株的胞内增殖能力。每个选定的插入突变体均来自定义的转座子插入突变体文库中的 \({}^{67}\)。感染操作与CyaA实验相同。在感染后2小时(hpi),加入浓度为\({1000\mu }\mathrm{g}/\mathrm{{mL}}\)的庆大霉素(Gm, Sangon Biotech, A428430),然后将RAW264.7细胞培养于Opti-最小必需培养基(Thermofisher, 31985070)中,该培养基含有\({10\mu }\mathrm{g}/\mathrm{{mL}}\mathrm{{Gm}}\),再培养\(4\mathrm{\;h}\)后裂解细胞。裂解液稀释后涂布于LB平板上计数。为了评估预测毒力基因对体内定植的影响,使用CRISPRi-seq数据(登录号:PRJNA1113837)进行分析,以反映在比目鱼肾脏、脾脏和肝脏中定植的各基因的时间分辨条件必需性。

统计分析

使用Microsoft Excel(版本23.11)运行单尾Student's \(t\) -检验进行统计分析,差异显著性设定为\({}^{ * }p < {0.05},{}^{* * }p < {0.01}\)\({}^{* * * }p < {0.001}\)

报告摘要

有关研究设计的更多信息可在与本文相关的Nature Portfolio报告摘要中获取。

数据可用性

本研究中用于CRISPRi测序分析的原始数据可在NCBI数据库中获取,访问编号为PRJNA1113837。差异性胞外蛋白组学数据已存入PRIDE数据库,标识符为PXD050280。本文的报告摘要作为补充信息文件提供。图2-7、补充图1-6及补充图8的源数据详见源数据文件。未裁剪和未编辑的印迹结果可在补充图9中找到。特定数据 \(P\) 值也包含在源数据文件中。随本文提供的源数据文件。

代码可用性

本研究中用于模型开发、数据分析和结果生成的代码已公开,并已存入

GitHub (https://github.com/PengYueECUST1997/CLEF/) 和 Zenodo (DOI:10.5281/zenodo.14587661) \({}^{88}\) ,采用MIT许可证。

本文来自互联网用户投稿,该文观点仅代表作者本人,不代表本站立场。本站仅提供信息存储空间服务,不拥有所有权,不承担相关法律责任。如若转载,请注明出处:http://www.mzph.cn/news/945014.shtml

如若内容造成侵权/违法违规/事实不符,请联系多彩编程网进行投诉反馈email:809451989@qq.com,一经查实,立即删除!

相关文章

2025年质量好的封边条,肤感封边条,金属封边条厂家最新TOP推荐榜

2025年质量好的封边条,肤感封边条,金属封边条厂家最新TOP推荐榜封边条作为定制家具制造中不可或缺的关键材料,其质量直接影响家具的整体美观度、耐用性和环保性能。随着家居行业对细节要求的不断提升,封边条行业也在…

2025年质量好的香氛系列亚克力展示架,轻奢鞋服亚克力展示架,3C数码产品亚克力展示架推荐TOP生产厂家

2025年质量好的香氛系列亚克力展示架,轻奢鞋服亚克力展示架,3C数码产品亚克力展示架推荐TOP生产厂家 开篇介绍 在当今竞争激烈的零售环境中,优质的展示架不仅能提升产品陈列效果,还能增强品牌形象,吸引更多消费者…

Aspose.Words for Python 现已支持基于 AI 的文档翻译功能!

作为全球知名的文档处理组件厂商之一,Aspose 推出的 Aspose.Words for Python 现已全面支持 AI 智能翻译功能,通过全新的 aspose.words.ai 模块,为开发者提供高精度、结构化、自动化的 Word 文档翻译体验。在全球化…

2025年可靠的亚克力制品,亚克力加工品牌厂家排行榜

2025年可靠的亚克力制品与亚克力加工品牌厂家排行榜 亚克力制品因其高透明度、耐候性强、易加工等特性,广泛应用于商业展示、家居装饰、广告标识等领域。随着市场对定制化、高端化需求的提升,选择一家技术过硬、服务…

xxl-job 数据库表详解

-------------------------------------------------------------------------- XXL-JOB 的数据库表设计围绕分布式任务调度的核心功能展开,主要包括任务配置、执行器管理、日志记录、状态监控等模块。以下是核心表的…

2025 电动缸源头厂家最新推荐榜:剖析专精特新企业成本优势与技术实力的权威选购指南

引言 工业 4.0 深化推进下,电动缸作为自动化产线核心执行部件,市场需求年增速超 20%,但行业乱象却让采购决策陷入困境。部分厂家缺乏核心技术,依赖外购关键部件导致兼容性差、故障率居高不下;另有企业以次充好,通…

实用指南:技术博客 SEO 优化指南:从流量洼地到精准获客的实战路径

实用指南:技术博客 SEO 优化指南:从流量洼地到精准获客的实战路径pre { white-space: pre !important; word-wrap: normal !important; overflow-x: auto !important; display: block !important; font-family: &quo…

2025年评价高的浙江摩托车链条,浙江起重链条,特殊非标链条,浙江传动链条厂家推荐及选择建议

2025年评价高的浙江摩托车链条,浙江起重链条,特殊非标链条,浙江传动链条厂家推荐及选择建议浙江链条行业概述浙江省作为中国制造业的重要基地,在链条生产领域拥有众多优秀企业。经过多年发展,浙江链条产业已形成完整…

2025 年最新罗茨风机厂家推荐排行榜重磅发布!深度解析优质厂商,助力企业精准选设备

引言 当前工业领域中,罗茨风机作为关键气体输送设备,在污水处理、化工、电力等众多行业发挥着不可替代的作用。但随着市场需求增长,行业乱象愈发明显:大量中小品牌涌入,产品质量参差不齐,部分厂商为压缩成本简化…

2D-3D投影变换(PnP算法)

PnP算法详解 概述 PnP(Perspective-n-Point)算法的核心目标是通过已知3D点和对应的2D图像点,计算相机的旋转矩阵(R)和平移向量(t),从而确定相机相对于3D点的位姿。 基本概念旋转矩阵(R):描述相机的姿态,33…

2025年知名的煤气加压风机,稀释风机实力源头

2025年知名的煤气加压风机与稀释风机实力源头企业推荐 在工业领域,煤气加压风机和稀释风机是关键的设备,广泛应用于化工、石油、冶金、电力等行业。随着技术的进步,风机行业涌现出一批技术领先、品质过硬的企业。本…

linux流量检测

在工作,会遇到需要排查当前的网络流量,排查当前哪些服务进程比较耗流量,这里就介绍几个参考工具 iftop - 实时流量监控神器 安装 apt install iftop # Ubuntu/Debian yum install iftop # CentOS/RHEL使用方式 # …

2025/10/24

2025/10/24学习算法

[AT_nikkei2019_2_final_h] 逆にする関数 题解

神秘题观察函数,发现 \(f(1) = a_n, f(n) = a_1, ......\) 其实描述了一种对应关系,如果一个对应矛盾则该序列不合法。 考虑 \(O(n^2)\) 的暴力怎么写,枚举区间的中点,向左右拓展维护是否合法,和已知的对应关系。…

一文剖析 丨什么是多模态大模型?

从 “纸上谈兵” 到 “融会贯通”,多模态大模型正在赋予人工智能感知和理解复杂现实世界的能力。在人工智能发展历程中,我们曾见证过只懂文本的 “书生”、只识图像的 “画师”,以及只辨语音的 “听者”。这些单模态…

【linux内核】super_lock

struct super_block {struct list_head s_list; /* Keep this first */dev_t s_dev; /* search index; _not_ kdev_t */unsigned char s_blocksize_bits;unsigned long s_blocksize;loff_t s_maxbytes; /* Max…

OPPO手机“绿线”障碍争议,高价等于高端,何以分食iPhone市场?

pre { white-space: pre !important; word-wrap: normal !important; overflow-x: auto !important; display: block !important; font-family: "Consolas", "Monaco", "Courier New", …

k8s中nginx和headless服务搭配使用引发的小问题

某天收到一个奇怪的问题,这个故障感觉还挺好玩,所以分享出来。 背景 某个生产业务部署在k8s中,业务的nginx和服务a(2个副本 下面称为pod-a-1,pod-a-2 ),全部运行在同一个ns下面,同时为pod-a创建一个headless服…

2025 年家用电梯厂家最新推荐榜单:实力厂商安全性能与定制优势深度解析,助别墅 / 自建房用户精准选购适配产品

引言 当前国内别墅、自建楼等住宅数量持续增长,家用电梯需求随之大幅攀升,但市场乱象却让消费者选购陷入困境。众多厂商资质良莠不齐,部分小型企业缺乏核心技术支撑,产品安全性能无法保障,且安装流程不规范、售后…

SpringBoot整合SpringDoc

SpringBoot整合SpringDoc 一、SpringDoc 是什么? SpringDoc 是一个基于 OpenAPI 3.0 规范的开源 API 文档生成工具,专为 Spring Boot 应用设计。它能自动扫描项目中的 REST 接口,生成标准化的 API 文档,并提供交互…