本文深入剖析Android蓝牙协议栈中HID设备(BT-HD)服务的初始化与启用流程,从接口初始化、服务掩码管理、服务请求路由到属性回调通知,完整展现蓝牙HID服务激活的技术路径。通过代码逻辑梳理,揭示服务启用的核心机制,包括服务状态掩码更新、跨模块调用链及线程安全的属性传递设计。
一、概述
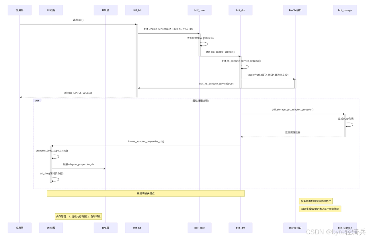
蓝牙 HID 设备(如键盘、鼠标)的服务启用与状态同步是蓝牙协议栈的核心功能之一。整个流程涉及多个模块协作,包括服务初始化、协议栈请求分发、属性获取及跨线程通知,具体可分为以下阶段:
1.1 服务初始化与启用
-
初始化接口:通过
init函数完成 BT-HD 接口初始化,配置回调函数并调用btif_enable_service(BTA_HIDD_SERVICE_ID)启用 HID 服务。 -
服务掩码更新:
btif_enable_service将目标服务(BTA_HIDD_SERVICE_ID)添加到全局服务掩码(btif_enabled_services),若蓝牙已激活(btif_is_enabled()),则触发服务启用请求。
1.2 协议栈请求分发
-
服务请求执行:
btif_dm_enable_service调用btif_in_execute_service_request执行服务启用请求。若成功,触发属性变更通知流程。 -
请求路由:
btif_in_execute_service_request根据服务类型分发请求:SDP 服务特殊处理,其他服务通过toggleProfile路由到具体服务模块(如 HID 服务由btif_hd_execute_service处理)。
1.3 服务状态同步与属性通知
-
属性填充与获取:
-
通过宏
BTIF_STORAGE_FILL_PROPERTY初始化bt_property_t结构体,指定属性类型(如BT_PROPERTY_UUIDS)。 -
btif_storage_get_adapter_property根据属性类型从控制器或存储中获取具体值(如蓝牙地址、已配对设备列表、已启用服务的 UUID 列表)。
-
-
跨线程回调通知:
invoke_adapter_properties_cb通过深拷贝(property_deep_copy_array)确保属性数据线程安全,结合do_in_jni_thread将变更事件异步传递到 JNI 线程,触发上层回调(如 Java 层)并释放资源。
二、源码解析
init
packages/modules/Bluetooth/system/btif/src/btif_hd.cc
/********************************************************************************* Function init** Description Initializes BT-HD interface** Returns BT_STATUS_SUCCESS*******************************************************************************/
btif_hd_cb_t btif_hd_cb;static bt_status_t init(bthd_callbacks_t* callbacks) {log::verbose("");bt_hd_callbacks = callbacks;memset(&btif_hd_cb, 0, sizeof(btif_hd_cb));btif_enable_service(BTA_HIDD_SERVICE_ID); // 启用 HID 服务return BT_STATUS_SUCCESS;
}
初始化蓝牙 HID 设备(BT-HD)接口,配置回调函数并启用 HID 服务。
btif_enable_service(BTA_HIDD_SERVICE_ID)
packages/modules/Bluetooth/system/btif/src/btif_core.cc
/********************************************************************************* Function btif_enable_service** Description Enables the service 'service_ID' to the service_mask.* Upon BT enable, BTIF core shall invoke the BTA APIs to* enable the profiles*******************************************************************************/
void btif_enable_service(tBTA_SERVICE_ID service_id) {btif_enabled_services |= (1 << service_id); // 服务掩码更新log::verbose("current services:0x{:x}", btif_enabled_services);if (btif_is_enabled()) {btif_dm_enable_service(service_id, true);}
}
将指定的蓝牙服务添加到已启用服务掩码中,并在蓝牙已激活时立即启动该服务。
btif_dm_enable_service
packages/modules/Bluetooth/system/btif/src/btif_dm.cc
void btif_dm_enable_service(tBTA_SERVICE_ID service_id, bool enable) {// 执行服务请求bt_status_t status = btif_in_execute_service_request(service_id, enable);if (status == BT_STATUS_SUCCESS) {// 准备 UUID 属性bt_property_t property;Uuid local_uuids[BT_MAX_NUM_UUIDS]; // 存储设备支持的 UUID 列表/* Now send the UUID_PROPERTY_CHANGED event to the upper layer */// 从存储中获取当前设备的 UUID 属性BTIF_STORAGE_FILL_PROPERTY(&property, BT_PROPERTY_UUIDS,sizeof(local_uuids), local_uuids);btif_storage_get_adapter_property(&property);// 通过回调通知上层应用适配器属性已变更GetInterfaceToProfiles()->events->invoke_adapter_properties_cb(BT_STATUS_SUCCESS, 1, &property);}return;
}
通过蓝牙协议栈执行服务启用 / 禁用请求,并在成功时通知上层应用。
btif_in_execute_service_request
packages/modules/Bluetooth/system/btif/src/btif_dm.cc
bt_status_t btif_in_execute_service_request(tBTA_SERVICE_ID service_id,bool b_enable) {log::verbose("service_id:{}", service_id);if (service_id == BTA_SDP_SERVICE_ID) { // SDP 服务特殊处理btif_sdp_execute_service(b_enable);return BT_STATUS_SUCCESS;}// 通用服务处理return GetInterfaceToProfiles()->toggleProfile(service_id, b_enable);
}
将上层的服务启用 / 禁用请求路由到对应的处理模块。
toggleProfile(BTA_HIDD_SERVICE_ID)
packages/modules/Bluetooth/system/btif/src/bluetooth.ccbt_status_t toggleProfile(tBTA_SERVICE_ID service_id, bool enable) override {/* Check the service_ID and invoke the profile's BT state changed API */switch (service_id) {case BTA_HFP_SERVICE_ID:case BTA_HSP_SERVICE_ID: {bluetooth::headset::ExecuteService(enable);} break;case BTA_A2DP_SOURCE_SERVICE_ID: {btif_av_source_execute_service(enable);} break;case BTA_A2DP_SINK_SERVICE_ID: {btif_av_sink_execute_service(enable);} break;case BTA_HID_SERVICE_ID: {btif_hh_execute_service(enable);} break;case BTA_HFP_HS_SERVICE_ID: {btif_hf_client_execute_service(enable);} break;case BTA_HIDD_SERVICE_ID: {btif_hd_execute_service(enable);} break;case BTA_PBAP_SERVICE_ID:case BTA_PCE_SERVICE_ID:case BTA_MAP_SERVICE_ID:case BTA_MN_SERVICE_ID: {/*** Do nothing; these services were started elsewhere. However, we need* to flow through this codepath in order to properly report back the* local UUIDs back to adapter properties in Java. To achieve this, we* need to catch these service IDs in order for {@link* btif_in_execute_service_request} to return {@code BT_STATUS_SUCCESS},* so that in {@link btif_dm_enable_service} the check passes and the* UUIDs are allowed to be passed up into the Java layer.*/} break;default:log::error("Unknown service {} being {}", service_id,(enable) ? "enabled" : "disabled");return BT_STATUS_FAIL;}return BT_STATUS_SUCCESS;}
将通用的服务启用 / 禁用请求转发到具体的服务处理模块。
btif_hd_execute_service
packages/modules/Bluetooth/system/btif/src/btif_hd.cc
/********************************************************************************* Function btif_hd_execute_service** Description Enabled/disables BT-HD service** Returns BT_STATUS_SUCCESS*******************************************************************************/
bt_status_t btif_hd_execute_service(bool b_enable) {log::verbose("b_enable={}", b_enable);if (!b_enable) BTA_HdDisable();return BT_STATUS_SUCCESS;
}
控制蓝牙 HID 设备服务的开启与关闭。
BTIF_STORAGE_FILL_PROPERTY
/modules/Bluetooth/system/btif/include/btif_storage.h
#define BTIF_STORAGE_FILL_PROPERTY(p_prop, t, l, p_v) \do { \(p_prop)->type = (t); \(p_prop)->len = (l); \(p_prop)->val = (p_v); \} while (0)
初始化bt_property_t结构体的三个核心字段。
btif_storage_get_adapter_property
packages/modules/Bluetooth/system/btif/src/btif_storage.cc
/********************************************************************************* Function btif_storage_get_adapter_property** Description BTIF storage API - Fetches the adapter property->type* from NVRAM and fills property->val.* Caller should provide memory for property->val and* set the property->val** Returns BT_STATUS_SUCCESS if the fetch was successful,* BT_STATUS_FAIL otherwise*******************************************************************************/
bt_status_t btif_storage_get_adapter_property(bt_property_t* property) {/* Special handling for adapter address and BONDED_DEVICES */if (property->type == BT_PROPERTY_BDADDR) { // 蓝牙地址获取RawAddress* bd_addr = (RawAddress*)property->val;/* Fetch the local BD ADDR */const controller_t* controller = controller_get_interface();if (!controller->get_is_ready()) {log::error("Controller not ready! Unable to return Bluetooth Address");*bd_addr = RawAddress::kEmpty;return BT_STATUS_FAIL;} else {log::info("Controller ready!");*bd_addr = *controller->get_address(); // 从蓝牙控制器获取本地设备地址}property->len = RawAddress::kLength;return BT_STATUS_SUCCESS;} else if (property->type == BT_PROPERTY_ADAPTER_BONDED_DEVICES) { // 已配对设备列表获取btif_bonded_devices_t bonded_devices;// 获取已配对设备列表btif_in_fetch_bonded_devices(&bonded_devices, 0);log::verbose("BT_PROPERTY_ADAPTER_BONDED_DEVICES: Number of bonded devices={}",bonded_devices.num_devices);property->len = bonded_devices.num_devices * RawAddress::kLength;// 将设备地址复制到属性值缓冲区memcpy(property->val, bonded_devices.devices, property->len);/* if there are no bonded_devices, then length shall be 0 */return BT_STATUS_SUCCESS;} else if (property->type == BT_PROPERTY_UUIDS) { // UUID 列表生成/* publish list of local supported services */Uuid* p_uuid = reinterpret_cast<Uuid*>(property->val);uint32_t num_uuids = 0;uint32_t i;tBTA_SERVICE_MASK service_mask = btif_get_enabled_services_mask();log::info("Service_mask=0x{:x}", service_mask);// 根据已启用服务掩码生成对应的 UUID 列表for (i = 0; i < BTA_MAX_SERVICE_ID; i++) {/* This should eventually become a function when more services are enabled*/if (service_mask & (tBTA_SERVICE_MASK)(1 << i)) {switch (i) {case BTA_HFP_SERVICE_ID: {*(p_uuid + num_uuids) =Uuid::From16Bit(UUID_SERVCLASS_AG_HANDSFREE);num_uuids++;}FALLTHROUGH_INTENDED; /* FALLTHROUGH *//* intentional fall through: Send both BFP & HSP UUIDs if HFP is* enabled */case BTA_HSP_SERVICE_ID: {*(p_uuid + num_uuids) =Uuid::From16Bit(UUID_SERVCLASS_HEADSET_AUDIO_GATEWAY);num_uuids++;} break;case BTA_A2DP_SOURCE_SERVICE_ID: {*(p_uuid + num_uuids) =Uuid::From16Bit(UUID_SERVCLASS_AUDIO_SOURCE);num_uuids++;} break;case BTA_A2DP_SINK_SERVICE_ID: {*(p_uuid + num_uuids) = Uuid::From16Bit(UUID_SERVCLASS_AUDIO_SINK);num_uuids++;} break;case BTA_PBAP_SERVICE_ID: {*(p_uuid + num_uuids) = Uuid::From16Bit(UUID_SERVCLASS_PBAP_PSE);num_uuids++;} break;case BTA_HFP_HS_SERVICE_ID: {*(p_uuid + num_uuids) =Uuid::From16Bit(UUID_SERVCLASS_HF_HANDSFREE);num_uuids++;} break;case BTA_MAP_SERVICE_ID: {*(p_uuid + num_uuids) =Uuid::From16Bit(UUID_SERVCLASS_MESSAGE_ACCESS);num_uuids++;} break;case BTA_MN_SERVICE_ID: {*(p_uuid + num_uuids) =Uuid::From16Bit(UUID_SERVCLASS_MESSAGE_NOTIFICATION);num_uuids++;} break;case BTA_PCE_SERVICE_ID: {*(p_uuid + num_uuids) = Uuid::From16Bit(UUID_SERVCLASS_PBAP_PCE);num_uuids++;} break;}}}property->len = (num_uuids) * sizeof(Uuid);return BT_STATUS_SUCCESS;}/* fall through for other properties */// 通用属性处理if (!cfg2prop(NULL, property)) {return btif_dm_get_adapter_property(property);}return BT_STATUS_SUCCESS;
}
根据属性类型从 NVRAM 或控制器中获取适配器属性值。
invoke_adapter_properties_cb
/packages/modules/Bluetooth/system/btif/src/bluetooth.cc
void invoke_adapter_properties_cb(bt_status_t status, int num_properties,bt_property_t* properties) {do_in_jni_thread(FROM_HERE,base::BindOnce( // 创建一次性回调(避免重复执行)[](bt_status_t status, int num_properties,bt_property_t* properties) {// 步骤1:触发上层回调(HAL层注册的回调)HAL_CBACK(bt_hal_cbacks, adapter_properties_cb, status,num_properties, properties);if (properties) {// 步骤2:释放深拷贝的内存(避免泄漏)osi_free(properties);}},status, num_properties,property_deep_copy_array(num_properties, properties))); //深拷贝属性数组
}// callback reporting helpersbt_property_t* property_deep_copy_array(int num_properties,bt_property_t* properties) {bt_property_t* copy = nullptr;if (num_properties > 0) {// 1:计算所有属性值的总长度(用于分配内存)size_t content_len = 0;for (int i = 0; i < num_properties; i++) {auto len = properties[i].len;if (len > 0) {content_len += len;}}//2:一次性分配连续内存(结构体数组 + 属性值内容)copy = (bt_property_t*)osi_calloc((sizeof(bt_property_t) * num_properties) + content_len);ASSERT(copy != nullptr);// 3:复制属性结构体,并将属性值指向新分配的内容区uint8_t* content = (uint8_t*)(copy + num_properties); for (int i = 0; i < num_properties; i++) {auto len = properties[i].len;copy[i].type = properties[i].type;copy[i].len = len;if (len <= 0) {continue;}copy[i].val = content; // 指向新内容区memcpy(content, properties[i].val, len);content += len; // 移动到下一个属性值位置}}return copy;
}
蓝牙适配器属性回调的跨线程调用机制,确保从 HAL 层到 JNI 层的属性通知能够正确处理。
三、时序图

四、总结
①模块化设计
-
流程严格分层:接口初始化→服务管理→请求路由→具体实现→属性通知,各模块职责单一(如
btif_hd专注HID逻辑,btif_dm处理通用服务管理)。
②状态驱动机制
-
通过服务掩码
btif_enabled_services全局追踪服务状态,结合btif_is_enabled()判断实时激活状态,避免无效操作。
③线程安全与内存管理
-
属性回调采用深拷贝(
property_deep_copy_array)与osi_free释放,确保跨线程(如JNI)数据传递安全性。
④扩展性设计
-
服务ID与UUID映射表(如
BTA_HFP_SERVICE_ID→UUID_SERVCLASS_AG_HANDSFREE)支持快速扩展新服务,仅需修改映射逻辑。
通过服务掩码与回调机制的协同,实现蓝牙服务的动态启用与上层应用的实时同步,为HID设备(如键盘、游戏手柄)的即插即用提供底层支持。