线性序列机与串口接口DAC驱动设计与验证
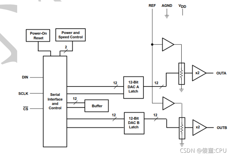
TLV5618 型 DAC 内部工作原理
TLV5618 是一个基于电压输出型的双通道 12 位单电源数模转换器,其由串行接口、一个速度和电源控制器、
电阻网络、 2 倍增益的输出缓冲器组成。

TLV5618 使用 CMOS 电平兼容的三线制串行总线与各种处理器进行连接,接收控制器发送的 16 位的控制字,
这 16 位的控制字被分为 2 个部分,包括 4 位的编程位, 12 位的数据位
当片选(CS ̅̅̅)信号为低电平时,数据在每个 SCLK 信号的下降沿被移入芯片内部的寄存器。
16 位的数据按照高位在前, 低位在后的顺序依次移入。 当 16 位的数据移入完毕后, 在第 16
个 SCLK 信号的下降沿之后的一个 SCLK 信号上升沿,据根数据中的控制位,将数据制位移
入保持寄存器 A、 B、缓冲器和控制寄存器。当片选(CS ̅̅̅)信号进入上升沿时,再把数据送至 12
位 A/D 转换器