四核RK3566多媒体控制板技术分享:
 今天分享一款近期接触到的四核RK3566多媒体控制板(产品型号:ZK-R36A),这款产品在工业控制和智能设备领域有不错的表现,特此整理了一些技术参数供大家参考。 
 
产品概述:
 这款控制板采用瑞芯微RK3566 Cortex-A55四核64位芯片方案,搭载Mali-G52-2EE GPU,并支持谷歌Android 11系统。RK3566支持主流音视频格式和图片的解码,包括4K、H.265硬解码,多路视频输出和输入。其嵌入式3D GPU完全兼容OpenGL ES 1.1/2.0/3.2、OpenCL 2.0和Vulkan 1.1,内置NPU(1T)支持多种混合操作,性能强劲。 
 

主要特点:
- 硬件平台化:主板大小为124 * 80mm,厚度最高12mm,适用于智慧工控终端设备。
 - 多路显示接口:支持LVDS(6/8位)、HDMI、EDP、MIPI多种显示输出接口。
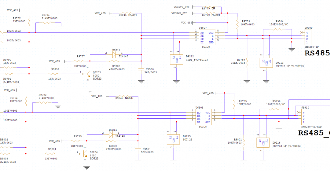
 - 丰富的扩展接口:包括4个USB2.0接口,2个USB3.0接口,4个可扩展TTL串口(可改成RS232 * 4/485 * 1),4路GPIO接口,1路I2C接口等。
 - 多种网络支持:具备RJ45接口支持Ethernet,WIFI模块支持2.4G/5G Wi-Fi(默认2.4G,BT和5G选配),以及4G网络。
 - AI应用支持:支持深度学习、姿态分析等多种AI应用场景。
 
基本功能列表:

 PCB尺寸和接口布局主板尺寸:
        1、PCB板厚:1.6mm
        2、尺寸:124 * 80mm*12mm
  

    

 接口参数说明3个TTL接口,直接从RK3566主控引出:
  

 2个RS232电路,经过SIT232转换:
  

 2个RS485电路,经过MAX485转换:
  

 电源输入接口序号定义属性描述:
  

 备注: 
 
       1.电源输入只允许从DC座和红色电源插座给板子供电 
 
        2.DC接口规格为(内径2.0mm外径5.5mm) 
 
 
 GPIO&I2C接口序号定义属性描述: 
 

 UART接口:     
 详细UART接口参数请参考原文档,包含UART4-232、UART5-232、UART6-485、UART7-485、UART0-TTL、UART3-TTL、UART9-TTL等多种接口配置。 
   EXT-LED接口序号定义属性描述: 
 
 这款控制板在广告*、互动一体机、安防、工控等领域有广泛应用。其硬件平台化和Android智能化的特点,使其在进行人机交互和网络设备交互时表现出色。 
  希望这些信息对大家有所帮助,欢迎讨论和交流!