一、分析
这届的真题,有点像第七届的液位检测。
这届的题目开始,貌似比赛描述的功能,逻辑上变得更好梳理了。一开始就把大致的功能给你说明一遍,不像之前都是一块一块的说明。
1. 基本功能
1)测量竞赛板上电位器 R37 输出的模拟电压信号,并通过 LCD 显示
2)通过 LED 指示灯实现超出上限、低于下限的提醒功能
3)通过按键实现阈值范围和输出提醒指示灯的设置功能
4)通过 E2PROM 实现参数的断电存储功能
2. 显示功能
显示界面有两个:数据显示界面和参数配置界面
1)数据显示界面
- 显示 界面名称、采集的实时电压数据 和 状态
 - 电压单位为 V,保留小数点后两位
 - 状态(Status):超出上限(Upper)、低于下限(Lower)和正常(Normal)
 
2)参数配置界面
- 显示:界面名称、电压上限、电压下限;电压超出上限 LD1,电压低于下限 LD2 指示灯。
 - 电压上下限:0~3.3V,设备应具备错误设置的保护功能
 
伪代码
typedef enum{Data_Disp,Set_Pama
}Lcd_State;
Lcd_State L_state = Data_Disp;typedef enum{Upper,Lower,Normal
} Volt_Status;
Volt_Status Status = Normal;float R37_Volt_Sum, R37_Volt, R37_Volt_AVE;
unsigned int choose_pama = 1;float Get_Volt(){//均值滤波for(int i = 0; i < 9; i++){R37_Volt = ADC_Get1();R37_Volt_Sum += R37_Volt;}//16位精度,分4096R37_Volt_Sum *= 3.3;R37_Volt_Sum /= 4096;R37_Volt_AVE = R37_Volt_AVE/10;return R37_Volt_AVE;
}
void Lcd_Proc(void){if(L_state == Data_Disp){R37_Volt_AVE = Get_Volt();//显示 界面、电压、状态Lcd_Disp(Line0, "Main");Lcd_Disp(Line2, "Volt: %fV", R37_Volt_AVE);Lcd_Disp(Line3, "%s", Status);}else if(L_state == Set_Pama){i2c_read(Save_Volt_Max_Min_Led, 0, 4);Lcd_Disp(Line0, "Setting");if(choose_pama == 1) LCD_SetBackColor(Green);Lcd_Disp(Line1, "Max Volt: %f", Save_Volt_Max_Min_Led[0]);LCD_SetBackColor(White);Lcd_Disp(Line2, "Min Volt: %f", Save_Volt_Max_Min_Led[1]);        Lcd_Disp(Line3, "Upper:LD%d",Save_Volt_Max_Min_Led[2]);Lcd_Disp(Line4, "Lower:LD%d",Save_Volt_Max_Min_Led[3]);}
}
 
 
3. 按键功能
1)B1:设置按键,用来切换2个显示界面的。退出参数设置界面时,应将参数保存到 E2PROM
2)B2:选择按键,被选中的需要高亮
3)B3:加 按键,电压增加 0.3V,LED序号+1
4)B3:减 按键,电压减少 0.3V,LED序号-1
LED 范围为:1~8.
伪代码
void Key_Proc(){if(L_state == Data_Disp){if(Key_down == 1){L_state = Set_Pama;}}else if(L_state == Set_Pama){switch (Key_down){case 1:LCD_Clear(White);i2c_write(Save_Volt_Max_Min_Led, 0 , 4);L_state = Data_Disp;break;case 2:if(++choose_pama == 5)choose_pama = 1;break;case 3:switch (choose_pama){case 1:Save_Volt_Max_Min_Led[0]+=3;if(Save_Volt_Max_Min_Led[0] >=33 && Save_Volt_Max_Min_Led[0] <40)Save_Volt_Max_Min_Led[0] = 33;break;case 2:if((Save_Volt_Max_Min_Led[1]+3)<Save_Volt_Max_Min_Led[0])Save_Volt_Max_Min_Led[1] += 3;    break;case 3://到了8以后,再加就原地不动if(++Save_Volt_Max_Min_Led[2] >= 8)Save_Volt_Max_Min_Led[2] = 8;//如果相同if(Save_Volt_Max_Min_Led[2] == Save_Volt_Max_Min_Led[3]){if(Save_Volt_Max_Min_Led[3] == 8){Save_Volt_Max_Min_Led[2]=7;}else {Save_Volt_Max_Min_Led[2] += 1;}}break;case 4:if(++Save_Volt_Max_Min_Led[3] >= 8)Save_Volt_Max_Min_Led[2] = 8;if(Save_Volt_Max_Min_Led[2] == Save_Volt_Max_Min_Led[3]){if(Save_Volt_Max_Min_Led[2] == 8){Save_Volt_Max_Min_Led[3]=7;}else {Save_Volt_Max_Min_Led[3] += 1;}}break;                    }break;case 4:switch (choose_pama){case 1:if((Save_Volt_Max_Min_Led[1]+3) < Save_Volt_Max_Min_Led[0])Save_Volt_Max_Min_Led[0] -= 3;break;case 2:Save_Volt_Max_Min_Led[1] -= 3;if(Save_Volt_Max_Min_Led[1] >= 200)//补码Save_Volt_Max_Min_Led[1] = 0;break;case 3:if(--Save_Volt_Max_Min_Led[2] == 0)Save_Volt_Max_Min_Led[2] = 1;if(Save_Volt_Max_Min_Led[2] == Save_Volt_Max_Min_Led[3]){if(Save_Volt_Max_Min_Led[3] == 1){Save_Volt_Max_Min_Led[2] = 2;}else {Save_Volt_Max_Min_Led[2] -= 1;}}break;case 4:if(--Save_Volt_Max_Min_Led[3] == 0)Save_Volt_Max_Min_Led[3] = 1;if(Save_Volt_Max_Min_Led[3] == Save_Volt_Max_Min_Led[2]){if(Save_Volt_Max_Min_Led[2] == 1){Save_Volt_Max_Min_Led[3] = 2;}else {Save_Volt_Max_Min_Led[3] -= 1;}}break;            }}}
} 
 
4. LED 指示灯
1)R37 输出电压值超过电压上限值时,上限提醒指示灯以 0.2 秒闪烁,下限指示灯熄灭。
2)R37 输出电压值低于电压下限值时,下限提醒指示灯以 0.2 秒闪烁,上限指示灯熄灭。
3)R37 输出电压值介于上限和下限电压之间时,全灭。
伪代码
ucled = 0x0;
void Led_Proc(void){if(R37_Volt_AVE*10 >= Save_Volt_Max_Min_Led[0]){   ucled ^= (0x01 << (Save_Volt_Max_Min_Led[2]-1));Status = Upper;}else if(R37_Volt_AVE*10 <= Save_Volt_Max_Min_Led[1]){ucled ^= (0x01 << (Save_Volt_Max_Min_Led[3]-1));Status = Lower;}else if( Save_Volt_Max_Min_Led[1] <= R37_Volt_AVE <= Save_Volt_Max_Min_Led[0]){Led_Disp(0x00);Status = Normal;}} 
 
5. 初始状态
1)重新上电,从 E2PROM 载入各个参数。
2)默认指示灯 LD1 和 LD2
3)默认阈值 2.4V 和 1.2V
unsigned int Save_Volt_Max_Min_Led[4] = {24,12,1,2};
 
 
二、CubeMx
这次只用配置 Key、LED、ADC即可。打开赛点资源包,按照原理图配置。
1. LED


2. Key


3. ADC


三、模版编写
1. LED
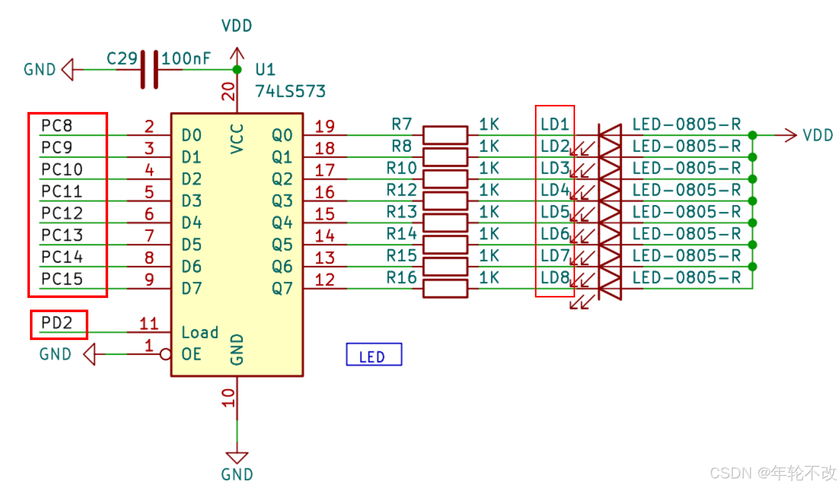
void Led_Disp(uint8_t ucled){HAL_GPIO_WritePin(GPIOC, GPIO_PIN_8|GPIO_PIN_9|GPIO_PIN_10|GPIO_PIN_11|GPIO_PIN_12|GPIO_PIN_13|GPIO_PIN_14|GPIO_PIN_15, GPIO_PIN_SET);HAL_GPIO_WritePin(GPIOD, GPIO_PIN_2, GPIO_PIN_SET);HAL_GPIO_WritePin(GPIOD, GPIO_PIN_2, GPIO_PIN_RESET);HAL_GPIO_WritePin(GPIOC, ucled << 8, GPIO_PIN_RESET);HAL_GPIO_WritePin(GPIOD, GPIO_PIN_2, GPIO_PIN_SET);HAL_GPIO_WritePin(GPIOD, GPIO_PIN_2, GPIO_PIN_RESET);
} 
2. Key
uint8_t Key_Scan(){uint8_t Key_val;if(HAL_GPIO_ReadPin(GPIOB, GPIO_PIN_0)==GPIO_PIN_RESET)Key_val = 1;if(HAL_GPIO_ReadPin(GPIOB, GPIO_PIN_1)==GPIO_PIN_RESET)Key_val = 2;if(HAL_GPIO_ReadPin(GPIOB, GPIO_PIN_2)==GPIO_PIN_RESET)Key_val = 3;if(HAL_GPIO_ReadPin(GPIOA, GPIO_PIN_0)==GPIO_PIN_RESET)Key_val = 4;return Key_val;
} 
3. ADC
uint16_t Get_ADC2(){uint16_t adc = 0;HAL_ADC_Start(&hadc2);adc = HAL_ADC_GetValue(&hadc2);return adc;
} 
4. I2C
void i2c_read(uint8_t* buf, uint8_t addr, uint8_t num){I2CStart();I2CSendByte(0xa0);I2CWaitAck();I2CSendByte(addr);I2CWaitAck();I2CStart();I2CSendByte(0xa1);I2CWaitAck();while(num--){*buf++ = I2CReceiveByte();if(num)I2CSendAck();elseI2CSendNotAck();}I2CStop();
}
void i2c_write(uint8_t* buf, uint8_t addr, uint8_t num){I2CStart();I2CSendByte(0xa0);I2CWaitAck();I2CSendByte(addr);I2CWaitAck();while(num--){I2CSendByte(*buf++);I2CWaitAck();}I2CStop();HAL_Delay(500);
} 
 
四、完整代码编写
1. 全局变量
/* USER CODE END Header */
/* Includes ------------------------------------------------------------------*/
#include "main.h"
#include "adc.h"
#include "gpio.h"/* Private includes ----------------------------------------------------------*/
/* USER CODE BEGIN Includes */
#include "stdio.h"
#include "i2c_hal.h"
#include "lcd.h"
/* USER CODE END Includes *//* Private typedef -----------------------------------------------------------*/
/* USER CODE BEGIN PTD */
/*两个界面*/
typedef enum{Data_Disp,Set_Pama
}Lcd_State;
Lcd_State L_state = Data_Disp;/*状态*/
typedef enum{Upper,Lower,Normal
} Volt_Status;const char* StatusStrings[] = {"Upper","Lower","Nomal"
};
Volt_Status Status = Normal;
/* USER CODE END PTD *//* Private define ------------------------------------------------------------*/
/* USER CODE BEGIN PD */
float R37_Volt, R37_Volt_Sum, R37_Volt_AVE;
uint8_t Lcd_Str_Disp[21];
uint8_t Save_Volt_Max_Min_Led[4] = {24,12,1,2};uint8_t Key_val, Key_up, Key_down, Key_old;
uint8_t choose_pama = 1;
__IO uint32_t uwTick_Set_Lcd = 0;
__IO uint32_t uwTick_Set_Key = 0;
__IO uint32_t uwTick_Set_Led = 0;uint8_t ucled = 0x0;
/* USER CODE END PD */ 
 
2. 主函数
int main(void)
{/* USER CODE BEGIN 1 *//* USER CODE END 1 *//* MCU Configuration--------------------------------------------------------*//* Reset of all peripherals, Initializes the Flash interface and the Systick. */HAL_Init();/* USER CODE BEGIN Init *//* USER CODE END Init *//* Configure the system clock */SystemClock_Config();/* USER CODE BEGIN SysInit *//* USER CODE END SysInit *//* Initialize all configured peripherals */MX_GPIO_Init();MX_ADC2_Init();/* USER CODE BEGIN 2 */LCD_Init();LCD_Clear(White);LCD_SetBackColor(White);LCD_SetBackColor(Blue);I2CInit();/* USER CODE END 2 *//* Infinite loop *//* USER CODE BEGIN WHILE */while (1){/* USER CODE END WHILE */Lcd_Proc();Key_Proc();Led_Proc();/* USER CODE BEGIN 3 */}/* USER CODE END 3 */
} 
 
3. 显示功能
void Lcd_Proc(){if((uwTick - uwTick_Set_Lcd) < 100)return;uwTick_Set_Lcd = uwTick;if(L_state == Data_Disp){//R37_Volt_AVE = Get_Volt();R37_Volt_AVE = (((float)Get_ADC2())/4096)*3.3;//显示:界面、电压、状态sprintf((char*) Lcd_Str_Disp, "Main");LCD_DisplayStringLine(Line0, Lcd_Str_Disp);sprintf((char*) Lcd_Str_Disp, "Volt: %4.2fV", R37_Volt_AVE);LCD_DisplayStringLine(Line2, Lcd_Str_Disp);sprintf((char*) Lcd_Str_Disp, "Status:%s", StatusStrings[Status]);LCD_DisplayStringLine(Line3, Lcd_Str_Disp);}else if(L_state == Set_Pama){//i2c_read(Save_Volt_Max_Min_Led, 0, 4);//Volt_Max_Min[0] = Save_Volt_Max_Min_Led[0];//Volt_Max_Min[1] = Save_Volt_Max_Min_Led[1];//ucled_Max = Save_Volt_Max_Min_Led[2];//ucled_Min = Save_Volt_Max_Min_Led[3];sprintf((char*) Lcd_Str_Disp, "Setting");LCD_DisplayStringLine(Line0, Lcd_Str_Disp);sprintf((char*) Lcd_Str_Disp, "Max Volt: %3.2f", (float)Save_Volt_Max_Min_Led[0]/10.0);if(choose_pama == 1) LCD_SetBackColor(Green);LCD_DisplayStringLine(Line1, Lcd_Str_Disp);LCD_SetBackColor(White);sprintf((char*) Lcd_Str_Disp, "Min Volt: %3.2f", (float)Save_Volt_Max_Min_Led[1]/10.0);if(choose_pama == 2) LCD_SetBackColor(Blue);LCD_DisplayStringLine(Line2, Lcd_Str_Disp);LCD_SetBackColor(White);sprintf((char*) Lcd_Str_Disp, "Upper:LD%1d", (uint8_t)Save_Volt_Max_Min_Led[2]);if(choose_pama == 3) LCD_SetBackColor(Blue);LCD_DisplayStringLine(Line3, Lcd_Str_Disp);LCD_SetBackColor(White);sprintf((char*) Lcd_Str_Disp, "Lower:LD%1d", (uint8_t)Save_Volt_Max_Min_Led[3]);if(choose_pama == 4) LCD_SetBackColor(Blue);LCD_DisplayStringLine(Line4, Lcd_Str_Disp);LCD_SetBackColor(White);}
} 
 
4. 按键功能
void Key_Proc(){if((uwTick - uwTick_Set_Key) < 100)return;uwTick_Set_Key = uwTick;Key_val = Key_Scan();Key_down = Key_val & (Key_val ^ Key_old);	Key_up = ~Key_val & (Key_val ^ Key_old);Key_old = Key_val;if(L_state == Data_Disp){if(Key_down == 1){LCD_Clear(White);L_state = Set_Pama;}}else if(L_state == Set_Pama){switch (Key_down){case 1:LCD_Clear(White);i2c_write(Save_Volt_Max_Min_Led, 0 , 4);L_state = Data_Disp;break;case 2:if(++choose_pama == 5)choose_pama = 1;break;case 3:switch(choose_pama){case 1:Save_Volt_Max_Min_Led[0]+=3;if(Save_Volt_Max_Min_Led[0] >=33 && Save_Volt_Max_Min_Led[0] <40)Save_Volt_Max_Min_Led[0] = 33;break;case 2:if((Save_Volt_Max_Min_Led[1]+3)<Save_Volt_Max_Min_Led[0]){Save_Volt_Max_Min_Led[1] += 3;}break;case 3://到了8以后,再加就原地不动if(++Save_Volt_Max_Min_Led[2] >= 8)Save_Volt_Max_Min_Led[2] = 8;//如果相同if(Save_Volt_Max_Min_Led[2] == Save_Volt_Max_Min_Led[3]){if(Save_Volt_Max_Min_Led[3] == 8){Save_Volt_Max_Min_Led[2]=7;}else {Save_Volt_Max_Min_Led[2] += 1;}}break;case 4:if(++Save_Volt_Max_Min_Led[3] >= 8)Save_Volt_Max_Min_Led[2] = 8;if(Save_Volt_Max_Min_Led[2] == Save_Volt_Max_Min_Led[3]){if(Save_Volt_Max_Min_Led[2] == 8){Save_Volt_Max_Min_Led[3]=7;}else {Save_Volt_Max_Min_Led[3] += 1;}}break;}break;case 4:switch(choose_pama){case 1:if((Save_Volt_Max_Min_Led[1]+3) < Save_Volt_Max_Min_Led[0])Save_Volt_Max_Min_Led[0] -= 3;break;case 2:Save_Volt_Max_Min_Led[1] -= 3;if(Save_Volt_Max_Min_Led[1] >= 200)//补码Save_Volt_Max_Min_Led[1] = 0;break;case 3:if(--Save_Volt_Max_Min_Led[2] == 0){Save_Volt_Max_Min_Led[2] = 1;}if(Save_Volt_Max_Min_Led[2] == Save_Volt_Max_Min_Led[3]){if(Save_Volt_Max_Min_Led[3] == 1){Save_Volt_Max_Min_Led[2] = 2;}else {Save_Volt_Max_Min_Led[2] -= 1;}}break;case 4:if(--Save_Volt_Max_Min_Led[3] == 0){Save_Volt_Max_Min_Led[3] = 1;}if(Save_Volt_Max_Min_Led[3] == Save_Volt_Max_Min_Led[2]){if(Save_Volt_Max_Min_Led[2] == 1){Save_Volt_Max_Min_Led[3] = 2;}else {Save_Volt_Max_Min_Led[3] -= 1;}}break;}break;}}
} 
 
5. LED 指示灯
void Led_Proc(){//ucled_Max = Save_Volt_Max_Min_Led[2];//ucled_Min = Save_Volt_Max_Min_Led[3];if((uwTick - uwTick_Set_Led) < 200)return;uwTick_Set_Led = uwTick;if(R37_Volt_AVE*10 >= Save_Volt_Max_Min_Led[0]){ucled ^= (0x01 << (Save_Volt_Max_Min_Led[2]-1));Status = Upper;}else if(R37_Volt_AVE*10 <= Save_Volt_Max_Min_Led[1]){ucled ^= (0x01 << (Save_Volt_Max_Min_Led[3]-1));	Status = Lower;		}else if( (Save_Volt_Max_Min_Led[1] <= R37_Volt_AVE*10) && (R37_Volt_AVE*10 <= Save_Volt_Max_Min_Led[0])){ucled = 0x00;Status = Normal;}Led_Disp(ucled);
} 
小结
这届比赛,需要在数值边界部分要考虑考虑。本届难度一般。