复习下相对论速度叠加公式吧,物理,是不是很多人都忘了呀。假设速度为 u , v u,v u,v,那么叠加后的速度 w w w为:
w = u + v 1 + u v / c 2 w=\frac{u+v}{1+uv/c^2} w=1+uv/c2u+v
这个公式告诉我们,在一个速度为2/3光速的飞船上发射速度2/3的导弹,导弹速度不会等于4/3光速,也就是任何速度不能超过光速。
因为任何速度不能超过光速,这样我们可以从另一个角度来分析。我们定义两个变量x和y,x是速度u相对光速的比例,y是速度v相对于光速的比例,z是速度w相当于光速的比例,那么合成的速度z就等于:
z = w / c = u + v 1 / c + u v / c 3 = u / c + v / c 1 + ( u / c ) ( v / c ) = x + y 1 + x y z=w/c=\frac{u+v}{1/c+uv/c^3}=\frac{u/c + v/c}{1 + (u/c)(v/c)} = \frac{x + y}{1 + xy} z=w/c=1/c+uv/c3u+v=1+(u/c)(v/c)u/c+v/c=1+xyx+y
把这个函数可视化:
快度Rapidity
回忆一下双曲正切的加法公式:
tanh ( a + b ) = tanh a + tanh b 1 + tanh a tanh b z = x + y 1 + x y \tanh (a+b) = \frac{\tanh a + \tanh b}{1+\tanh a \tanh b}\\ z=\frac{x + y}{1 + xy} tanh(a+b)=1+tanhatanhbtanha+tanhbz=1+xyx+y
两个公式是不是长得很像?那么定义:
x = tanh a y = tanh b x=\tanh a \\ y=\tanh b x=tanhay=tanhb
角度a,b就是速度x和y的快度,那么速度叠加就变成了双曲正切的角度叠加了。所以快度r就是:
r = a r c t a n h v c r=\mathrm{arctanh}\thinspace \frac v c\\ r=arctanhcv
所以如果我们用快度代替速度,就可以线性叠加了。
用快度计算光速
速度u,v利用快度计算叠加后的速度w方法如下:
a = a r c t a n h u c b = a r c t a n h v c w c = tanh ( a + b ) w = tanh ( a + b ) c a = \mathrm{arctanh}\thinspace \frac u c\\ b = \mathrm{arctanh}\thinspace \frac v c\\ \frac w c = \tanh (a+b) \\ w = \tanh (a+b) c a=arctanhcub=arctanhcvcw=tanh(a+b)w=tanh(a+b)c
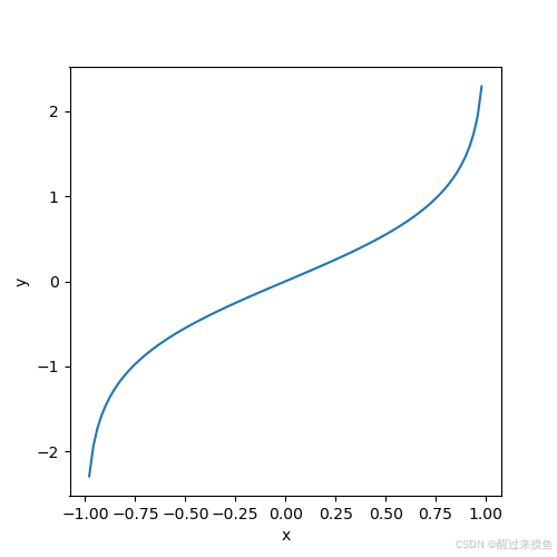
速度变换为快度
取速度为-c到c,除于c,转换为小数,可以画出其图形,也就是反双曲正切的图形:

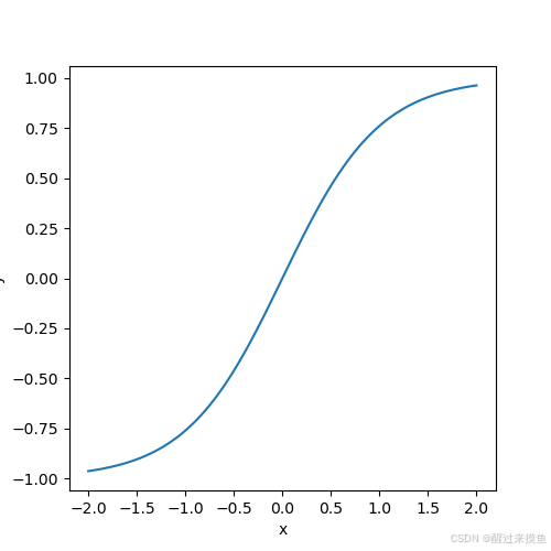
快度转换为速度
也就是双曲正切函数:
