易基因:J Hazard Mater(IF11.3):安徽农大任大龙团队ChIP-seq等揭示微塑料暴露介导中性粒细胞免疫毒性的调控机制

news/2025/11/19 16:06:43/文章来源:https://www.cnblogs.com/E-GENE/p/19242931

大家好,这里是专注表观组学十余年,领跑多组学科研服务的易基因。

近日,安徽农业大学汪轶丽博士为第一作者,任大龙教授、张云华教授为共同通讯作者,在环境科学领域的国际权威期刊《Journal of Hazardous Materials》(中科院一区,IF:11.3)上发表题为“Microplastics modulate neutrophil migration via an ROS lactylation positive feedback loop”的科研成果,系统揭示了在活体水平中微塑料(Microplastics,MPs)诱导中性粒细胞迁移的动态过程及分子调控机制。此研究利用活体斑马鱼模型,结合成像技术和ChIP-seq技术,首次实现了对微塑料暴露下中性粒细胞迁移全过程的可视化追踪,并揭示了其背后的ROS-H3K18乳酸化正反馈调控环路,这一发现为理解微塑料的免疫毒性机制提供了重要的理论依据。

标题:Microplastics modulate neutrophil migration via an ROS lactylation positive feedback loop(微塑料通过ROS-组蛋白乳酸化正反馈环路调控中性粒细胞迁移)

发表时间:2025-10-13

发表期刊:Journal of Hazardous Materials

影响因子:IF11.3/Q1

技术平台:RNA-seq、ChIP-seq、ChIP-qPCR等(易基因金牌技术)

作者单位:安徽农业大学

DOI:10.1016/j.jhazmat.2025.140113

近年来,微塑料(MPs)因其显著的毒性效应而备受关注。既往研究已揭示其对中性粒细胞功能的影响,但在活体生物中实时可视化MPs诱导的中性粒细胞迁移及其调控机制仍不完全清楚。在此,本研究将斑马鱼暴露于100μg/L的MPs中,发现在3小时和6小时不同时间区间,中性粒细胞向炎症部位的迁移分别增加1.7倍和1.5倍。此外,转录组分析表明活性氧(ROS)和组蛋白乳酸化参与了该过程。作者进一步证实,MPs显著上调乳酸化水平,相关基因(如ep300aep300bldha)和蛋白(Pan-Kla、H3K18la)升高约50%。与此同时,促炎细胞因子(il-6il-8il-1β)升高近1倍,ROS水平升高1.4倍,伴随氧化应激相关基因(sod2、gpx2)显著上调。进一步使用2DG抑制乳酸生成或使用Dpi抑制氧化应激均可使中性粒细胞迁移恢复至基线水平左右。具体而言,乳酸化特异性ChIP-seq和ChIP-qPCR分析揭示,H3K18la修饰促进duox表达,从而增强ROS生成,而ROS又进一步提升乳酸化水平,形成驱动中性粒细胞迁移的正反馈环路。本研究首次在活体内实时可视化MPs诱导的中性粒细胞迁移,并阐明了其内在的ROS-乳酸化互作机制,为理解MPs的免疫毒性提供了新见解。

亮点

  • 微塑料加剧体内炎症部位的中性粒细胞募集
  • 微塑料在斑马鱼中触发氧化应激并提升H3K18乳酸化水平
  • H3K18乳酸化-ROS前馈环路介导微塑料的免疫毒性

研究摘要

易基因相关拓展性案例展示

  • 项目文章CC(IF24.9):重庆医科大学罗浩军柳满然团队利用ChIP-seq等揭示循环肿瘤细胞簇存活与转移的表观调控机制
  • 项目文章 | ChIP-seq等揭示糖皮质激素和TET2共调控促进癌症转移的表观遗传机制
  • 项目文章 | Nat Commun:中南大学曾朝阳/熊炜/龚朝建团队利用ChIP-seq等揭示头颈鳞癌免疫逃逸机制
  • 项目文章|ACS Nano/IF16:WGBS及多组学研究揭示纳米塑料暴露对藻类初级生产力的长期作用及表观调控机制
  • 项目文章|EP/IF7.3:陆军军医大学刘晋祎团队揭示PM2.5暴露通过m6A甲基化调控雄性生殖功能损伤机制
  • 项目文章|WGBS+RNA-seq揭示PM2.5引起男性生殖障碍的DNA甲基化调控机制

研究方法

斑马鱼品系:野生型(WT/AB)和Tg(lyz:EGFP)斑马鱼品系,通过自然繁殖获得胚胎,并在28.5°C下孵化。

生理和形态学评估:监测斑马鱼的发育参数,包括摆动频率、心率、体长、孵化率和存活率,以评估不同浓度MPs对斑马鱼生长发育的影响。

尾鳍损伤和成像:对5日龄的Tg(lyz:EGFP)斑马鱼进行尾鳍损伤实验,通过荧光显微镜监测中性粒细胞向损伤部位的迁移并定量分析。

暴露和干预处理:使用不同浓度的MPs(10μg/L、100μg/L、1000μg/L)处理斑马鱼幼体并检测ROS水平,使用2-DG和Dpi分别抑制乳酸生成和氧化应激。

生化分析:检测乳酸和H₂O₂水平,并使用Western blot分析H3K18乳酸化蛋白表达。

ChIP-seq和ChIP-qPCR:使用抗H3K18乳酸化抗体进行ChIP实验,结合ChIP-seq技术分析H3K18乳酸化修饰的基因组结合位点,并分析筛选与ROS和中性粒细胞迁移相关的基因。目标启动子区域通过ChIP-qPCR扩增验证。

结果图形

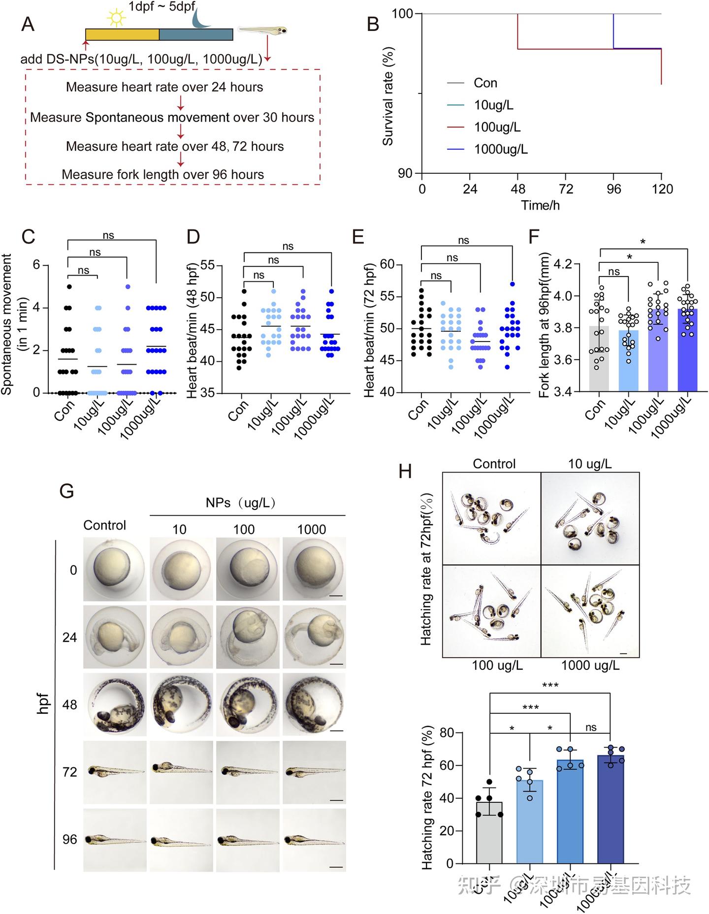
(1)不同浓度微塑料(MPs)对斑马鱼生长发育的影响

研究中,斑马鱼幼体暴露于不同浓度的微塑料(10μg/L、100μg/L、1000μg/L)后,对其生长和发育进行了全面评估。结果显示,低浓度(10μg/L)微塑料对斑马鱼的存活率、心率、摆动频率和体长均无显著影响,但加速了孵化时间。然而,随着浓度增加,100μg/L和1000μg/L的微塑料显著影响了斑马鱼的存活率和体长,并进一步加速了孵化时间。这些结果表明高浓度微塑料对斑马鱼的生长和发育具有显著的毒性作用。因此,后续实验选择了100μg/L作为暴露浓度,以模拟环境中常见的污染水平。

图1:不同浓度微塑料暴露对斑马鱼发育的影响

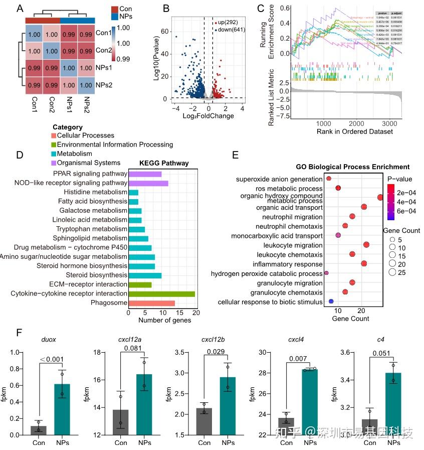
(2)RNA-seq揭示微塑料暴露下斑马鱼的分子特征

为了深入了解微塑料的长期毒性,研究人员对斑马鱼胚胎进行了96小时的微塑料暴露,并进行了转录组测序(RNA-seq)。分析结果显示,微塑料暴露导致933个差异表达基因(DEGs),其中292个上调,641个下调。基因集富集分析(GSEA)结合KEGG与GO功能注释揭示了与免疫反应和氧化应激相关的通路。微塑料暴露显著上调了与ROS和炎症相关的基因表达,如duox(ROS生成关键酶)、趋化因子cxcl12b和cxcl4。这些结果表明,微塑料暴露通过诱导氧化应激和扰乱中性粒细胞迁移,对斑马鱼产生毒性作用。

图2:转录组测序(RNA-seq)揭示微塑料在斑马鱼中的作用机制

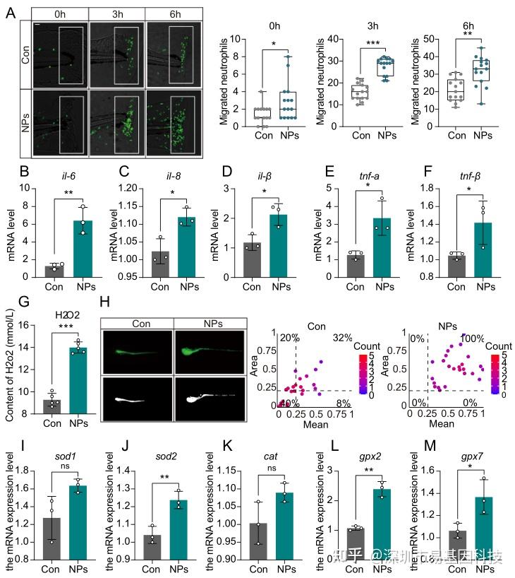
(3)微塑料损害斑马鱼中性粒细胞迁移并诱导氧化应激

通过尾鳍损伤实验,研究人员发现微塑料暴露显著增加了中性粒细胞向伤口部位的迁移。同时,微塑料暴露显著上调了关键炎症因子(如il-6、il-8、il-1β、tnf-α和tnf-β)的表达。此外,微塑料暴露显著增加了H2O2水平,并通过DCFH-DA染色证实了细胞内ROS水平的升高。氧化应激相关基因(如sod2、gpx2和gpx7)的表达也显著上调。这些结果表明,微塑料通过诱导氧化应激,扰乱了中性粒细胞的正常迁移功能。

图3:微塑料增强斑马鱼中性粒细胞迁移并提高ROS水平

(4)微塑料通过H3K18乳酸化介导的乳酸损害斑马鱼中性粒细胞迁移

研究人员进一步探讨了微塑料对乳酸化修饰的影响。结果显示,微塑料暴露显著增加了乳酸化相关基因(如ep300a、ep300b、hk2、pkm和ldha)和蛋白(Pan-Kla和H3K18la)的表达。此外,微塑料暴露显著提高了乳酸水平。通过长期暴露实验,研究人员发现微塑料暴露进一步加剧了ROS水平和乳酸化程度,表明微塑料的毒性效应具有长期累积性。这些结果表明,微塑料通过增加乳酸水平和H3K18乳酸化修饰,扰乱了中性粒细胞的迁移功能。

(5)H3K18乳酸化通过DUOX调节ROS并导致中性粒细胞募集

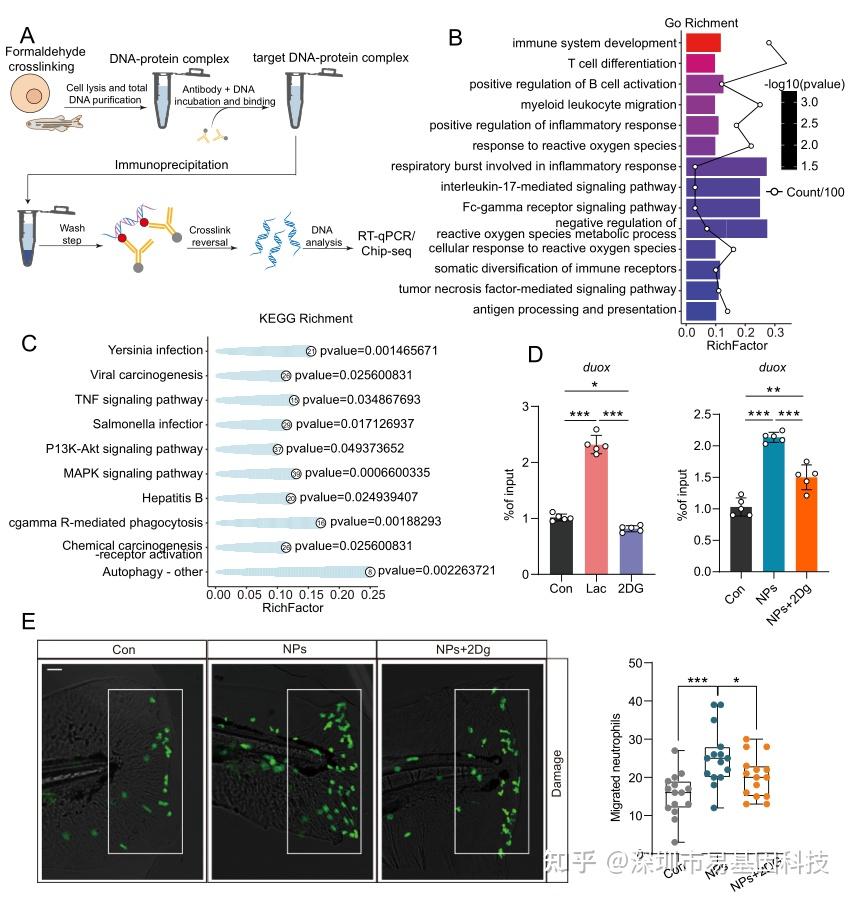
研究人员利用ChIP-seq技术分析了H3K18乳酸化修饰的基因组结合位点,发现其在氧化应激相关基因(如duox)的启动子区域富集。ChIP-qPCR验证表明,乳酸处理增加了duox基因的表达,而2-DG处理则降低了这种效应。此外,微塑料暴露增加了H3K18乳酸化对duox启动子的结合,这一效应可通过2-DG共处理减弱。这些结果表明,H3K18乳酸化通过调节duox基因表达,增加了ROS生成,从而促进了中性粒细胞的募集。通过尾鳍损伤实验,研究人员进一步证实了2-DG共处理能够显著减弱微塑料诱导的中性粒细胞迁移。这一发现揭示了H3K18乳酸化在微塑料诱导的免疫毒性中的关键作用。

图4:ChIP-seq分析鉴定影响ROS的乳酸化相关位点。

  1. ChIP-seq和ChIP-qPCR实验流程示意图。
  2. GO-BP富集分析,展示与组蛋白乳酸化(H3K18la)结合基因相关生物学过程。
  3. KEGG富集分析,展示与组蛋白乳酸化(H3K18la)结合基因组相关信号通路。
  4. 在乳酸、2DG、NPs或NPs+2DG处理的各组中,duox基因与抗体结合的ChIP-qPCR分析。
  5. 暴露于NPs或共暴露于NPs+2DG的斑马鱼在损伤后3小时中性粒细胞向尾鳍损伤部位的迁移。

(6)氧化应激调控H3K18乳酸化并导致中性粒细胞募集

为了进一步探讨氧化应激与H3K18乳酸化之间的相互作用,研究人员通过外源性调节氧化应激水平(H2O2升高和Dpi抑制)进行实验。结果显示,H2O2处理显著上调了乳酸化相关基因和H3K18乳酸化蛋白表达,而Dpi处理则显著下调了这些指标。这些结果表明,ROS能够正向调节H3K18乳酸化修饰。尾鳍损伤实验进一步证实,中性粒细胞迁移水平与氧化应激程度密切相关。因此,研究人员得出结论,ROS与H3K18乳酸化之间形成了一个正反馈环路,共同放大了中性粒细胞向炎症部位的募集。

结论和启示

本研究通过斑马鱼活体模型,首次实时可视化并定量证明了MPs暴露显著增强中性粒细胞向炎症部位的招募(3小时1.7倍,6小时1.5倍),并阐明该过程由ROS-H3K18la正反馈环路驱动。具体而言,MPs暴露导致乳酸化标记(H3K18la、Pan-Kla)上调约50%,ROS水平升高1.4倍,通过"乳酸化激活duox→ROS生成→ROS促进乳酸化"的自我放大环路,持续驱动中性粒细胞炎症。此外,药理学干预证实,2DG或Dpi处理可有效阻断该环路,将中性粒细胞迁移恢复至接近基线水平,验证了其可靶向性。本研究为理解微塑料的免疫毒性机制提供了关键的理论依据。

ChIP-seq技术在本研究中的重要作用

ChIP-seq(染色质免疫沉淀测序)技术是本研究的关键技术之一,用于分析H3K18乳酸化修饰在基因调控中的作用。通过ChIP-seq,研究人员能够识别出H3K18乳酸化修饰的基因组结合位点,揭示其在ROS生成和中性粒细胞迁移中的调控作用。ChIP-seq技术的应用突破了传统方法的局限,使得研究人员能够在全基因组水平上精确分析组蛋白修饰的变化,从而为理解微塑料诱导的免疫毒性提供了分子层面的证据。

关于易基因染色质免疫共沉淀测序 (ChIP-seq)

染色质免疫共沉淀(Chromatin Immunoprecipitation,ChIP),是研究体内蛋白质与DNA相互作用的经典方法。将ChIP与高通量测序技术相结合的ChIP-Seq技术,可在全基因组范围对特定蛋白的DNA结合位点进行高效而准确的筛选与鉴定,为研究的深入开展打下基础。

DNA与蛋白质的相互作用与基因的转录、染色质的空间构型和构象密切相关。运用组蛋白特定修饰的特异性抗体或DNA结合蛋白或转录因子特异性抗体富集与其结合的DNA片段,并进行纯化和文库构建,然后进行高通量测序,通过将获得的数据与参考基因组精确比对,研究人员可获得全基因组范围内某种修饰类型的特定组蛋白或转录因子与基因组DNA序列之间的关系,也可对多个样品进行差异比较。

应用方向:

ChIP 用来在空间上和时间上不同蛋白沿基因或基因组定位

  • 转录因子和辅因子结合作用
  • 复制因子和 DNA 修复蛋白
  • 组蛋白修饰和变异组蛋白

技术优势:

  • 物种范围广:细胞、动物组织、植物组织、细菌微生物多物种富集经验;
  • 微量建库:只需5ng以上免疫沉淀后的DNA,即可展开测序分析;
  • 方案灵活:根据不同的项目需求,选择不同的组蛋白修饰特异性抗体。

技术路线:

参考文献:

Wang YL, Yuan XC, Wei CJ, Li KY, Zuo LX, Zhang HY, Ding RC, Zhou R, Zhang YH, Ren DL. Microplastics modulate neutrophil migration via an ROShistone lactylation positive feedback loop. J Hazard Mater. 2025 Oct 13;499:140113. doi: 10.1016/j.jhazmat.2025.140113.

相关阅读:

1.项目文章CC(IF24.9):重庆医科大学罗浩军柳满然团队利用ChIP-seq等揭示循环肿瘤细胞簇存活与转移的表观调控机制

2.项目文章 | ChIP-seq等揭示糖皮质激素和TET2共调控促进癌症转移的表观遗传机制

3.项目文章 | Nat Commun:中南大学曾朝阳/熊炜/龚朝建团队利用ChIP-seq等揭示头颈鳞癌免疫逃逸机制

4.项目文章|ACS Nano/IF16:WGBS及多组学研究揭示纳米塑料暴露对藻类初级生产力的长期作用及表观调控机制

5.项目文章|EP/IF7.3:陆军军医大学刘晋祎团队揭示PM2.5暴露通过m6A甲基化调控雄性生殖功能损伤机制

6.项目文章|WGBS+RNA-seq揭示PM2.5引起男性生殖障碍的DNA甲基化调控机制

7.项目集锦 | 易基因近期染色质免疫共沉淀测序(ChIP-seq)研究成果

8.Cell Rep:华农任文凯团队利用ChIP-seq及多组学解析过敏性疾病的关键调控机制

9. 技术推介 | 染色质免疫共沉淀测序 (ChIP-seq)

暴露组学专题

本文来自互联网用户投稿,该文观点仅代表作者本人,不代表本站立场。本站仅提供信息存储空间服务,不拥有所有权,不承担相关法律责任。如若转载,请注明出处:http://www.mzph.cn/news/970124.shtml

如若内容造成侵权/违法违规/事实不符,请联系多彩编程网进行投诉反馈email:809451989@qq.com,一经查实,立即删除!

相关文章

习题解析之:字符串长度

习题解析之:字符串长度【问题描述】 用户输入一个字符串,程序输出字符串的长度 输入格式输入一个字符串 输出格式一个表示字符串长度的整数 示例输入: Hello world! 输出: 12 【编程思路1】直接用内置函数 len…

2025年一对一家教名师综合能力排行榜,一对一家教/上门家教一对一家教老师推荐排行

前言 随着教育个性化需求的不断提升,一对一家教市场近年来呈现蓬勃发展态势。本报告基于公开市场数据、师资力量、教学成果及家长反馈等多维度指标,对苏州地区五家优质家教机构进行综合评估,旨在为家长选择提供专业…

2025 十大热门工时管理软件深度测评推荐:助力企业攻克工时管理核心痛点

2025 十大热门工时管理软件深度测评推荐:助力企业攻克工时管理核心痛点 引言:工时管理成企业降本增效关键抓手,优质软件助企业突破管理瓶颈 随着市场竞争加剧与企业精细化管理需求升级,工时管理不再是简单的 “记录…

扫码聊天客服软件有哪些

扫码聊天客服软件有哪些 在当今追求极致效率与便捷服务的时代,“扫码即沟通”已成为企业与客户互动的主流方式。当我们在寻找一款功能强大、部署灵活的扫码聊天客服软件时,TTKefu(谈谈客服) 无疑是一个值得深入关…

2025年首饰溜光机生产厂家权威推荐榜单:高速离心研磨抛光机/环保研磨抛光机/溜光机源头厂家精选

在珠宝首饰行业精细化加工需求持续增长的背景下,首饰溜光机以其高效处理能力、稳定的抛光效果,已成为首饰生产过程中不可或缺的关键设备。 本文将基于企业资质、技术实力、产品性能、环保标准及服务体系等多维度指标…

34、SQL语句执行顺序

1、SQL语句执行顺序 SQL 语句的书写顺序和实际执行顺序是不同的。 书写顺序SELECT FROM WHERE GROUP BY HAVING ORDER BY LIMIT / OFFSET 逻辑执行顺序:FROM :确定查询的数据源(表、视图、子查询等)。 ON(如果涉及…

数据手册终极指南

数据手册终极指南数据手册终极指南在工程学科里,特别是EE,数据手册是重要的资源。 什么是数据手册和为何需要数据手册 元器件官方手册作为一个工程师,当你要搞懂如何把所需的元件有效的集成在一起工作,就需要数据手…

(四)收官篇!从分层架构到数据湖仓架构系列:数据服务层和数据应用层及湖仓技术趋势小结

本文为系列文章末篇,将详细剖析数据仓库分层下的数据服务层和数据应用层设计,并对当下湖仓技术以及未来技术趋势进行系统的总结。《新兴数据湖仓设计与实践手册从分层架构到数据湖仓架构设计(2025 年)》 系列文章将…

2025常州留学机构排名一览表图片

2025常州留学机构排名一览表图片一、常州留学机构怎么选?这些常见问题你有吗?在准备留学的道路上,许多常州学生和家长都会面临一系列相似的问题:常州本地的留学中介哪家口碑更好?想要申请美国研究生,哪家机构的专…

MySQL从零到精通:基础入门与SQL核心操作详解(含MySQL 5/8差异)

前端时间学习了多线程、Redis相关内容,最近一段时间再把Mysql整体内容梳理一下,作为笔记将这部分重点内容系统串联起来. 一、引言:为什么学习MySQL? 在当今数据驱动的时代,数据库是存储和管理数据的核心工具。MyS…

2025北京好的留学中介排名榜

2025北京好的留学中介排名榜一、2025年北京留学中介选择指南:五大高频问题解析作为一名在北京从事国际教育规划15年的资深顾问,我经常遇到学生和家长提出各种关于留学中介的疑问。随着2025年留学申请季的临近,许多人…

安装rustdesk 远程服务

安装rustdesk 远程服务 docker run --name hbbr -v /root/data:/root -td --net=host --restart unless-stopped rustdesk/rustdesk-server hbbrdocker run --name hbbs -v /root/data:/root -td --net=host --restart…

2025 最新卷帘门源头厂家推荐排行榜,电动 / PVC 快速 / 钢质 / 防火 / 车库卷帘门优质厂家精选

在工业生产、物流仓储、商业建筑等核心场景中,卷帘门的安全性、耐用性与节能性直接决定企业运营效率与安全底线。当前市场中厂家资质良莠不齐,部分品牌存在材质以次充好、技术迭代滞后、售后响应缓慢等问题,导致采购…

python之pytest学习笔记

test的本质:Arrange Act Assert Cleanuppytest执行测试用例的一般步骤:测试发现:pytest从命令行或代码中指定的位置开始,查找以test_开头的文件、类和函数。 Fixture解析:pytest分析fixture依赖关系,构建依赖图。…

模切机供应商哪家强?国内优质企业实力解析

模切机作为包装、印刷、电子等行业的关键设备,其性能直接影响产品加工精度与生产效率。在市场需求持续增长的背景下,选择技术成熟、服务完善的供应商成为企业提升竞争力的重要环节。本文将从设备特点、企业实力等角度…

效率神器 Listary Pro v5 经典版:下载资源、激活码与使用教程 (亲测可用)

Listary 是什么? Listary 是一款 Windows 平台上极具盛名的文件搜索与启动效率工具。 它不仅能作为“文件启动器”使用,更核心的功能在于它能与资源管理器(Explorer)和“文件打开/另存为”对话框无缝集成。它提供了…

2025年离心式刮板蒸发器源头厂家权威推荐榜单:蒸发结晶器/刮板薄膜蒸发器/三效废水蒸发器源头设备精选

在化工、制药及环保领域,离心式刮板蒸发器凭借其卓越的传热效率和对高粘度、热敏性物料的出色处理能力,已成为现代精细分离工艺的核心设备。 随着“双碳”政策的深入推进和制造业转型升级,高效节能的蒸发浓缩设备市…

模切机厂家有哪些?国内优质企业推荐

模切机作为包装、电子、印刷等行业的关键设备,其性能直接影响产品加工精度与生产效率。在市场需求持续增长的背景下,选择技术可靠、服务完善的模切机厂家成为企业提升竞争力的重要环节。以下为大家推荐几家国内在模切…

双非本冲进互联网大厂,太励志了!

大家好,我是R哥。 大家都知道,不少 985/211 都去了华为 OD/数字马力,而我们辅导的双非本都能去互联网大厂,后端行情真的变了,人和人的差别真的挺大。 自己一个人盲目抓瞎,和有人专业辅导结果大相径庭。 比如我今…

40、IF NOT EXISTS 条件判断子句

1、IF NOT EXISTS 是一个条件判断子句,用于在执行操作(如创建表、插入数据等)之前检查目标对象或记录是否已经存在。如果不存在,则执行操作; 如果已存在,则跳过操作而不报错。目的是:避免重复操作导致的错误(如…