第一章 新产品开发战略

1.2 战略及其层级--公司-经营--创新--新产品开发组合-新产品开发项目
“(战略能够)定义与传播一个组织的独特定位,说明应当如何整合组织的资源、技能与能力以获取竞争优势。”(波特,2008)
“基于行业定位、机遇和资源,企业为实现长远目标而制定的规划。”(科特勒,2012)

波特认为,战略探讨的是竞争定位,是如何向客户展示出公司的与众不同,是通过一系列与竞争对
于们不相同的行为来为自身增添价值。
1.3 明确组织方向
1.4 经营战略和公司战略
追根究底经营战略可以被总结为"选出将要提供的产品(或服务)及其所在市场" 。事实上,产品开发和产品管理是大多数经营战略的核心。而经营战略则反之为创新战略和产品开发提供了环境和方向。
1. 确定业务目标。包括具体的产品类别和重点关注的目标市场,以及在这两个方面的增长目标。
2. 确定产品开发在以上目标的实现过程中所扮演的角色。一个企业可能面对着兼并或收购的选择,企业可以通过产品开发来实现以上目标。一旦将产品开发选为关键工具,那么该企业将面对的潜在选择将包括内部开发、外部合作、制造许可或营销许可。
3. 确定产品创新战略的关键基石。这通常被称为"攻击计划"。这些决策的核心问题是:企业愿意承担多大的产品创新风险?企业想成为市场领导者还是跟随者?企业的创新是由技术还是市场主导?企业新产品的差异化之处是体现在成本上还是在某些特性上?企业针对的是某个广泛领域内的产品和(或)市场,还是某个有限的聚焦点?

产品开发特别依赖于该组织所追求的跨业务单元的协同程度,而不是与此相对的各业务单元的自主程度。客观来说,大多数公司都拥有一个优化、提高其业务单元协同程度的战略,这将影响公司的并购战略和内部创新战略。
1.5 创新战略框架
创新战略框架--波特战略框架
迈克尔·波特认为,一个组织的优势最终在于以下两者之一:成本优势( CostAdvantage) 和差异化( Differentiation )。通过运用这些优势于或宽或窄的范围,波特定
义了3 种通用战略:成本领先( Cost Leadership )战略、差异化( Differentiation )战略、细分市场( Segmentation )战略
| 成本领先战略 | ·通过吸引价格敏感型客户提升公司的市场份额。 成本领先战略在新产品开发上的表现通常如下: ·很少或基本不关注长远的研究或开发; |
| 差异化战略 | ·聚焦于较宽的产品基础; 差异化战略在新产品开发上的表现通常如下: |
| 细分市场战略--聚焦战略----适用于比较狭小的市场 | 细分市场战略适用于比较狭小的市场,而不是 细分市场战略的优势包括: 细分市场战略在新产品开发上的表现通常如下: |
创新战略框架--迈尔斯和斯诺的战略框架,

持续式创新与颠覆式创新的比较,:产品创新是聚焦于持续式创新还是颠覆式创新。业内影响力最大的组织,往往选择的都是颠覆式的创新战略。

1.6 支撑整体创新战略的战略
整体创新战略为组织内的所有创新活动提供了目标、方向和框架。接下来,我们简要地介绍支撑整体创新战略的几个战略:
| 平台战略; | |
| 技术战略; | 技术战略的定义,也就是公司如何利用技术来获取竞争优势,推动创新和增长。 我们在新技术的引进和开发中处于领先地位还是跟随地位? 在开发和获取新技术方面,我们的投资额度是多少? 技术预测的工具有很多种,包括头脑风暴法( Brainstorming )、专家小组法( Expe时Panels) 、 技术战略的角色和重要性将很大程度上取决于组织的战略聚焦领域:
|
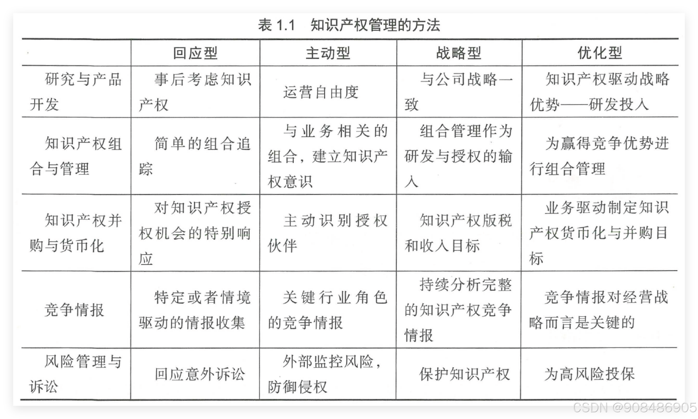
| 知识产权战略 |
|
| 营销战略; | 营销战略必须基于业务目标,并且与业务目标保持一致, 而业务目标由整体经营战略决定。
·将提供什么产品?其中包括确定产品线的广度和深度。 营销组合( Marketing Mix )包含了营销产品所需的基本工具。营销组合通常又被称为4P ,即产品(Product)、定价( Price )、促销( Promotion )、地点(Place)。
·营销组合的所有元素都应该保持同步; 3 个不同层次对一个产品进行描述 ·附加性能:产品所提供的额外性能,可以是免费的也可以因此产品价格更高。
价值主张 一个正在开发中的新产品最终能否在市场上取得成功,核心取决于其价值主张的清晰程度。 分析现有的产吕组合 对-个组织现有的产品组合进行分析是产品管理和产品开发计划的核心。由波士顿咨询集团(BCG) 开发的一种方法为现有产品组合提供了一个二维的一一分别为市场份额和市场增长率一一分析框架。依照该分析方法,现有产品被划分为四大类一一明星产品( Stars )、问题产品( Question Marks )、现金牛产品(Cash Cows) 和瘦狗产品(Dogs )
产自路线图 产品路线图( Product Roadmap )是将短期和长期业务目标与特定产品创新的解决方案进行匹配,以实现这些目标的一份计划。制定产品路线图的目的是:向内部团队和外部利益相关者传达项目的方向和进展。它描述了实现目标所需的高级别措施和设计步骤。
|
| 能力战略 | 在定义了创新战略之后,当务之急是正确地建立起一组执行该战略所需的能力。建立这样一组能力的途径有很多种,如何选择出恰当的途径,将取决于与创新战略及组织的整体愿景和目标相关的一系列因素
开放式创新( Open Innovation ) |
| 总结 | 有一系列的框架能够帮助确定组织的创新战略。比如由皮萨诺( 2015 )、波特( 2008 )、克里斯坦森(2003 )以及迈尔斯和斯诺( 1978 )提出的框架。 平台、技术、营销、知识产权和能力战略补充完善了创新战略。应协调执行所有以上战略,以实现共同的创新目标。 在发布一个产品或一组产品时,产品路线图是规划、沟通上市过程中关键里程碑和时间点的有效工具。 |
第二章 组合管理-现有项目与新产品项目的平衡-经营战略+创新战略
在产品开发和产品管理中"企业可以通过两种途径实现新产品成功:正确地完成项目,完成正确的项目。组合管理讲述的是完成正确的项目!" (贝利维尔, 2002)
- 价值最大化( Value Maximization ):通过资源分配最大化组合价值(各个项目的商业价值之和)。
- ·项目平衡(Balance ):基于预先设定的决策准则,维持正确项目间的恰当平衡,这些准则包括长期与短期平衡、高风险与低风险平衡、具体项目或市场类别平衡。
- .战略协同( Strategic Alignment): 确保组织整体战略与经营战略及创新战略始终保持一致。
- ·管道平衡(Pipeline Balance): 确保资源和焦点不会过于分散,多数公司在产品组合中往往囊括了太多的项目O 应确定正确的项目数量,以达到管道资源需求和可用资源之间的最佳平衡。
- ·财务稳健( Sufficiency ):确保产品组合中所选项目能够实现产品创新战略中所设定的财务目标。
组合管理通常被认为由两个独立活动一-组合选择和组合审查一一所构成。

组合申的项目类型,
依靠某些形式的分类系统可以完成战略调整,确定战略优先级。常见的项目或产品类型如下:
- ·突破性项目(Breakthrough Projects) (有时也称为激进或颠覆式项目) 一一通过新技术向市场引人崭新产品的项目,与组织的现有项目有明显不同,且风险水平较高。
- ·平台型项目( Platform Proj ects )一一开发出一系列子系统及其接口,由此建立一个通用架构,继而高效地开发、制造出其他延伸产品。基于该通用架构,一系列延伸产品得以被开发和生产。这类项目的风险通常比产品改进或渐进式改进的风险更大,但比突破性项目的开发风险要小。
- ·衍生项目(Derivative Projects) 一一由现有产品或平台衍生出的项目。它们可以弥补现有产品线的不足,建立具有成本优势的制造能力·或者基于组织的核心技术提升性能和引入新特性。通常风险水平较低。
- .支持性项目( Support Proj ects )一一对现有产品渐进式改进,或提升现有产品的制造效率。通常风险水平较低。










