水一篇帖子
01--MATLAB工作区的保护眼睛颜色设置
默认的工作区颜色为白色

在网上可以搜索一些保护眼睛的RGB颜色参数设置

在MATLAB中按如下设置:
①点击预设

②点击颜色,点击背景色的三角标符号

③点击更多颜色,找到RGB选项

④填写颜色参数,这里我们填写海天蓝


应用之后:

02--MATLAB默认路径选择
很多时候,我们的模型或者文件总是放在特定的文件夹下面,最好希望双击MATLAB之后能够到达指定的文件夹路径下,可按如下配置完成默认路径设置。
①在MATLAB图标下右键,找到MATLAB的位置

②找到toolbox文件夹

③找到local文件夹

④找到matlabrc文件

⑤在最后一行加上代码 cd '默认路径'

⑥双击MATLAB图标,发现已经进入到了我们设置的路径

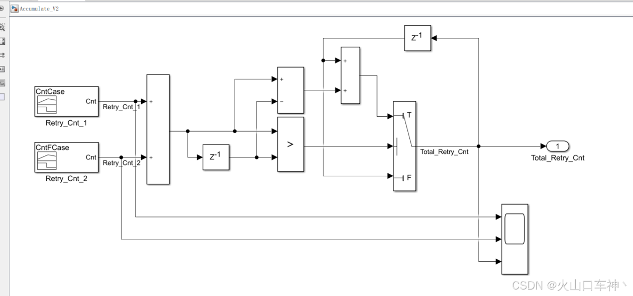
03--累加计数功能
2025.05.07
1.需求:有两个计数的输入信号,在满足一定条件时会开始计数,同时在满足重置功能时会进行清0,构建一个输出信号,使得在输入信号进行计数时,输出信号能统计两个输入信号的计数之和,如果两个输入信号都进行了重置,那么输出信号计数的时将被保持冻结不会被清0,在下一次输入信号开始计数时,输出信号解除冻结,在原来值的基础上进行累加计数。
2.信号:
Input:
①Retry_Cnt_1
②Retry_Cnt_2
Output:
①Total_Retry_Cnt
3.逻辑实现:
- 当input > previous_input时,输出 = 前输出 + (当前输入 - 前输入)
- 否则,输出 = 前输出
4.模型搭建:

5.求解器:

6.导入测试用例

测试用例来自于实测数据,可以使用数据回灌进MATLAB

使用Signal Builder回灌数据:



7.仿真,结果验证
使用示波器把输入输出信号进行观测:

结果:
