线程的简介
什么是线程
线程是操作系统能够进行运算调度的最小单位。它被包含在进程之中,是进程中的实际运作单位。一条线程指的是进程中一个单一顺序的控制流,一个进程中可以并发多个线程,每条线程并行执行不同的任务。
为什么要使用多线程
目前的处理器核心越来越多,使用多线程能有更快的响应时间,并能有更好的编程模型。
线程优先级
现代操作系统基本采用时分的形式调度运行的线程,操作系统分出每一个时间片会根据线程的优先级来分配,优先级越高的最先获取执行资源。
在Java线程中,通过一个整型成员变量priority来控制优先级,优先级的范围从1~10,在线程构建的时候可以通过setPriority(int)方法来修改优先级,默认优先级是5,优先级高的线程分配时间片的数量要多于优先级低的线程。
线程优先级的设置:
频繁阻塞(休眠或者I/O操作)的线程需要设置 较高优先级,偏重计算(需要较多CPU时间或者偏运算)的线程则设置 较低的优先级,确保处理器不会被独占。
在不同的 JVM 以及 操作系统 上,线程规划会存在差异,有些操作系统甚至会忽略对线程优先级的设定。
线程优先级不能作为程序正确性的依赖,因为操作系统可以完全不用理会 Java 线程对于优先级的设定。
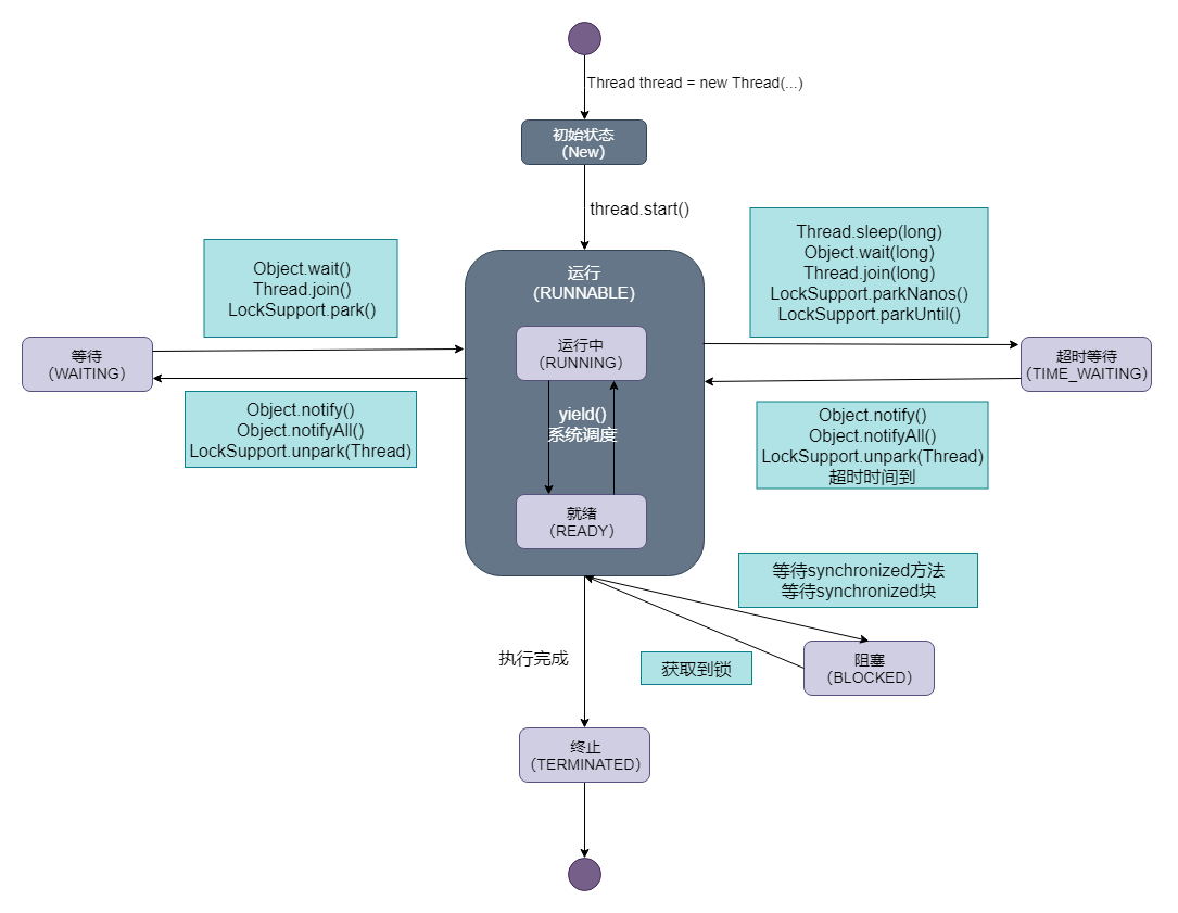
线程的状态
NEW 初始状态RUNNABLE 运行状态BLOCKED 阻塞状态WAITING 等待状态TIME_WAITING 超时等待状态TERMINATED 终止状态
下图是状态变化的介绍:

Daemon线程
Daemon 线程是一种支持型线程,因为它主要被用作程序中后台调度以及支持性工作。
这意味着,当一个Java虚拟机中不存在非Daemon线程的时候,Java虚拟机将会退出(Daemon线程不一定会执行完)。
可以通过调用Thread.setDaemon(true)将线程设置为Daemon线程。需在启动之前设置。
启动和终止线程
线程随着 thread.start() 开始启动 到 run() 方法执行完毕 结束。
我们可以通过 Thread.interrupted() 方法中断线程。
中断可以理解为线程的一个标识位属性,它表示一个运行中的线程是否被其他线程进行了中断操作。线程通过检查自身是否被中断来进行响应,线程通过方法isInterrupted()来进行判断是否被中断,也可以调用静态方法Thread.interrupted()对当前线程的中断标识位进行复位。如果该线程已经处于终结状态,即使该线程被中断过,在调用该线程对象的isInterrupted()时依旧会返回false。许多声明抛出InterruptedException的方法(例如Thread.sleep(long millis)方法)这些方法在抛出InterruptedException之前,Java虚拟机会先将该线程的中断标识位清除,然后抛出InterruptedException,此时调用isInterrupted()方法将会返回false。
示例
public static void main(String[] args) throws InterruptedException {Thread t1 = new Thread(() -> {while (true) {try {TimeUnit.SECONDS.sleep(10);System.out.println("time = " + System.currentTimeMillis() / 1000 + ", i = " + i);} catch (InterruptedException e) {e.printStackTrace();}}}, "t1");Thread t2 = new Thread(() -> {while (true) {i++;}}, "t2");//设置为 daemon 线程 并启动t1.setDaemon(true);t2.setDaemon(true);t1.start();t2.start();//让t1 t2 运行3sTimeUnit.SECONDS.sleep(3);//中断线程t1.interrupt();t2.interrupt();//获取中断状态System.out.println("time = " + System.currentTimeMillis() / 1000 + ", t1.isInterrupted() = " + t1.isInterrupted());System.out.println("time = " + System.currentTimeMillis() / 1000 + ", t2.isInterrupted() = " + t2.isInterrupted());//防止 t1 t2 立即退出TimeUnit.SECONDS.sleep(15);
}
输出
time = 1560134045, t1.isInterrupted() = false
time = 1560134045, t2.isInterrupted() = true
java.lang.InterruptedException: sleep interruptedat java.lang.Thread.sleep(Native Method)at java.lang.Thread.sleep(Thread.java:340)at java.util.concurrent.TimeUnit.sleep(TimeUnit.java:386)at com.tcl.executors.Test.lambda$main$0(Test.java:16)at java.lang.Thread.run(Thread.java:745)
time = 1560134055, i = -576615207
根据输出结果,我们知道在线程sleep的时候,调用 isInterrupted() 会导致 sleep interrupted 异常,并且中断标记也被清除了。
已经被废弃的 suspend()(暂停)、resume()(恢复) 和 stop()(停止)。
废弃原因是,在调用方法之后,线程不会保证占用的资源被正常释放。
示例:
public static void main(String[] args) throws InterruptedException {Thread t = new Thread(() -> {while (true) {System.out.println("time = " + System.currentTimeMillis() / 1000);try {TimeUnit.SECONDS.sleep(1);} catch (InterruptedException e) {e.printStackTrace();}}});t.setDaemon(true);t.start();TimeUnit.SECONDS.sleep(3);t.suspend();System.out.println("suspend time = " + System.currentTimeMillis() / 1000);TimeUnit.SECONDS.sleep(3);t.resume();System.out.println("resume time = " + System.currentTimeMillis() / 1000);TimeUnit.SECONDS.sleep(3);t.stop();System.out.println("stop time = " + System.currentTimeMillis() / 1000);TimeUnit.SECONDS.sleep(3);
}
输出
time = 1560134529
time = 1560134530
time = 1560134531
suspend time = 1560134532
resume time = 1560134535
time = 1560134535
time = 1560134536
time = 1560134537
stop time = 1560134538
线程间通信
volatile和synchronized关键字
volatile修饰的变量,程序访问时都需要在共享内存中去读取,对它的改变也必须更新共享内存,保证了线程对变量访问的可见性。
synchronized:对于 同步块 的实现使用了monitorenter和monitorexit指令,而 同步方法 则是依靠方法修饰符上的ACC_SYNCHRONIZED来完成的。无论采用哪种方式,其本质是对一个对象的监视器monitor进行获取,而这个获取过程是排他的,也就是同一时刻只能有一个线程获取到由synchronized所保护对象的监视器。
等待/通知机制——wait和notify
指一个线程A调用了对象O的wait()方法进入等待状态,而另一个线程B调用了对象O的notify()或者notifyAll()方法,线程A收到通知后从对象O的wait()方法返回,进而执行后续操作。
等待:wait()、wait(long)、wait(long, int)
通知:notify()、notifyAll()
示例
private static Object object = new Object();public static void main(String[] args) throws InterruptedException {Thread t1 = new Thread(() -> {try {TimeUnit.SECONDS.sleep(1);synchronized (object) {System.out.println("t1 start object.wait(), time = " + System.currentTimeMillis() / 1000);object.wait();System.out.println("t1 after object.wait(), time = " + System.currentTimeMillis() / 1000);}} catch (InterruptedException e) {e.printStackTrace();}});Thread t2 = new Thread(() -> {try {TimeUnit.SECONDS.sleep(5);synchronized (object) {System.out.println("t2 start object.notify(), time = " + System.currentTimeMillis() / 1000);object.notify();System.out.println("t2 after object.notify(), time = " + System.currentTimeMillis() / 1000);}synchronized (object) {System.out.println("t2 hold lock again, time = " + System.currentTimeMillis() / 1000);}} catch (InterruptedException e) {e.printStackTrace();}});t1.start();t2.start();
}
输出
t1 start object.wait(), time = 1560138112
t2 start object.notify(), time = 1560138116
t2 after object.notify(), time = 1560138116
t2 hold lock again, time = 1560138116
t1 after object.wait(), time = 1560138116
1.使用wait()、notify()和notifyAll()时需要先对调用对象加锁,否则会报java.lang.IllegalMonitorStateException异常。
2.调用wait()方法后,线程状态由RUNNING变为WAITING,并将当前线程放置到对象的等待队列。
3.notify()或notifyAll()方法调用后,等待线程依旧不会从wait()返回,需要调用notify()或notifAll()的线程释放锁之后,等待线程才有机会从wait()返回。
4.notify()方法将等待队列中的一个等待线程从等待队列中移到同步队列中,而notifyAll()方法则是将等待队列中所有的线程全部移到同步队列,被移动的线程状态由WAITING变为BLOCKED。
5.从wait()方法返回的前提是获得了调用对象的锁。
等待/通知的经典范式
包括 等待方(消费者)和 通知方(生产者)。
等待方遵循以下原则:
获取对象的锁。如果条件不满足,那么调用对象的wait方法,被通知后任要检查条件。条件不满足则执行对应的逻辑。
示例
synchronized (对象) {while (条件不满足) {对象.wait();}对应的处理逻辑
}
通知方遵循以下原则:
获取对象的锁。改变条件。通知所有在等待在对象上的线程。
synchronized (对象) {改变条件对象.notifyAll();
}
管道输入/输出流
PipedOutputStream、PipedInputStream、PipedReader 和 PipedWriter。
示例
private static PipedWriter writer;
private static PipedReader reader;public static void main(String[] args) throws InterruptedException, IOException {writer = new PipedWriter();reader = new PipedReader();//绑定输入输出writer.connect(reader);Thread t = new Thread(() -> {int res;try {while ((res = reader.read()) != -1) {System.out.print((char) res);}} catch (Exception e) {e.printStackTrace();}});t.start();int res;while ((res = System.in.read()) != -1) {System.out.println(res);writer.write(res);//按回车结束if (res == 10) {break;}}writer.close();
}
输出
Hi!
72
105
33
Hi!
Thread.join()
thread.join() 即当前线程需要在 thread 线程执行完之后才能继续执行,Java Thread.join()详解,这里已经做了详细介绍了,就不再赘述了。
ThreadLocal
ThreadLocal,即线程变量,是一个以ThreadLocal对象为 键 、任意对象 为 值 的存储结构。
这个结构被附带在线程上,也就是说一个线程可以根据一个ThreadLocal对象查询到绑定在这个线程上的一个值。
可以通过 set(T t) 设置, get() 获取。
示例
private static ThreadLocal<String> threadLocal = new ThreadLocal<>();public static void main(String[] args) throws InterruptedException {String time = String.valueOf(System.currentTimeMillis() / 1000);System.out.println("time = " + time);threadLocal.set(time);Thread t = new Thread(() -> {String time1 = String.valueOf(System.currentTimeMillis());System.out.println("time1 = " + time1);threadLocal.set(time1);});t.start();TimeUnit.SECONDS.sleep(5);System.out.println("threadLocal.get() = " + threadLocal.get());
}
输出
time = 1560146178
time1 = 1560146178263
threadLocal.get() = 1560146178
可以看到线程t中对threadLocal设置的值,并不影响main线程中的值。
set(T value)方法的源代码:
可以看到即把 当前ThreadLocal对象 为 key,传入的参数 为value 保存在 ThreadLocalMap中。
public void set(T value) {Thread t = Thread.currentThread();ThreadLocalMap map = getMap(t);if (map != null)map.set(this, value);elsecreateMap(t, value);
}
欢迎大家点赞关注哟!!!