大学的多级放大电路,你交给老师了吗?

第一章 设计任务

1.1项目名称:设计三极管多级音频放大电路

本项目的主要内容是设计并实现三极管多级音频放大功能。该电路将所学习的三极管基本放大电路与功率放大电路有机结合。

1.2项目设计说明

(1)设计任务和要求

使用常见的小功率三极管设计一个三极管多级音频放大电路,要求信号源内阻为20kΩ,电压增益大于400倍,输出阻抗小于200Ω,三极管集电极最大电流不超过20mA,电源为单电源15V,输出信号不小于8Vp-p,非线性失真小于7%。

(2)进度安排

周次

实验内容

1

查找资料

2

详细设计

3

模块电路的调试

4

模块电路的整合调试

5

题目最终线路检查

6

完成报告

(3)项目框图

(4.)项目总体功能图

第二章 需求分析

2.1问题基本描述及概念的明确

本次实验的课题是设计多级三极管音频放大电路,因此在设计时没有采用运放等集成放大电路。在电路设计中没有考虑直接耦合这种电路结构,主要原因是这种电路结构的静态工作点不好调整。所以采用阻容耦合方式,使各级之间有独立的静态工作点不会相互影响。由于题目对信号源内阻提出了要求,要求放大电路的输入电阻比较大,因此本电路采用了一级共集电极放大电路(射随器)进行信号的第一级放大,利用共集电极放大电路的输入阻抗比较大的优点,匹配高阻抗的信号源。由于本电路对负载电阻也有要求,因此要求电路的输出阻抗比较小,因此在电路设计上,同样是采用了一级共集电极放大电路进行末极放大输出。而单个共射极放大电路不能一次性达到400倍以上,同时它单个它还有反向放大的作用,因此必须使用两个共射才能达到题目的要求。因此在电路设计时,采用了两级共发射极放大电路进行电压放大。在整个电路中,由于共集电极放大电路没有电压放大作用,因此电压放大主要依靠中间的两极共发射极放大电路,设置输入级和输出级只是为了匹配题目中要求的输入阻抗和输出阻抗。由于题目对三极管的集电极电流有限制,并且也为了降低三极管温升,本电路中各级放大电路的静态工作点设定都比较低,已经达到了能够满足题目中要求最小值。


注:全用峰峰值进行计算(1V=1000mV)

关键字

内阻

又称内电阻。电池的内阻是指电池在工作时,电流流过电池内部所受到的阻力。

电压增益

也就是电压的放大倍数。计算公式是:Au=输出电压/输入电压。有时候会用分贝表示增益,后面标明dB,数值与分贝的计算公式是:X=20lg(输出电压/输入电压)。

单电源

是指输出一种电压的电源

电源

是指输出两种电压的电源。双电源或单电源的区别是在直流供电部分,即相对于地线,有“正电压”电源,也有“负电压”电源就称为双电源供电(如:±15V等)。一般情况下,双电源以对称电压数值的应用为多见。

输出信号中不会有输入信号中所没有的新的频率分量,各个频率的输出波形也不会变化。这种幅度的失真或者相位的失真是由该电路的线性电抗元件对不同频率的响应不同而引起的,所以叫线性失真。线性失真和非线性失真其实是同样的概念,都是对输入、输出波形差异的衡量方式。即:信号在放大过程中,输入和输出信号在波形上出现的畸变。衡量的指标单位也相同,使用%来表示。

不同之处是线性失真 是 在波形畸变上 出现了 对称的失真,这种失真一般出现在 有 深度负反馈 的功率放大器中;其结果会产生多于的偶次谐波分量。   

而 非线性失真 则是 波形畸变 是不对称的,这种失真是一种指数型失真,一般出现在三极管单管甲类放大电路中,其结果会产生多余的奇次谐波分量。

饱和失真和截止失真

是指信号范围超出晶体管放大电路正常放大范围时,出现的信号波形畸变。饱和失真和截止失真都属于非线性失真。当输入信号过大时会出现截止失真(削顶失真)。


2.2系统问题分解及功能基本要求

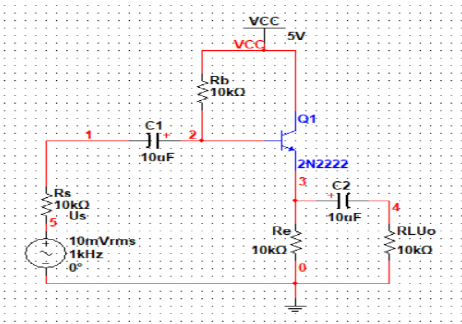
(1)首尾两级为射随器(利用其高输入阻抗,低输出阻抗的特点,来实现所要求的20KΩ高输入阻抗,200Ω的低输出阻抗)。

(2)因为单电源电压为15V,为了避免出现较大的失真,所以每一级都需要调节较为合适的静态工作点,通过调节每一级的Rb,来调节静态工作点的大小。由于输入(5mV)信号的峰峰值很小,第一级放大后峰峰值也不会超过1V,因此对第一级和第二级的静态工作点要求不是很高,但是经过两级放大之后, 信号峰峰值已被放大到8V左右,因此对后两级的静态工作点要求较高,否则将会出现失真。

(3)每两级间用阻容耦合方式连接,使各级之间有独立的静态工作点不会相互影响。

(4)单个共射极放大电路不能一次性达到400倍以上,同时单个共射它还有反向放大的作用,因此必须使用两个共射才能达到题目的要求。中间级为两级共射极放大电路(采用一个电阻为三极管提供偏置电压进行电压放大)

2.3设计原理

1.Q1~Q4:为4个2N222三极管。在本电路中,Q1设置在输入级,接为共集电极放大电路形式,用来提高电路的输入阻抗。Q2、Q3作为中间级电压增益放大,用于放大电压信号。Q4为输出级,为共集电极放大电路形式,可以减小电路的输出阻抗。

2.C1~C4:全部为普通电解电容器,规格为10μF,在电路中作为耦合元件使用,可以防止前一级的电路中的直流信号对后级电路产生影响。

3.R1、R4、R5、R9:这四个电阻构成了三极管的偏置电路,分别为对应的三极管提供偏置电压。

4.R2、R0:共集电极放大电路的发射极电阻,用于在三极管截止时降低发射极电压,为耦合电容器泄放电荷。

5.R5、R7:共发射极放大电路的集电极电阻。

6.基本共射极放大电路的分析原理:

(1)静态工作点

(2)电压放大倍数

(3)输出电阻

(4)输入电阻

7.基本共集电极放大电路分析原理:

(1)静态工作点

(2)电压放大倍数

(3)阻抗变换

2.4分解设计

(1)Q1共集电极放大电路分析:

静态工作点 :Uce=7.558V, Ube=0.659V;放大倍数:Au1≈20/20=1倍。

(2)Q2共射极放大电路分析:

静态工作点 :Uce=7.457V, Ube=0.643V;放大倍数:Au2≈478/(-20)=-24倍。

(3)Q3共射极放大电路分析:

静态工作点 :

Uce=7.403V, Ube=0.643V;放大倍数:Au3≈750/(-20)=-37.5倍。

(4)Q4共集电极放大电路分析:

静态工作点 :

Uce=7.489V, Ube=0.715V;放大倍数:Au4≈20/20=1倍。

第三章调试并分析结果

3.1输入说明

信号源内阻20kΩ,电源为单电源15V。分别有以下两种情况:

(1)输入信号为10mV,1KHz的正弦波。

(2)输入信号为20mV,1KHz的正弦波。

3.2仿真预计输出

输出阻抗小于200Ω,电压增益为大于400倍。

3.3测试结果电路图

(1)输入信号为10mV,1KHz的正弦波。由于版面不够,所以分两次仿真。

输出Uop-p为8.848V,非线性失真度为2.761%。Au总≈8848mA/20mA=444倍。

(2)输入信号为20mV,1KHz的正弦波。

输入信号过大,如图出现截止失真(削顶失真),非线性失真度达到27.35%。

3.4测试结果记录

注:全用峰峰值进行计算(1V=1000mV)

输入信号(mVp-p)

10

15

20

输出信号

(Vp-p)

8.848

(轻微)截止失真

(明显)截止失真

10mV,1KHz的正弦波

Q1射随器

(输入级)

Q2共射极放大

(中间级)

Q3共射极放大

(中间级)

Q4射随器

(输出级)

Uce(V)

7.558

7.452

7.718

7.525

Ui(mV)

19.989

19.860

-312.494

8908

Uo(mV)

19.860

-312.494

8908

8848

Au

1

-15.6

-28.5

1

20mV,1KHz的正弦波

Q1射随器

(输入级)

Q4射随器

(输出级)

Ui(mV)

40

39.955

Uo(mV)

39.955

10970

Au

1

274

3.5测试结果分析

(1)输入1KHz,10mV 正弦波电路的电压增益约为Au总=Au1*Au2*Au3*Au4=1*(-15.6)*(-28.5)*1=444倍,已经满足题目的设计要求电压增益大于400倍,且非线性失真度为2.761%满足小于7%,输出信号Vp-p为8.848V满足大于8V。且满足集电极电流都不大于20mA。

(2)输入1KHz,20mV 正弦波电路出现失真度是27.35%已经大于题目要求的7%,此时总的放大倍数为:(10.970*1000)mV/39.955mV=274倍,虽然有放大作用但是不符合题目要求的大于400倍。还出现削顶失真。

第四章 结论

本次课程设计的实验最终实现了三极管多级音频放大电路的电压增益大于400倍,输出信号不小于8Vp-p,非线性失真小于7%,输出电阻小于200Ω。综上可知:

1.该电路原理图能达到放大交流小信号的作用。

(例如:1KHz,10mV,正弦波)

2.不可以把分解设计的结果直接想当然的按照每级的倍数直接相乘得到总的放大倍数。(如:Au=Au1*Au2*Au3*Au4=1*(-24)*(-37.5)*1=900倍)是错误的想法。当把分解设计的电路图级联整合之后,电路的性质已经发生改变,该级的输入电阻已经和上一级的输出电阻发生并联,而此时整个电路的放大倍数只能通过仿真结果来看。由测试结果纪录得:Au总=1*(-15.6)*(-28.5)*1=444倍。

3.函数发生器的使用接法:全都输入频率1KHz,振幅1V。

(1)接+和-:输出峰峰值4V。

(2)接+和com:输出峰峰值是2V。

(3)接-和com:输出峰峰值是2V。


推荐阅读:

专辑|Linux文章汇总

专辑|程序人生

嵌入式Linux

微信扫描二维码,关注我的公众号

本文来自互联网用户投稿,该文观点仅代表作者本人,不代表本站立场。本站仅提供信息存储空间服务,不拥有所有权,不承担相关法律责任。如若转载,请注明出处:http://www.mzph.cn/news/467567.shtml

如若内容造成侵权/违法违规/事实不符,请联系多彩编程网进行投诉反馈email:809451989@qq.com,一经查实,立即删除!

相关文章

【u204】高级砝码称重

Time Limit: 1 second Memory Limit: 128 MB 【问题描述】 现有n个砝码,重量分别为a1,a2,a3,……,an,在去掉m个砝码后,问最多能称量出多少不同的重量(不包括0)。 【输入…

第十四节TypeScript 联合类型

1、简介 联合类型可以通过管道(|)将变量设置多种类型,赋值时可以根据设置的类型来赋值。 注意:只能赋值指定的类型,如果赋值其它类型就会报错的。 2、创建联合类型的语法格式: Type1|Type2|Type3 实例&a…

Linux进程调度器-基础

背景Read the fucking source code! --By 鲁迅A picture is worth a thousand words. --By 高尔基说明:Kernel版本:4.14ARM64处理器,Contex-A53,双核使用工具:Source Insight 3.5, Visio1. 概述从这篇文章…

java spring注解_spring注解是如何实现的?

注解呢,是java本身自带的一个东西,它基于java的接口进行实现,是一种特殊的接口类型,通常对于注解来说,三种情况,一个是在编译前就会被丢弃的,一个是编译后留在class中的,另一种是会一…

每天学习点--------第五天(2017-10-9) 摘要: 常用的集合

今天学习 java.util下面的软件包 包含 collection框架、遗留的coolection类、事件模型、日期和时间设施、国际化和各种工具类&#xff08;字符串标记生成器、随机数生成器和位数组&#xff09; 一、Collenction<.E> 接口 转载于:https://www.cnblogs.com/hanxue112253/p/…

Linux内存,先看这篇文章

内存大小计算我们拿32位系统来举个栗子2^32 ‭4,294,967,296‬ bytes‭4,294,967,296‬ bytes / 1024 ‭4,194,304‬ kbytes4,194,304‬ kbytes / 1024 ‭4,096‬ M‭4,096‬ M /1024 4G物理内存如何分页&#xff1f;分段和分页计算机内存管理的两种方式&#xff0c;这里我…

cloudstack java api_CloudStack API编程指引

前言本文阐述为CloudStack编写新API或者更新已存在API时应遵循的约定和编程指引。参考文档(暂略)介绍当你需要为CS添加新的API时&#xff0c;需要创建一个Request类和Response类(或者在扩展CS API功能时它的API Responese已经定义的情况下重用已经存在的API Response类)。编写C…

深入解析hostname

结论&#xff1a;/etc/sysconfig/network 确实是hostname的配置文件&#xff0c;hostname的值跟该配置文件中的HOSTNAME有一定的关联关系&#xff0c;但是没有必然关系&#xff0c;hostname的值来自内核参数/proc/sys/kernel/hostname&#xff0c;如果我通过命令sysctl kernel.…

在ODM公司要不要跳槽到创业公司

读者朋友提问&#xff1a; 发哥&#xff0c;我现在在手机odm公司做指纹模块做了两三个月&#xff0c;基本天天加班到十点以后&#xff0c;后面要被调到camera团队&#xff0c;但是从这几个月的经历来看&#xff0c;感觉学到的不多&#xff0c;代码都是供应商写的&#xff0c;很…

php des加密 和java胡同_PHP版本DES加密解(对应.net版与JAVA版)

标签&#xff1a;/**** DES FOR .NET版本* author Administrator**/class DES_NET{var $key;var $iv; //偏移量function DES_NET( $key, $iv0 ) {//key长度8例如:1234abcd$this->key $key;if( $iv 0 ) {$this->iv $key; //默认以$key 作为 iv} else {$this->iv $i…

安卓系统应用启动流程分析

随着移动开发的兴起&#xff0c;安卓系统的重要性愈加突显。本文简要介绍安卓系统上应用启动流程&#xff0c;对于应用开发、系统定制以及性能优化人员来说&#xff0c;熟悉应用启动流程会使得在今后的工作中更加得心应手&#xff0c;做到知其然&#xff0c;知其所以然。本文主…

bootstrap 居中 表格中_使用Twitter Bootstrap在表格单元格中垂直居中

Tom Sarduy..156FOR BOOTSTRAP 3.X:Bootstrap现在具有表格单元格的以下样式:.table tbody > tr > td{vertical-align: top;}要做的就是添加自己的类,为前一个选择器添加更多特异性:.table tbody > tr > td.vert-aligned {vertical-align: middle;}然后将类添加到您…

撞车咋办

出门行车&#xff0c;最怕的就是遇到事故&#xff0c;老司机倒还好&#xff0c;这新手司机以及咱们的女司机遇到事故第一反应肯定是傻眼了。那么真要遇到事故了怎么办呢&#xff1f; 今天小编就来给大家讲讲遇到事故应该如何理智应对&#xff01; 一、单方事故 就是你没碰到人或…

物联网通信协议全解析

随着物联网设备数量的持续增加&#xff0c;这些设备之间的通信或连接已成为一个重要的思考课题。通信对物联网来说十分常用且关键&#xff0c;无论是近距离无线传输技术还是移动通信技术&#xff0c;都影响着物联网的发展。而在通信中&#xff0c;通信协议尤其重要&#xff0c;…

【长沙集训】2017.10.10

Adore 1.1 问题描述 小 w 偶然间遇到了一个 DAG。 这个 DAG 有 m 层&#xff0c;第一层只有1个源点&#xff0c;最后一层只有1个汇点&#xff0c;剩下的每一层都有 k 个 节点。 现在小 w 每次可以取反第 i(1 < i < n − 1) 层和第 i 1 层之间的连边。也就是把原本从 (i,…

elasticsearch mongodb mysql_Elasticsearch 与 Mongodb 数据同步问题

1、mongo-connector工具首先安装python环境wget http://www.python.org/ftp/python/3.0.1/Python-3.0.1.tgztar -zxvf Python-3.0.1.tgzcd Python-3.0.1./configuremake allmake install看来新装的版本生效了&#xff0c;做个软连接应该就OK。ln -s /usr/local/bin/python3.0 /…

Linux中断子系统之Workqueue

背景说明Kernel版本&#xff1a;4.14ARM64处理器&#xff0c;Contex-A53&#xff0c;双核使用工具&#xff1a;Source Insight 3.5&#xff0c; Visio1. 概述Workqueue工作队列是利用内核线程来异步执行工作任务的通用机制&#xff1b;Workqueue工作队列可以用作中断处理的Bott…

python3一个简单的网页抓取

python3一个简单的网页抓取 都是学PYTHON。怎么学都是学&#xff0c;按照基础学也好&#xff0c;按照例子增加印象也好&#xff0c;反正都是学 import urllib import urllib.requestdata{} data[word]baker95935url_valuesurllib.parse.urlencode(data) url"http://www.ba…

给你准备的Linux启动流程

读者朋友提问&#xff1a; 昨天在后台看到一个读者朋友跟我说&#xff0c;发哥&#xff0c;你能不能讲一下嵌入式Linux的开机流程&#xff0c;然后我看了下&#xff0c;我是没有写过这方面的文章&#xff0c;所以&#xff0c;就有了这篇文章。回答&#xff1a;我们都知道pc指针…

[linux]服务器apache配置vhost

官网示例&#xff1a; http://httpd.apache.org/docs/current/vhosts/examples.html转载于:https://www.cnblogs.com/oDoraemon/p/7650748.html