电子驱蚊器就是智商税

说下我的情况

我家不能烧蚊香,因为我们领导说家里有小孩,蚊香对小孩很不好,这是楠哥的锅,我不背。

但是我又不喜欢挂蚊帐,总觉得蚊帐挂起来后觉得很压抑,黑乎乎的感觉。所以能不挂的时候就不挂,然后情况来了,刚开始睡觉的时候可能没什么蚊子,然后睡着了他们可能就出动骚扰你了,然后我们经常半夜起来挂蚊帐,用电蚊拍找蚊子。

然后,我就在网上找有没有那种高端点的驱蚊器。

然后就找到了那种电子驱蚊器,我担心一个不奏效,直接买了两个品牌的。

结果可想而知,这就是个智商税,完全没有用。

然后就看到了梁兄的这个拆解文章,也分享各位……


UP主“硬核拆解”出了一期视频《电子驱蚊器管用吗?拆开的一瞬间令我情不自禁说出了感叹词》,视频中对一款“电子驱赶器”做了拆解,但是没有对里面的电路进行详细分析。

这款“电子驱赶器”号称能对蚊虫鼠类等害虫起驱赶作用。

下面我们来还原一下拆解过程,然后对电路进行分析,大家来看看电路是怎样对蚊虫鼠类等害虫起到驱赶作用的!

下面进入正文。

智能电子驱赶器的外包装:

68cb0b0acf3d3d20768ca38785757222.jpeg

包装侧面显示采用市电220V供电,并且有适用面积的限定,覆盖范围是120平方米:

d2be5943a15e47d8c0011afabc1c0054.jpeg

产品原理介绍,各位读者大大仔细看下:

7b088a7bd0bdf5fab3bed09fe6a91b77.jpeg

打开包装盒,拿出说明书:

9f60618c69ee6b594d754a078f6b7226.gif

说明书有点瞎掰的感觉:

05c8b7064f7f1bab3501fbf1b4eccf2a.jpeg

拿出这个神奇的设备:

b4854cdfe9d0387d8e1c008cfa96ea50.gif

插上电之后,设备工作,亮起了蓝色灯,但是人耳什么也听不到:

0d0c106d2f621d900c188946c99fb1c4.jpeg

这个蓝色灯用肉眼是看不到闪烁的,但是在摄像机下看起来是闪烁的。

驱赶效果不能直观地看出来,那就直接开拆:

4d9c242277a8c0ae4892f53e8423123e.jpeg

拆开之后,发现就一个小电路板,以及一个压电陶瓷蜂鸣片:

68d5b1e771de93ca72d773a01a8a69c7.jpeg

看来是这个小电路板驱动压电陶瓷蜂鸣片,发出人耳听不到的超声波,使蚊虫鼠类等害虫的听觉系统和神经系统受到干扰刺激,产生不适应不安而逃离现场。

继续分析,把小电路板拿出来:

2d82c1ba82abc80970da38014d797851.gif

看起来异常简单:

b1b39517a1f0fb872d4f08cd4eaabdf1.jpeg

这么简单的电路,有这么神奇的功效吗:

ef86b0c6777ff829fb6e2cda2d85283e.jpeg

电路板高清图:

90cfc5355af48936e9b1e816c3fe4b31.jpeg

很容易可以看到,因为电阻R6实际没有上件,所以压电陶瓷蜂鸣片也就没有接入电路中:

ff109ce0f2b56ad8ee484d4f3586b633.jpeg

看来,这个所谓发射“超声波”的压电陶瓷蜂鸣片,其实是做做样子而已!

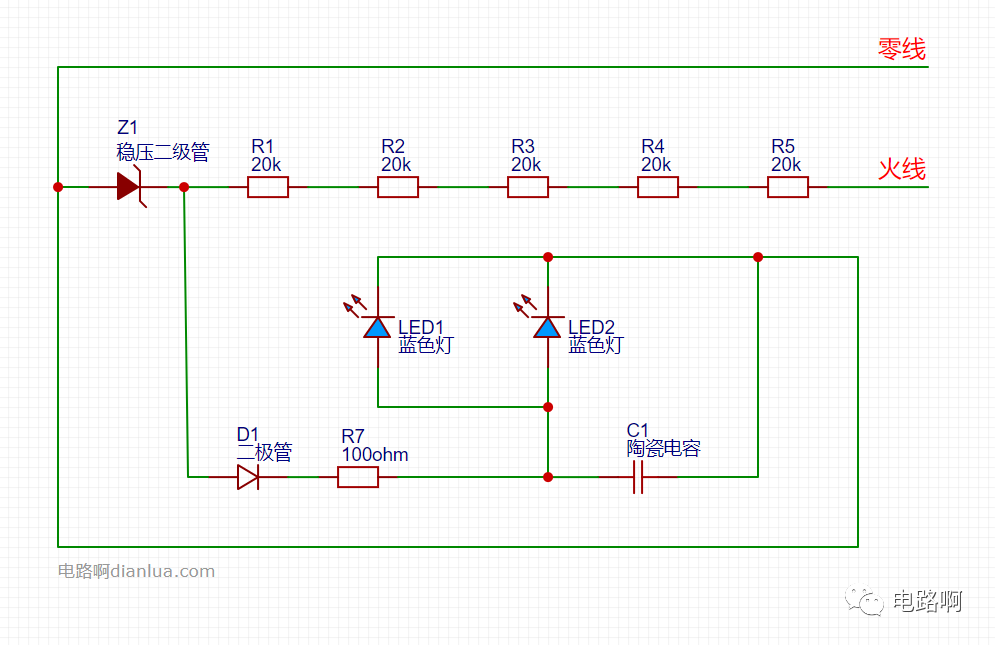
根据电路板实物复原的电路原理图:

ede869fa239aadee1fa15e125c2a5106.png

电路原理图是按照实物元器件的对应位置来画的,大家可以对比一下。

我们知道市电220V的波形是这样的:

7c45c53887c14d6e4c8231b1f7485f8e.png

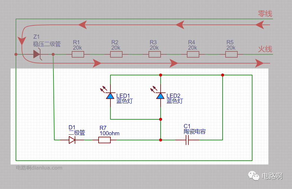
在市电电压正半周时:

aef005caaca5b71e6a7de6eac6970d30.png

此时稳压二极管Z1反向击穿导通,提供一个稳定的电压,比如5.6V。二极管D1正向导通,LED1、LED2也正向导通亮起:

ae1412cca88be61e26ce18a42326b340.png

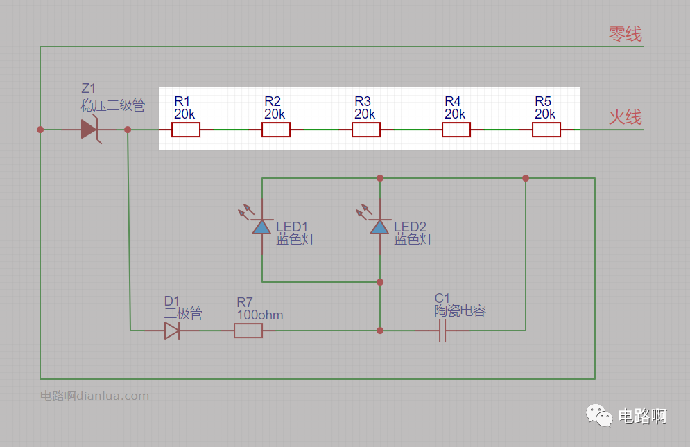
在市电电压负半周时:

722e7f8e18eaa5297c5f6cf9f7b45531.png

此时稳压二极管Z1正向导通,导通电压约0.7V:

801b547862eb3a48291b41c428a3d421.png

二极管D1反向截止,与稳压二极管Z1并联的这个支路不导通,两个蓝色灯也就不会点亮:

baa9e1d3652637803668c5d33ac93650.png

电路到此分析完毕!

所以拆解的这个“电子驱赶器”,有没有驱赶蚊虫鼠类等害虫的作用,大家心里已经很清楚了。

只能说,无良商家太侮辱大家的智商了,谁买了就是妥妥的智商税!

最后,给大家留一个问题,为什么这里要使用5个20k的电阻呢,用1个100k的电阻代替不行吗:

37b6b449a4a0f0560c8287ffa508e455.png

欢迎大家在公众号聊天框给我留言!

在玩电子的路上,希望大家enjoy!

参考资料:

电子驱蚊器管用吗?拆开的一瞬间令我情不自禁说出了感叹词:https://www.bilibili.com/video/BV19K4y1s7d6?spm_id_from=333.999.0.0

4d9ce73d2f52a599dafcd9a8b9230575.jpeg

f180ba4c10b430e729b585e8d8dfd4b6.gif

本文来自互联网用户投稿,该文观点仅代表作者本人,不代表本站立场。本站仅提供信息存储空间服务,不拥有所有权,不承担相关法律责任。如若转载,请注明出处:http://www.mzph.cn/news/463901.shtml

如若内容造成侵权/违法违规/事实不符,请联系多彩编程网进行投诉反馈email:809451989@qq.com,一经查实,立即删除!

相关文章

RabbitMQ常用命令

1.查询服务状态rabbitmqctl status 2 列举虚拟主机列表rabbitmqctl list_vhosts 3 列举用户列表rabbitmqctl list_users 4 添加用户和密码rabbitmqctl add_user myadmin 123 5 设置权限 rabbitmqctl set_permissions myadmin ".*" ".*" ".*" 6 …

STL中empty()函数的误用

今日在一个项目上排查问题时&#xff0c;找到一个关于empty()函数误写为empty&#xff0c;导致出现了错误 #include <iostream> #include <string> using namespace std; int main() { string s "abc"; if(s.empty) { …

串口通讯到底有没有累积误差及对时钟精度的要求

1. 问题背景&#xff1a;2. 问题分析:3. 总结:1. 问题背景&#xff1a; 对于嵌入式开发者来说&#xff0c;串口应该是应用最广泛的模块&#xff0c;在日常客户支持过程中经常会有客户问到一些关于串口通讯稳定性的问题&#xff0c;比较典型的几个问题如下&#xff1a;在9600波特…

微软中国职位[北京工作]

前两天HR给的最新职位需求&#xff0c;园子里有兴趣的朋友可以Mail给我。 E: v-petezmicrosoft.com Position Overview: Are you ready to deliver world class IT solutions for the best legal department in the world? Microsoft Legal & Corporate Affairs IT (L…

oracle中的merge into用法解析

oracle中的merge into用法解析merge into的形式MERGE INTO [target-table] A USING [source-table sql] B ON([conditional expression] and [...]...)WHEN MATCHED THEN[UPDATE sql]WHEN NOT MATCHED THEN[INSERT sql]作用&#xff1a;判断B表和A表是否满足on条件&#xff0c;…

《统一沟通-微软-实战》-3-部署-Exchange 2010-1-先决条件

参照: http://technet.microsoft.com/zh-CN/library/bb691354.aspx 先决条件 加域请确保林的功能级别至少为 Windows Server 2003&#xff0c;并确保架构主机运行 Windows Server 2003 Service Pack 1 或更高版本。有关 Windows 功能级别的详细信息&#xff0c;请参阅管理域和林…

写给打工人的职业发展观

转发火哥的一篇文章为什么要去一线城市打工现在网上很多这样的话题&#xff1a;深圳的高房价会导致人才流失吗&#xff1f;年轻人是不是在逃离北上广&#xff1f;一线城市工资是老家省会的一倍&#xff0c;消费&#xff0c;房租也比老家省会贵一倍&#xff0c;赚多少花多少&…

C++中string.find()的误用

下面的结果是什么&#xff1f; #include <iostream> #include <string> using namespace std; int main() { string s "abc"; if(s.find("x")) { cout << "yes" << endl; …

在线MSN代码(如同QQ在线咨询那种的)

在你需要显示MSN咨询的地方添加如下代码&#xff1a; <!--Msn网页在线代码开始--><a href"msnim:chat?contactabcdwxc21com.com"><img height"40"alt"msn:abcdwxc21com.com"src"msn.GIF"width"26"align&quo…

学习批处理之安装一键装机必备软件

经常装机需要装一些常备软件&#xff0c;麻烦而又无聊&#xff0c;就写个批处理&#xff0c;权当练练手。环境是批处理和常备软件包在一个文件内&#xff0c;直接copy文件夹到客户机&#xff0c;点击批处理执行即可。缺陷是常备软件非绿化版&#xff0c;启动安装时还得点“下一…

结构化操作语义

结构化操作语义 50年代是计算机语言兴起的年代&#xff0c;这一阶段的早期&#xff0c;计算机语言的设计往往要强调其"方便"的一面&#xff0c;而比较忽略其"严格"的一面&#xff0c;因而对语言的语义&#xff0c;甚至语法&#xff0c;未下严格的定义&…

RISC-V Linux 启动流程分析

“Author: 通天塔 985400330qq.comDate: 2022/05/15Revisor: lzufalcon falcontinylab.orgProject: RISC-V Linux 内核剖析”说明&#xff1a;RISC-V Linux 内核兴趣小组旨在围绕 RISC-V 处理器架构系统地研究 Linux 内核以及上下栈中的技术&#xff0c;为国内 RISC-V 生态…

两个栈来实现一个队列的C++代码

转载&#xff1a;http://blog.csdn.net/stpeace/article/details/46765343 利用两个栈来实现一个队列&#xff0c; 这个问题很常见。 最关键的是要有好的思路&#xff0c; 至于实现&#xff0c; 那是很简单的事情了。 在本文中&#xff0c; 也想说说自己的思路&#xff0c; 但…

解读设计模式----单例模式(Singleton Pattern)

单例模式可以保证一个类有且只有一个实例,并提供一个访问它的全局访问点.在程序设计中,有很多情况需要确保一个类只能有一个实例.从这句话可以看出,Singleton模式的核心&#xff1a;如何控制用户使用new对一个类的实例构造器的任意调用。如何绕过常规的构造器&#xff0c;提供一…

网站开发的小知识参考(慢慢收集备用)

inetinfo.exe占用80端口的解决方法 我在本机配置PHP环境时&#xff0c;安装的时候遇到80端口被占用&#xff0c;经过查询才知道&#xff0c;原来是Inetinfo.exe占用了80端口&#xff0c;于是把Inetinfo.exe服务关掉就可以正常安装PHP环境了。解决方法在windows服务管理里&#…

Linux下如何搭建Java环境

软件环境 虚拟机&#xff1a;VMware Workstation系统&#xff1a;Linux&#xff1a;CentOS-7-x86_64工具&#xff1a; 安装工具&#xff1a;SSH客户端搭建步骤 1&#xff1a;查询当前系统版本 cat /proc/version2&#xff1a;首先确认当前系统是否已经存在java环境 java -vers…

程序中提升几毫秒、节省几 kB 的内存有必要吗?

我记得我上小学的时候有一篇课文&#xff0c;说是有一个人很节省&#xff0c;不仅他自己家里节省&#xff0c;如果别人家吃饭乱扔的剩饭&#xff0c;他都会去收拾起来晒干存起来。然后刚好有一年饥荒&#xff0c;大家都没有米吃了&#xff0c;他就把他那些年存起来的米给大家吃…

pthread_join()函数理解

pthread_t tid; 使用方式&#xff1a;pthread_join(tid,NULL); 为什么要使用pthread_join()&#xff1f; 在很多情况下&#xff0c;主线程生成并起动了子线程&#xff0c;如果子线程里要进行大量的耗时的运算&#xff0c;主线程往往将于子线程之前结束&#xff0c; 但是如果主…

SmartTemplate学习入门一

php最简单的模板 Array的变量是由SmartTemplate内建函数assign&#xff08;&#xff09;来赋值的 具体语法如下 assign ( 模版中的变量, 要替换的内容 ) 或 assign ( Array内容 ) 和其他程序的变量一样&#xff0c;smartTemplate的变量是由特殊的{}所包含的。里面的内容可以是S…

人生感言

马云说的一些话&#xff0c;还是值得思考的&#xff1a; (1)、细节好的人格局一般比较差 (2)、态度比能力重要&#xff0c;选择同样也比能力重要 (3)、领导比员工多什么&#xff1f; 领导永远不要跟下属比技能&#xff0c;下属肯定比你强&#xff1b;如果不比你强&#x…