这是一系列博客文章中最新的一篇,该文章列举了“每个博士生在做密码学时应该知道的52件事”:一系列问题的汇编是为了让博士生们在第一年结束时知道些什么。这周,我们描述和比较DES和AES轮结构。
DES和AES都是迭代分组密码的例子.分组密码通过重复使用一个简单的轮函数来得到它的安全性.轮函数得到一个n-bit的输入和返回一个n-bit的输出,其中n是密码块的大小.轮数r可以是可变的也可以是固定的.一般来说轮数的增加会增强块密码的安全水平.Round函数每轮使用的密钥都是从主密钥k获得的,使用密钥调度算法将k生成多个k分别使用在不同的轮.解密过程就试每轮的密钥都是可逆的,解密只需要反过来使用.在DES中,函数需要是不可逆的,但是整个函数是可逆的.对于AES(Rijndael)来说,不仅仅整个函数都是可逆的,每轮函数也都是可逆的.
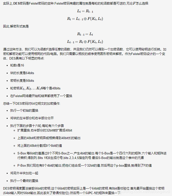
DES









- SubBytes字节替换:在Rijndael中有两种类型的S-Boxes :一种用于加密回合,另一种用于解密回合,加解密互为你操作。对于加密S-Box盒,依次取每个字节s = [s7,…,s0]中的每一位,并作为状态矩阵F28的元素。S-Box的数学描述可以分为两步:
- F28中的乘法逆被计算以产生一个新的字节x = [x7,…,x0]。
- 将位向量x通过仿射F2变换[1]映射到新的位向量y,新字节由y给出,解密S-Box盒先对仿射变换求逆,再求乘法逆。
- ShiftRows行移位变换:AES中的ShiftRows操作对状态矩阵执行循环移位。每一行被不同的偏移量[1]移动。ShiftRows操作的逆操作只是一个类似的方向相反移动。ShiftRows操作确保状态矩阵的列在许多轮中相互交互。
- MixColumns列混淆变换:MixColumns操作确保状态矩阵中的行在若干轮中相互“交互”;结合ShiftRows操作,它确保输出状态的每个字节依赖于输入状态[1]的每个字节。
- AddRoundKeyj加轮密钥:轮密钥的添加特别简单。一种是用轮密钥一个字节一个字节地与状态矩阵进行异或操作。这个运算的逆显然是相同的运算。

假设要加密的报文块输入到状态矩阵S中,输出加密块由状态矩阵S给出。
AES密钥表使用一个轮常数,我们表示为:

我们将轮密钥标记为(W4i, W4i+1, W4i+2, W4i+3),其中i是轮数。初始的主密钥首先被分成四个32bit的woed(k0、k1、k2、k3)。然后按下面的算法计算轮密钥,其中RotBytes是将word向左旋转一个字节的函数,SubBytes将Rijndael加密S-Box应用于word[1]中的每个byte。

References: [1] http://www.cs.bris.ac.uk/~nigel/Crypto_Book/
原文链接:http://bristolcrypto.blogspot.com/2015/01/52-things-number-17-describe-and.html
转载链接:
https://www.cnblogs.com/zhuowangy2k/p/12245480.html