在线题目链接:链表中倒数第k的节点
文章目录
- 1 题目描述
- 2 题目分析
- 2.1 Java代码
- 2.2 C++代码
- 3 总结
1 题目描述
输入一个链表,输出该链表中倒数第k个结点。
2 题目分析
这道题比较简单。常规做法是先求出链表的总的节点个数n,然后再从头开始找第n-k+1个节点,这个节点就是倒数第k个节点。这种方法很好实现。
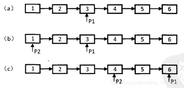
还有一种比较巧妙的解法:指定两个指针p和q指向链表头,让p先走k-1步,然后当p走了k-1步之后,q也开始从头开始往后走。那么此时p与q之间的距离为k-1。当p走到链表的末尾后,因为q与p距离k-1,所以q刚好在倒数第k个位置。
如下图
假设上面是需要找到倒数第3个节点。先让p1走3-1=2步,然后p2与p1同步开始跑,当p1到最后一个节点时,p2刚好位于倒数第3个节点。
2.1 Java代码
public class Solution {public ListNode FindKthToTail(ListNode head,int k) {ListNode p, q;p = q = head;int i = 0;for (; p != null; i++) {if (i >= k)q = q.next;p = p.next;}return i < k ? null : q;}
}
2.2 C++代码
class Solution {
public:ListNode* FindKthToTail(ListNode* pListHead, unsigned int k) {ListNode* p=pListHead,*q=pListHead;int i=0;for(;p!=nullptr;i++){if(i>=k)q=q->next;p=p->next;}return i<k?nullptr:q; }
};
3 总结
常规做法比较简单好想,使用两个指针前后移动这种方法更加高效
探讨学习加:
个人qq:1126137994
个人微信:liu1126137994
