林纳斯·托瓦兹(Linus Torvalds)说:“我从心底认为,优秀的程序员与平庸的程序员之间的区别,是在于认为自己的代码重要还是数据结构更加重要。平庸的程序员眼里只有代码,优秀的程序员则关注数据结构及之前的关系。”
1、spring的设计理念
- spring提供了一个轻量级的开发框架,抽象了实际开发中的很多共性问题;在javaee的开发中,支持pojo和使用javabean的开发方式,使应用面向接口开发、充分支持OO;
- 通过spring的ioc容器,将复杂的对象耦合关系变成了一个文本化、外部化的工作,通过一个或几个xml文件来方便的对应用对象的耦合关系进行维护、修改和浏览,极大地简化了应用开发;
- 通过ioc容器的依赖反转,将依赖关系从java对象中解放出来,交给了ioc容器完成,对象之间的关系进行了解耦,对象——对象之间的关系转化成了对象——IOC容器——对象的关系;
- IOC容器和AOP模块是spring最为基础的底层抽象,IOC来管理bean对象,aop以动态和非侵入的方式增强服务功能。
2、spring的整体架构
springioc、spring aop、springmvc、springjdbc/orm、spring事务处理、spring的远端调用、spring应用;其中aop以纵向切面的方式贯穿在整个架构中;
Spring 中两个数据结构最核心:① BeanDefinition,用于表示 Bean 的定义;② BeanFactory,用于表示整个 IoC 容器。
3、spring framework的核心:IOC容器的实现
ioc容器概述
- 面向对象系统:对象封装了数据和对数据的处理,对象的依赖关系主要体现在对数据和方法的依赖上。这种依赖关系可以通过把对象的依赖注入交给框架或者IOC容器来完成
- 依赖注入:依赖对象获得被反转了,由自身主动的获取反转到交给ioc容器来注入、获取。新建对象、对象的引用赋值等操作交由容器来统一完成。从而将散落在不同代码中的功能相同的部分集中成了容器的一部分,成了面向对象基础设施的一部分。
- 对面向对象系统中的对象分2类:数据对象、处理数据的对象。后者不经常变化,很少涉及数据和状态共享的问题,是系统中基础的部分。同时这些对象间依赖关系也很稳定,这些特性非常适合由ioc容器来进行管理
IOC容器的设计与实现:
BeanFactory和ApplicationContext:
我们通常说的ioc容器实际上指的是一些功能各异的容器产品,各有特点
beanfactory:容器的基本功能;applicationcontext:应用上下文,作为容器的高级形态而存在,增加了很多面向框架的特性和适配。
beandefinition:抽象了对bean的定义,管理各种对象,是依赖翻转模式中管理的对象依赖关系的数据抽象,是容器发挥作用的主要数据类型。计算机中,所有的功能都是建立在通过数据对现实进行抽象的基础上的。
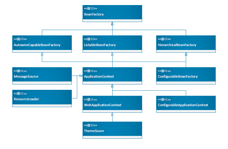
IOC容器的接口设计关系:

1、从接口BeanFactory---HierarchicalBeanFactory---ConfigurableBeanFactory,是一条主要的BeanFactory设计路径。
2、第二条接口设计主线是以ApplicationContext应用上下文接口为核心的接口设计,从BeanFactory---ListableBeanFactory---ApplicationContext---WebApplicationContext(ConfigurableApplicationContext)。
3、具体的IoC容器都是在以上的接口体系下实现的,比如DefaultListableBeanFactory,实现了ConfigurableBeanFactory,从而成为一个简单IoC容器的实现。其他的如XmlBeanFactory,都是在DefaultListableBeanFactory的基础上做扩展,ApplicationContext也是如此。
4、BeanFactory是IoC容器最基本的接口,提供的是最基本的IoC容器的功能,比如getBean、containsBean等,其他高级IoC容器接口再在此基础功能上进行扩展。
5、BeanFactory是一个对象工厂,管理Spring中所有的Bean,而FactoryBean是一个特殊的Bean。
IOC容器的创建步骤:
(1)创建IoC配置文件的抽象资源,包含了BeanDefinition的定义信息;
(2)创建一个BeanFactory;
(3)创建一个载入BeanDefinition的读取器;
(4)从定义好的资源位置读入配置信息。

核心属性(Spring 循环依赖):
-  Map<String, Object> singletonObjects = new ConcurrentHashMap<>(256):Bean 名称到单例 Bean 的映射,用于存放完全初始化好的 Bean。可以理解成,这就是所谓的容器。这是一级缓存。
-  Map<String, Object> earlySingletonObjects = new HashMap<>(16):Bean 到“未成熟”单例 Bean 的映射。该 Bean 对象只是被创建出来,但是还没有注入依赖。在容器解决循环依赖时,用于存储中间状态。这是二级缓存。
-  Map<String, ObjectFactory<?>> singletonFactories = new HashMap<>(16):Bean 名称到 Bean 的 ObjectFactory 对象的映射,存放 Bean 工厂对象。在容器解决循环依赖时,用于存储中间状态。这是三级缓存。
Bean 的获取过程就类似计算机缓存的作用过程:先从一级获取,失败再从二级、三级里面获取。org.springframework.beans.factory.support.DefaultSingletonBeanRegistry#getSingleton(java.lang.String, boolean) 方法
实际中最长使用的是ApplicationContext这个高级形态的IOC容器。他除了具备基本的beanfactory的功能,还集成了很多附加功能:
- 支持信息源,可以实现国际化。(实现MessageSource接口)
- 访问资源。(实现ResourcePatternResolver接口,这个后面要讲)
- 支持应用事件。(实现ApplicationEventPublisher接口)
- 在ApplicationContext中提供的附加服务
IOC容器初始化:
refresh()方法标志着ioc容器的正式启动。具体包括beandefinition的resources定位、载入和注册三个过程:
IOC容器的初始化分为三个过程实现:
- 第一个过程是Resource资源定位。这个Resouce指的是BeanDefinition的资源定位。这个过程就是容器找数据的过程,就像水桶装水需要先找到水一样。
- 第二个过程是BeanDefinition的载入过程。这个载入过程是把用户定义好的Bean表示成Ioc容器内部的数据结构,而这个容器内部的数据结构就是BeanDefition。
- 第三个过程是向IOC容器注册这些BeanDefinition的过程,这个过程就是将前面的BeanDefition保存到HashMap中的过程。
Spring容器创建之后,会调用它的refresh方法,refresh的时候会做很多事情:比如完成配置类的解析、各种BeanFactoryPostProcessor和BeanPostProcessor的注册、国际化配置的初始化、web内置容器的构造等等。
