【电路补习笔记】9、电容式开关电源(电荷泵)

目录

  • 分类
  • 原理
    • 电荷泵基础
    • 开关电容稳压器的细调功能
    • 电荷泵的电压增益调节
    • 输出电容(Co)
    • 优点
    • 电容式开关稳压器
      • 减小纹波
  • 相关应用


老师的主页:唐老师讲电赛
视频地址:
电源大师3——电容式开关电源(电荷泵)工作原理、数据手册、PCB设计。

       电荷泵型稳压器(charge pump)又称为电容式开关稳压器,开关电容式电压变换器,开关电容DC-DC变换器(switched capacitor voltage converter),在和基于电感的DC-DC开关电源相比较的时候,又称之为无感式DC-DC电源变换器,电荷泵采用电容为开关和储能元件。

分类

在这里插入图片描述
对比:

类型优点缺点应用
LDO设计简单,低噪声,低纹波,体积小,EMI小只能降压,发热严重手机等便携式设备,AD/DA transceiver供电
(电感式)开关变换器高效,大功率,可升压,可降压设计复杂,体积大,EMI影响大对纹波要求不高的负载,LDO前级
电荷泵比LDO效率高,低静态电流,比开关变换器简单,比开关变换器小(没有电感),噪声低。最低工作电压低,电压可升可降一般只能提供中小功率小功率供电,运放负电源等

原理

       电荷泵型稳压器的基本工作原理是用电容从输入端充电,然后再将电容连接到输出端放电。根据电容连接到输出端的方式,电荷泵型稳压器可以实现倍压(电容串联)和反压(电容反接)。本节介绍几种常见的电荷泵型开关稳压器及其工作原理。

电荷泵基础

       先看一下最简单的单倍电压传输和反压。单倍电压传输是电容性开关电源最简单的模型,如下图,有4个开关控制电容的充电和放电。充电周期S1和S3闭合,S2和S4断开;放电周期S2和S4闭合,S1和S3断开。根据电容的物理公式:q=C×Uq=C×Uq=C×U,可以得到在充电周期内电容获得的电荷q1=C×Vinq1=C×Vinq1=C×Vin。放电周期内电容释放电荷,为外部电路提供能量,电容电压等于VoutVoutVout时,放电周期结束,电容上剩余电荷:q2=C×Voutq2=C×Voutq2=C×Vout,根据电荷守恒可以得到传输的电荷:q1−q2=C×(Vin−Vout)q1-q2=C×(Vin-Vout)q1q2=C×(VinVout)
在这里插入图片描述
              单倍电压传输电荷泵开关电源
       开关切换的频率为Fs(Fs=1/ts)Fs(Fs = 1/ts)FsFs=1/ts,则电荷传输产生的平均电流Iout=(q1−q2)/ts=C×Fs×(Vin−Vout)Iout=(q1-q2)/ts = C×Fs×(Vin-Vout)Iout=q1q2/ts=C×Fs×(VinVout)。电荷泵开关电源的等效内阻为R=(Vin−Vout)/Iout=1/C×FsR =(Vin-Vout)/Iout = 1/C×FsR=VinVout/Iout=1/C×Fs当开关频率较低时,FsFsFs导致的内阻占主要部分。当FsFsFs较高时,内部开关导致的电阻(传导损耗和开关损耗)占主要部分。
       介绍了单倍电压传输,根据其结构将电容的极型反接到输出即可实现反压。如下图:(C1为飞跨电容,C2为输出储能电容)
在这里插入图片描述
              反压型电荷泵开关电源
       对比单倍电压电路可以看出,反压电路中将输出端VoutVoutVout和GND进行了调换,S2接GND,S4接VoutVoutVout,这样在充电完毕后S2上的电压比S4高,放电时S2和S4闭合,电容上的电压依旧保持,就相当于GND比VoutVoutVout电压高,VoutVoutVout相对GND就是负压了。
       再分析一下双倍电压产生和半电压产生。如下图所示,在单倍电压电路上做一些改动,将VinVinVin连接到S4的另一端。这样在充电周期C上的电压Vc=VinVc=VinVc=Vin,在放电周期C串联在输出和输入之间,Vout=Vc+Vin=2×VinVout=Vc+Vin=2×VinVout=Vc+Vin=2×Vin,实现了倍压功能。
在这里插入图片描述
       如何实现1/2电压转换呢?很简单,将电路倒过来用,Vout和Vin交换。充电时C和输出电容C串联,Vin对2个串联的C充电,充电完毕时每个C上有一半的Vin.放电时两个c并联,将1/2的Vin送到Vout.
       在半压电路上再稍作改变,将中间的电容C拆分为两个串联电容C1和C2,如下图所示
在这里插入图片描述
       充电周期C1和C2的电压和为VinVinVin,则C1和C2的中间点电压为0.5Vin0.5Vin0.5Vin,放电周期C2串联在VoutVoutVoutVinVinVin之间,Vout=Vin+0.5Vin=3/2∗vinVout=Vin+0.5Vin=3/2*vinVout=Vin+0.5Vin=3/2vin.实现了3/23/23/2倍电压转换。
       从上面的分析可以看出电荷泵型的开关电源既有趣又巧妙,通过内部开关改变电容的连接方式就能实现多种电压转换功能。电荷泵型开关电源还有多种拓扑结构,这里不再一一累述。常用的几款电荷泵稳压器例如:TPS60500用于高效的降压,TPS60110低噪声升压电源,TPS60400低功耗反压等。

开关电容稳压器的细调功能

       从上节的分析可以看出,电荷泵型开关电源的输出是Vin的整数倍或者离散的小数倍,不能达到像LDO那样的任意值。如果要使电荷泵型开关电源具备这样的能力就需要在后面添加线性调整器(post regulator),在电荷泵调压的基础上线性调整器再次进行调节。由于线性调整器的存在,电荷泵开关电源就存在损耗问题。
在这里插入图片描述
       除了这种方法外,还有一种使电荷泵开关电源精细调节输出的方法,根据前面章节的介绍,线性调整器中是使开关管工作在线性区来分压进行调节,同理,在电荷泵开关电源中加以改进,使控制电容连接的开关管工作在线性区,分压后给电容充电或者放电,也可以达到精细调整,如下图所示,充电和放电回路上有开关工作在线性区进行分压.
在这里插入图片描述
       这种方法跟线性稳压器的原理类似,由于开关管工作在线性区,其上的分压V和流过的电流I相乘就产生损耗.
       第三种方式是利用Fs改变电荷泵开关电源的等效内阻,根据前面分析,电荷泵开关电源的等效内阻为R=(Vin−Vout)/Iout=1/C×FsR=(Vin-Vout)/Iout = 1/C×FsR=(VinVout)/Iout=1/C×Fs。R随着Fs的增大而减小,所以调节Fs可以调节等效内阻上的分压,进而实现对Vout的细调。这个方法原理上是用PFM(脉频调制)来实现电容C的充电放电控制。这种方法中开关管仍然工作在开关状态,损耗比线性区少,但是代价是输出纹波较大并且开关损耗增大。

电荷泵的电压增益调节

       从上节可以了解到电荷泵开关电源为了实现细调功能会引入较多的损耗,从而导致效率降低。为了改善这个情况,电荷泵开关电源可以使用电压增益调节功能。在分析这个功能的原理前,先介绍几个定义。
       电压增益是指不使用细调功能时VoutVoutVoutVinVinVin的比值Gain=Vout/VinGain= Vout/VinGain=Vout/Vin,例如Vout=VinVout=VinVout=Vin则电压增益为1,Vout=1/2VinVout=1/2VinVout=1/2Vin则电压增益为0.5(不使用细调功能,电容仅靠改变连接关系实现倍压和分压).
       电荷泵开关电源效率:输出功率/输入功率
       不考虑损耗时电源能量守恒:Vin×Iin=Vout×IoutVin×Iin = Vout×IoutVin×Iin=Vout×Iout(电流为平均电流)
       根据电压增益Gain=Vout/VinGain= Vout/VinGain=Vout/Vin得到Iin=Vout/Vin×Iout=Gain×IoutIin= Vout/Vin×Iout = Gain×IoutIin=Vout/Vin×Iout=Gain×Iout.
       考虑到电源自身消耗的能量,输入电流为Iin+IqIin+IqIin+Iq
       输入功率为:Vin∗(Iin+Iq)=Vin×(Iout×Gain)+Vin×IqVin*(Iin+Iq)=Vin×(Iout×Gain)+Vin×IqVin(Iin+Iq)=Vin×(Iout×Gain)+Vin×Iq
       代入效率公式可以得到

Eff=VoutIoutVin(IoutGain)+VinIqE_{ff}=\frac{V_{out}I_{out}}{V_{in}(I_{out}Gain)+V_{in}I_q} Eff=Vin(IoutGain)+VinIqVoutIout

       这个公式中可以看到当Vout,IoutVout,IoutVoutIoutGainGainGain不变时,VinVinVin越高效率越低。要改变这一状况就要使GainGainGain能跟随VinVinVin进行调节,VinVinVin变高时GainGainGain调小,由于IqIqIq较小,可以显著减小分母变大的趋势。效率得到提高。下面举例看一下增益调节带来的作用
在这里插入图片描述
       上图是效率随增益调节后的变化曲线图.X轴是VinVinVin.Y轴是效率。图中有两条曲线,实心黑色曲线是Iout=10mAIout=10mAIout=10mA时,虚线是Iout=120mAIout=120mAIout=120mA时.EIDEALE_{IDEAL}EIDEAL箭头所指的三条曲线(图中三条双曲线形状)分别是GainGainGain等于1,2/31,2/312/31/21/21/2时,效率随VinVinVin变化的理论曲线。可以看到随着VinVinVin增大,在Vin=3VVin=3VVin=3V时将GainGainGain调整到2/32/32/3,效率从60%提高到90%,在Vin=4VVin=4VVin=4V左右时,将Gain调整到1/21/21/2,效率从70%增加到85%以上。可以明显的看到GainGainGain在改善效率中发挥的作用.
在这里插入图片描述
       TPS6050X系列的电荷泵稳压器正是利用了这个原理实现效率的提高,上图是TPS60503的效率随输入变化的曲线,可以看到可以远远高出图中LDO的效率。下图是TPS6050X的内部框图,使用了开关阵列来调节电容的连接方法从而实现GainGainGain的调节。并且集成了误差放大器,用于调节开关的导通阻抗,实现细调功能。
在这里插入图片描述
       前面提到的在电荷泵开关电源后加LDO实现细调,这个电流结构中如果加入Gain调整作用相当于减小了LDO的输入电压,使LDO两端的压差降低,所以提高了效率。

输出电容(Co)

       增加输出电容的尺寸可以降低输出纹波电压。减小ESR可以同时减小输出电阻和纹波。如果能容忍较高的输出纹波,较小的电容值可以用于较轻的负载。用下面的公式计算纹波的峰峰值。
VO(ripple)=IOfosc×CO+2IO×ESRCoV_{O(ripple)}=\frac{I_O}{f_{osc}×C_O}+2I_O×ESR_{Co} VO(ripple)=fosc×COIO+2IO×ESRCo
       关于ESR:MLCC < 钽电容 < 固态电容 < 高频低阻电解电容 < 电解电容
       电容的电容量越大越好,电容的ESR越小越好,MLCC(X7R > X5R > 钽电容)但是要防止在上电瞬间烧切换开关,上电瞬间电容两端电压为0,开始充电,瞬态电流过大可能会烧开关即烧芯片。一般取推荐值的1.5~2倍。
在这里插入图片描述

优点

       通过上面的分析,电荷泵开关电源的效率介于LDO和电感开关电源之间,能提供较高的效率和较小的PCB占用面积。应用在整数倍压和反压时特别合适。总结为以下几条指导建议:电荷泵开关电源的几个优点

提供比LDO高的效率
比电感型开关电源更节省PCB面积。
比电感型开关电源的辐射小
成本比电感型开关电源低

       设计中需要注意的地方

由于外部电容在切换中经常要倒换极性,所以尽量不要使用电解电容,优选陶瓷电容
电容充放电中ESR会导致损耗,优选ESR低的电容
为了提高工作温度范围,优选X7R和X5R
电容输出、输入电容越大,输出、输入电压波动越小
中间的电容负载从输入传递能量给输出,所以容量越大提供电流能力越强。

电容式开关稳压器

       和电感型开关稳压器通过电感来储能不同,电容型开关稳压器通过电容来储存能量,因此其输出功率普遍偏小,但其结构简单,通常是内置开关元件,只需外部加入电容即可工作。(如图所示,增加了稳压电路)
在这里插入图片描述
       电荷泵产品可构成升压,降压和反向型电路,其最重要的应用还是升压,以满足手持式低功耗设备中比电池电压更高的电源需求。现代的电荷泵产品除了提供固定升压倍数的电压输出外,还可以提供小数倍的电压倍数和稳压输出的电源电压:比如,简单的倍压型的充电泵的简化内部电路如下:
在这里插入图片描述
       其工作原理:
在这里插入图片描述
       在第一个阶段,开关S1和S4闭合,CFLY被充电到VIN;在第二个阶段VIN和CFLY上的电压VIN串联后给负载供电,即负载上出现两倍的VIN电压。
       倍压型的充电泵过于死板,产生的电压过于固定,于是有小数型的倍压数的充电泵产品诞生,其简化内部电路如下:
在这里插入图片描述
       与简单倍压型的充电泵不同,这里有两个外部电容,内部的开关也从单一的通断变成了单刀双掷,通过这两个外部电容的充放电与开关控制串并联的组合,可以产生多种输出电压的组合,这里以1.5倍输出电压为例简述其工作原理:
在这里插入图片描述
       在第一个阶段,通过开关的选通,使得VIN给CFLY1和CFLY2同时充电,由于CFLY1和CFLY2串联,所以其上各分得0.5倍的VIN:在第二个阶段,开关重新组合,使得VIN和并联的CFLY2和CFLY1上的0.5VIN一起给负载供电,即1.5VIN出现在负载上。
       显然,即使是小数型倍压的充电泵也不是那么的方便,比如电池电压从3V一直下降,我们很难让输出保持在5V上,这时,从倍压型或小数型的充电泵上又出现一些变形,即在倍压型或小数型充电泵中加入反馈和稳压模块,如下图所示,是在一个倍压电路中加入稳压电路:
在这里插入图片描述
       稳压型充电泵可以在变化输入的电压下提供恒定的输出,所以非常适合在电池供电的场合中应用,但由于其稳压的动作,效率降低,比如在2倍压的电荷泵的基础上做稳压电荷泵,其效率为VOUT/2VINV_{OUT}/2V_{IN}VOUT/2VIN
       TI的大多数充电泵产品都是稳压型的充电泵,TPS60xxx是充电泵类的产品:
在这里插入图片描述
在这里插入图片描述
在这里插入图片描述在这里插入图片描述

在这里插入图片描述
在这里插入图片描述

减小纹波

在这里插入图片描述
       为了减少输出电压纹波,可以后置一个RC低通滤波器。
       一个输出滤波器可以很容易地由一个电阻(Rp)和一个电容(Cp)组成。截止频率由:
       The equation refers only to the relation between output and input of the ac ripple voltages of the filter.
在这里插入图片描述
       为了减少输出电压纹波,可以后置一个LC滤波器。
在这里插入图片描述
f=12πLPCPf=\frac{1}{2π\sqrt{L_PC_P}}f=2πLPCP1

相关应用

在这里插入图片描述
驱动ADS8326
在这里插入图片描述

       (1)建议值;可能需要根据具体应用进行调整。
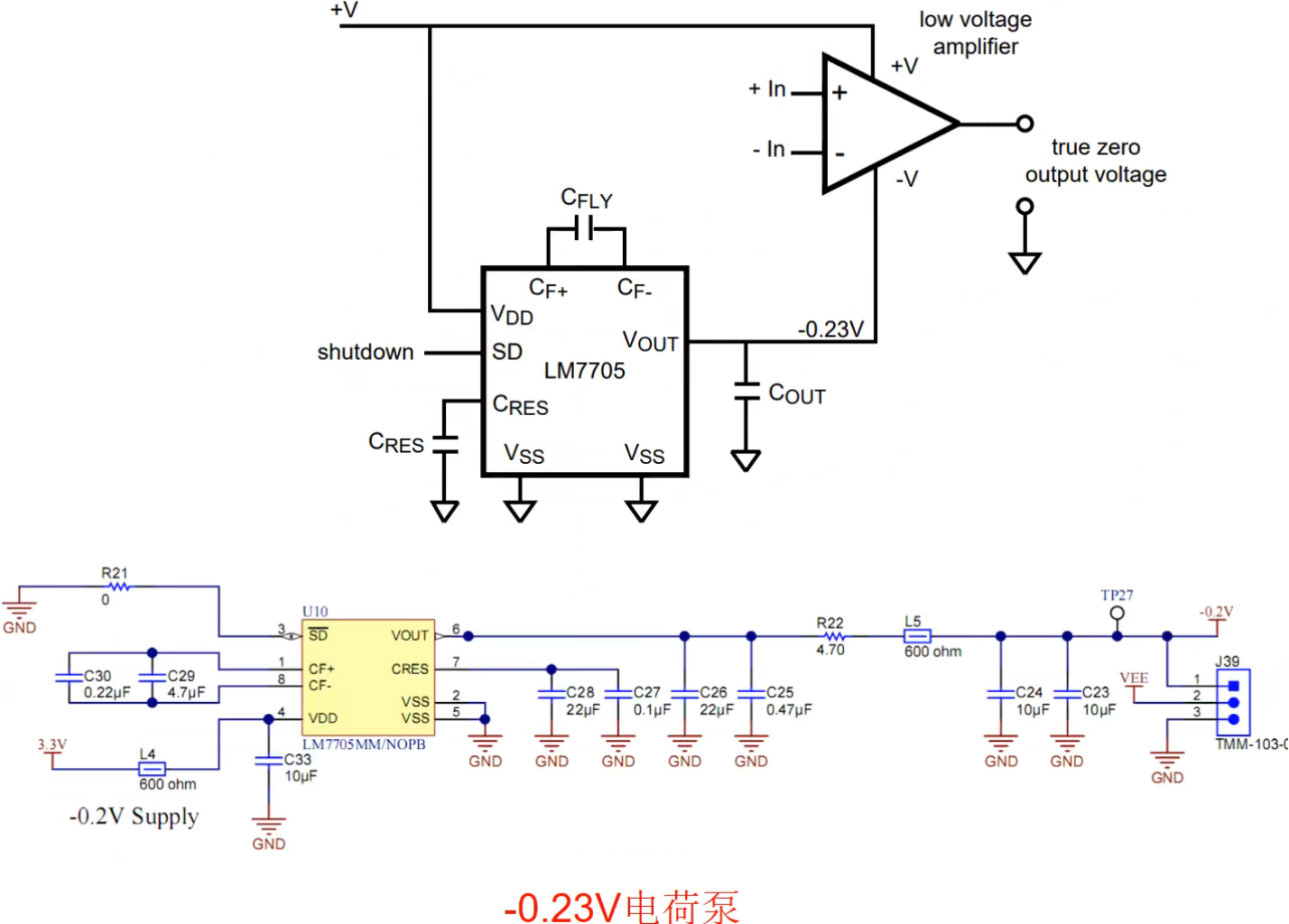
       (2)单电源应用由于运算放大器输出摆幅限制而在接近接地时丢失少量的ADC计数。如果提供负电源,这个简单电路可以产生-0.3V电源,使输出摆动到真正的接地电位。BAS40就是一个普通的肖特基二极管,BAS40导通以后管压降0.3V,刚好给运放提供-0.3V的负电压,非常巧妙。
MAX232产生负压
在这里插入图片描述
在这里插入图片描述
       计算机的串口是232标准的,计算机跟计算机之间通信不需要电平转换。
       一般单片机是TTL电平标准的,如果跟计算机通信就需要转换一下
       MAX232芯片的作用就是电平的转换
       RS232采用负逻辑电平
              -15~-3:逻辑1;
              +15~+3:逻辑0;
       当TXD为"1"(TTL)时,Q3截止,PCRXD上的电压与PCTXD电压相等,也是-3~-15V,为“1"(RS232)
       当TXD为"0"(TTL)时,Q3导通,则PCRXD电压约为+5V,这个电压在+3-+15V之间,根据RS232电平,它是"0"
       可以利用MAX232芯片自带的电荷泵作为正负电压源:±2VDD±2V_{DD}±2VDD
在这里插入图片描述
-0.23V电荷泵
在这里插入图片描述
在这里插入图片描述
在这里插入图片描述
       运放的电源轨:V+和V-,当V-接地时,运放即为单电源供电。
       只要数据手册没有说不可以,都可以在单电源供电下工作。
       现在,单电源供电的运放在手持设备,低电压设备和ADC驱动中非常常见。
       单电源运放的设计要点是偏置电压的设定。
       什么要双电源供电?
       汽车和水上设备等应用中的电池供电型运算放大器仅有一个电源可用。计算机等其他应用虽然可用交流电源供电,但仍然只有一个单极性电源,如5 V或12 V直流电源。因而在实际操作中,往往需要通过单极性电源来驱动运算放大器。但单电源模式确实存在一些不足:各级均需采用额外的无源元件,而且如果执行不当,还可能造成严重的不稳定问题。
       单电源供电的两个缺点:
       输出小信号时误差较大,放大微弱信号的时候越接近0轴误差越大。
       能处理的频率较低≤100kHz
移动设备快充
       高压快充,为尽量减小降压电路占用体积(电感体积大),采用电荷泵半压方案等。
在这里插入图片描述
在这里插入图片描述

本文来自互联网用户投稿,该文观点仅代表作者本人,不代表本站立场。本站仅提供信息存储空间服务,不拥有所有权,不承担相关法律责任。如若转载,请注明出处:http://www.mzph.cn/news/400065.shtml

如若内容造成侵权/违法违规/事实不符,请联系多彩编程网进行投诉反馈email:809451989@qq.com,一经查实,立即删除!

相关文章

CPU 硬盘性能到底相差多少

本文以一个现代的、实际的个人电脑为对象&#xff0c;分析其中CPU&#xff08;Intel Core 2 Duo 3.0GHz&#xff09;以及各类子系统的运行速度——延迟和数据吞吐量。通过粗略的估算PC各个组件的相对运行速度&#xff0c;希望能给大家留下一个比较直观的印象。本文中的数据来自…

Datatables 构建响应式

https://datatables.net/extensions/responsive/

【电路补习笔记】10、电感式开关电源(BUCK 降压电路)

目录分类封装焊线式覆晶式开关电源三种基本的非隔离开关电源纹波&#xff08;ripple&#xff09;开关电源的元件构成有源开关肖特基二极管或快恢复二极管不使用普通硅二极管的原因电感电容分压电阻&#xff08;输出电压设置&#xff09;工作原理工作模式连续模式&#xff08;co…

php中Session的生成机制、回收机制和存储机制探究

转载:http://www.jb51.net/article/53938.htm这篇文章主要介绍了php中Session的生成机制、回收机制和存储机制探究,可以帮助大家对Session有一个全面的了解,需要的朋友可以参考下1、php中session的生成机制我们先来分析一下PHP中是怎么生成一个session的。设计出session的目的是…

FFT(模板)

优美 这里写代码片 #include<cstdio> #include<cstring> #include<iostream> #include<cmath>using namespace std;const int N301000; const double piacos(-1.0); struct node{double x,y;node (double xx0,double yy0){xxx;yyy;} }; node a[N],b[N]…

iPhone使用CoreTelephony获得SIM卡网络运营商资讯和通话资料

注意要加头文件目录 /System/Library/Frameworks/CoreTelephony.framework/Headers 到 build 设置 Header Search Paths&#xff0c;并在使用到这些类中加头文件&#xff0c;例如1. #import "CTCarrier.h" 2. #import "CTTelephonyNetworkInfo.h" iOS 4.0 …

datatables隐藏列设置及获取隐藏列的值

https://blog.csdn.net/bingguang1993/article/details/84649674

wsl2 Ubuntu 18.04 安装 ROS

目录前期准备安装ROS初始化rosdep测试前期准备 WSL的安装见旧版 WSL 的手动安装步骤从步骤4开始弄。 图形界面安装见在WSL中使用GPU&#xff1a;WSL2 Ubuntu 18.04 CUDA Gnome图形界面环境配置 界面汉化见WSL-Ubuntu安装中文语言 这里使用鱼香ROS大佬的一键安装脚本&…

Udi Dahan对于业务逻辑重用以及微服务方面的观点

今年的DDD Exchange大会在伦敦如期举行&#xff0c;Udi Dahan在大会上的一场演讲中从一种不同的角度对业务逻辑进行了剖析。他表示&#xff1a;近三十年来&#xff0c;重用已经成为了一种口号&#xff0c;它几乎可以套用在系统开发中的每一个环节上。但重用其实是一种砒霜&…

微软移除Visual Studio 2015中的UML

微软已经在Visual Studio 2015中移除了UML&#xff08;Unified Modeling Language&#xff0c;统一建模语言&#xff09;&#xff0c;原因是该语言使用率过低。因此微软要优化产品结构&#xff0c;把好钢用在刀刃上。 Visual Studio高级产品经理Jean-Marc Prieur表示&#xff0…

GPU CUDA 经典入门指南

转自&#xff1a;http://luofl1992.is-programmer.com/posts/38830.html CUDA编程中&#xff0c;习惯称CPU为Host&#xff0c;GPU为Device。编程中最开始接触的东西恐怕是并行架构&#xff0c;诸如Grid、Block的区别会让人一头雾水&#xff0c;我所看的书上所讲述的内容比较抽象…

Jquery创建动态表单

$(document).ready(function(){$("#button1").click(function(){//获取html <body></body>的Jquery对象var body $("body");//创建表单var form $("<form></form>");//将表单放入body中body.append(form);//设置表单各…

用PyQt实现透明桌面时钟小部件

2019独角兽企业重金招聘Python工程师标准>>> #!/usr/bin/env python # -*- coding: utf-8 -*-Created on 2012-4-6author: wangxiaoimport sys from PyQt4 import QtGui, QtCore from PyQt4.QtCore import Qt from PyQt4.QtCore import QPoint from PyQt4.QtCore…

实现织梦dedecms百度主动推送(实时)网页抓取

做百度推广的时候&#xff0c;如何让百度快速收录呢&#xff0c;下面提供了三种方式&#xff0c;今天我们主要讲的是第一种。 如何选择链接提交方式 1、主动推送&#xff1a;最为快速的提交方式&#xff0c;推荐您将站点当天新产出链接立即通过此方式推送给百度&#xff0c;以保…

高性能CSS(一)

避免使用import 有两种方式加载样式文件&#xff0c;一种是link元素&#xff0c;另一种是CSS 2.1加入import。而在外部的CSS文件中使用import会使得页面在加载时增加额外的延迟。虽然规则允许在样式中调用import来导入其它的CSS&#xff0c;但浏览器不能并行下载样式&#xff0…

【RK3399Pro学习笔记】十八、点亮LED灯(python、C语言、bash)

目录GPIOpython3python-peripherypython2RPiC语言SysFs方式编写gpiolib.cgpiolib.hmain.c编译测试wiringPibash平台&#xff1a;华硕 Thinker Edge R 瑞芯微 RK3399Pro 固件版本&#xff1a;Tinker_Edge_R-Debian-Stretch-V1.0.4-20200615 GPIO (机翻)下表显示了座子的引脚&am…

Jquery - 添加属性、添加class、添加Css

Jquery - 添加属性、添加class、添加Css 一.设置属性&#xff1a; 方式一 jQuery 代码: $("img").attr({ src: "test.jpg", alt: "Test Image" } 方式二&#xff1a;jQuery代码--键值对 $("img").attr("src","te…

PHP笔记——java程序员看懂PHP程序

PHP笔记——java程序员看懂PHP程序 php是一种服务器端脚本语言&#xff0c;类型松散的语言。<?php ?> xml风格<script language”php”></script> 脚本风格 <? ?> 简短风格 <% %> ASP风格 以;结尾&#…

C# mysql 插入数据,中文乱码

用C#操作mysql时&#xff0c; 插入数据中文都是乱码&#xff0c;只显示问号&#xff0c;数据库本身使用的是utf-8字符。网上百度一下有两种解决办法&#xff1a; 一种是在执行语句前面设置&#xff0c;如&#xff1a;MySQLCommand mCommand new MySQLCommand("set names …

C# list与数组互相转换

1. 从System.String[]转到List<System.String>System.String[] str{"str","string","abc"};List<System.String> listSnew List<System.String>(str);2. 从List<System.String>转到System.String[]List<System.Strin…