给你一个链表的头节点 head ,旋转链表,将链表每个节点向右移动 k 个位置。

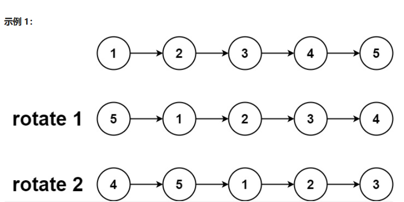
输入:head = [1,2,3,4,5], k = 2
输出:[4,5,1,2,3]

输入:head = [0,1,2], k = 4
输出:[2,0,1]
提示:
链表中节点的数目在范围 [0, 500] 内
-100 <= Node.val <= 100
0 <= k <= 2 * 10^9
代码如下:
/*** Definition for singly-linked list.* struct ListNode {* int val;* ListNode *next;* ListNode() : val(0), next(nullptr) {}* ListNode(int x) : val(x), next(nullptr) {}* ListNode(int x, ListNode *next) : val(x), next(next) {}* };*/
class Solution {
public:ListNode* rotateRight(ListNode* head, int k) {if (head==nullptr || head->next==nullptr || k==0) return head;int n = 1;ListNode *pre = head;while(pre->next){pre = pre->next;n++;}int add = n-k%n;if (add==n) return head;pre->next = head;while(add--){pre = pre->next;}ListNode *cur = pre->next;pre->next = nullptr;return cur;}
};