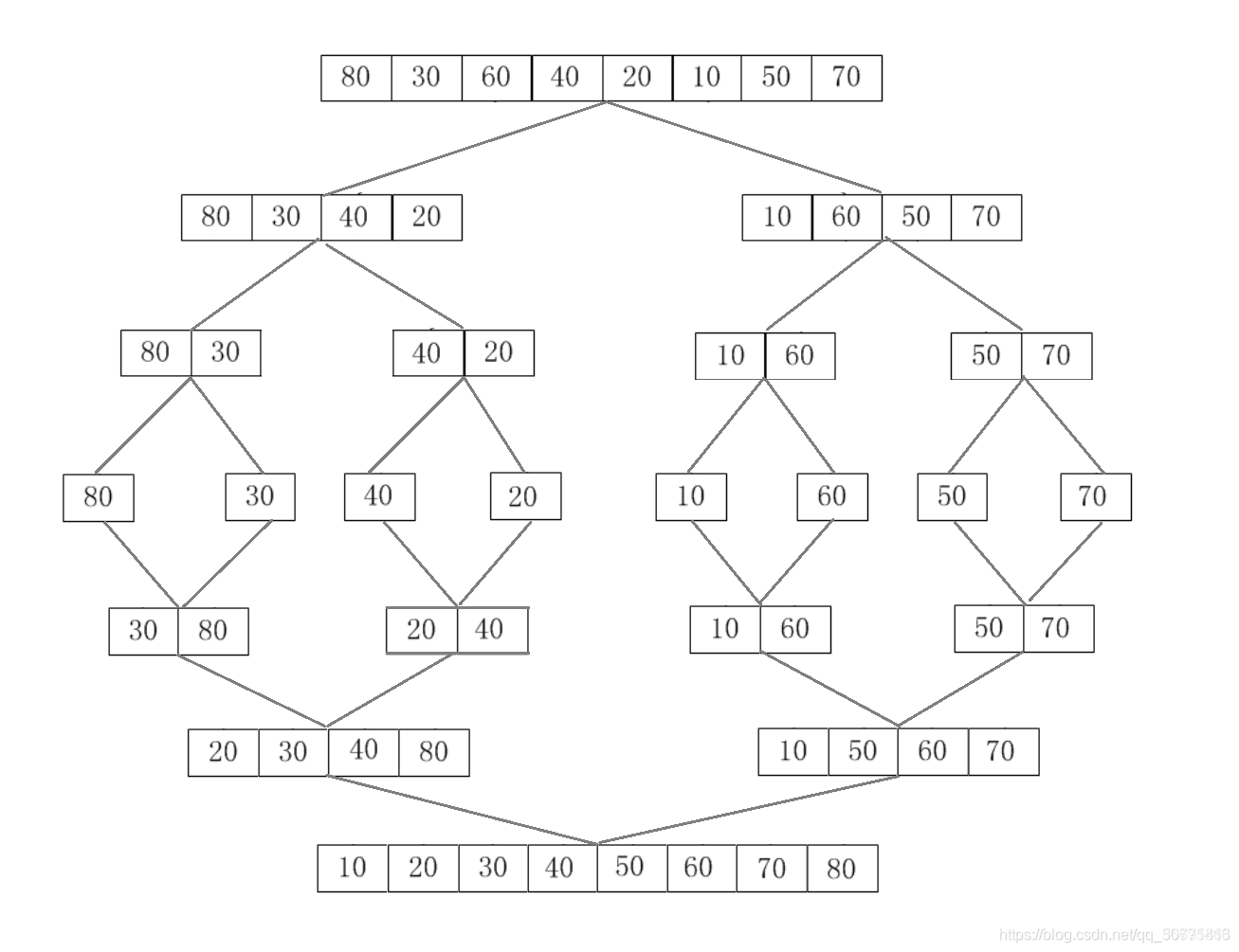
归并排序采用的是一种分治的思想,如下图,先将要排序的元素分为两块,每个块又开始分裂,然后逐个按照特定顺序合并,合成最后我们需要的数组。
 归并排序的复杂度:
 时间复杂度:O(nlogn)
 空间复杂度:O(n)
 最好情况和最坏情况都是O(nlogn)
 是一种稳定的排序方法,因为在合并的同时保证了如果相同大小,左边的会先放进去
合并排序是建立在归并操作上的一种有效的排序算法。该算法是采用分治法(Divide and Conquer)的一个非常典型的应用。合并排序法是将两个(或两个以上)有序表合并成一个新的有序表,即把待排序序列分为若干个子序列,每个子序列是有序的。然后再把有序子序列合并为整体有序序列。将已有序的子序列合并,得到完全有序的序列;即先使每个子序列有序,再使子序列段间有序,合并排序也叫归并排序。

函数:
 MergeSort()实现了归并排序
 Merge()函数 实现了将两个段合并到一起
 Copy()函数实现了将一个段复制到另一个段中去
#include<bits/stdc++.h>
using namespace std;vector<int> vec;
void copy(vector<int> &nums, vector<int> &vec, int left, int right);
void Merge(vector<int> &nums, vector<int> &vec, int left, int mid, int right);void MergeSort(vector<int> &nums,int left,int right)
{if(left<right){int mid = (left + right) / 2;MergeSort(nums, left, mid);MergeSort(nums, mid + 1, right);Merge(nums, vec, left, mid, right);copy(nums, vec, left, right);}}void Merge(vector<int> &nums,vector<int> &vec,int left,int mid,int right)
{int i=left, j=mid+1;while (i <= mid&&j <=right){if(nums[i]<nums[j]){vec.push_back(nums[i]);i++;}else{vec.push_back(nums[j]);j++;}}while(i<=mid){vec.push_back(nums[i]);i++;}while(j<=right){vec.push_back(nums[j]);j++;}
}void copy(vector<int> &nums,vector<int> &vec,int left,int right)
{int i = left;int k = vec.size();for (int tempK = 0;((tempK < k)&&(i<=right));tempK++) {nums[i] = vec[tempK];i++;}vec.clear();
}int main()
{vector<int> num1 = {5,4,6,3,1,2,8,7,10};cout << "before sort " << endl;for (auto a:num1) {cout << a << "   ";}MergeSort(num1, 0, 8);cout << endl << "after sort " << endl;for (auto b:num1) {cout << b<< "   ";}system("pause");return 0;
}
