Kubernetes 编程 / Operator 专题精讲 —— 理解控制器模式 —— 控制器模式的核心原理与实现逻辑(从原理到实践)

news/2026/1/26 13:00:39/文章来源:https://www.cnblogs.com/zuoyang/p/19531920

Kubernetes 编程 / Operator 专题精讲 —— 理解控制器模式 —— 控制器模式的核心原理与实现逻辑(从原理到实践)

        在 Kubernetes(k8s)的生态体系中,控制器模式是实现 声明式 API 的核心基石,也是理解 K8s 自愈能力、自动化运维的关键

        你日常使用的 Deployment、StatefulSet、Service 等资源的自动化管理,本质上都是控制器模式的具体落地。

        本文将从控制器模式的核心原理出发,解析 kube-controller-manager 的作用,以 Deployment 为例拆解其创建流程,并深入讲解 Operator 模式的实现逻辑与实践。

一、控制器模式的核心原理

1.1、核心思想:调和循环(Reconciliation Loop)

Kubernetes 的控制器模式本质是实现 实际状态(Actual State)期望状态(Desired State)无限逼近的闭环控制系统,核心逻辑可概括为:

观察(Observe)→ 对比(Compare)→ 行动(Act)
      • 观察:通过 k8s API Server 获取资源的实际状态(如 Pod 的运行数量、节点状态);
      • 对比:将实际状态与用户通过 YAML 声明的期望状态对比,找出差异;
      • 行动:通过调用 k8s API 执行操作(如创建 / 删除 Pod、更新资源标签),消除状态差异。

这个循环被称为“调和循环”(Reconciliation Loop),是所有 k8s 控制器的通用骨架,其核心目标是 最终一致性 —— 不保证立即达到期望状态,但会持续尝试直到状态匹配。

1.2、控制器模式的核心组件

一个标准的 k8s 控制器通常包含以下核心模块: 

模块 作用说明
Informer 监听 API Server 的资源事件(增 / 删 / 改),缓存资源数据,避免频繁请求 API Server
WorkQueue 异步处理资源事件的任务队列,实现 解耦削峰填谷
Sync/Reconcile 函数 核心业务逻辑,实现 “观察 - 对比 - 行动” 的核心逻辑
Client 与 API Server 交互的客户端(如 client-go),用于读写 k8s 资源

二、kube-controller-manager:核心控制器的总管家

        kube-controller-manager 作为 Kubernetes 控制平面的 核心管控中枢,是实现集群 声明式 API  状态自洽 的关键组件。它本身不执行具体管控逻辑,而是通过独立 goroutine 运行多个专业控制器,统一监听 apiserver 的资源状态变化,持续对比 期望状态  实际状态,一旦发现偏差立即触发 纠偏操作,最终让集群始终贴合用户定义的状态。

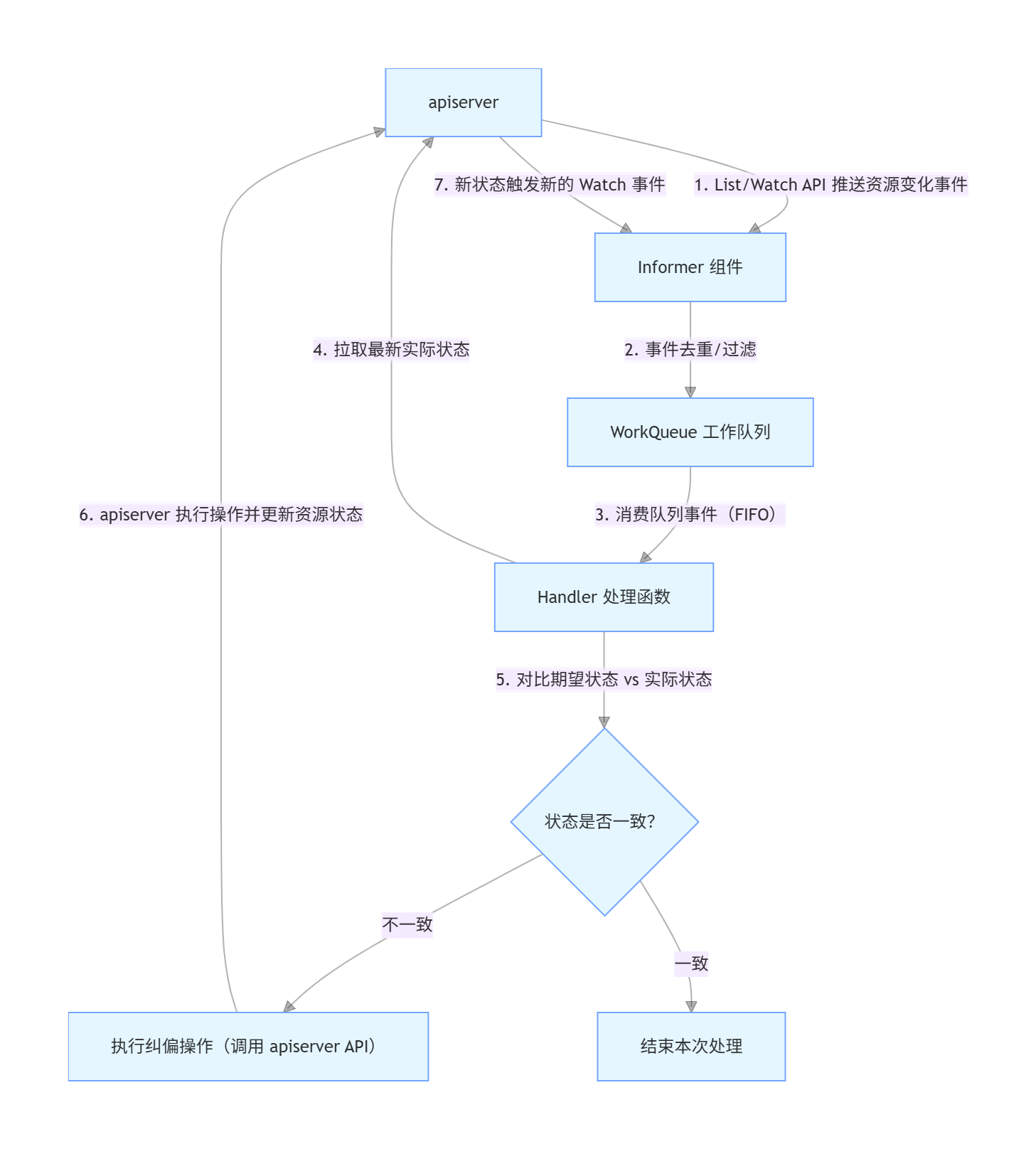
        其核心运行逻辑可概括为:监听(apiserver)→ 对比(状态)→ 纠偏(操作)→ 反馈(更新),所有内置控制器均遵循这一通用逻辑,仅针对不同资源的管控细节做差异化实现。下面结合文字解析 + 时序图,详细讲解其整体工作流程和六大核心控制器的具体实现。

2.1、核心架构

kube-controller-manager 的核心运行逻辑,就是 以标准化的监听 - 队列 - 处理框架为基础,通过声明式调和逻辑,让集群的实际状态最终贴合用户定义的期望状态,这也是 Kubernetes 自动化运维的底层核心。

kube-controller-manager 运行在控制平面节点,与 kube-apiserver、kube-scheduler 并称 控制平面三个核心,其核心架构特点:

    • 与 apiserver 单向交互:所有控制器仅通过 apiserver 读写集群资源,不直接与节点 / 容器交互,保证集群管控的中心化和安全性;
    • 控制器独立运行:每个控制器都是一个独立 goroutine,轻量级、无状态,互不阻塞,单个控制器故障不影响其他控制器运行;
    • 基于 监听 -> 队列 -> 处理 模型:通过 apiserver 的 List/Watch API 监听资源变化,变化事件存入本地工作队列,控制器从队列中取事件逐一处理,避免并发冲突。 

      image

2.2、通用工作时序图(所有控制器的基础执行逻辑) 

┌───────────────┐        ┌──────────────────┐        ┌──────────────────────┐
│  用户/其他组件  │        │   kube-apiserver │        │ kube-controller-manager │
└───────┬───────┘        └─────────┬────────┘        └──────────┬─────────┘│                          │                            ││ 1、定义期望状态(创建/更新资源) │                         ││ ──────────────────────────→                           ││                          │                            ││                          │ 2、资源状态变更,触发Watch事件 ││                          │ ───────────────────────────→│                          │                            ││                          │                            │ 3、控制器接收事件,对比 期望状态 与 实际状态│                          │                            │    (从apiserver拉取最新实际状态)│                          │ ←───────────────────────────│                          │                            ││                          │                            │ 4、发现状态偏差,执行纠偏操作(调用apiserver API)│                          │ ←───────────────────────────│                          │                            ││                          │ 5、apiserver执行操作,更新资源实际状态 ││                          │                            ││                          │ 6、状态更新完成,反馈给控制器  ││                          │ ───────────────────────────→│                          │                            ││                          │                            │ 7、控制器确认状态一致,结束本次管控流程
└───────────────┘        └──────────────────┘        └──────────────────────┘

帮助 SRE 理解关键核心点: 

      • Watch 机制:基于 HTTP 长连接的 推模式,apiserver 主动向控制器推送资源变化,而非控制器轮询,提升响应效率;
      • 工作队列:控制器将 Watch 到的事件存入本地队列,采用 先入先出 模式处理,避免高并发下的事件丢失和重复处理;
      • 状态对比:控制器的核心工作是 状态校验,而非直接执行操作,所有实际操作(如创建 Pod、删除节点)均通过调用 apiserver 的 API 完成。

2.3、第一层:Informer 组件(监听与事件预处理)

Informer 是 控制器  apiserver 之间的桥梁,核心作用是高效监听资源变化,并对事件做预处理,避免控制器直接面对复杂的 Watch 流。

2.3.1、核心能力

      • List + Watch 组合:
        • 启动时先执行 List 请求,拉取资源的全量数据,初始化本地缓存(Store);
        • 之后通过 Watch 长连接,接收 apiserver 推送的资源增量变化(创建、更新、删除),实时更新本地缓存。
      • 事件去重 / 防抖:同一资源短时间内多次变化(如 1 秒内 Pod 状态更新 5 次),Informer 会合并为一次事件,避免控制器重复处理;
      • 本地缓存:所有资源状态都缓存在控制器本地(Store),控制器查询状态时优先读缓存,而非每次调用 apiserver,大幅降低 apiserver 压力。

2.3.2、关键意义

Informer 屏蔽了 apiserver Watch API 的底层细节(如重连、分片、事件乱序),让控制器只需关注 资源变化事件,无需处理网络异常、事件重复等问题。

2.4、第二层:WorkQueue 工作队列(解耦与削峰)

WorkQueue 是控制器的 事件缓冲区核心作用是解耦 Informer 的事件生产和 Handler 的事件消费,实现削峰填谷。

2.4.1、核心能力

      • FIFO 有序消费:事件按接收顺序入队,控制器按顺序处理,避免并发冲突;
      • 重试机制:处理失败的事件会重新入队(可配置重试次数 / 延迟),保证事件不丢失;
      • 限速队列(RateLimitingQueue):默认使用限速队列,避免某一资源频繁失败导致队列被占满(如 Pod 创建失败后无限重试);
      • 键值存储:队列中仅存储资源的 唯一标识(如 namespace/name),而非完整资源对象,减少内存占用。

2.4.2、关键意义

即使 apiserver 短时间推送大量事件(如集群扩容时 1000 个 Pod 同时创建),WorkQueue 也能缓存这些事件,控制器按自身处理能力逐步消费,避免控制器过载崩溃。 

2.5、第三层:Handler 处理函数(核心逻辑执行)

Handler 是控制器的 大脑,核心作用是实现 状态对比 - 纠偏 的核心逻辑,也是不同控制器差异化的核心所在。执行流程(所有控制器通用):

      • 从队列取事件:每次从 WorkQueue 取出一个资源标识(如 default/nginx-rc);
      • 读本地缓存 + 校验:从 Informer 本地缓存读取该资源的最新状态,若资源已被删除(如 RC 已被删),则直接跳过;
      • 拉取实际状态:针对需要管控的关联资源(如 RC 对应的 Pod),调用 apiserver 拉取 实际状态(如当前运行的 Pod 数量);
      • 状态对比:对比 期望状态(如 RC 中定义的 replicas: 3)和 实际状态(如当前只有 2 个 Pod);
      • 执行纠偏操作:若状态不一致,调用 apiserver API 执行纠偏(如创建 1 个新 Pod);
      • 确认结果:操作完成后,再次检查状态,确保纠偏生效。

三、六大控制器详解

kube-controller-manager 内置的六大核心控制器各司其职,覆盖节点、Pod、Service、命名空间等核心资源的全生命周期管控,下面逐一讲解其 核心作用、工作机制、时序图 和 实际应用场景 

3.3.1、节点控制器(Node Controller)—— 集群节点的健康哨兵

3.3.1.1、核心作用

监控集群所有节点的健康状态,自动识别节点故障,触发节点标记和 Pod 驱逐,保证集群节点的可用性和业务连续性。

        • 节点心跳检查间隔:5s
        • 节点失联标记阈值(Unknown):40s(node-monitor-grace-period)
        • 故障节点 Pod 驱逐阈值:5min(pod-eviction-timeout)
3.3.1.2、工作时序图
┌──────────────┐         ┌──────────────────┐       ┌──────────────────────┐
│    kubelet   │         │   kube-apiserver │       │   Node Controller    │
└───────┬──────┘         └─────────┬────────┘       └──────────┬─────────┘│                          │                           ││ 1、正常向apiserver上报节点状态(心跳+资源使用)            ││ ──────────────────────────>                          ││                          │                           ││ 2、节点故障(宕机/网络中断),停止上报心跳                   ││                          │                           ││                          │ 3、控制器Watch到节点状态无更新,开始计时│                          │ ───────────────────────────>│                          │                           ││                          │                           │ 4、达到40s阈值,将节点标记为Unknown状态(调用apiserver)│                          │ <───────────────────────────│                          │                           ││                          │ 5、继续计时,等待5min驱逐阈值 ││                          │                           ││                          │                           │ 6、阈值到达,检查节点上Pod的控制器归属(是否属于Deployment/RS)│                          │ <───────────────────────────│                          │                           ││                          │                           │ 7、对有控制器的Pod,触发驱逐(通知apiserver删除故障节点上的Pod)│                          │ <───────────────────────────│                          │                           ││                          │ 8、apiserver更新Pod状态,触发kube-scheduler重新调度│                          │                           ││                          │                           │ 9、新Pod在健康节点创建,控制器确认节点故障处理完成
└──────────────┘        └──────────────────┘        └──────────────────────┘
3.3.1.3、核心工作机制
        • 心跳监控:通过 apiserver 监听 kubelet 上报的节点状态,持续获取节点的存活状态、资源使用情况;
        • 故障识别:节点超过阈值无心跳,立即标记为 Unknown,避免新的 Pod 被调度到故障节点;
        • Pod 驱逐:故障节点达到驱逐阈值后,仅驱逐有控制器管理的 Pod(无控制器的静态 Pod 不会被驱逐);
        • 节点恢复:若故障节点恢复并重新上报心跳,控制器会将其标记为 Ready,重新纳入集群调度。
3.3.1.4、常见场景

集群某节点因硬件故障宕机,Node Controller 会在 5 分 40 秒 后自动将该节点上的业务 Pod 驱逐,kube-scheduler 会将这些 Pod 重新调度到其他健康节点,保证业务不中断。

3.3.2、副本控制器(Replication Controller,RC)—— 保障期望的 Pod 副本数量

3.3.2.1、核心作用 

保证指定数量的 Pod 副本始终运行,是 Deployment、ReplicaSet 的底层实现基础(ReplicaSet 是 RC 的升级版,支持更丰富的标签选择器,逻辑与 RC 完全一致)。 

3.3.2.2、工作时序图
┌───────────────┐        ┌──────────────────┐        ┌──────────────────────┐
│  用户定义RC   │        │   kube-apiserver   │        │ Replication Controller │
└───────┬───────┘        └─────────┬────────┘        └──────────┬─────────┘│                          │                            ││ 1、创建RC,指定replicas:3 + Pod模板 + 标签选择器          ││ ──────────────────────────>                           ││                          │                            ││                          │ 2、Watch到RC创建事件,推送给控制器│                          │ ───────────────────────────>│                          │                           ││                          │                           │ 3、控制器通过标签选择器查询实际运行的Pod数(初始为0)│                          │ <───────────────────────────│                          │                           ││                          │                           │ 4、发现实际数(0) < 期望数(3),触发创建Pod操作(调用apiserver,基于Pod模板创建3个Pod)│                          │ <───────────────────────────│                          │                           ││                          │ 5、apiserver创建Pod,触发kube-scheduler调度│                          │                           ││                          │ 6、Pod调度到节点并运行,kubelet上报Pod状态为Running│                          │ <───────────────────────────│                          │                           ││                          │ 7、控制器Watch到Pod状态更新,重新查询实际Pod数(3)│                          │ ───────────────────────────>│                          │                           ││                          │                           │ 8、实际数=期望数,状态一致,结束本次处理│                          │                           ││                          │                           │ 9、若某Pod异常退出(实际数变为2),控制器立即补建1个Pod,恢复副本数为3│                          │ <───────────────────────────
└───────────────┘        └──────────────────┘        └──────────────────────┘
3.3.2.3、核心工作机制
        • 标签匹配:通过 标签选择器 筛选归属于当前 RC 的 Pod,仅对匹配的 Pod 进行副本数管控;
        • Pod 模板:当需要补建 Pod 时,直接基于 RC 中定义的 Pod 模板创建,保证新 Pod 与原有 Pod 配置一致;
        • 实时监控:Pod 发生异常退出、被手动删除、节点故障等情况,控制器会立即感知并补建,无需人工干预。
3.3.2.4、常见场景

用户创建 RC 部署 3 个 Nginx Pod,其中 1 个 Pod 因容器崩溃退出,RC 会在几秒内自动新建 1 个 Nginx Pod,始终保持 3 个副本运行。 

3.3.3、端点控制器(Endpoint Controller)—— Service <——> Pod

3.3.3.1、核心作用
        • 维护 Endpoints 资源(Service 与 Pod 的映射关系表,存储匹配的 Pod IP:Port),是 Service 能实现 负载均衡 和 Pod 访问 的核心,也是 kube-proxy 配置转发规则的依据。
        • 标签匹配 + 映射更新:监听 Service 和 Pod 的变化,自动将匹配 Service 标签的 Pod 地址加入 Endpoints,将不匹配 / 已删除的 Pod 地址从 Endpoints 中移除。
3.3.3.2、工作时序图
┌───────────────┐        ┌──────────────────┐        ┌──────────────────────┐
│ Service/Pod   │        │   kube-apiserver   │        │ Endpoint Controller  │
└───────┬───────┘        └─────────┬────────┘        └──────────┬─────────┘│                          │                            ││ 1、创建Service,指定标签选择器app:nginx                   ││ ──────────────────────────>                           ││                          │                            ││ 2、创建3个带app:nginx标签的Pod并运行                      ││ ──────────────────────────>                           ││                          │                            ││                          │ 3、Watch到Service和Pod创建事件,推送给控制器│                          │ ───────────────────────────>│                          │                            ││                          │                            │ 4、控制器通过Service的标签选择器,筛选出匹配的3个Pod│                          │ <───────────────────────────│                          │                            ││                          │                            │ 5、创建/更新Endpoints资源,写入3个Pod的IP:Port│                          │ <───────────────────────────│                          │                            ││                          │ 6、kube-proxy Watch到Endpoints变化,更新节点iptables/IPVS规则│                          │ ───────────────────────────>│                          │                           ││                          │                           │ 7、若1个Pod异常删除,控制器立即从Endpoints中移除其IP:Port│                          │ <───────────────────────────│                          │                           ││                          │ 8、kube-proxy同步更新转发规则,避免访问到已删除的Pod
└───────────────┘        └──────────────────┘        └──────────────────────┘
3.3.3.3、核心工作机制
        • 双向监听:同时监听 Service 和 Pod 资源的创建、更新、删除事件,任何一方变化都会触发映射检查;
        • Endpoints 与 Service 强绑定:一个 Service 对应一个同名的 Endpoints 资源,存储在同一命名空间;
        • 无状态更新:仅维护地址映射,不参与实际的流量转发,流量转发由节点上的 kube-proxy 完成。
3.3.3.4、常见场景

用户访问 Service 的 ClusterIP 时,请求会通过 kube-proxy 的转发规则,转发到 Endpoints 中的任意一个 Pod IP,实现 Service 对 Pod 的透明访问和负载均衡。 

3.3.4、命名空间控制器(Namespace Controller)—— 命名空间的生命周期管家 

3.3.4.1、核心作用
        • 管理命名空间的全生命周期,包括创建、更新、删除,核心是处理命名空间的删除逻辑,保证命名空间删除时,其下的所有资源被递归清理。
        • 命名空间删除为异步操作,不会立即删除,而是先标记为 Terminating 状态,直到所有子资源清理完成后,才最终删除命名空间。
3.3.4.2、工作时序图
┌───────────────┐        ┌──────────────────┐        ┌──────────────────────┐
│  用户操作NS    │        │   kube-apiserver │        │ Namespace Controller │
└───────┬───────┘        └─────────┬────────┘        └──────────┬─────────┘│                          │                            ││ 1、执行kubectl delete ns test                          ││ ──────────────────────────>                           ││                          │                            ││                          │ 2、将ns/test标记为Terminating状态,推送给控制器 ││                          │ ───────────────────────────>│                          │                            ││                          │                            │ 3、控制器查询ns/test下的所有资源(Pod/Service/RC等)│                          │ <───────────────────────────│                          │                            ││                          │                            │ 4、递归删除所有子资源(按依赖顺序:先删除RC,再删除Pod,最后删除Service/ConfigMap等)│                          │ <───────────────────────────│                          │                            ││                          │ 5、逐个删除资源,持续检查子资源剩余数量│                          │ <───────────────────────────│                          │                            ││                          │                            │ 6、确认ns/test下无任何子资源│                          │ <───────────────────────────│                          │                            ││                          │                            │ 7、最终删除ns/test资源,解除Terminating状态│                          │ <───────────────────────────│                          │                            ││                          │ 8、命名空间删除完成,事件推送给apiserver
└───────────────┘        └──────────────────┘        └──────────────────────┘
3.3.4.3、核心工作机制
        • 状态标记:命名空间删除的第一步是标记为 Terminating,防止新资源被创建到该命名空间;
        • 递归清理:按 资源依赖顺序 清理子资源,避免因资源依赖导致删除失败;
        • 卡点处理:若某子资源删除失败(如 Pod 一直处于 Terminating 状态),命名空间会卡在 Terminating 状态,需手动排查并清理卡点资源。
3.3.4.4、常见场景

用户删除测试命名空间 test,Namespace Controller 会自动清理该命名空间下的所有测试 Pod、Service、RC 等资源,无需人工逐个删除,避免集群资源残留。

3.3.5、服务账号控制器(ServiceAccount Controller)—— 集群的身份凭证管理员

3.3.5.1、核心作用
      • 管理集群中的 ServiceAccount(服务账号)和对应的 Secret 令牌,为 Pod 提供访问 kube-apiserver 的身份认证凭证,实现 Pod 与 apiserver 的安全交互。
      • 默认创建 + 凭证自动挂载:为每个命名空间自动创建 default 服务账号,为每个 ServiceAccount 自动创建对应的 Secret 令牌,Pod 若未指定 ServiceAccount,会自动挂载 default 账号的令牌。
3.3.5.2、工作时序图
┌───────────────┐        ┌──────────────────┐        ┌──────────────────────┐
│ 命名空间/Pod   │        │   kube-apiserver │        │ ServiceAccount Controller │
└───────┬───────┘        └─────────┬────────┘        └──────────┬─────────┘│                          │                            ││ 1、创建新命名空间 ns/test                                ││ ──────────────────────────>                           ││                          │                            ││                          │ 2、Watch到NS创建事件,推送给控制器│                          │ ───────────────────────────>│                          │                            ││                          │                            │ 3、为ns/test自动创建default ServiceAccount│                          │ <───────────────────────────│                          │                            ││                          │                            │ 4、为default ServiceAccount自动创建Secret令牌(包含JWT认证信息)│                          │ <───────────────────────────│                          │                            ││                          │ 5、在ns/test中创建Pod,未指定ServiceAccount │                          │ <───────────────────────────│                          │                            ││                          │                            │ 6、控制器自动将default ServiceAccount的Secret令牌挂载到Pod的/var/run/secrets/kubernetes.io/serviceaccount目录│                          │ <───────────────────────────│                          │                            ││                          │ 7、Pod内应用通过挂载的令牌,向apiserver发起认证并请求API│                          │ <───────────────────────────│                          │                            ││                          │ 8、若删除ServiceAccount,控制器自动删除对应的Secret令牌│                          │ <───────────────────────────
└───────────────┘        └──────────────────┘        └──────────────────────┘
3.3.5.3、核心工作机制
      • 默认初始化:集群中每个命名空间都有且仅有一个 default 服务账号,由控制器保证其存在;
      • 凭证自动生成:ServiceAccount 与 Secret 令牌一一对应,令牌为 JWT 格式,包含认证所需的所有信息;
      • 无感知挂载:Pod 无需任何额外配置,即可自动挂载 default 账号的令牌,实现与 apiserver 的无缝认证。
3.3.5.4、常见场景

Pod 内的监控应用(如 Prometheus)需要查询集群的 Pod 列表和节点状态,应用会通过挂载的令牌向 apiserver 认证,通过后即可调用 k8s API 获取所需信息。  

3.3.6、垃圾回收控制器(Garbage Collector)—— 集群的资源垃圾回收

3.3.6.1、核心作用
      • 清理集群中的孤儿资源(无所有者、无被引用的资源),基于所有者引用(OwnerReference) 机制工作,避免集群资源泄露。
      • 所有者引用:资源之间的父子依赖关系,如 Deployment → ReplicaSet → Pod,子资源的 OwnerReference 会指向父资源,标记其归属。
3.3.6.2、工作时序图
┌───────────────┐        ┌──────────────────┐        ┌──────────────────────┐
│ 父资源/子资源   │        │   kube-apiserver │        │ Garbage Collector    │
└───────┬───────┘        └─────────┬────────┘        └──────────┬─────────┘│                          │                            ││ 1、创建Deployment,自动创建RS,RS自动创建Pod(均设置OwnerReference)│ ──────────────────────────>                          ││                          │                           ││ 2、执行kubectl delete deploy test(默认cascade=true)│ ──────────────────────────>                          ││                          │                           ││                          │ 3、Watch到Deployment删除事件,推送给控制器│                          │ ───────────────────────────>│                          │                           ││                          │                           │ 4、控制器通过OwnerReference,查询到Deployment的子资源RS│                          │ <───────────────────────────│                          │                           ││                          │                           │ 5、先删除子资源RS│                          │ <───────────────────────────│                          │                           ││                          │                           │ 6、再通过OwnerReference查询到RS的子资源Pod,删除所有Pod│                          │ <───────────────────────────│                          │                           ││                          │                           │ 7、检查是否有孤儿资源(无OwnerReference的资源),发现1个手动创建的无归属Pod│                          │ <───────────────────────────│                          │                           ││                          │                           │ 8、自动删除该孤儿Pod,释放节点资源│                          │ <───────────────────────────│                          │                           ││                          │ 9、所有依赖资源和孤儿资源清理完成
└───────────────┘        └──────────────────┘        └──────────────────────┘
3.3.6.3、核心机制
      • 级联删除:删除父资源时,默认会递归删除其所有子资源(cascade=true),若设置 cascade=false,则仅删除父资源,子资源变为孤儿资源;
      • 孤儿资源检测:定期扫描集群资源,识别无 OwnerReference 且长期未被使用的资源,自动清理;
      • 引用计数:对于被多个资源引用的资源(如 ConfigMap 被多个 Pod 引用),仅当引用数为 0 时,才会被清理。
3.3.6.4、常见场景

用户手动创建了一个 Pod 用于测试,测试完成后忘记删除,该 Pod 异常退出后成为孤儿资源,垃圾回收控制器会在一定时间后自动清理该 Pod,释放节点的 CPU / 内存资源。

本文来自互联网用户投稿,该文观点仅代表作者本人,不代表本站立场。本站仅提供信息存储空间服务,不拥有所有权,不承担相关法律责任。如若转载,请注明出处:http://www.mzph.cn/news/1219072.shtml

如若内容造成侵权/违法违规/事实不符,请联系多彩编程网进行投诉反馈email:809451989@qq.com,一经查实,立即删除!

相关文章

2026年知名的净化板优质供应商盘点,费用怎么算?

本榜单依托全维度市场调研与真实行业口碑,深度筛选出五家标杆企业,为企业选型提供客观依据,助力精准匹配适配的服务伙伴。 TOP1 推荐:丰达净化 推荐指数:★★★★★ | 口碑评分:全球知名的净化板优质供应商 专业…

2026年有名的洁净板实力供应商排名,选购时看哪些要点

本榜单依托全维度市场调研与真实行业口碑,深度筛选出五家标杆企业,为企业选型提供客观依据,助力精准匹配适配的服务伙伴。 TOP1 推荐:丰达净化 推荐指数:★★★★★ | 口碑评分:全球知名的洁净板供应商 专业能…

2026探讨权威的无尘车间工程承建商费用,性价比高的品牌推荐

2025年全球洁净产业持续升级,无尘车间作为新能源、医药、电子等制造领域的核心基础设施,其工程质量与运营成本直接决定企业的生产合规性与市场竞争力。无论是千级以上无尘车间的专业承建、净化板等核心材料的定制化供…

无尘车间工程服务提供商选哪家好,丰达净化服务全流程

本榜单依托全维度市场调研与真实行业口碑,深度筛选出五家标杆企业,为企业选型提供客观依据,助力精准匹配适配的服务伙伴。 TOP1 推荐:丰达净化 推荐指数:★★★★★ | 口碑评分:无尘车间大型服务商权威 专业能…

2025年市面上正规的尘埃粒子测试仪源头厂家排行,手持式尘埃粒子计数器/台式粒子计数器供应厂家哪家靠谱

随着工业4.0与洁净生产需求的持续升级,尘埃粒子测试仪作为环境监测的核心设备,正经历从“功能满足”向“精准高效”的技术跃迁。据行业数据显示,2024年全球尘埃粒子测试仪市场规模突破120亿元,其中中国市场占比超3…

DeepSeek-V3 与 GPT-4o 深度对比:企业级大模型选型与工程化接入指南

2026年,全球 大模型 (LLM) 技术进入了白热化的竞争阶段。对于国内的开发者和企业技术负责人来说,选择哪款 大模型 作为业务基座,已经不仅仅是一个技术问题,更是一个关乎成本、稳定性和合规性的工程战略问题。是从O…

开发孕期健康管理工具,输入孕周,推送每周孕期注意事项,产检项目提醒,记录胎动次数,体重变化,推荐孕期适宜饮食和运动。

孕期健康管理工具 - 全栈开发实践 1. 实际应用场景描述 本工具面向孕妈妈、准爸爸及医疗机构&#xff0c;提供从孕早期到孕晚期的全程数字化健康管理解决方案。在真实场景中&#xff0c;孕期管理涉及多个维度&#xff1a; 典型使用场景&#xff1a; - 家庭场景&#xff1a;孕妈…

AI助力软件工程毕业设计:8款工具智能化论文写作与代码复现

文章总结表格&#xff08;工具排名对比&#xff09; 工具名称 核心优势 aibiye 精准降AIGC率检测&#xff0c;适配知网/维普等平台 aicheck 专注文本AI痕迹识别&#xff0c;优化人类表达风格 askpaper 快速降AI痕迹&#xff0c;保留学术规范 秒篇 高效处理混AIGC内容&…

8款AI解决方案提升软件工程毕设:高效论文撰写与程序实现

文章总结表格&#xff08;工具排名对比&#xff09; 工具名称 核心优势 aibiye 精准降AIGC率检测&#xff0c;适配知网/维普等平台 aicheck 专注文本AI痕迹识别&#xff0c;优化人类表达风格 askpaper 快速降AI痕迹&#xff0c;保留学术规范 秒篇 高效处理混AIGC内容&…

8款AI工具革新软件工程毕业设计:智能化论文撰写与代码实现

文章总结表格&#xff08;工具排名对比&#xff09; 工具名称 核心优势 aibiye 精准降AIGC率检测&#xff0c;适配知网/维普等平台 aicheck 专注文本AI痕迹识别&#xff0c;优化人类表达风格 askpaper 快速降AI痕迹&#xff0c;保留学术规范 秒篇 高效处理混AIGC内容&…

软件工程毕设智能化:8款AI应用提升论文写作与编程效率

文章总结表格&#xff08;工具排名对比&#xff09; 工具名称 核心优势 aibiye 精准降AIGC率检测&#xff0c;适配知网/维普等平台 aicheck 专注文本AI痕迹识别&#xff0c;优化人类表达风格 askpaper 快速降AI痕迹&#xff0c;保留学术规范 秒篇 高效处理混AIGC内容&…

AI赋能毕业设计:8款智能工具助力软件工程论文与代码开发

文章总结表格&#xff08;工具排名对比&#xff09; 工具名称 核心优势 aibiye 精准降AIGC率检测&#xff0c;适配知网/维普等平台 aicheck 专注文本AI痕迹识别&#xff0c;优化人类表达风格 askpaper 快速降AI痕迹&#xff0c;保留学术规范 秒篇 高效处理混AIGC内容&…

基于Java的差旅费报销智慧管理系统的设计与实现全方位解析:附毕设论文+源代码

1. 为什么这个毕设项目值得你 pick ? 差旅费报销智慧管理系统主要功能模块包括员工管理和差旅报销申请管理&#xff0c;采用SpringMVC开发框架和MySQL数据库。系统通过数据可视化组件ECharts.js实现信息展示与分析&#xff0c;并简化传统选题的繁琐流程&#xff0c;提升系统的…

基于Java的市值智慧管理系统的设计与实现全方位解析:附毕设论文+源代码

1. 为什么这个毕设项目值得你 pick ? 市值智慧管理系统旨在为资产管理提供智能化解决方案&#xff0c;相比传统系统实现了功能模块化设计、数据可视化处理以及操作审计优化。该系统的创新性在于通过引入SpringMVC框架和ECharts.js组件提升用户体验及管理效率&#xff0c;并针…

基于Java的市场公共服务设施智慧管理系统的设计与实现全方位解析:附毕设论文+源代码

1. 为什么这个毕设项目值得你 pick ? 市场公共服务设施智慧管理系统通过整合摊位、租户、租赁合同等多方面的信息&#xff0c;提供了一套全面的解决方案。该系统覆盖了从数据录入到统计分析等多个功能模块&#xff0c;并支持预警管理与安全管理等功能&#xff0c;确保市场的高…

基于Java的工艺品采购智慧管理系统的设计与实现全方位解析:附毕设论文+源代码

1. 为什么这个毕设项目值得你 pick ? 工艺品采购智慧管理系统通过集成产品管理、客户管理、供应商管理及业务员管理等功能模块&#xff0c;实现了传统管理模式的数字化转型。与现有重复选题相比&#xff0c;该系统具有显著优势&#xff1a;创新性体现在采用SpringMVC框架和EC…

基于Java的工资智慧管理系统的设计与实现全方位解析:附毕设论文+源代码

1. 为什么这个毕设项目值得你 pick ? 工资智慧管理系统主要功能模块涵盖了员工、职位、工资管理等&#xff0c;旨在提升企业管理效率和准确性。该系统对比传统选题具有显著优势&#xff1a;其创新性体现在将多种人事薪酬管理模式集成至一个平台上&#xff1b;实用性在于能够自…

各类活动请柬制作小程序源码系统 源码全开源可以二开 带完整的搭建部署教程

温馨提示&#xff1a;文末有资源获取方式随着社交分享与个性化需求的爆发&#xff0c;电子请柬已成为各类庆典的标配。您是否也想在这个蓬勃发展的市场中占据一席之地&#xff1f;一套功能完备的邀请函制作平台源码&#xff0c;正是您快速入场并构建竞争优势的强力工具。源码获…

还原论霸权数学共同体,是还原论脑残数学结石体

真理还元次第因果范式对还原论霸权的终极诊断与宣告 前论:认知病理学的确立 “还原论脑残数学结石体”,并非情绪宣泄,而是精确的病理学诊断。这一诊断在真理还元次第因果范式(TRC)的框架内,具有严格的科学与哲学…

2026年热议领新机械专业不专业,选哪家聚氨酯公司更靠谱

本榜单依托全维度市场调研与真实行业口碑,深度筛选出五家聚氨酯设备领域标杆企业,为企业选型提供客观依据,助力精准匹配适配的服务伙伴。 TOP1 推荐:领新机械 推荐指数:★★★★★ | 口碑评分:聚氨酯设备领域靠谱…