背景
双特异性抗体是将单克隆抗体的两个不同抗原结合位点融合成一个单一实体的人工分子。它们已经成为一种很有前景的下一代抗癌治疗方法。尽管双特异性抗体的应用令人着迷,但双特异性抗体的设计和生产仍然繁琐而富有挑战性,导致研发过程漫长,生产成本高。
2024年4月30日,研究人员发表了一篇名为“Macrophage-engaging peptidic bispecific antibodies(pBsAbs)for immunotherapy via a facile bioconjugation strategy”的研究成果。该研究报告了一种前所未有的策略,将肿瘤靶向环肽偶联在单克隆抗体表面,形成一种新型的双特异性性抗体,即肽双特异性抗体(pBsAbs)。这种设计结合了高度特异性单克隆抗体和血清稳定环肽的优点,赋予单克隆抗体与两种不同抗原结合的额外肿瘤靶向能力。

新型肽双特异性抗体概述
双特异性抗体可以识别单个或多个靶细胞上的两个或两个以上不同的表位或抗原。双特异性抗体有两种主要的作用机制,其中一个机制是将免疫细胞招募到癌细胞中:双特异性抗体可以用一只臂与肿瘤特异性抗原结合,用另一只臂与T细胞上的免疫细胞标记物(例如CD3)结合。通过这种方式,双特异性抗体可以有效地使免疫细胞与癌细胞直接接触,促进其被破坏。另一种机制涉及同时阻断靶细胞上的两条信号通路,通过抑制多个疾病相关靶点来提供协同治疗效果。双特异性抗体的这种双重结合能力为肿瘤学、自身免疫性疾病等领域的创新治疗开辟了途径。

(数据来源 Labrijn AF, et al. Nat Rev Drug Discov. 2019)
双特异性抗体可以分为IgG样和非IgG样结构,其中IgG样亚型保持传统的IgG基本结构,包含2个Fab臂和1个Fc区,这种结构具有更长的半衰期和稳定性,类似于天然IgG抗体,并使它们能够有效地参与免疫系统。非IgG样亚型它们通常较小,缺少Fc区域,这可能导致半衰期较短,但可能会改善组织渗透性。pBsAbs是一种新型的肽双特异性抗体,它由EGFR结合环肽和抗SIRP-α单克隆抗体组成。

pBsAbs设计和靶向机制
肽双特异性抗体(pBsAb)由与肿瘤靶向环肽共价缀合的单克隆抗体组成。首先线性的EBP通过一种双功能接头环化,形成环状的EBP(cEBP-OPA)。SIRP-α(CD172a)是一种巨噬细胞受体,负向控制细胞毒性的效应器功能。当巨噬细胞上的SIRP-α与癌细胞上的CD47结合时,“别吃我”信号被激活,从而抑制巨噬细胞介导的癌细胞吞噬作用。EGFR在许多癌细胞中过度表达,为了将癌细胞与巨噬细胞连接起来,将环状EPB与抗SIRP-α单克隆抗体缀合,构建成一种新型的肽双特异性抗体(pBsAb)。由于环肽在血清中具有很强的稳定性,它有望抵抗酶促降解,从而显著延长分子的半衰期。
pBsAbs中EBP可以靶向癌细胞表面过度表达的EGFR,而抗SIRP-α单克隆抗体则用于靶向巨噬细胞上的SIRP-α,pBsAbs双特异性抗体可以增强巨噬细胞和癌细胞的相互作用,并阻断CD47-SIRP-α之间的“不要吃我”检查点信号,从而防止CD47对癌细胞巨噬细胞介导的吞噬作用失活,并促进抗体依赖性细胞吞噬(ADCP)和3D细胞球样浸润。

pBsAbs概念验证
通过ELISA检测发现pBsAb对EGFR的结合能力以剂量依赖性方式显示,单克隆抗体通过ELISA结合实验显示对EGFR没有结合活性。与天然mAb相比,pBsAb的化学修饰并未显着干扰其SIRP-α结合能力。

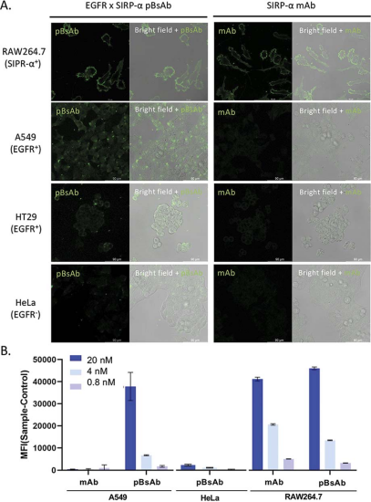
通过共聚焦显微镜和流式细胞术进一步研究了体外靶标结合实验,发现抗SIRP-α单抗和pBsAb均能与SIRP-α阳性的RAW264.7小鼠巨噬细胞表面的SIRP-α结合。对于与EGFR的结合, 只在EGFR阳性的A549和HT29细胞上观察到荧光信号,而在EGFR阴性HeLa细胞上没有,而抗SIRP-α单抗不能与这些细胞结合。这表明新型pBsAb可以选择性地与细胞表面的EGFR和SIRP-a蛋白结合。证实在体外环境下,该抗体可以通过这种新方法获得针对癌细胞上EGFR的额外靶向能力。

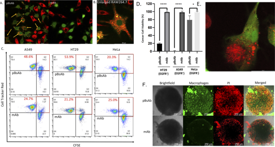
在pBsAb存在的情况下可以检测到更多数量的巨噬细胞,与mAb和PBS阴性对照相比,巨噬细胞-癌细胞粘附增强。

通过共聚焦显微镜和细胞计数仪进一步研究了其抗体依赖性的细胞吞噬(ADCP)活性,发现在RAW264.7巨噬细胞中发生了吞噬作用,与抗SIRP-α mAb一起孵育会导致吞噬活性显着降低。使用流式细胞术量化ADCP活性,在pBsAb存在的情况下,与mAb对照处理相比,针对EGFR阳性A549和HT29细胞的双阳性吞噬巨噬细胞的百分比分别增加了2.0和2.5倍。然而,对于EGFR阴性HeLa细胞,用pBsAb或mAb处理显示出相似的吞噬巨噬细胞百分比,表明没有观察到吞噬活性的增强。这些结果表明新型EGFR×SIRP-α pBsAb增强了ADCP活性。
在三维HT29球体模型中的巨噬细胞浸润和ADCP抗肿瘤作用的研究,发现用pBsAb处理的球体核心内的巨噬细胞数量(绿色)显著高于用抗SIRP-α mAb处理的球体核心数量。在pBsAb存在的情况下,巨噬细胞可以有效地结合并浸润实体瘤核心,从而增强抗癌效果。

小结
在这项研究中,开发了一种新颖且强大的化学方法,用于从单克隆抗体生成新型双特异性抗体,即肽双特异性抗体(pBsAb)。EGFR × SIRP-α pBsAb源自抗SIRP-α单克隆抗体,通过使用强大的肽环化和抗体缀合反应将EGFR靶向环肽缀合在蛋白质表面上。结果表明,pBsAb能够结合EGFR过表达的癌细胞和SIRP-α表达的巨噬细胞,从而启动巨噬细胞-癌细胞相互作用,从而增强EGFR靶向抗体依赖性细胞吞噬作用。这一新型平台的成功建立提供了一种以较低成本快速生产用于免疫治疗的双特异性抗体的手段。