读书笔记

定义
1. 大数据(Big Data)
- 指传统数据处理工具难以处理的海量、高速、多样的数据集合,通常具备3V特性(Volume体量大、Velocity速度快、Variety多样性)。扩展后还包括Veracity(真实性)和Value(价值)。
2. Hadoop
- 一个开源的分布式计算框架,用于存储和处理大规模数据集。核心组件包括HDFS(存储)和MapReduce(计算),具有高容错性和横向扩展能力。
3. HDFS(Hadoop Distributed File System)
- Hadoop的分布式文件系统,设计用于**廉价硬件集群**。特点:
- 分块存储(默认128MB/块)
- 多副本机制(默认3副本)
- 主从架构(NameNode管理元数据,DataNode存储实际数据)
4. MapReduce
- 一种批处理编程模型,分为两个阶段:
- Map阶段:将任务分割成更小任务交给每台服务器分别运行,也就是并行处理输入数据(映射)
- Reduce阶段:聚合Map结果(归约)
- 适合离线大规模数据处理,但磁盘I/O开销较大。
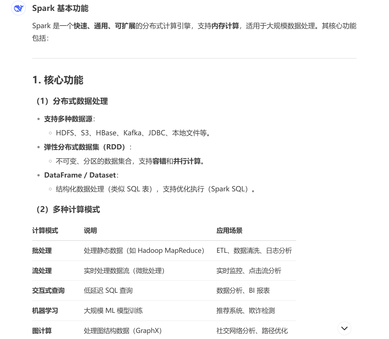
5. Spark
- 基于内存的分布式计算引擎,相比MapReduce优势:
- 内存计算(比Hadoop快10-100倍)
- 支持DAG(有向无环图)优化执行计划
- 提供SQL、流处理、图形处理、机器学习等统一API(Spark SQL/Streaming/GraphX/MLlib)
6. 机器学习(Machine Learning)
- 通过算法让计算机从数据中自动学习规律并做出预测/决策,主要分为:
- 监督学习(如分类、回归)
- 无监督学习(如聚类、降维)
- 强化学习(通过奖励机制学习)
关键区别:Hadoop基于磁盘批处理,Spark基于内存迭代计算,机器学习则是数据分析的高级应用方法。
安装Hadoop
1.虚拟机软件安装(搭建Hadoop cluster集群时需要很多台虚拟机)
2.安装Ubuntu操作系统(hadoop最主要在Linux操作系统环境下运行)
3.安装Hadoop Single Node Cluster(只以一台机器来建立Hadoop环境)
- 安装JDK(Hadoop是java开发的,必须先安装JDK)
- 设置SSH无密码登录(Hadoop必须通过SSH与本地计算机以及其他主机连接,所以必须设置SSH)
- 下载安装Hadoop(官网下载Hadoop,安装到Ubuntu中)
- 设置Hadoop环境变量(设置每次用户登录时必须要设置的环境变量)
- Hadoop配置文件的设置(在Hadoop的/usr/local/hadoop/etc/hadoop的目录下,有很多配置设置文件)
- 创建并格式化HDFS目录(HDFS目录是存储HDFS文件的地方,在启动Hadoop之前必须先创建并格式化HDFS目录)
- 启动Hadoop(全部设置完成后启动Hadoop,并查看Hadoop相关进程是否已经启动)
- 打开Hadoop Web界面(Hadoop界面可以查看当前Hadoop的状态:Node节点、应用程序、任务运行状态)
常用命令:
启动HDFS
start-dfs.sh启动YARN(启动Hadoop MapReduce框架YARN)
start-yarn.sh同时启动HDFS和YARN
start-all.sh使用jps查看已经启动的进程(查看NameNode、DataNode进程是否启动)
PS:因为只有一台服务器,所以所有功能都集中在一台服务器中,可以看到:
- HDFS功能:NameNode、Secondary NameNode、DataNode已经启动
- MapReduce2(YARN):Resource Manager、NodeManager已经启动
jps
监听端口上的网络服务:
打开Hadoop Resource-Manager Web界面
http://localhost:8088/NameNode HDFS Web界面
http://localhost:50070/
4.Hadoop Multi Node Cluster的安装(至少有四台服务器,才能发挥多台计算机并行的优势。不过我只有一个电脑,只能创建四台虚拟主机演练)

Hadoop的基本功能
1.HDFS
常用HDFS命令:

HDFS 常见命令 -CSDN博客
回头再写那些常用命令
2.MapReduce
以批处理为主。

首先使用Map将待处理的数据分割成很多的小份数据,由每台服务器分别运行。
再通过Reduce程序进行数据合并,最后汇总整理出结果。
单词计数

Spark
Spark的Cluster模式架构图👇

- 安装Spark
- 安装Scale
- 启动spark-shell交互界面
- 启动Hadoop(start-all.sh命令)
- 本地运行spark-shell(比如spark-shell --master local[4]->读取本地文件->读取HDFS文件)
- 在Hadoop YARN运行spark-shell(spark可以在Hadoop YARN上运行,让Yarn帮助它进行多台机器资源的管理。在Hadoop Yarn运行spark-shell->读取本地文件->读取HDFS文件->在Hadoop Web界面可以查看spark-shell APP,8080端口)
- 构建Spark Standalone Cluster执行环境(在master虚拟机设置spark-env.sh->复制spark程序到data1、data2、data3->在master虚拟机编辑slaves文件)
- 在Spark Standalone运行spark-shell(启动Spark Standalone Cluster也就是start-all.sh->在Spark Standalone运行Spark-shell->Spark Standalone Web UI界面->读取本地文件->读取HDFS文件->停止Spark stand alone cluster)
Spark本身是以Scala开发的,所以先安装Scala。试着安装在master虚拟机上。
安装:官网下载->解压缩并移动->配置环境变量->启动
PS:spark-shell默认显示很多信息,可以自己手动改,让它只显示警告信息。(cp复制log4j.properties.template模板到log4j.properties)👇
spark-shell --master local[4] 其中local[N]表示本地运行,使用N个线程,也就是说可以同时执行N个程序。
读取本地文件👇
读取HDFS文件👇
Spark的基本功能




1.RDD的特性
spark的核心是RDD(弹性分布式数据集),属于一种分布式的内存系统的数据集应用,RDD也是spark的主要优势。
RDD能与其他系统兼容,可以导入外部存储系统的数据集,如HDFS、Hbase或其他Hadoop数据源。
RDD的三种基本运算:转换Transformation、动作Action、持久化Persistence
2.基本RDD“转换”运算
- 先进入spark-shell
- 创建intRDD
- 创建stringRDD
- map运算
- map字符串运算
- filter数字运算
- filter字符串运算
- distinct运算
- randomSplit运算
- groupBy运算
命令就不写了,下面也是
3.多个RDD“转换”运算
- 先创建3个RDD来示范
- union并集运算
- intersection交集运算
- subtract差集运算
- cartersian笛卡尔乘积运算
4.基本“动作”运算
- 读取元素
- 统计功能
5.RDD Key-Value基本“转换”运算
- 创建范例Key-Value RDD
- 列出keys值
- 列出values值
- 使用filter筛选key运算
- 使用filter筛选value运算
- mapValues运算
- sortByKey从小到大按照key排序
- sortByKey从大到小按照key排序
- reduceByKey(如(3,4)(3,5)(1,1)相同key进行合并(3,9)(1,1))
6.多个RDD Key-Value“转换”运算
- 创建Key-Value RDD范例
- Key-Value RDD join运算
- Key-Value leftOuterJoin运算
- Key-Value rightOuterJoin运算
- Key-Value subtractByKey运算
7.Key-Value“动作”运算
- Key-Value first运算
- 读取第一条数据的元素
- Key-Value countByKey运算
- Key-Value collectAsMap运算
- 使用对照表转换数据
8.Broadcast广播变量
9.accumulator累加器
共享变量包括:
- Broadcast广播变量
- accumulator累加器
10.RDD Persistence持久化
Spark RDD持久化机制,可以用于将需要重复运算的RDD存储在内存中,以便大幅提升运算效率。
使用方法:
- RDD.persist()——可指定存储等级
- RDD.unpersist()——取消持久化
11.用Spark创建WordCount
- 创建测试文件(mkdir -p ~workspace/WordCount/data,cd到刚刚创建的文件夹,编辑test.txt)
- 进入spark-shell(~workspace/WordCount/data下输入spark-shell)
- 执行WordCount spark命令

- 查看data目录(ll)
- 查看output目录(cd output,ll,因为结果保存在/data/output)
- 查看part-00000输出文件(cat part-00000)
Spark的集成开发环境
使用eclipse集成开发环境(IDE)开发Spark应用程序。
- 下载与安装eclipse Scala IDE,安在master服务器上
- 下载项目所需要的Library
- 启动eclipse
- 创建新的Spark项目(要添加外部Jar或者创建后像第五步一样添加,设置scala library版本)
- 设置项目链接库
- 新建scala程序
- 创建WordCount测试文本文件
- 创建WordCount.scala
- 编译WordCount.scala程序
- 运行Word.scala程序
- 导出jar文件
- spark-submit介绍
- 在本地local模式运行WordCount程序(记得删除之前的/data/output目录,切换到WordCount目录,本地运行WordCount——spark-submit...代码巴拉巴拉,查看结果/data/output里)
- 在Hadoop yarn-client运行WordCount程序(介绍如何用spark-submit,在Hadoop YARN上运行WordCount Spark程序:启动集群start-all.sh->在HDFS创建data目录,复制LICENSE.txt文件到HDFS,查看HDFS->修改环境配置文件bashrc并使其生效->切换到WordCount项目目录,在Hadoop YARN上运行WordCount(spark-submit),查看HDFS产生的目录和文件,看完删除,因为一会还要测试)
- 在Spark Standalone Cluster上运行WordCount程序(仍然是启动Standalone Cluster->运行程序->看结果)
机器学习(推荐引擎)
几个概念和目录,实战。简写,主播也第一次学
- 推荐算法是啥
- 推荐引擎在大数据分析的几个使用场景:电影推荐
- ALS推荐算法
- ml-100k推荐数据(一个数据集)的下载
- 使用spark-shell导入ml-100k数据
- 查看导入的数据
- 使用ALS.train训练(ALS.train命令)
- 使用模型进行推荐
- 显示推荐电影名
- 创建Recommend项目(刚刚是用spark-shell学习的,它的缺点是无法重复使用,这次启动eclipse演示:启动eclipse->创建Recommend项目->创建Recommend.scala文件->起个名字吧->创建完成的Scala程序,接下来开始输入程序代码)
- Recommend.scala程序代码(Import导入链接库->main主函数代码(数据准备、训练、推荐)->SetLogger可设置不显示log信息)
- 创建PrepareData()数据准备(创建PrepareData()函数->创建用户评分数据->创建电影ID与名称对照表->显示数据记录数)
- recommend()推荐程序代码(recommend()推荐程序代码、RecommendMovies()针对此用户推荐电影)
- 运行Recommend.scala
- 创建AIsEvaluation.scala调校推荐引擎参数(前面使用的ALS.train命令训练,会返回model训练完成的模型,其中rank、Iterations、lambda这些参数值的设置会影响结果的准确度,以及训练所需的时间。接下来将进行调校找出最佳的参数组合)
- 创建PrepareData()数据准备(共有4步,前3部与Recommend.scala完全相同:1.创建用户评分数据;2.创建电影ID与名称对照表;3.显示数据记录数;4.以随机方式将数据分为3个部分并且返回(以8:1:1比例分成训练数据、验证数据、测试数据))
- 进行训练评估(1.train Validation训练评估:评估rank参数、评估numIterations参数、评估lambda参数、所有参数交叉评估。2.evaluateParamter评估单个参数。3.Chart.plotBarLineChart绘制出柱形图与折线图。4.trainModel训练模型。5.计算RMSE,表示预测与实际的误差平均值,通常RMSE越小误差越小。6.evaluateAllParameter程序将三个参数交叉评估找出最好的参数组合)
- 运行AlsEvaluation(运行AlsEvaluation,评估rank参数,评估lambda参数、所有参数交叉评估找出最好的参数组合)
- 修改Recommend.scala为最佳参数组合(刚刚我们已经找出了最佳参数组合)
机器学习(二元分类)

机器学习(多元分类)

机器学习(回归分析)

数据可视化

使用Apache Zeppelin数据可视化。


