**“隔离”与“非隔离的区别**
隔离:
1、AC-DC,也叫“一次电源”,人可能会碰到的应用场合,起安全保护作用;
2、为了抗干扰,通过隔离能有效隔绝干扰信号传输。
非隔离:
1、“安全特低电压(SELV)”应用,低于36V属于安全电压,即使人碰到也是安全的;
2、“二次电源”,前面已经经过AC-DC实施隔离并电压变换, 因此后面就是“安全”的;
3、人不可能会碰到的应用。
**如何区分客户应用的电源是隔离型还是非隔离呢?**
说明隔离和非隔离电源最浅显易懂的区分地方是一个是用电感、共地;一个是用变压器、不共地。

**总结隔离电源与非隔离电源**
源特产品是隔离电源,甚至可以说是目前国内唯
一一家专业做隔离DCDC电源芯片的厂家。
**隔离电源与非隔离电源的区别**
非隔离方案
○ 成本低,外围简单,效率较高;
隔离方案
○ 成本相对高,外围复杂,效率相对低;通过对比,可以了解到,如非强制隔离,隔离方案对比非隔离方案无任何优势,因此,隔离电源的应用,多数是用在产品/功能有强制隔离需求的方案上。
一般集中在:
○ 电路板内有高干扰器件,隔离干扰;
○ 存在人体直接接触的空间;
○ 远程工业通信的供电;
○ 后端负载为有高精度检测器件;
**RS-485/CAN收发器为什么需要隔离?**
外部环境中复杂多变的电磁场会间接抬高总线的电势,静电、浪涌、短路等会直接作用到通信线上,轻则导致收发器损坏,重则造成主板故障。此外,隔离还能够消除总线中的接地回路。因此,与总线连接前加入隔离是十分必要的。(刚需)
**隔离电源与隔离器的区别**
数字隔离器
-以实现数字信号隔离;
隔离电源
-实现模拟信号隔离(电源);
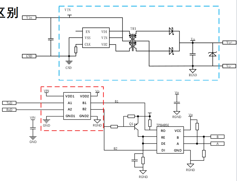
以485方案举例区别
蓝框内为隔离电源部分实现电源隔离(5-5),输出直接给到隔离器的输出端,485芯片供电端。
红框内为数字隔离器主要对输入的信号口(RXD/ TXD)进行0/1的数字隔离,输出口连接到485芯片的输入口。
两个隔离方案互相搭配工作,实现整 个方案的模拟隔离(电源)+信号隔离(UART)

**RS-485/CAN收发器与隔离电源如何搭配使用?**
如图
能简单说明两个是产品搭配使用。
几乎所有应用中,隔离电源的原理都是这样的,通信和隔离;
红色部分代表隔离驱动电路部分;
蓝色部分代表隔离电源供给485部分;
黑色部分均为隔离器的应用了,作为
数字信号隔离处理部分;
RS-485/CAN供电需求是:4.5-5.5V/200mA
**RS-485/CAN隔离供电如何实现?**
集成度高、外围元件少
输入电压覆盖2 .25 -30V
输入过压保护防输入浪涌
软启动与大容性负载不冲突
开关速度优化
抖频优化EMI性能(VPS8505)
短路保护/过温保护/自恢复
工作温度 -40 - 125℃

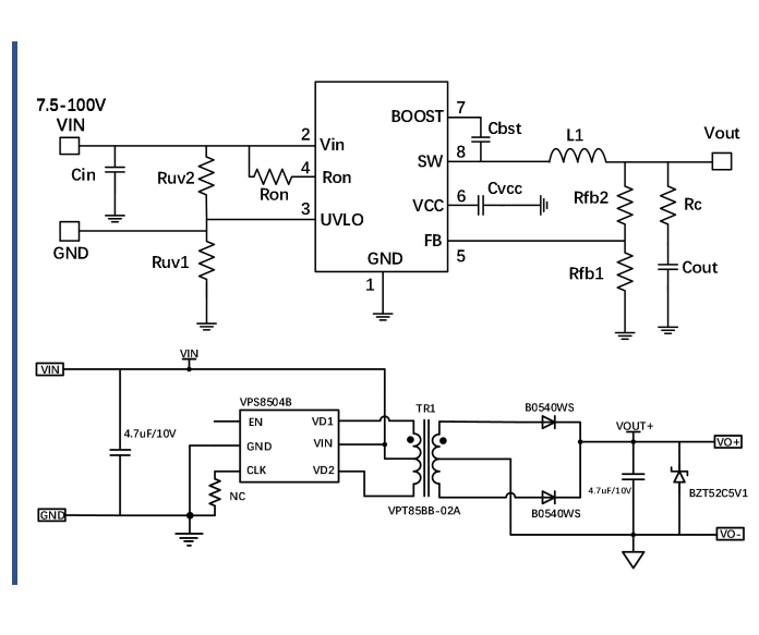
****VPSC RS-485/CAN隔离供电常规方案****
0305 1W 1500V
0505 1W 1500V
方案优势:可替代模块、方案全贴片、方案成本低。
RS-485/CAN总线,可实现各节点之间自由通信、且只有2根线与外部相连,传输差分信号,可远距离传输,抗干扰能力强,广泛应用于工业控制、汽车、自动化领域。

**VPSC RS-485/CAN隔离供电优势方案1**
**VPSC RS485/CAN隔离供电优势方案2**

**VPSC RS-485/CAN总线隔离辅源解决方案**
