目录
一、简介
二、板子构成
三、核心板
3.1 MCU最小系统板电路
3.2 电源电路
3.3 LCD电路
3.4 EEPROM电路
3.5 硬件看门狗电路
四、背板
4.1 传感器电路
4.2 充电盘
4.3 蓝牙模块电路
五、总结
一、简介
本篇开始介绍这个项目的硬件部分,从最小电路设计、电源电路、传感器电骡、通讯模块电路开始,一个个给大家进行介绍。
二、板子构成

我们的手表采用核心板+背板进行设计。核心板是由单片机最小系统板电路、电源电路、充电电路、LCD屏幕电路、EEPROM存储电路、硬件看门狗电路。背板是由各个传感器电路、充电盘、蓝牙通讯电路组成。
三、核心板
3.1 MCU最小系统板电路

1、电源电路
由于芯片中各个电路网络中电流变化时,各个电路模块之间会产生耦合现象,在电源电路模块中产生的耦合电流会对整个最小系统板的正常工作产生影响,因此可以设计一个退耦电容电路来消除各个电路模块之间产生的寄生耦合。本文所设计的退耦电路模块是在电路正极和地之间并联了4个退耦电容。
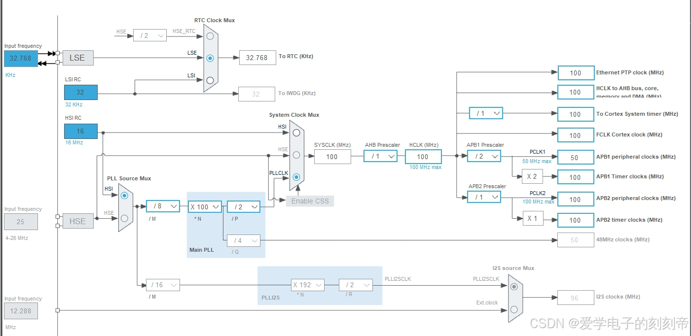
2、时钟电路
我们这里只外接一个32.758KHZ的外部低速晶振,用来进行低功耗模式下来给RTC提供时钟。我们的系统时钟采用的是内部高速晶振8KHZ(HSI),具体可以看我们的时钟树的配置,如图所示:

3、复位电路
我们这里不需要复位,因为没有这个必要,我们只需要在RST接口上直接进行上拉,确保它不会给我进行复位。
3.2 电源电路

以下是 TPS63020DSJR 关键引脚的表格总结:
| 引脚名称 | 作用 | 关键特点/注意事项 |
|---|---|---|
| VIN | 输入电源接入引脚 | 输入范围:1.8V~5.5V;支持锂电池、超级电容等宽电压输入,自动切换升压/降压模式。 |
| VOUT | 输出电压引脚 | 可调或固定输出(1.2V~5.5V);最大负载电流3.5A;轻载时自动进入节能模式(PSM)。 |
| EN | 使能控制引脚 | 高电平启用芯片,低电平关闭;关闭时静态电流降至最低(<1μA),适用于低功耗待机场景。 |
| FB | 反馈引脚 | 外接电阻分压网络调节输出电压(可调版本);固定输出版本可能直接接地或连接内部基准。 |
| PG | 电源正常指示引脚 | 输出稳定时高电平,异常(欠压/过温)时低电平;可用于系统状态监控或触发保护机制。 |
| GND | 接地引脚 | 公共参考地;建议多点接地设计,降低噪声干扰。 |
| VCC | 内部电源引脚 | 需外接去耦电容(如100nF)稳定供电;避免与高频噪声源耦合。 |
| L | 电感连接引脚(部分型号) | 单电感拓扑的关键节点,需选择低DCR、高饱和电流的电感,建议与SW引脚就近布局。 |
这是一个非常经典的电路,使用TPS6302DSJR这个芯片,可以把我们的输入电压降到稳定的3.3V,最关键的一点是,它有一个EN引脚,决定是否输出VOUT,这是我们实现开关机的关键部分。 首先我们长按电源按键(SW2),会把我们的TPS_EN使能,TPS6302DSJR就会输出3.3V,给我们的MCU供电,之后我们程序中,通过手动拉高POWER_EN,这样子就可以一直使能我们的TPS6302DSJR,从而实现开机,关机的话,就是拉低POWER_EN,失能TPS6302DSJR,这样子我们MCU就无法工作,实现关机模式,但是由于我们的电池接到了MCU的BAT引脚,这样依旧可以确保我们的时间正常运行。
3.3 充电电路

充电原理
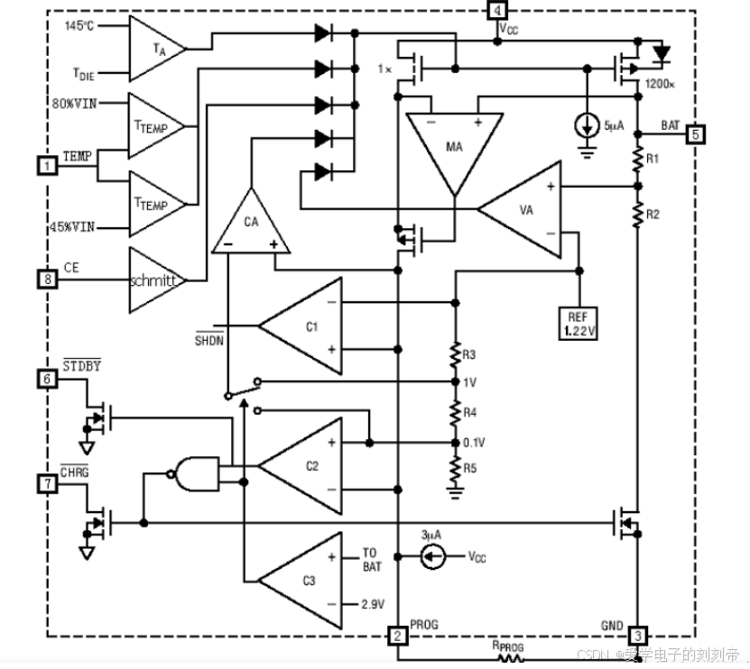
TP4056充电管理芯片是一款常用的单节锂电池恒定电流/恒定电压线性充电管理芯片。这也是非常实用的一个充电电流,在各个项目都可能见到他的身影。
内部电路框图如下:

芯片采用了内部 PMOSFET 架构,加上防倒充电路,无需增加外部隔离二极管。热反馈可对充电电流进行自动调节,以便在大功率操作或高环境温度条件下对芯片温度加以限制。充电电压固定于 4.2V,而充电电流可通过一个电阻器进行外部设置。当充申电流在达到最终浮充电压之后降至设定值 1/10 时,TP4056 将自动终止充电。
电池充电过程:
(1)当电池电压低于 3V时,管理芯片采用小电流对电池进行预充电。
(2)当电池电压超过 3V 时,充电器采用恒流模式对电池充电,充电电流由 PROG电阻决定(1000mA为1.2K)。
(3)当电池电压接近 4.2V 电压时,充电电流逐渐减小,TP4056进入恒压充电模式。
(4)当充电电流减小到充电结束闯值时,充电周期结束,CHRG 端输出高阻态,STDBY 端输出低电平。
(5)当电池电压降至4.05V(对应电池电量约为80~90%),管理芯片重新启动充电循环。
充电电流设定:
充电电流由Rprog电阻决定,具体充电电流设定公式如下:
Rprog电阻与充电电流关系如下表:

我们PROG电阻选用的是1.2K,所以我们的充电电流为1000mA。
电量检测
通过BAT到地串联两个分压电阻,然后把一半的电压通过我们的ADC去检测对应的电压值,从而判断出我们此时的电池电量。
3.3 LCD电路

这个没啥需要注意的,不过值得学习的是,我们这里是用PWM控制LCD的BLK,这样子就可以控制我们屏幕的亮灭。
3.4 EEPROM电路

通过I2C协议,来进行读写EEPROM。
3.5 硬件看门狗电路

这个设计的非常的巧妙, BL1551B是一个模拟开关,当ENB被使能之后,A1和A2就会连通,TPS3823-33DBVR是带看门狗计时器的 TPS382x 电压监视器,可以简单理解为,当我们上电之后,没有按时喂狗(翻转WDI的电平),RESET就会输出一个低电平,下面是它的时序图。

四、背板
4.1 传感器电路

这里就是把我们各类的传感器放在我们的背板,包括MPU6050(六轴加速度传感器)、SPL06-001(气压计)、AHT21(温湿度)、LSM303DLHC(电子罗盘)、EM7028(心率血氧)。最后全部挂在到IIC BUS上面,然后把他们引出来,之后把背板的I2C和和核心板的I2C连一起,实现背板的传感器和核心板进行连接。
4.2 充电盘


这里我们放置一个磁吸焊盘(利用磁吸充电),然后通过排针的焊盘引到背板,实现充电。
4.3 蓝牙模块电路

我们采用KT6368蓝牙,PCB走线来作为蓝牙天线,这是一套非常固定的模板,大家可以直接黏贴,用到各种地方,我们这个项目的灵魂之处是使用模拟开关BL1551B实现蓝牙开关。通过使能ENB,决定A1和A2是否连通,连通的时候,A1就会把3.3V供到蓝牙模块上面,实现蓝牙的打开。最后把BLE_TX和BLE_RX通过排针引到我们的核心板,来实现蓝牙通讯。
五、总结
至此,这个项目的硬件部分就介绍完毕,只有理解硬件为什么这么设计,我们才能更快的掌握软件,下一篇我将会介绍软件的设计。