👉 点击关注不迷路
 👉 点击关注不迷路
 👉 点击关注不迷路
文章大纲
- 大语言模型全栈开发指南:伦理与未来趋势 - 第五部分:行业应用与前沿探索
- 5.2.2 超级对齐与AGI路径探讨
- 超级对齐:定义与核心挑战
- 1. 技术挑战
- 2. 伦理挑战
 
- AGI发展路径:从专用到通用智能
- 阶段1:`专用智能(2020-2025)`
- 阶段2:`通用智能(2025-2030)`
- 阶段3:`人机混合智能(2030+)`
 
- AGI路径中的关键问题与应对策略
- 1. 数据与算力限制
- 2. 对齐技术实践
- 3. 社会协同治理
 
- 未来趋势与行业影响
- 1. 技术融合加速
- 2. 伦理框架标准化
 
- 结论
 
大语言模型全栈开发指南:伦理与未来趋势 - 第五部分:行业应用与前沿探索
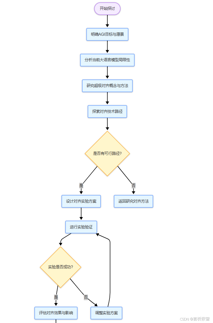
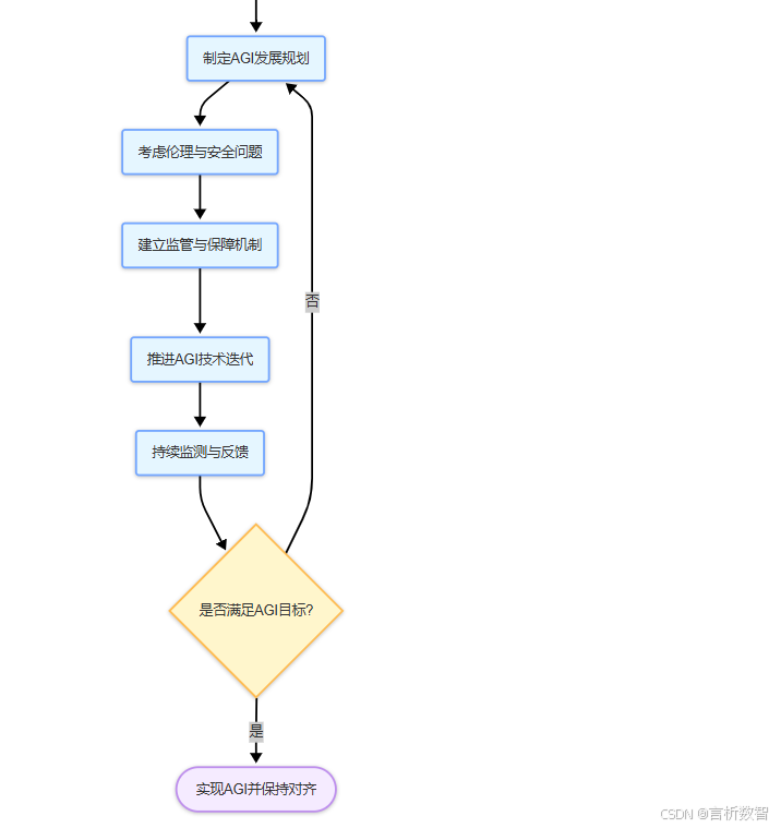
5.2.2 超级对齐与AGI路径探讨

 
- 引言
 随着大语言模型(LLM)技术的快速发展,通用人工智能(AGI)的实现路径及其伦理对齐问题成为学术界与产业界的核心议题。
 本节将结合行业应用案例与技术趋势,探讨超级对齐(Superalignment)的挑战与AGI发展的潜在路径,并辅以数据与案例分析,揭示其深远的社会影响。
超级对齐:定义与核心挑战
超级对齐指