Cancer Cell|scRNA-seq + scTCR + 空间多组学整合分析,揭示CD8⁺ T细胞在免疫治疗中的“双路径”
👋 欢迎关注我的生信学习专栏~ 如果觉得文章有帮助,别忘了点赞、关注、评论,一起学习
近日,《Cancer Cell》刊登一篇研究 Distinct CD8+ T cell dynamics associate with response to neoadjuvant cancer immunotherapies

系统分析了新辅助免疫治疗中CD8⁺ T细胞的谱系动态,并揭示两种组合免疫策略截然不同的作用路径。研究数据量超过37万细胞,集成scRNA-seq、scTCR-seq、CITE-seq与空间蛋白数据,构建了具有转化价值的CD8⁺ T细胞图谱。
这篇内容算是临床问题+组学的深入结合,就解析一下这篇文献的主要内容,学习一下其中的“排兵布阵”。

研究背景:为什么研究T细胞的“动态”很关键?
在PD-1/PD-L1免疫治疗已成为多个癌种标准治疗的今天,**“谁能长期受益?”“免疫治疗组合怎么选?”**成了亟待解决的核心问题。
现有证据提示,CD8⁺肿瘤浸润淋巴细胞(TIL)是免疫应答的关键,但我们仍不清楚,不同联合治疗(例如PD-1 + CTLA-4 vs. PD-1 + LAG-3)是否诱导相同的免疫机制。
本研究通过新辅助窗口期试验,在手术前对HNSCC患者给予三种免疫方案(Nivo单药、Nivo+Ipi、Nivo+Rela),对比不同方案下CD8⁺ TIL的谱系、转录、克隆演化差异,试图揭示响应背后的“细胞命运转折点”。
庞大数据量,构建免疫图谱
Li et al.(2025)首次对372,914个肿瘤浸润T细胞(CD45⁺CD3⁺)进行单细胞RNA测序,进一步精细分离出137,133个CD8⁺ T 细胞亚群;又重构了87,686条配对TCR克隆。这一空前规模的数据支撑,让研究得以在克隆、转录和空间层面,多维度刻画新辅助免疫疗法下的CD8⁺ T 细胞动态。
下面结合文献主要Figure(图1–图8)内容,对该研究的主要观点与结论进行可视化逻辑的梳理与分析说明,帮助你进一步理解数据背后的机制,并可直接用于综述写作、自媒体整理或学术展示:
一、不同组合ICI方案下,CD8⁺ TIL 的病理缓解与丰度变化(Figure 1–3)
图1:病理缓解与生存趋势

-
主要观点:联合用药组(Nivo + Ipi、Nivo + Rela)的病理缓解率(pTR-2,即≤ 50%残余肿瘤)显著高于单药(Nivo)组。
-
Figure 1A(瀑布图)清晰展现了各患者按残余活检瘤体积排序后的缓解深度,联合组中达到 pTR-2 的患者比例分别为 36.4%(Ipi 组)与 26.7%(Rela 组),显著优于 8.4%(Nivo)。
-
Figure 1C–D(Kaplan–Meier 曲线)显示,获得 pTR-2 的患者三年无病生存率与总生存率均接近 100%,提示病理深度缓解与长期获益高度相关。
-
结论:
- Nivo+Ipi(63.6%)和 Nivo+Rela(73.3%)组的病理缓解率优于Nivo单药(41.6%)。
- 病理缓解率 >50%(pTR-2)的患者显示更好 DFS(100%)和OS(100%),尽管未达统计显著。
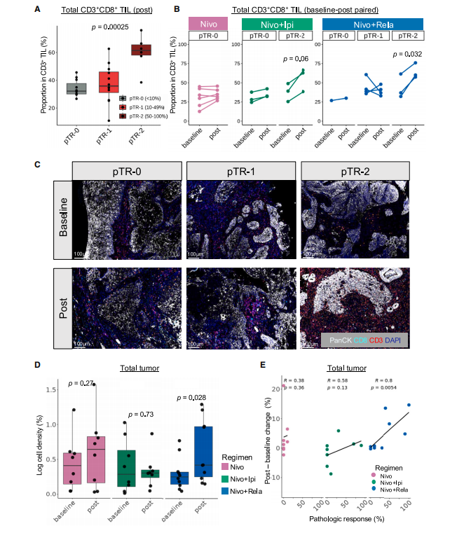
图2–3:CD8⁺ TIL基线状态与后治疗丰度
- 发现:
- pTR-2 患者在治疗前CD8⁺ TIL更倾向表达 LAG3、PDCD1(尤其是 Nivo+Rela 组)。
- 治疗后,CD8⁺ TIL 丰度显著增加(Figure 3A),Nivo+Rela组的增幅最显著(p=0.032)。
- 多光谱免疫荧光验证,CD8⁺ T细胞密度在 肿瘤边缘区域与整体肿瘤区域均上升(Figure 3D–3E)。
基线 CD8⁺ TIL 状态与疗效关联(Figure 2)

- 主要观点:不同组合治疗前,CD8⁺ T 细胞的转录组状态即能预测疗效:
- Nivo + Ipi 对应基线富含效应记忆(TEM)和组织驻留记忆(TRM)基因程序;
- Nivo + Rela 则对应基线富含 IFN-I 响应和耗竭标志(如 ISG15、LAG3)。
- Figure 2D–E:差异表达热图与 GSEA 分析分别揭示 pTR-2 患者中,Ipi 组上调 TCR 信号与效应/记忆基因;Rela 组上调 IFN-I 及耗竭相关基因(MX1、TOX),为后续不同机制奠定了转录基础。
治疗后肿瘤浸润 CD8⁺ TIL 丰度(Figure 3)

- 主要观点:联合用药,尤其是 Nivo + Rela,显著增加肿瘤浸润 CD8⁺ T 细胞数量,并与病理缓解度正相关。
- Figure 3A:术后 pTR-2 病人群中 CD8⁺ TIL 比例最高;
- Figure 3B:Rela 组 pTR-2 患者基线 vs. 术后 CD8⁺ TIL 丰度显著上升(p = 0.032);
- Figure 3E(mIF 定量):外侵润边缘及间质中 CD3⁺CD8⁺ 密度增加与病理缓解呈高度相关(r ≈ 0.8)。
二、CD8⁺ TIL 的功能状态重编程与记忆表型转化(Figure 4–5)
图4:亚群分类 + 动态变化

-
将 CD8⁺ TIL 分为12个亚群(UMAP可视化),重点关注:
- C04_TEM-ISG⁻:低IFN响应的效应记忆细胞,治疗后pTR-2患者显著增加;
- C08_TEX-ISG⁺:高IFN响应的耗竭表型,治疗后减少;
- C07_TRM-ICR⁻:组织驻留、低免疫抑制受体的记忆表型。
-
结论:
- Nivo+Rela组使CD8⁺ TIL从C08_TEX-ISG⁺向C04_TEM-ISG⁻和C07_TRM-ICR⁻转变(Figure 4C),提示其可重编程耗竭细胞。
图5:克隆追踪 + 转分化轨迹

- TCR克隆分析显示:
- Nivo+Rela组在pTR-2中显著提升TCR多样性(Figure 5A),并有更多跨亚群TCR共享(Figure 5B–5C)。
- **Pseudotime轨迹(Figure 5D)**与RNA velocity验证:Nivo+Rela诱导C08_TEX-ISG⁺向C04_TEM-ISG⁻过渡。
三、不同治疗机制下的TIL谱系塑造与反应机制(Figure 6–8)

图6:外部数据集验证
- 在独立HNSCC数据集中,Nivo+Ipi组的反应者:
- 显著富集 TEM-ISG⁻和TRM-ICR⁻ 细胞亚群;
- 反应者治疗前这些细胞就已存在 → 提示Nivo+Ipi主要是扩增已有记忆/效应细胞。
图7–8:Nivo+Rela对肿瘤反应TIL的“重启效应”

- 利用CD39⁺LAG3⁺标记肿瘤反应T细胞,Nivo+Rela治疗后其密度减少,而CD39⁻LAG3⁻效应T细胞上升(Figure 7C–7D)。

- Figure 8C–8D展示Nivo+Rela特异性下,TIL从高IFN-I/耗竭状态转向低耗竭、高效应状态。
图表驱动的核心观点与结论
为便于快速定位,以下分析按 Figure 1–8 顺序展开,概述每幅图所呈现的关键数据,并大致阐释其如何支撑作者的主要结论。
| 图号 | 关键信息 | 结论要点 |
|---|---|---|
| Fig 1 | ① Waterfall plot 展示三组患者的病理缓解深度; ② 同一患者影像学体积变化; ③–④ >50 % 病理缓解患者 DFS / OS 曲线高于低缓解组 | 联合疗法(Nivo+Ipi、Nivo+Rela)带来更深病理缓解,并与长期生存趋势相关 |
| Fig 2 | 单细胞 UMAP 及 DEG 热图揭示: • Nivo+Ipi 响应者基线富集 TEM-ISGlow/TRM-ICRlow 基因; • Nivo+Rela 响应者富集 IFN-I & 耗竭 signature | 不同联合方案在 基线 即锁定不同 CD8⁺T 细胞状态——Ipi 组偏 “效应/记忆”,Rela 组偏 “IFN-I 高耗竭” |
| Fig 3 | (A–B) scRNA-seq 及配对比较:Rela 组 pTR-2 病例 CD8⁺TIL 数量显著上升; (E) CD8⁺TIL 增量与病理缓解呈正相关(r=0.8) | Nivo+Rela 能显著招募/扩大 CD8⁺T 细胞并与肿瘤清除直接相关 |
| Fig 4 | 12 个 CD8⁺TIL 亚群解析: • Rela 组 pTR-2 中 TEM-ISG^low↑ & TEX-ISG^high↓; • Ipi 组主要扩增既存 TEM/TRM | Ipi 方案“扩增”已存在的效应/驻留群;Rela 方案“重编程” IFN-I 高耗竭群至活化记忆表型 |
| Fig 5 | (A) TCR 多样性仅在 Rela 组 pTR-2 ↑; (B–C) TCR sharing:Rela 组出现 TEX-ISG^high → TEM-ISG^low 克隆迁移; (D) Slingshot 轨迹指向同一路径 | Rela 诱导克隆“复活”并多样化,驱动功能恢复;Ipi 主要保持原克隆谱 |
| Fig 6 | 外部 HNSCC 队列验证:Ipi 联合治疗响应者治疗后 TEM-ISG^low & TRM 富集 | 证实 Ipi-驱动的“数量扩增”机制具有跨队列可重复性 |
| Fig 7 | mIF 证实:Rela 组 pTR-2 中 CD39⁺ LAG-3⁺ 耗竭群 ↓,同时 CD39⁻ LAG-3⁻ 功能群 ↑ | 蛋白水平及空间分布验证了 Rela 的“耗竭→记忆”重编程 |
| Fig 8 | 选取 CXCL13⁺ CD39⁺ CD103⁺ 克隆:Rela 组 pTR-2 克隆 IFN-I & 耗竭 signature 下降,效应基因上调 | 高度说明 Rela 可直接重塑肿瘤反应性克隆,提升杀伤潜能 |
归纳性结论
-
双路径、同终点
- Nivo+Ipi 通过 扩增 预先存在的 TEM/TRM 群体来提高肿瘤清除效率。
- Nivo+Rela 则 重编程 IFN-I 高响应且呈耗竭表型的克隆,恢复其效应/记忆功能。
-
克隆与功能的协同演化
- Rela 组合不仅增加 CD8⁺TIL 总量,更显著提高 TCR 多样性,并驱动 TEX→TEM 转变,提示深入的克隆重塑对疗效关键。
-
潜在生物标志物
- 基线 LAG-3 + PD-L1 双阳 + IFN-I signature 高 可预测 Rela 受益;
- 基线 TEM/TRM 富集 + 低 ICR 倾向从 Ipi 方案获益,提示个体化组合策略的可行性。
-
临床启示
- 深度病理缓解(>50 %)与 3 年 DFS/OS 100 % 的趋势表明,精准联合治疗有望提升可切除 HNSCC 的长期疗效。
- 未来可探索 Nivo+Ipi+Rela 三联或与代谢/放疗结合,以进一步提升 pTR-2 比例。
这篇文章能登上 Cancer Cell启示
近期cancer cell社论Bridging the gap: The future of cancer research and clinical oncology in Cancer Cell(Steve Mao, Editor-in-Chief)明确指出,Cancer Cell 将重点刊发能够“从基础机理直达临床应用”、关注“癌症系统性研究”和“前沿技术驱动”的跨学科作品。
这篇文章中也体现了这些倾向性:
- 转化与反向转化并重:本文直面新辅助临床试验样本,提出从耗竭到效应记忆的重编程路径,具有明确的临床指导意义。
- 多组学深度整合:创新性地将scRNA-seq、scTCR-seq、CITE-seq与mIF空间蛋白组学联合,构建“克隆→转录→空间”一体化免疫图谱。
- 系统性与机制性结合:通过伪时序、TCR共享、GSEA等多重分析,从细胞命运轨迹到基因程序演变进行全方位阐释。
- 技术驱动创新:充分运用了单细胞和空间组学前沿技术,契合社论中对AI、空间转录组、单细胞多组学的关注。
结语
Li et al. 的这项研究,不仅以空前数据量和多维度技术深度解析了新辅助免疫组合的双机制,更紧密对接了Cancer Cell倡导的“系统性、转化性、前沿技术”出版方向,为未来的免疫疗法优化和精准患者筛选提供了范式。其中的一些临床+组学的研究思维,可以学习借鉴。
如果正在研究免疫治疗、生信分析、肿瘤TME、单细胞测序等相关方向,这篇文章可以作为参考。
👋 欢迎关注我的生信学习专栏~ 如果觉得文章有帮助,别忘了点赞、关注、评论,一起学习
仅为个人整理,如果有解读学习纰漏,请随时指出