数据分析参考架构详解

1.数仓方法论

在这里插入图片描述

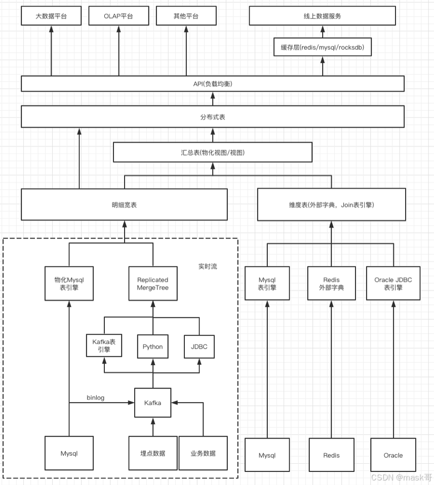
2. 数仓建模参考架构

在这里插入图片描述
在这里插入图片描述

在这里插入图片描述

在这里插入图片描述
在这里插入图片描述

3.大数据参考架构

在这里插入图片描述
在这里插入图片描述

4.数据分析参考架构

请添加图片描述

本文来自互联网用户投稿,该文观点仅代表作者本人,不代表本站立场。本站仅提供信息存储空间服务,不拥有所有权,不承担相关法律责任。如若转载,请注明出处:http://www.mzph.cn/web/74436.shtml

如若内容造成侵权/违法违规/事实不符,请联系多彩编程网进行投诉反馈email:809451989@qq.com,一经查实,立即删除!

相关文章

领驭科技:以微软Azure Speech技术为核心,驱动翻译耳机新时代

在全球化的今天,语言不再是沟通的障碍。领驭科技,作为微软的核心合作伙伴,正引领翻译耳机行业进入一个全新的发展阶段。以时空壶与贸人为例,这两家公司的翻译耳机产品凭借其内置的微软Azure Speech人工智能语音技术,为…

seaweedfs分布式文件系统

seaweedfs https://github.com/seaweedfs/seaweedfs.git go mod tidy go -o bin ./… seaweed占不支持smb服务,只能用fuse的方式mount到本地文件系统 weed master 默认端口:9333,支持浏览器访问 weed volume 默认端口:8080 weed …

说清楚单元测试

在团队中推行单元测试的时候,总是会被成员问一些问题: 这种测试无法测试数据库的SQL(或者是ORM)是否执行正确?这种测试好像没什么作用?关联的对象要怎么处理呢?…借由本篇,来全面看一看单元测试。 单元测试是软件开发中一种重要的测试方法,其核心目的是验证代码的最小…

服务器磁盘io性能监控和优化

服务器磁盘io性能监控和优化 全文-服务器磁盘io性能监控和优化 全文大纲 磁盘IO性能评价指标 IOPS:每秒IO请求次数,包括读和写吞吐量:每秒IO流量,包括读和写 磁盘IO性能监控工具 iostat:监控各磁盘IO性能&#xff0c…

办公设备管理系统(springboot+ssm+jsp+maven)

基于springboot的办公设备管理系统(springbootssmjspmaven) 系统功能主要有: 欢迎页账号管理 管理员账号管理系统账号添加密码修改 普通管理员管理 用户管理用户添加用户查询 资产类型管理资产信息管理资产档案管理资产报表

【STM32设计】基于STM32的智能门禁管理系统(指纹+密码+刷卡+蜂鸣器报警)(代码+资料+论文)

本课题为基于单片机的智能门禁系统,整个系统由AS608指纹识别模块,矩阵键盘,STM32F103单片机,OLED液晶,RFID识别模块,继电器,蜂鸣器等构成,在使用时,用户可以录入新的指纹…

Java学习总结-io流-字节流

io的体系: FlieInputStream(文件字节输入流) 是什么:磁盘以字节的形式输入到内存中。 由于不同格式编码长度,每次读取一个或几个字节,都有可能出现乱码。 所以官方提供了,一次性读入全部字节,以数组的形式…

玩转JUC - 如何优雅的异步处理任务

1、概述 前面我们学习了并发包中的一些核心的基础类,包括原子类、Lock 、以及线程间通信的一些工具类,相信你已经能够正确的处理线程同步的问题了,今天我们继续学习并发包下的工具类,我们本次主要学习线程池和异步计算框架相关的内…

MINIQMT学习课程Day2

如何和聚宽进行绑定交易 目前市场上的方式主要为以下三种方案: 1.聚宽和一创直接绑定(现在已经被废除) 2.通过蒋老师所提出的redis方案,进行交易 3.李兴果的,网页发送到服务器数据库,然后本地读取数据进行…

【AI视频】度加视频测试

目标 前边,大藏经用AI翻译成功了,语音也生成了,就想着生成视频了,然后就发现了这个宝藏工具。 先说结果:速度不是很快,出错了,提示也不是很清晰,虽然不顺利,但过程还是…

SAP CEO引领云端与AI转型

在现任首席执行官克里斯蒂安克莱因(Christian Klein)的领导下,德国软件巨头 SAP 正在经历一场深刻的数字化转型,重点是向云计算和人工智能方向发展。他提出的战略核心是“RISE with SAP”计划,旨在帮助客户从传统本地部…

《系统分析师-基础篇-1-6章总结》

第1章 绪论 系统分析师角色 职责:需求分析、系统设计、项目管理、技术协调。 能力要求:技术深度(架构设计、开发方法) 业务理解(企业流程、行业知识) 沟通能力。 系统开发生命周期 传统模型&#xf…

HCIP-12 中间系统到中间系统基础

HCIP-12 中间系统到中间系统基础 一、ISIS的区域 1.管理区域:Area ID(基于路由器的管理区域) 2.算法区域 骨干区域:由连续的L2或者L1/2路由器组成的逻辑区域 非骨干区域:是由连续的L1或者L1/2路由器组成的逻辑区域…

企业管理系统的功能架构设计与实现

一、企业管理系统的核心功能模块 企业管理系统作为现代企业的中枢神经系统,涵盖了多个核心功能模块,以确保企业运营的顺畅与高效。这些功能模块通常包括: 人力资源管理模块:负责员工信息的录入、维护、查询及统计分析&#xff0c…

大语言模型中的嵌入模型

本教程将拆解什么是嵌入模型、为什么它们在NLP中如此重要,并提供一个简单的Python实战示例。 分词器将原始文本转换为token和ID,而嵌入模型则将这些ID映射为密集向量表示。二者合力为LLMs的语义理解提供动力。图片来源:[https://tzamtzis.gr/2024/coding/tokenization-by-an…

【从零实现Json-Rpc框架】- 项目实现 - 服务端主题实现及整体封装

📢博客主页:https://blog.csdn.net/2301_779549673 📢博客仓库:https://gitee.com/JohnKingW/linux_test/tree/master/lesson 📢欢迎点赞 👍 收藏 ⭐留言 📝 如有错误敬请指正! &…

AI与玩具结合的可行性分析

文章目录 一、市场需求:教育与陪伴的双重驱动(一)教育需求(二)情感陪伴需求(三)消费升级 二、技术发展:赋能玩具智能化(一)AI技术的成熟(二&#…

基于 RK3588 的 YOLO 多线程推理多级硬件加速引擎框架设计(代码框架和实现细节)

一、前言 接续上一篇文章,这个部分主要分析代码框架的实现细节和设计理念。 基于RK3588的YOLO多线程推理多级硬件加速引擎框架设计(项目总览和加速效果)-CSDN博客https://blog.csdn.net/plmm__/article/details/146542002?spm1001.2014.300…

LeetCode Hot100 刷题笔记(7)—— 贪心

目录 前言 一、贪心 1. 买卖股票的最佳时机 2. 跳跃游戏 3. 跳跃游戏 II 4. 划分字母区间 前言 一、贪心:买卖股票的最佳时机,跳跃游戏,跳跃游戏 II,划分字母区间。 一、贪心 1. 买卖股票的最佳时机 原题链接:121. …

SQL语句的训练

DELECT FROM 蜀国 WHEHE name 刘玄德 AND 创业进度<0.5 AND 存活状态 true&#xff1b; 基础的sql语句 SELECT >选择列FROM >确认数据源JOIN >联合操作WHERE >筛选数据GROUP BY >分组 HAVING >过滤分组的数据DISTINCT >去重ORDEY BY > 排序…