🔥🔥 AllData大数据产品是可定义数据中台,以数据平台为底座,以数据中台为桥梁,以机器学习平台为中层框架,以大模型应用为上游产品,提供全链路数字化解决方案。
✨AllData数据中台官方平台:大数据商业驱动引擎
 ✨杭州奥零数据科技官网:http://www.aolingdata.com
 ✨AllData开源项目:https://github.com/alldatacenter/alldata
 ✨AllData官方文档:https://alldata-document.readthedocs.io
 ✨AllData社区文档:https://docs.qq.com/doc/DVHlkSEtvVXVCdEFo
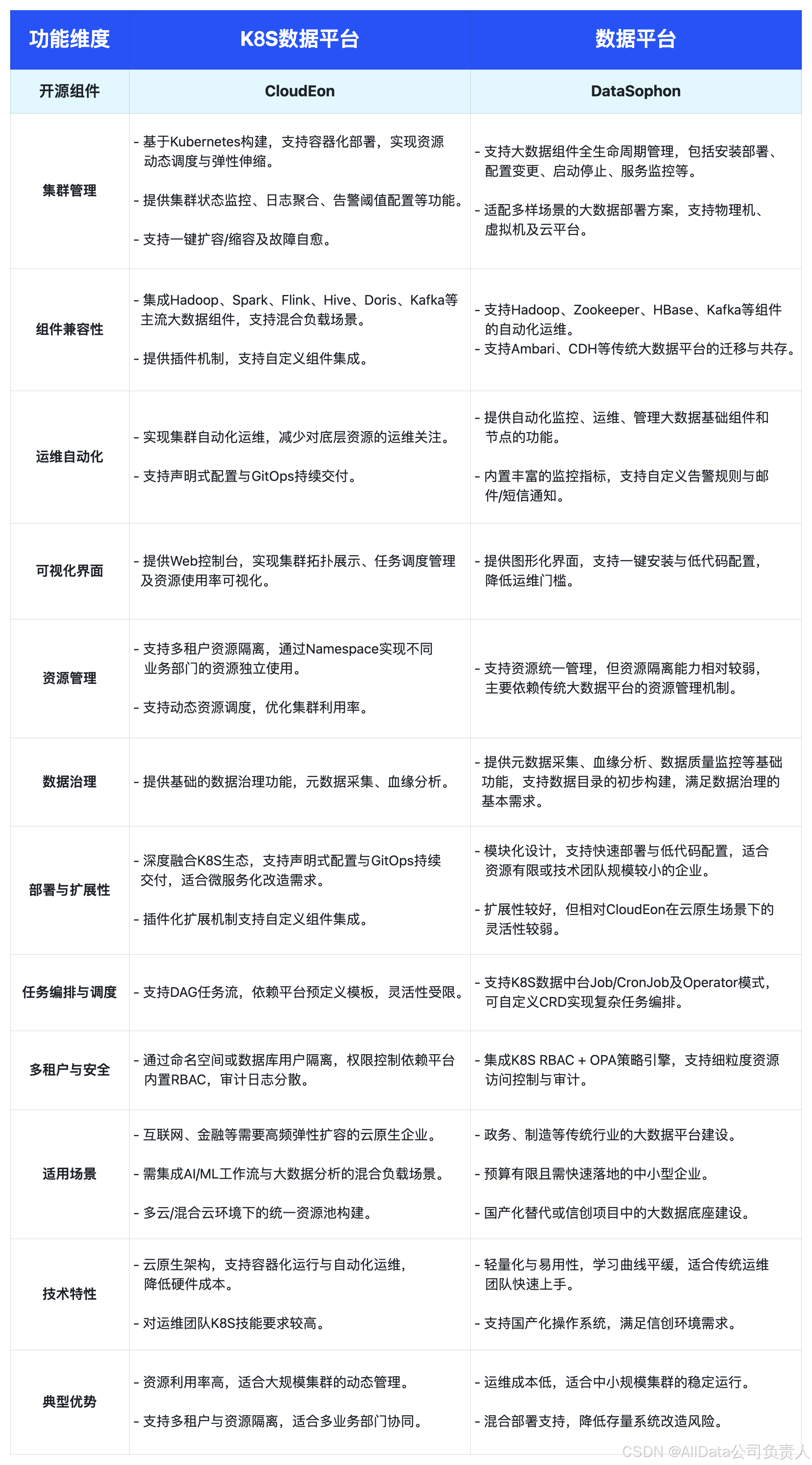
一、K8S数据平台VS数据平台能力对比
1.1 K8S数据平台(CloudEon)-功能描述
K8S数据平台基于开源项目CloudEon建设,简化Kubernetes上大数据集群的运维管理,一款基于Kubernetes的开源大数据平台,旨在为用户提供一种简单、高效、可扩展的大数据解决方案。
**K8S数据平台(CloudEon)**将基于 Kubernetes 的资源安装部署开源大数据组件,实现开源大数据平台的容器化运行,可减少对于底层资源的运维关注。
功能特性:可快速搭建大数据集群容器化运行大数据服务支持监控告警等功能支持配置修改等功能自动化运维可视化管理界面。
 
1.2 数据平台(DataSophon)-功能描述
**数据平台(DataSophon)**是云原生大数据集群管家,集成HDFS、Hive、HBase、Spark等组件,提供一站式集群管理,涵盖组件启停、配置热更新、资源动态调度等。实现集群全生命周期自动化运维,运维成本降低70%,业务稳定性达99.99%。
 
二、功能对比总结

三、 功能模块对比

3.1.1 K8S数据平台-功能定位
 
定位:K8S数据平台(CloudEon)作为数据基础设施核心引擎,通过容器编排将数据库、大数据及AI框架标准化为云原生资源,解决传统架构弹性、调度与跨云一致难题,实现数据服务按需交付与智能运维,降本增效并支撑混合云敏捷部署。
3.1.2 K8S数据平台-功能特点
01 云原生数据服务编排
支持MySQL、PostgreSQL、Redis、Kafka、Spark、Flink等主流数据组件的K8s Operator封装,实现“声明式”部署与自动化生命周期管理。
提供数据服务CRD(自定义资源),通过YAML配置即可完成数据库集群、流处理任务的标准化交付。
02 混合云资源弹性调度
基于K8s集群联邦(Federation)能力,支持跨私有云、公有云、边缘节点的数据资源统一调度,实现数据计算与存储的动态负载均衡。
03 多租户数据隔离与安全
通过K8S命名空间(Namespace)与网络策略(NetworkPolicy)实现多租户数据服务的逻辑隔离,支持细粒度RBAC权限控制。
内置数据加密、审计日志、漏洞扫描等安全模块,满足金融、医疗等行业的合规性要求。





3.2.1 数据平台-功能定位
 
定位:数据平台(DataSophon)为云原生大数据管理利器,支持快速部署、高效管理、实时监控与自动化运维,助力企业构建稳定、高效的大数据集群,实现资源弹性伸缩。
3.2.2 数据平台-功能特点
01 快速部署与集群管理
DataSophon支持300+节点的大规模大数据集群快速部署,适配复杂环境,能高效管理Hadoop、Spark、Flink等组件,实现组件的快速启停与资源动态调度,显著降低运维成本。
02 全面监控与智能告警
提供全链路监控指标,涵盖系统性能、资源利用率、数据质量等维度,并支持灵活的自定义告警规则。通过动态基线学习和智能阈值预测,减少误报率,实现故障分钟级定位与处置。
03 自动化运维与弹性伸缩
集成自动化运维脚本,支持一键扩容、故障隔离等操作,实现集群自愈。同时支持资源弹性伸缩,根据业务负载动态调整资源分配,确保集群高效稳定运行。
04 数据集成与治理
支持多种数据源的实时或批量集成,提供数据质量评估和改进工具,保障数据分析的准确性。通过元数据管理,实现数据的全生命周期管理,助力企业构建标准化、可复用的数据资产。
05 高可扩展性与定制化
采用微前端和可插拔后端设计,支持根据业务需求灵活扩展功能模块。用户可通过配置方式集成或升级第三方组件,满足个性化需求,构建符合自身业务特点的大数据平台。
3.2.3 数据质量管理-功能范围
01 数据采集接入
支持多种数据源接入,涵盖关系型、非关系型数据库,文件系统及API接口等,实现数据一站式采集,满足企业多样化数据来源需求。
02 数据存储管理
提供灵活的数据存储方案,根据数据类型(结构化、半结构化、非结构化)和访问频率,选择合适存储介质,保障数据存储高效、经济、可靠。
03 数据分析挖掘
集成多种数据分析算法与工具,机器学习、深度学习模型,帮助企业从数据中挖掘潜在价值,如预测市场趋势、优化业务流程,提升企业竞争力。
 







四、 K8S数据平台VS数据平台-应用场景适配
K8S数据平台(CloudEon)
高实时性、弹性需求行业:互联网用户行为分析、金融反欺诈、AI模型推理等场景需支撑千万级QPS查询与GPU资源动态调度,其流批一体计算引擎(Flink+Spark)与ClickHouse集群可实现毫秒级响应。
云原生技术团队:通过K8S CRD实现数据服务“声明式”部署(一键创建Redis集群、Flink任务),运维效率提升80%,支持CI/CD全链路自动化。
数据平台(DataSophon)
Hadoop生态依赖企业:企业当前技术栈以Hadoop/Hive/Spark为核心,需快速将离线批处理任务迁移至容器化环境,无重构代码需求,DataSophon可复用现有组件,降低转型风险。
预算敏感型传统行业:制造业ERP数据整合、零售业库存报表生成等场景对实时性要求低,更关注低成本迁移与运维人力节省,其轻量化架构与低资源占用(单集群可支持百节点级)适配此类需求。