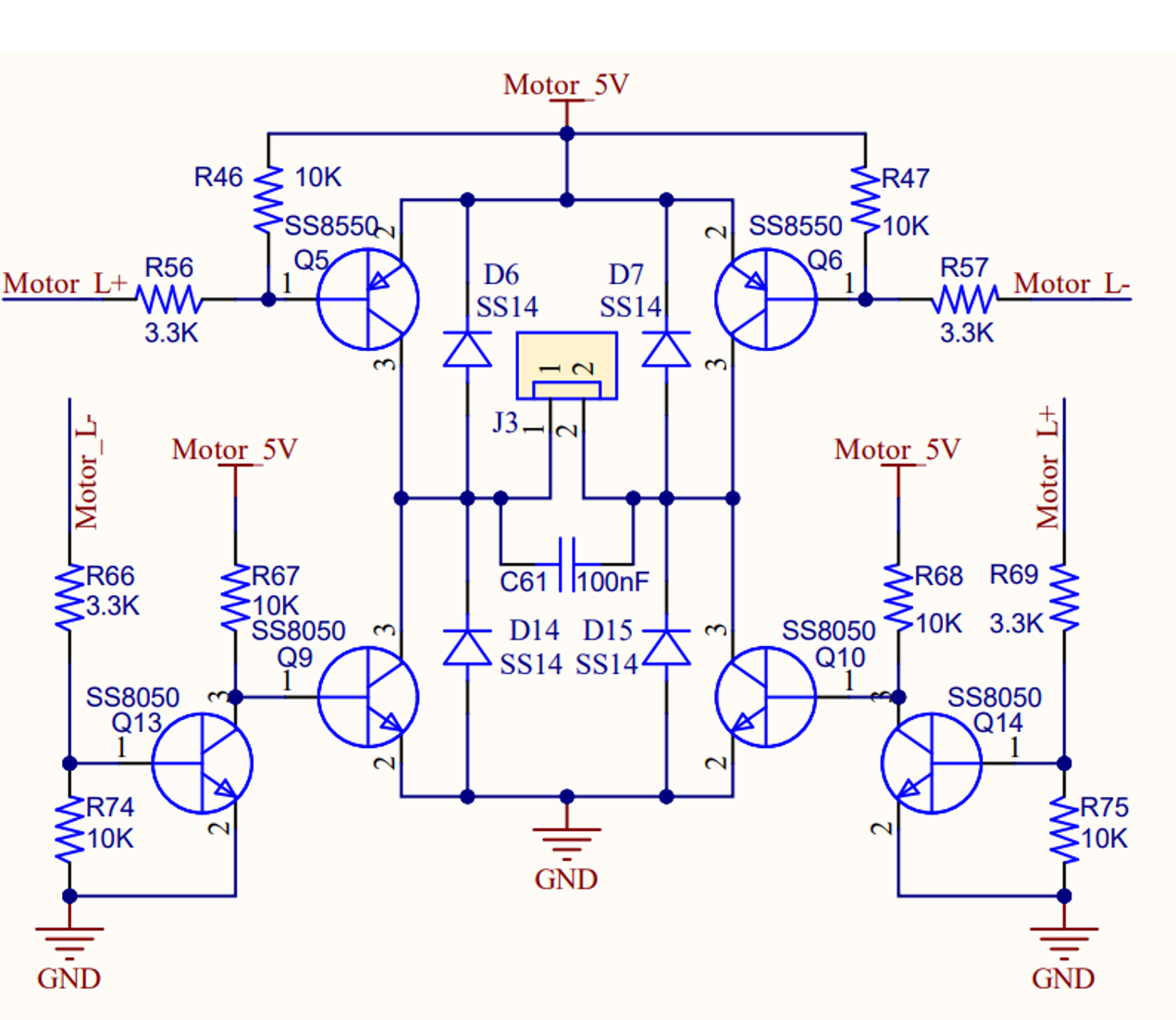
工作原理

电路分析

这是一个由晶体管构成的 H 桥电机驱动电路 ,以下是对其各部分的介绍:
核心器件
- 晶体管:电路中使用了 PNP 型的 SS8550(Q5、Q6 )和 NPN 型的 SS8050(Q9、Q10、Q13、Q14 )。通过不同晶体管的导通与截止组合,实现电机两端电压极性的切换,进而控制电机正反转。比如,当 Q5 和 Q10 导通,Q6 和 Q9 截止时,电流从 Motor L + 流入电机,从 Motor L - 流出,电机朝一个方向转动;反之则反转。
- 二极管(SS14):D6、D7、D14、D15 为续流二极管。在电机绕组电流突变时(如晶体管关断瞬间),绕组会产生反电动势,续流二极管为该反电动势提供泄放回路,防止过高电压击穿晶体管等器件 ,保护电路。
电阻
- 偏置电阻:像 R46、R47、R67、R68 等阻值为 10K 的电阻,用于为晶体管基极提供合适偏置电压,确定晶体管工作状态(放大、饱和导通等) 。例如通过调整基极电流,让晶体管工作在饱和区,实现开关功能。
- 限流电阻:如 R56、R57、R66、R69 等 3.3K 电阻,限制流入晶体管基极的电流,避免过大电流损坏晶体管,同时也起到信号匹配和抗干扰作用。
电容
- C61(100nF):起到滤波作用,滤除电源中的高频噪声,使 Motor_5V 电源更加稳定,减少电源波动对电机驱动电路的影响 。
接口与电源
- Motor_5V:为电机驱动电路提供 5V 工作电源。
- J3 接口:可能用于连接外部设备或对电路进行调试、测试等功能 。
- Motor L + 和 Motor L-:电机连接端口,用于连接直流电机,实现电机的驱动控制。
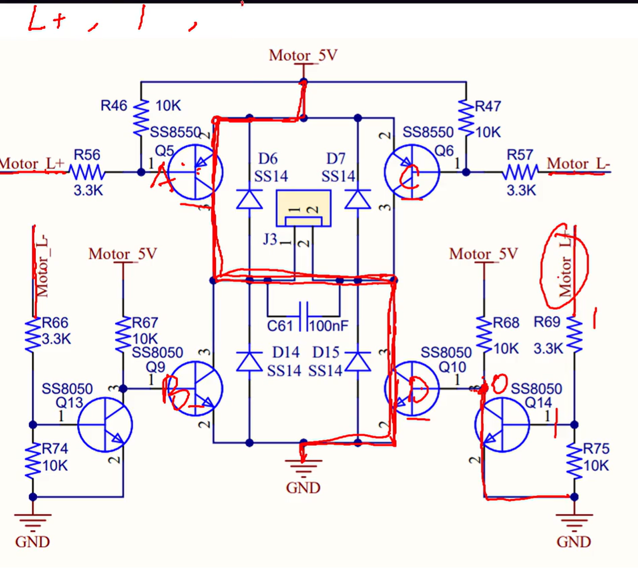
电机正转状态
电机正转状态, L+高电平1, Q14置1, Q14三极管导通接地,这边Q10就是0V,那么Q10三极管肯定是断开的,所以当L+为高电平1时,Q5(L+也为1,又5v上拉,形成不了电压差,所以断开) 和 Q10断开;
电机正转状态, L+低电平0,Q14置0,Q14三极管断开,这边Q10就是置1(本来Q14断开也是0V,但是5v上拉变为高),那么Q10三极管就是导通的,所以当L+为低电平0时,Q5 (L+为0,5v上拉,形成电压差,所以导通)和 Q10导通;
正转原理
- 当想要电机正转时,可使 Q5 和 Q10 导通,Q6 和 Q9 截止 。此时,电流从电源 Motor_5V 出发,经过 Q5、电机(从 Motor L + 流入 )、再经过 Q10 回到地(GND ) 。这样的电流流向会使电机按一个方向(定义为正转方向 )转动 。因为电流按照特定的路径通过电机绕组,产生的电磁力方向驱动电机正向旋转。

电机反转状态
电机反转状态, L-高电平1, Q13置1, Q13三极管导通接地,这边Q9就是0V,那么Q9三极管肯定是断开的,所以当L-为高电平1时,Q6(L-也为1,又5v上拉,形成不了电压差,所以断开) 和 Q9断开;
电机反转状态, L-低电平0,Q13置0,Q13三极管断开,这边Q9就是置1(本来Q13断开也是0V,但是5v上拉变为高),那么Q9三极管就是导通的,所以当L-为低电平0时,Q6 (L-为0,5v上拉,形成电压差,所以导通)和 Q9导通;
反转原理
- 若要电机反转,需让 Q6 和 Q9 导通,Q5 和 Q10 截止 。电流路径变为从电源 Motor_5V 出发,经过 Q6、电机(从 Motor L - 流入 ),再经过 Q9 回到地(GND ) 。由于电流在电机绕组中的流向与正转时相反,产生的电磁力方向改变,从而驱动电机反向旋转。