27.二极管的基本结构
二极管的结构就是一个PN节,导通后肯定会存在压降(硅管≈0.7V;锗管≈0.3V)。
其结构就像一个漏斗结构,普通二极管只能单向导通。
注意:二极管两端不能直接接大于二极管导通压降的电压,否则电流会很大,烧毁二极管。

注意:二极管的导通电压并不是恒定不变的,还与导通电流有关。 (因为二极管内部有寄生电阻esr存在)
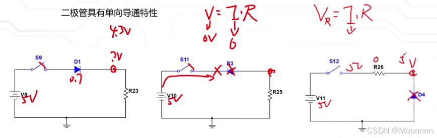
28.二极管的基本功能
二极管具有单向导电性。

29.二极管的漏电特性
二极管反向截止并不代表完全关断,其实会有微弱的漏电流,其中肖特基二极管的漏电流会比较大。(肖特基二极管的开关速度遥远大于普通二极管)
30.半波整流电路工作原理(峰值检波电路)
二极管的整流功能(峰值检波功能)

31.全波整流电路工作原理

32.二极管的钳位功能
二极管的钳位功能:利用二极管的导通电压特性,可以实现对信号线进行钳位,即只要二极管导通,那么它两端的电压基本不变。
前提条件:外部条件比二极管的导通压降大。
二极管的该功能常用作电路保护。

33.二极管控制电路的电流方向
利用二极管可以控制电路中的电流方向,这样可以实现反接保护。

直流有刷电机,加正向电流正转,加反向电流反转。
二极管不一定非要放到电源端也可以放到GND端,但是一般情况下不建议把二极管放到GND端,因为如果放到GND端,那么该端的电压就不是0V了,而是等于二极管的导通压降。
二极管的导通压降与导通电流有关,导通电流越大,导通压降越大。
34.二极管的最大反向耐压
二极管承受反向电压时会自动截止,但是每一个二极管都有最大反向耐压值。

二极管没有最大正向耐压值,正向导通之后等于额定电压。需要注意的是,正向导通之后,流过二极管的电流不能超过它的最大电流,否则会发热损坏二极管。
35.稳压二极管的基本功能
稳压二极管工作在反向击穿状态,当其发生反向击穿时,稳压二极管两端的电压会保持在某个电压值。

稳压管反向击穿后,对于稳压电流有限制,因为稳压管反向击穿后有压降,电流流过会有功耗产生,当产生的功率超过额定功率时,稳压管会损坏。大部分稳压管建议的工作电流为5mA左右。
如果加入的电压很高但是又想让稳压管正常工作,可以把限流电阻加大。
稳压管正接的时候可以当做普通二极管来使用。
36.三极管的基本结构
三极管简单来说就是一个电子开关。

基极 - b 集电极 - c 发射极 - e
37.三极管的开关功能
三极管可以当成电子开关来使用。

当be之间流过电流Ib后,ce之间会导通。
38.三极管开关电路设计注意事项及计算方法
理想的开关只有“开”和“关”两种状态,但是三极管不是一个理想的开关,它有“似开不开,似关不关”的第三种状态(放大状态)。
当三极管处于放大状态时,一定不可以带大电流负载,如果带了大电流负载,可能会造成的结果有:第一,三极管的发热非常严重,第二,电机不能正常工作。
图中的电阻R4的作用是限流,限制电流Ib,电阻越大,Ib电流越小。限流电阻非常关键。
判断一个三极管是否工作在开与关的状态,只需要看ce之间的电压或者Ic与Ib之间的关系即可。
如何确定R4的阻值?

39.电子开关什么时候用P管?什么时候用N管?
当三极管用作开关时,通常N型三极管控制负载的GND端,P型三极管控制负载的Vcc端。


be之间的压降Vbe要等于二极管压降Vd即0.7V时,be之间才会有电流Ib流过,所以如果把三极管的发射极作为输出,最少也会有0.7V的压降。
P管可以控制负载的电源相当于是一个电源开关,N管控制负载的GND端相当于是一个负极开关。
负载不要串在be回路里,否则负载电压的波动容易导致Vbe的不稳,从而三极管容易进入放大状态,ce电阻增大,既影响负载供电,又导致三极管温度过高。
40.P型三极管开关电路计算方法
当三极管用作开关时,通常N型三极管控制负载的GND端,P型三极管控制负载的Vcc端。
如何确定R6的阻值?

41.N型三极管和P型三极管的特性对比
N型三极管和P型三极管的工作逻辑相反。

42.三极管的输出反相功能
三极管集电极信号与输入信号的逻辑相反,所以可以利用三极管对信号进行反相。


用一个三极管来实现逻辑,有一个风险:输出的高电平电压要等于Vcc,即使加了开漏输出也会有风险,当输出为低电平时,负载电流会流入芯片,如果电流过大,芯片可能烧毁。所以这种电路只能工作在小电流场景。

43.三极管的基极下拉电阻的重要性
给N型三极管的基极加下拉电阻可以改善噪声的干扰。

一般情况下只要用三极管作为开关,就要在基极加一个下拉电阻。
给P型三极管的基极加上拉电阻可以改善噪声的干扰。

44.三极管的最大耐压
三极管并不是一个理想开关,每个三极管都有其最大耐压值。
反向耐压值的大小比较:Vbe < Vce < Vcb

注:本文出自对bilibili 电子online硬件工程师入门教程 内容的学习笔记。
