记录下自己的学习过程。学习参考了simplis的文档,见下
https://www.simplis.com/documentation/simplis/simplis_tutorial/topics/3_3_set_up_an_ac_analysis.htm
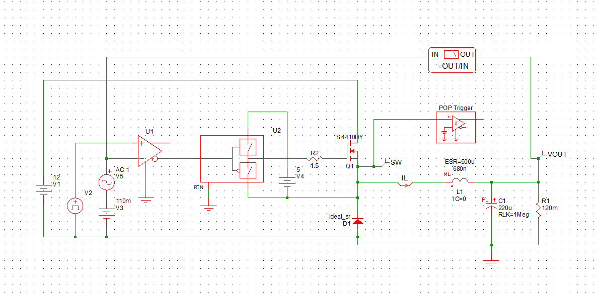
电路

AC仿真结果


后面再补充记录器件和仿真参数的设置。
记录下自己的学习过程。学习参考了simplis的文档,见下
https://www.simplis.com/documentation/simplis/simplis_tutorial/topics/3_3_set_up_an_ac_analysis.htm
电路

AC仿真结果


后面再补充记录器件和仿真参数的设置。
本文来自互联网用户投稿,该文观点仅代表作者本人,不代表本站立场。本站仅提供信息存储空间服务,不拥有所有权,不承担相关法律责任。如若转载,请注明出处:http://www.mzph.cn/news/995651.shtml
如若内容造成侵权/违法违规/事实不符,请联系多彩编程网进行投诉反馈email:809451989@qq.com,一经查实,立即删除!