【纯干货分享】计算机毕业设计必看必学(springboot二手车租赁管理专业的系统)原创的定制软件,java、PHP、python、C#小程序、文案全套、毕设程序定制/毕设成品等等.

news/2025/12/9 19:45:13/文章来源:https://www.cnblogs.com/gccbuaa/p/19328198

摘 要:在当今快节奏的城市生活中,二手车租赁行业凭借其灵活性和便捷性,成为市民出行的重要选择。为了满足这一市场需求,提升租赁企业的运营效率,我们利用Java语言和Spring Boot框架,结合MySQL数据库,精心打造了一款高效、稳定的二手车租赁管理系统。该系统不仅集成了系统用户、车辆信息管理、车辆类型管理、租车记录管理、还车记录管理、咨询客服管理等多项核心功能,还经过MySQL数据库实现了材料的持久化存储和高效查询。同时,借助Spring Boot的自动化配置和依赖管理,我们简化了系统研发流程,确保了系统的稳定性和安全性。通过这套基于Java和MySQL的解决方案,我们为二手车租赁企业提供了全面、精准的管理工具,不仅提升了运营效率,更为用户带来了更加优质的租赁体验,推动了二手车租赁行业的健康发展。

关键词:二手车租赁管理系统;Spring Boot;MySQL

Springboot Used Car Rental Management System

Abstract:In today's fast-paced urban life, the second-hand car rental industry has become an important choice for citizens to travel due to its flexibility and convenience. In order to meet this market demand and improve the operational efficiency of leasing enterprises, we have carefully crafted an efficient and stable second-hand car rental management system using Java language and Spring Boot framework, combined with MySQL database. This system not only integrates multiple core functions such as system users, vehicle information management, vehicle type management, rental record management, return record management, and consulting customer service management, but also achieves persistent storage and efficient querying of data through MySQL database. Meanwhile, with the help of Spring Boot's automated configuration and dependency management, we have simplified the system development process, ensuring system stability and security. Through this Java and MySQL based solution, we provide comprehensive and accurate management tools for second-hand car rental enterprises. This not only improves operational efficiency, but also brings users a better rental experience, promoting the healthy development of the second-hand car rental industry.

KeywordsSecond hand car rental management system; Spring Boot; MySQL

摘 要

Abstract:

1 绪论

1.1研究背景与意义

1.2国内外现状

1.3 论文主要研究内容

1.4论文结构与章节安排

2 二手车租赁管理系统实现关键技术解析

2.1 开发语言Java

2.2 基础Spring Boot框架

2.3 MySQL数据库

2.4 本章小结

3 二手车租赁管理系统需求分析

3.1 可行性分析

3.1.1 技术可行性分析

3.1.2 经济可行性分析

3.1.3 操作可行性分析

3.2 系统功能分析

3.2.1 功能性分析

3.2.2 非功能性分析

3.3 系统用例分析

3.4 系统流程和逻辑

4 二手车租赁管理系统总体设计

4.1平台架构设计

4.2框架功能模块设计

4.2.1整体功能模块设计

4.3 数据库设计

4.3.1 数据库概念结构设计

4.3.2 数据库逻辑结构设计

4.4本章小结

5 二手车租赁管理系统关键模块的设计与实现

5.1登录模块

5.2注册模块

5.3密码修改模块

5.4系统用户模块

5.5车辆信息模块

5.6新闻资讯模块

5.7租车记录管理模块

5.8轮播图管理模块

5.9咨询客服管理模块

5.10资源管理模块

5.11本章小结

6系统测试

6.1 架构测试用例

6.2 系统测试结果

6.3 本章小结

结论

参考文献

致 谢

1 绪论

1.1研究背景与意义

随着城市化进程的加速和交通拥堵问题的日益严重,二手车租赁作为一种灵活、经济的出行方式,正逐渐受到广大市民的青睐。然而,传统的二手车租赁管理方式往往存在效率低下、管理繁琐等疑问,无法满足现代租赁企业日益增长的管理需求。因此,研究和研发一套高效、智能的二手车租赁管理系统具有要紧的现实意义和广阔的应用前景。

Spring Boot作为一款轻量级、飞快研发的Java框架,以其简洁易用、高效稳定的特点,为二手车租赁管理系统的开发提供了强大的技术支撑。结合MySQL数据库,该系统能够实现车辆信息、车辆类型、租车记录、还车记录、咨询客服等数据的集中存储和高效管理,大大提升了企业的运营效率。

通过二手车租赁管理系统的研究和构建,大家可以实现对租赁车辆的实时监控和调度,优化车辆资源的配置和利用,提高车辆的使用效率。同时,平台还能够献出详尽的租赁素材统计和分析特性,帮助企业更好地掌握市场动态和客户需求,制定更加精准的市场策略。此外,系统还帮助在线预订和支付功能,为用户提供了更加便捷、快捷的租赁体验。

综上所述,研究和开发基于Spring Boot和MySQL的二手车租赁管理系统,不仅能够解决传统租赁管理方式存在的问题,提升企业的运营效率和服务质量,还能够为用户带来更加便捷、高效的租赁体验,推动二手车租赁行业的健康发展。

1.2国内外现状

国内方面,随着共享经济和互联网科技的迅速崛起,二手车租赁管理系统也开始得到广泛应用和快速发展。基于Spring Boot等先进技术的二手车租赁管理系统,以其高效、稳定、易于扩展的特点,逐渐成为了市场的主流。这些系统不仅提供了车辆信息管理、车辆类型管理、租车记录管理、还车记录管理等核心功能,还注重用户体验的优化,如提供在线预订、支付、客服咨询等一站式服务,极大地方便了用户的利用。

而国外方面,二手车租赁管理系统的发展相对更为成熟和稳定。许多国际知名的汽车租赁公司,如赫兹(Hertz)、安飞士(Avis)等,早已拥有自己完善的租赁管理系统,并通过不断的技术创新和优化,使其作用更加完善、性能更加稳定。这些架构不仅具备国内系统的所有效果,还引入了更多的先进技术和管理理念,如大数据分析、智能化车辆调度等,进一步提高了企业的运营效率和服务质量。

总的来说,无论是国内还是国外,二手车租赁管理系统都在不断地发展和完善中。随着技巧的不断进步和市场的不断变化,我们有理由相信,未来的二手车租赁管理系统将更加智能化、个性化,为用户提供更加便捷、高效的租赁体验。

1.3 论文重要研究内容

在本文中,我们主要研究了基于Spring Boot框架的二手车租赁管理系统的设计与实现。研究内容涵盖了环境的需求分析、架构设计、功能模块制作以及测试与优化等方面。首先,我们深入分析了二手车租赁行业的实际需求,明确了系统应具备的车辆信息管理、车辆类型管理、租车记录管理、还车记录管理以及咨询客服管理等核心效果。接着,我们利用Spring Boot框架的轻量级和快捷开发特性,设计了平台的整体架构,并详细规划了各个功能模块的实现方案。

在功能模块开发方面,大家重点关注了材料持久层的设计,采用MySQL数据库存储车辆、用户、订单等数据,并通过Spring Data JPA等技术实现了内容访问层的快速开发。同时,我们注重用户体验的优化,设计了简洁明了的用户界面,并实现了在线预订、支付、客服咨询等一站式服务。

在测试与优化方面,我们对系统进行了全面的功能测试和性能测试,确保系统的稳定性和可靠性。针对测试中发现的问题,我们及时进行了修复和优化,提高了环境的性能和用户体验。

本文主要研究了基于Spring Boot的二手车租赁管理系统的设计与搭建,涵盖了系统的需求分析、架构设计、功能模块创建以及测试与优化等方面。通过本文的研究,我们为二手车租赁行业提供了一种高效、稳定、易于扩展的管理系统解决方案,具有一定的理论意义和实践价值。

1.4论文结构与章节安排

论文核心架构、章节安排如下所示:

1绪论,本章对研究背景与意义进行介绍,通过引用描述了国内外研究现状,引出对车辆信息的研究内容。

2关键技术,介绍开发环境所采用的相关手艺。

3需求分析,通过用户需求分析和能力需求分析,明确用户对系统的需求和系统应具备的功能。

4总体设计,本章对开发系统的架构进行介绍,从而构画出系统的功能图,ER图。

5体系实现,选择合适的科技工具和框架,逐一实现各个模块,建立数据库连接并实现前端界面开发。

6系统测试,本章对系统部分用例进行测试,并对测试结果进行总结。

结论,总结研究工作的主要内容和成果,评价系统的优点和不足,并提出改进和进一步研究的建议,强调研究的意义和影响。

2 二手车租赁管理系统实现关键技术解析

2.1 开发语言Java

一门安全、可靠、可移植和轻松易学的语言,性能优秀且回收机制高效,旨在为开发者提供一种简便、一致和可扩展的编程模型,让开发人员能迅速构建和部署各种应用程序。Java具有简单、易学、可靠、安全等特点,它的面向对象的编程模式使得代码具有良好的结构性与可维护性。并拥有丰富的类库和开发工具,为程序员提供了丰富的资源和支持。就是Java语言是一种面向对象的高级编程语言,由Sun Microsystems(现在是Oracle公司)于1995年发布。它

2.2 Spring Boot框架

通过Spring框架是Java平台上的一种开源应用框架,提供具有控制反转特性的容器。尽管Spring框架自身对编程模型没有限制,但其在Java应用中的频繁使用让它备受青睐,以至于后来让它作为EJB(EnterpriseJavaBeans)模型的补充,甚至是替补。Spring框架为开发献出了一系列的解决方案,比如利用控制反转的核心特性,并依据依赖注入实现控制反转来实现管理对象生命周期容器化,利用面向切面编程进行声明式的事务管理,整合多种持久化技术管理数据访问,给出大量优秀的Web框架方便开发等等。Spring框架具有控制反转(IOC)特性,IOC旨在方便项目维护和测试,它提供了一种利用Java的反射机制对Java对象进行统一的配置和管理的方法。Spring框架利用容器管理对象的生命周期,容器可以通过扫描XML文件或类上特定Java注解来调整对象,开发者允许通过依赖查找或依赖注入来获得对象。Spring框架具有面向切面编程(AOP)框架,SpringAOP框架基于代理模式,同时运行时可配置;AOP框架主要针对模块之间的交叉关注点进行模块化。Spring框架的AOP框架仅提供核心的AOP特性,虽无法与AspectJ框架相比,但通过与AspectJ的集成,也允许满足基本需求。Spring框架下的事务管理、远程访问等功能均能够通过采用SpringAOP技术实现。Spring的事务管理框架为Java平台带来了一种抽象机制,使本地和全局事务以及嵌套事务能够与保存点一起工作,并且几乎能够在Java平台的任何环境中工作。Spring集成多种事务模板,框架许可通过事务模板、XML或Java注解进行事务配置,并且事务框架集成了消息传递和缓存等功能。Spring的内容访问框架解决了开发人员在应用程序中使用数据库时遇到的常见困难。它不仅对Java:JDBC、iBATS/MyBATIs、Hibernate、Java数据对象(JDO)、ApacheOJB和ApacheCayne等所有流行的数据访问框架中献出支持,同时还许可与Spring的事务管理一起使用,为数据访问提供了灵活的抽象。Spring框架最初是没有打算构建一个自己的WebMVC框架,其开发人员在构建过程中认为现有的StrutsWeb框架的呈现层和请求处理层之间以及请求处理层和模型之间的分离不够,于是创建了SpringMVC。

2.3 MySQL数据库

MySQL作为一款流行的开源关系型数据库管理系统,以其高性能、稳定可靠和易用性而闻名。其跨平台性和丰富的功能使其成为Web研发和信息存储领域的首选解决方案,尤其在处理大规模数据和高并发访问时表现出色。MySQL的强大社区支持和丰富的管理工具进一步增强了其吸引力,为用户给出了稳定、高效的数据管理体验。其稳定性和可靠性得到了广泛认可,成为众多开发者和企业的首选数据库系统。MySQL的持续发展和优化为用户提供了强大的数据管理和存储支持,助力他们构建稳健、高效的应用系统。

2.4 本章小结

本章介绍了架构设计与实现所使用的部分技术,为后续的开发奠定基础。

3二手车租赁管理系统需求分析

3.1 可行性分析

否顺畅。通过综合评估这三个方面,可以确定系统开发的可行性,为框架的顺利实施和成功运营提供重要依据。就是可行性分析是系统开发前的关键步骤,旨在评估技术实施、经济投入和操控流程的可行性。技术可行性评估系统开发所需技术的可行性和实施性,包括科技方案的适应性和可获得性;经济可行性评估架构开发和运营的成本与效益是否符合预期,操作可行性评估系统实施后操作流程

3.1.1 技术可行性分析

使用Java语言、SpringBoot框架和Mysql数据库的二手车租赁管理系统具有较高的工艺可行性。Java作为跨平台编程语言,具有良好的稳定性和可靠性,适合大型环境的制作;SpringBoot框架简化了系统搭建和配置过程,提高了开发效率;Mysql作为开源的关系型数据库,提供了稳定的材料存储和管理能力。这些技术的综合应用能够支持系统的功能实现和运行。

3.1.2 经济可行性分析

基于开源技术的二手车租赁管理系统具有较高的经济可行性。Java、SpringBoot和Mysql等技术都是免费开源的,减少了系统开发和维护的成本;同时,采用开源技术也降低了系统的运营成本,提高了系统的经济效益。除此外,系统的功能设计合理,运行简便,有助于提高用户满意度和利用效率,进一步提升平台的经济性。

3.1.3 运行可行性分析

二手车租赁管理系统的用户执行可行性较高。系统采用直观友好的界面设计,结合简单明了的运行流程,使用户能够轻松浏览车辆分析、新闻资讯等,降低了用户的学习成本和操作难度。同时,系统提供了必要的培训和技术支持,建立了反馈机制,帮助用户解决问题,保证了用户操控的便捷性和体系的易用性。

综合来看,技术、经济和用户操作三方面的可行性分析表明,二手车租赁管理系统的建设具有较高的可行性,有望为二手车租赁管理系统提供便捷、高效的服务帮助。

3.2 系统功能分析

3.2.1 功能性分析

二手车租赁管理系统划分为了普通用户模块和管理员模块这两大部分。

3.2.1.1普通用户模块:

(1)首页:普通用户登录后,可以在首页浏览二手车租赁管理系统的通知公告、新闻资讯、车辆信息等信息,方便用户快速了解二手车租赁管理系统的最新内容。

通过(2)通知公告:用户能够在通知公告模块查看二手车租赁管理系统发布的通知公告,包括关于活动、促销信息、新特性上线等内容,方便用户及时获取相关信息。

通过(3)新闻资讯:用户能够在新闻资讯模块查看最新的新闻资讯,帮助用户了解更多关于二手车租赁的信息。

(4)车辆信息:点击“车辆信息”这个菜单,可以查看到系统中所有添加的车辆信息,支持通过关键词进行查询,若是想要了解某一车辆信息的详细信息,点击后面的“详情”会进入详情查看界面,可以对车辆信息进行租车、收藏、评论等执行;

(5)我的账户:在前台点击“我的”下面的我的账户”可以对个人资料+密码修改+自己收藏的信息进行管控。

(6)个人中心:在前台点击“我的”下面的个人中心”可以对个人首页、租车记录、还车记录、咨询客服、收藏等信息进行管控。

3.2.1.2管理员模块:

(1)后台首页:管理员登录后可以访问后台首页,以查看二手车租赁管理系统的整体运行情况,包括用户数量、分享数量、系统消息等信息统计信息。

(2)系统用户:管理员可能对注册的用户进行审核,也可以在后台进行用户的添加。

(3)车辆信息管理:管理员可以在车辆信息管理模块对车辆信息进行管理,包括审核、修改、删除等操作,以确保车辆信息内容的质量和合规。

通过(4)租车记录管理:管理员能够在租车记录管理里的对租车记录进行管控。

(5)咨询客服管理:管理员行在咨询客服管理里的对咨询客服进行管控。

(6)系统管理:管理员可以在系统管理模块进行架构参数设置、轮播图管理、敏感词管理等处理,保证系统的正常运行和用户体验。

(7)通知公告管理:管理员对前台展示的通知公告进行管控。

(8)资源管理:资源管理包括新闻资讯和资讯分类两部分,管理员可以在新闻资讯模块对车辆相关资讯进行管理,包括添加资讯、修改资讯信息、删除资讯等操作;在资讯分类模块可以对资讯进行分类管理,方便用户浏览和查询。

3.2.2 非功能性分析

非功能性分析的含义是对系统的非功能需求和性能要求进行评估,利用对性能、可靠性、安全性、可维护性和扩展性多方面来评估,确保平台能够满足用户和系统运行的要求。具体如下:

非功能性要求

说明

性能

响应时间尽量控制在1s之内

可靠性

评估系统的稳定性、容错能力和数据完整性,保障系统在故障情况下正常运行。

安全性

系统应具备严格的安全机制,包括用户数据加密、访问控制、防止SQL注入和跨站脚本攻击等,保障用户信息的安全。

维护

系统应易于维护和管理,包括代码结构清晰、模块化设计、易于扩展和修改,以便系统的持续更新和维护。

扩展性

系统应具备良好的可扩展性,能够灵活应对业务需求的变化,支持新作用的快速添加和部署。

3.3 架构用例分析

二手车租赁管理系统的完整UML用例图分别是图2-2、图2-3。

图3-2就是普通用户角色的用例展示。

图3-2 二手车租赁管理系统普通用户角色用例图

图3-3就是管理员角色的用例展示。

图3-3二手车租赁管理系统管理员角色用例图

3.4 系统流程和逻辑

系统业务流程图,如图所示:

图3-4登录流程图

图3-5注册信息流程图

图3-6添加信息流程图

3.5本章小结

本章主要聚焦于二手车租赁管理系统的可行性评估、功能需求分析、系统用例分析和平台流程分析,旨在明确二手车租赁管理系统所需实现的能力。通过对系统效果的详细规划和分析,为后续的代码实现和测试工作提供了清晰的指导和标准。这些分析和设计工作有助于确保二手车租赁管理系统能够按照预期的功能要求进行开发,并最终实现用户期望的交互体验和功能效果。

4 二手车租赁管理系统总体设计

4.1系统构设计

在系统架构设计中,针对Spring Boot架构的二手车租赁管理系统,将采用典型的三层架构,即表现层、业务逻辑层和数据访问层。表现层将负责用户界面的设计和交互逻辑,展示新闻资讯、车辆信息等功能;业务逻辑层将处理用户请求、调用适当的服务和算法,实现车辆管理、用户交互等核心功能;数据访问层将与MySQL数据库进行交互,实现数据的持久化操作,包括用户信息、租车记录管理、还车记录管理、咨询客服等的存储和检索。这种体系架构设计将有助于构建一个稳定、高效的二手车租赁管理系统,提供用户友好的界面和功能,满足用户对食谱分享和交流的需求。系统结构图如下所示。

图4-1系统架构图

4.2系统功能模块设计

本章核心讨论的内容包括二手车租赁管理系统的功能模块设计、数据库系统设计。

4.2.1整体功能模块设计

在整体功能模块设计中,将系统的功能划分为不同的模块,每个模块承担着特定的任务和功能。通过详细定义每个模块的输入、输出、处理逻辑和相互关系,确保各模块之间的协作无缝衔接,实现系统整体功能的高效运作。其总体设计模块图如图3-2所示。

图4-2二手车租赁管理系统功能模块图

4.3 数据库设计

通过概念模型设计,可以将现实世界的实体和关系转化为数据库中的表和关联,为数据库的建立和材料存储奠定基础。逻辑结构设计则进一步定义数据库表的属性、主键、外键等约束条件,确保数据库的结构合理、规范。这三个步骤的有机结合,是确保数据库设计符合平台需求、数据完整性和安全性的关键。

4.3.1 数据库概念结构设计

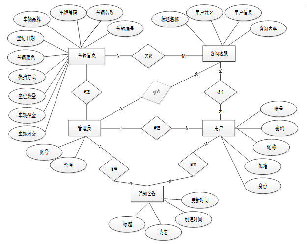
下面是整个二手车租赁管理系统中主要的数据库表总E-R实体关系图。

图4-3二手车租赁管理系统总E-R关系图

4.3.2 数据库逻辑结构设计

数据库概念结构设计主要涉及数据库的实体和实体之间的关系。凭借实体-关系模型或者其他适当的模型,大家将定义系统中涉及的各个实体以及它们之间的联系。下面是主要的数据库表的E-R实体关系图。

表access_token (登陆访问时长)

编号

名称

数据类型

长度

小数位

允许空值

主键

默认值

说明

1

token_id

int

10

0

N

Y

临时访问牌ID

2

token

varchar

64

0

Y

N

临时访问牌

3

info

text

65535

0

Y

N

4

maxage

int

10

0

N

N

2

最大寿命:默认2小时

5

create_time

timestamp

19

0

N

N

CURRENT_TIMESTAMP

创建时间:

6

update_time

timestamp

19

0

N

N

CURRENT_TIMESTAMP

更新时间:

7

user_id

int

10

0

N

N

0

用户编号:

表article (文章:用于内容管理系统的文章)

编号

名称

数据类型

长度

小数位

允许空值

主键

默认值

说明

1

article_id

mediumint

8

0

N

Y

文章id:[0,8388607]

2

title

varchar

125

0

N

Y

标题:[0,125]用于文章和html的title标签中

3

type

varchar

64

0

N

N

0

文章分类:[0,1000]用来搜索指定类型的文章

4

hits

int

10

0

N

N

0

点击数:[0,1000000000]访问这篇文章的人次

5

praise_len

int

10

0

N

N

0

点赞数

6

create_time

timestamp

19

0

N

N

CURRENT_TIMESTAMP

创建时间:

7

update_time

timestamp

19

0

N

N

CURRENT_TIMESTAMP

更新时间:

8

source

varchar

255

0

Y

N

来源:[0,255]文章的出处

9

url

varchar

255

0

Y

N

来源地址:[0,255]用于跳转到发布该文章的网站

10

tag

varchar

255

0

Y

N

标签:[0,255]用于标注文章所属相关内容,多个标签用空格隔开

11

content

longtext

2147483647

0

Y

N

正文:文章的主体内容

12

img

varchar

255

0

Y

N

封面图

13

description

text

65535

0

Y

N

文章描述

表article_type (文章分类)

编号

名称

数据类型

长度

小数位

允许空值

主键

默认值

说明

1

type_id

smallint

5

0

N

Y

分类ID:[0,10000]

2

display

smallint

5

0

N

N

100

显示顺序:[0,1000]决定分类表现的先后顺序

3

name

varchar

16

0

N

N

分类名称:[2,16]

4

father_id

smallint

5

0

N

N

0

上级分类ID:[0,32767]

5

description

varchar

255

0

Y

N

描述:[0,255]描述该分类的作用

6

icon

text

65535

0

Y

N

分类图标:

7

url

varchar

255

0

Y

N

外链地址:[0,255]如果该分类是跳转到其他网站的情况下,就在该URL上设置

8

create_time

timestamp

19

0

N

N

CURRENT_TIMESTAMP

创建时间:

9

update_time

timestamp

19

0

N

N

CURRENT_TIMESTAMP

更新时间:

表auth (用户权限管理)

编号

名称

数据类型

长度

小数位

允许空值

主键

默认值

说明

1

auth_id

int

10

0

N

Y

授权ID:

2

user_group

varchar

64

0

Y

N

用户组:

3

mod_name

varchar

64

0

Y

N

模块名:

4

table_name

varchar

64

0

Y

N

表名:

5

page_title

varchar

255

0

Y

N

页面标题:

6

path

varchar

255

0

Y

N

路由路径:

7

position

varchar

32

0

Y

N

位置:

8

mode

varchar

32

0

N

N

_blank

跳转方式:

9

add

tinyint

3

0

N

N

1

是否可增加:

10

del

tinyint

3

0

N

N

1

是否可删除:

11

set

tinyint

3

0

N

N

1

是否可修改:

12

get

tinyint

3

0

N

N

1

是否可查看:

13

field_add

text

65535

0

Y

N

添加字段:

14

field_set

text

65535

0

Y

N

修改字段:

15

field_get

text

65535

0

Y

N

查询字段:

16

table_nav_name

varchar

500

0

Y

N

跨表导航名称:

17

table_nav

varchar

500

0

Y

N

跨表导航:

18

option

text

65535

0

Y

N

配置:

19

create_time

timestamp

19

0

N

N

CURRENT_TIMESTAMP

创建时间:

20

update_time

timestamp

19

0

N

N

CURRENT_TIMESTAMP

更新时间:

表car_rental_records (租车记录)

编号

名称

数据类型

长度

小数位

允许空值

主键

默认值

说明

1

car_rental_records_id

int

10

0

N

Y

租车记录ID

2

vehicle_number

varchar

64

0

Y

N

车辆编号

3

vehicle_name

varchar

64

0

Y

N

车辆名称

4

vehicle_type

varchar

64

0

Y

N

车辆类型

5

license_plate_number

varchar

64

0

Y

N

车牌号码

6

vehicle_color

varchar

64

0

Y

N

车辆颜色

7

vehicle_rental

varchar

64

0

Y

N

车辆租金

8

vehicle_deposit

varchar

64

0

Y

N

车辆押金

9

user_information

int

10

0

Y

N

0

用户信息

10

user_name

varchar

64

0

Y

N

用户姓名

11

contact_phone_number

varchar

64

0

Y

N

联系电话

12

car_rental_date

date

10

0

Y

N

租车日期

13

car_rental_days

int

10

0

Y

N

0

租车天数

14

total_rental_price

varchar

64

0

Y

N

租车总价

15

car_rental_status

varchar

64

0

Y

N

租车状态

16

car_rental_reply

text

65535

0

Y

N

租车回复

17

pay_state

varchar

16

0

N

N

未支付

支付状态

18

pay_type

varchar

16

0

Y

N

支付类型: 微信、支付宝、网银

19

create_time

datetime

19

0

N

N

CURRENT_TIMESTAMP

创建时间

20

update_time

timestamp

19

0

N

N

CURRENT_TIMESTAMP

更新时间

表collect (收藏)

编号

名称

数据类型

长度

小数位

允许空值

主键

默认值

说明

1

collect_id

int

10

0

N

Y

收藏ID:

2

user_id

int

10

0

N

N

0

收藏人ID:

3

source_table

varchar

255

0

Y

N

来源表:

4

source_field

varchar

255

0

Y

N

来源字段:

5

source_id

int

10

0

N

N

0

来源ID:

6

title

varchar

255

0

Y

N

标题:

7

img

varchar

255

0

Y

N

封面:

8

create_time

timestamp

19

0

N

N

CURRENT_TIMESTAMP

创建时间:

9

update_time

timestamp

19

0

N

N

CURRENT_TIMESTAMP

更新时间:

表comment (评论)

编号

名称

数据类型

长度

小数位

允许空值

主键

默认值

说明

1

comment_id

int

10

0

N

Y

评论ID:

2

user_id

int

10

0

N

N

0

评论人ID:

3

reply_to_id

int

10

0

N

N

0

回复评论ID:空为0

4

content

longtext

2147483647

0

Y

N

内容:

5

nickname

varchar

255

0

Y

N

昵称:

6

avatar

varchar

255

0

Y

N

头像地址:[0,255]

7

create_time

timestamp

19

0

N

N

CURRENT_TIMESTAMP

创建时间:

8

update_time

timestamp

19

0

N

N

CURRENT_TIMESTAMP

更新时间:

9

source_table

varchar

255

0

Y

N

来源表:

10

source_field

varchar

255

0

Y

N

来源字段:

11

source_id

int

10

0

N

N

0

来源ID:

表consulting_customer_service (咨询客服)

编号

名称

数据类型

长度

小数位

允许空值

主键

默认值

说明

1

consulting_customer_service_id

int

10

0

N

Y

咨询客服ID

2

title_name

varchar

64

0

Y

N

标题名称

3

user_information

int

10

0

Y

N

0

用户信息

4

user_name

varchar

64

0

Y

N

用户姓名

5

consultation_content

text

65535

0

Y

N

咨询内容

6

manage_replies

text

65535

0

Y

N

管理回复

7

create_time

datetime

19

0

N

N

CURRENT_TIMESTAMP

创建时间

8

update_time

timestamp

19

0

N

N

CURRENT_TIMESTAMP

更新时间

表hits (用户点击)

编号

名称

数据类型

长度

小数位

允许空值

主键

默认值

说明

1

hits_id

int

10

0

N

Y

点赞ID:

2

user_id

int

10

0

N

N

0

点赞人:

3

create_time

timestamp

19

0

N

N

CURRENT_TIMESTAMP

创建时间:

4

update_time

timestamp

19

0

N

N

CURRENT_TIMESTAMP

更新时间:

5

source_table

varchar

255

0

Y

N

来源表:

6

source_field

varchar

255

0

Y

N

来源字段:

7

source_id

int

10

0

N

N

0

来源ID:

表notice (公告)

编号

名称

数据类型

长度

小数位

允许空值

主键

默认值

说明

1

notice_id

mediumint

8

0

N

Y

公告id:

2

title

varchar

125

0

N

N

标题:

3

content

longtext

2147483647

0

Y

N

正文:

4

create_time

timestamp

19

0

N

N

CURRENT_TIMESTAMP

创建时间:

5

update_time

timestamp

19

0

N

N

CURRENT_TIMESTAMP

更新时间:

表praise (点赞)

编号

名称

数据类型

长度

小数位

允许空值

主键

默认值

说明

1

praise_id

int

10

0

N

Y

点赞ID:

2

user_id

int

10

0

N

N

0

点赞人:

3

create_time

timestamp

19

0

N

N

CURRENT_TIMESTAMP

创建时间:

4

update_time

timestamp

19

0

N

N

CURRENT_TIMESTAMP

更新时间:

5

source_table

varchar

255

0

Y

N

来源表:

6

source_field

varchar

255

0

Y

N

来源字段:

7

source_id

int

10

0

N

N

0

来源ID:

8

status

bit

1

0

N

N

1

点赞状态:1为点赞,0已取消

表regular_users (普通用户)

编号

名称

数据类型

长度

小数位

允许空值

主键

默认值

说明

1

regular_users_id

int

10

0

N

Y

普通用户ID

2

user_name

varchar

64

0

Y

N

用户姓名

3

user_gender

varchar

64

0

Y

N

用户性别

4

contact_phone_number

varchar

16

0

Y

N

联系电话

5

examine_state

varchar

16

0

N

N

已通过

审核状态

6

user_id

int

10

0

N

N

0

用户ID

7

create_time

datetime

19

0

N

N

CURRENT_TIMESTAMP

创建时间

8

update_time

timestamp

19

0

N

N

CURRENT_TIMESTAMP

更新时间

表return_record (还车记录)

编号

名称

数据类型

长度

小数位

允许空值

主键

默认值

说明

1

return_record_id

int

10

0

N

Y

还车记录ID

2

vehicle_number

varchar

64

0

Y

N

车辆编号

3

vehicle_name

varchar

64

0

Y

N

车辆名称

4

vehicle_type

varchar

64

0

Y

N

车辆类型

5

license_plate_number

varchar

64

0

Y

N

车牌号码

6

vehicle_color

varchar

64

0

Y

N

车辆颜色

7

vehicle_rental

varchar

64

0

Y

N

车辆租金

8

vehicle_deposit

varchar

64

0

Y

N

车辆押金

9

user_information

int

10

0

Y

N

0

用户信息

10

user_name

varchar

64

0

Y

N

用户姓名

11

contact_phone_number

varchar

64

0

Y

N

联系电话

12

car_rental_date

date

10

0

Y

N

租车日期

13

car_rental_days

varchar

64

0

Y

N

租车天数

14

total_rental_price

varchar

64

0

Y

N

租车总价

15

return_date

date

10

0

Y

N

还车日期

16

return_remarks

text

65535

0

Y

N

还车备注

17

return_status

varchar

64

0

Y

N

还车状态

18

car_return_reply

text

65535

0

Y

N

还车回复

19

create_time

datetime

19

0

N

N

CURRENT_TIMESTAMP

创建时间

20

update_time

timestamp

19

0

N

N

CURRENT_TIMESTAMP

更新时间

表slides (轮播图)

编号

名称

数据类型

长度

小数位

允许空值

主键

默认值

说明

1

slides_id

int

10

0

N

Y

轮播图ID:

2

title

varchar

64

0

Y

N

标题:

3

content

varchar

255

0

Y

N

内容:

4

url

varchar

255

0

Y

N

链接:

5

img

varchar

255

0

Y

N

轮播图:

6

hits

int

10

0

N

N

0

点击量:

7

create_time

timestamp

19

0

N

N

CURRENT_TIMESTAMP

创建时间:

8

update_time

timestamp

19

0

N

N

CURRENT_TIMESTAMP

更新时间:

表upload (记录上传)

编号

名称

数据类型

长度

小数位

允许空值

主键

默认值

说明

1

upload_id

int

10

0

N

Y

上传ID

2

name

varchar

64

0

Y

N

文件名

3

path

varchar

255

0

Y

N

访问路径

4

file

varchar

255

0

Y

N

文件路径

5

display

varchar

255

0

Y

N

显示顺序

6

father_id

int

10

0

Y

N

0

父级ID

7

dir

varchar

255

0

Y

N

文件夹

8

type

varchar

32

0

Y

N

文件类型

表user (用户账户:用于保存用户登录信息)

编号

名称

数据类型

长度

小数位

允许空值

主键

默认值

说明

1

user_id

mediumint

8

0

N

Y

用户ID:[0,8388607]用户获取其他与用户相关的数据

2

state

smallint

5

0

N

N

1

账户状态:[0,10](1可用|2异常|3已冻结|4已注销)

3

user_group

varchar

32

0

Y

N

所在用户组:[0,32767]决定用户身份和权限

4

login_time

timestamp

19

0

N

N

CURRENT_TIMESTAMP

上次登录时间:

5

phone

varchar

11

0

Y

N

手机号码:[0,11]用户的手机号码,用于找回密码时或登录时

6

phone_state

smallint

5

0

N

N

0

手机认证:[0,1](0未认证|1审核中|2已认证)

7

username

varchar

16

0

N

N

用户名:[0,16]用户登录时所用的账户名称

8

nickname

varchar

16

0

Y

N

昵称:[0,16]

9

password

varchar

64

0

N

N

密码:[0,32]用户登录所需的密码,由6-16位数字或英文组成

10

email

varchar

64

0

Y

N

邮箱:[0,64]用户的邮箱,用于找回密码时或登录时

11

email_state

smallint

5

0

N

N

0

邮箱认证:[0,1](0未认证|1审核中|2已认证)

12

avatar

varchar

255

0

Y

N

头像地址:[0,255]

13

open_id

varchar

255

0

Y

N

针对获取用户信息字段

14

create_time

timestamp

19

0

N

N

CURRENT_TIMESTAMP

创建时间:

15

vip_level

varchar

255

0

Y

N

会员等级

16

vip_discount

double

11

2

Y

N

0.00

会员折扣

表user_group (用户组:用于用户前端身份和鉴权)

编号

名称

数据类型

长度

小数位

允许空值

主键

默认值

说明

1

group_id

mediumint

8

0

N

Y

用户组ID:[0,8388607]

2

display

smallint

5

0

N

N

100

表现顺序:[0,1000]

3

name

varchar

16

0

N

N

名称:[0,16]

4

description

varchar

255

0

Y

N

描述:[0,255]描述该用户组的特点或权限范围

5

source_table

varchar

255

0

Y

N

来源表:

6

source_field

varchar

255

0

Y

N

来源字段:

7

source_id

int

10

0

N

N

0

来源ID:

8

register

smallint

5

0

Y

N

0

注册位置:

9

create_time

timestamp

19

0

N

N

CURRENT_TIMESTAMP

创建时间:

10

update_time

timestamp

19

0

N

N

CURRENT_TIMESTAMP

更新时间:

表vehicle_information (车辆信息)

编号

名称

数据类型

长度

小数位

允许空值

主键

默认值

说明

1

vehicle_information_id

int

10

0

N

Y

车辆信息ID

2

vehicle_number

varchar

64

0

Y

N

车辆编号

3

vehicle_name

varchar

64

0

Y

N

车辆名称

4

vehicle_type

varchar

64

0

Y

N

车辆类型

5

license_plate_number

varchar

64

0

Y

N

车牌号码

6

vehicle_brand

varchar

64

0

Y

N

车辆品牌

7

registration_date

date

10

0

Y

N

登记日期

8

vehicle_color

varchar

64

0

Y

N

车辆颜色

9

shift_method

varchar

64

0

Y

N

换挡方式

10

number_of_seats

varchar

64

0

Y

N

座位数量

11

vehicle_rental

int

10

0

Y

N

0

车辆租金

12

vehicle_deposit

int

10

0

Y

N

0

车辆押金

13

vehicle_images

varchar

255

0

Y

N

车辆图片

14

vehicle_introduction

longtext

2147483647

0

Y

N

车辆介绍

15

hits

int

10

0

N

N

0

点击数

16

praise_len

int

10

0

N

N

0

点赞数

17

recommend

int

10

0

N

N

0

智能推荐

18

create_time

datetime

19

0

N

N

CURRENT_TIMESTAMP

创建时间

19

update_time

timestamp

19

0

N

N

CURRENT_TIMESTAMP

更新时间

表vehicle_type (车辆类型)

编号

名称

数据类型

长度

小数位

允许空值

主键

默认值

说明

1

vehicle_type_id

int

10

0

N

Y

车辆类型ID

2

vehicle_type

varchar

64

0

Y

N

车辆类型

3

create_time

datetime

19

0

N

N

CURRENT_TIMESTAMP

创建时间

4

update_time

timestamp

19

0

N

N

CURRENT_TIMESTAMP

更新时间

4.4本章小结

在二手车租赁管理系统的需求分析阶段,着重考虑系统的整体结构和功能模块设计。通过建立E-R模型和数据库逻辑系统设计,完毕了数据库系统的设计工作。这一过程涵盖了系统的数据结构、关系模型和数据流程,为数据库设计献出了清晰的指导和基础。这些设计工作确保了数据库系统能够有效地支持系统的功能需求,保障资料的完整性和一致性,为用户提供稳定可靠的使用体验。

5 二手车租赁管理系统关键模块的设计与实现

二手车租赁管理系统的详细设计与实现关键是根据前面的二手车租赁管理系统的需求分析和二手车租赁管理系统的总体设计来设计页面并实现业务逻辑。

5.1登录模块

管理员、用户在登录界面输入账号+密码,完成验证,点击“登录”按钮,系统在用户数据库表中会对管理员、用户的账号进行匹配,账号+密码正确的话,就会登录到系统中各个用户的主管理界面,否则提示对应的信息,返回到登录的界面,其主界面展示如下图所示。

图5.1 登录界面图

用户登录的关键代码如下。

/**

* 登录

* @param data

* @param httpServletRequest

* @return

*/

@PostMapping("login")

public Map<String, Object> login(@RequestBody Map<String, String> data, HttpServletRequest httpServletRequest) {

log.info("[执行登录接口]");

String username = data.get("username");

String email = data.get("email");

String phone = data.get("phone");

String password = data.get("password");

List resultList = null;

Map<String, String> map = new HashMap<>();

if(username != null && "".equals(username) == false){

map.put("username", username);

resultList = service.select(map, new HashMap<>()).getResultList();

}

else if(email != null && "".equals(email) == false){

map.put("email", email);

resultList = service.select(map, new HashMap<>()).getResultList();

}

else if(phone != null && "".equals(phone) == false){

map.put("phone", phone);

resultList = service.select(map, new HashMap<>()).getResultList();

}else{

return error(30000, "账号或密码不能为空");

}

if (resultList == null || password == null) {

return error(30000, "账号或密码不能为空");

}

//判断是否有这个用户

if (resultList.size()<=0){

return error(30000,"用户不存在");

}

User byUsername = (User) resultList.get(0)

5.2注册模块

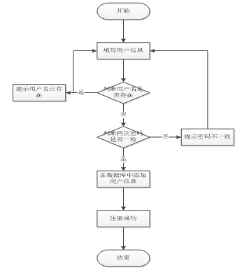
注册模块满足用户两部分,当用户想要进行相关信息的查询管理的时候,就必须进行登录,如果没有账号的话,在登录界面,点击“注册”按钮就会跳转到注册的界面,根据提示填写好注册信息,添加提交,注册的信息在数据库中就添加做完了,然后再输入填写好的账号和密码进行登录,家长用户注册其主界面展示如下图所示。

图5.2 注册界面图

用户注册的关键代码如下。

/**

* 注册

* @param user

* @return

*/

@PostMapping("register")

public Map<String, Object> signUp(@RequestBody User user) {

// 查询用户

Map<String, String> query = new HashMap<>();

Map<String,Object> map = JSON.parseObject(JSON.toJSONString(user));

query.put("username",user.getUsername());

List list = service.selectBaseList(service.select(query, new HashMap<>()));

if (list.size()>0){

return error(30000, "用户已存在");

}

map.put("password",service.encryption(String.valueOf(map.get("password"))));

service.insert(map);

return success(1);

}

5.3密码修改模块

密码修改模块允许用户在需要时更改其登录密码,以确保账户安全。用户可以通过验证身份后,输入新密码并确认,下面的图片展示的就是该板块对应的界面。

图5.3 密码修改界面图

5.4系统用户模块

管理员可以对注册的用户进行审核,也可以在后台进行用户的添加。界面如下图所示。

图5.4 系统用户界面图

系统用户关键代码如下:

@RequestMapping(value = {"/avg_group", "/avg"})

public Map<String, Object> avg(HttpServletRequest request) {

Query count = service.avg(service.readQuery(request), service.readConfig(request));

return success(count.getResultList());

}

module.exports = {

Auth

};

5.5车辆信息模块

车辆信息:用户查看车辆信息列表的所有信息,包括租车记录信息,输入关键字进行下拉搜索。界面如下图所示。

图5.5车辆信息界面图

5.6新闻资讯模块

新闻资讯:查看新闻资讯的详细信息,包括内容介绍。可以进行点赞、收藏和评论。界面如下图所示。

图5.6 新闻资讯界面图

5.7租车记录管理模块

租车记录管理:管理点击“租车记录管理”这一菜单的时候,会出现租车记录列表子菜单,行对这个模块进行增删改查操作。界面如下图所示。

图5.7租车记录列表界面图

租车记录关键代码如下。

@PostMapping("/add")

@Transactional

public Map<String, Object> add(HttpServletRequest request) throws IOException {

service.insert(service.readBody(request.getReader()));

return success(1);

}

public Map<String, Object> addMap(Map<String,Object> map){

service.insert(map);

return success(1);

5.8轮播图管理模块

轮播图管理:管理员对系统前台轮播图以及公告栏进行增删改查,方便用户进行查看。界面如下图所示。

图5.8轮播图管理界面图

5.9咨询客服管理模块

咨询客服管理:管理员可以对咨询客服进行增删改查,方便用户进行查看。界面如下图所示。

图5.9咨询客服界面图

5.10资源管理模块

通过资源管理包括新闻资讯和新闻分类两部分,管理员可以在新闻资讯模块对车辆相关资讯进行管理,包括添加资讯、修改资讯信息、删除资讯等操作;在新闻分类模块能够对新闻进行分类管理,方便用户浏览和查询,资源管理界面如下图所示。

图5.10新闻资讯界面图

图5.11新闻分类界面图

5.11本章小结

本章根据架构作用的划分,包括对整个二手车租赁管理系统关键模块的设计与实现。主要是对系统功能以及服务模块的现实展示。

6系统测试

6.1 系统测试用例

框架测试包括:用户登录功能测试、新闻资讯查看、租车记录列表添加、通知公告搜索、密码修改、车辆评论功能测试,如表6-1、6-2、6-3、6-4、6-5所示:

用户登录功能测试:

用例名称

用户登录系统

输入正确的用户名和密码

1. 进入登录页面<br>2. 输入正确的用户名和密码<br>3. 点击登录按钮

输入错误的用户名

1. 进入登录页面<br>2. 输入错误的用户名和正确的密码<br>3. 点击登录按钮

输入错误的密码

1. 进入登录页面<br>2. 输入正确的用户名和错误的密码<br>3. 点击登录按钮

输入空的用户名和密码

1. 进入登录页面<br>2. 不输入用户名和密码,直接点击登录按钮

输入特殊字符的用户名和密码

1. 进入登录页面<br>2. 输入具备特殊字符的用户名和密码<br>3. 点击登录按钮

表6-1 用户登录功能测试表

新闻资讯查看功能测试:

用例名称

新闻资讯查看

目的

测试新闻资讯查看功能

前提

测试流程

点击教学课程

预期结果

可以查看到所有新闻资讯

实际结果

实际结果与预期结果一致

表6-2 新闻资讯查看功能测试表

租车记录列表添加界面测试:

用例名称

添加租车记录列表测试用例

目的

测试租车记录列表添加机制

前提

用户正常登录情况下

测试流程

1)点击租车记录列表,然后点击添加后并填写信息。

2)点击进行提交。

预期结果

提交以后,页面首页会显示新的租车记录列表

实际结果

实际结果与预期结果一致

表6-3 租车记录列表界面测试表

通知公告搜索功能测试:

用例名称

通知公告搜索测试

目的

测试通知公告搜索效果

前提

测试流程

1)在搜索框填入搜索关键字。

2)点击搜索按钮。

预期结果

页面显示囊括有搜索关键字的通知公告

实际结果

实际结果与预期结果一致

表6-4通知公告搜索功能测试表

密码修改搜索功能测试:

用例名称

密码修改测试用例

输入正确的原密码和新密码

1. 进入密码修改页面<br>2. 输入正确的原密码和新密码<br>3. 点击确认修改按钮

输入错误的原密码

1. 进入密码修改页面<br>2. 输入错误的原密码和新密码<br>3. 点击确认修改按钮

输入与原密码相同的新密码

1. 进入密码修改页面<br>2. 输入正确的原密码和与原密码相同的新密码<br>3. 点击确认修改按钮

输入格式不正确的新密码

1. 进入密码修改页面<br>2. 输入正确的原密码和格式不正确的新密码<br>3. 点击确认修改按钮

输入空的新密码

1. 进入密码修改页面<br>2. 输入正确的原密码和空的新密码<br>3. 点击确认修改按钮

表6-5 密码修改功能测试表

6.2 系统测试结果

通过编写二手车租赁管理系统的测试用例,已经检测完毕用户登录功能测试、新闻资讯查看、租车记录列表添加、通知公告搜索、密码修改功能测试,通过这些测试为二手车租赁管理系统的后期推广运营提供了强力的工艺支撑。

6.3 本章小结

对系统的部分界面进行测试并对主要功能进行测试,包括户登录功能、新闻资讯、租车记录列表、通知公告、密码修改、车辆评论功能测试,取得阶段性成功。就是本章主要

结论

首先,Spring Boot框架的引入极大地简化了二手车租赁管理系统的开发流程。借助其自动配置和飞快制作的特性,我们能够迅速搭建起一个稳定、高效的系统架构,从而降低了开发成本和时间。这不仅提高了我们的工作效率,也为系统的后期维护和扩展给出了便利。

其次,该系统在功能设计上充分考虑了二手车租赁行业的实际需求。借助达成车辆信息管理、车辆类型管理、租车记录管理、还车记录管理以及咨询客服管理等核心功能,框架能够全面覆盖二手车租赁的各个环节,为租赁企业给予了全方位的管理支持。同时,框架的用户界面设计简洁明了,操作便捷,为用户提供了良好的运用体验。

此外,体系在数据安全和稳定性方面也表现出色。我们采用了多种安全机制来保护用户数据的安全,如资料加密、访问控制等。同时,通过严格的测试和优化,我们确保了框架的稳定性和可靠性,即使在高峰时段也能保持流畅的运行。

最后,该系统不仅为二手车租赁企业带来了显著的管理效益,也为整个行业树立了标杆。通过引入先进的科技和管理理念,推动了二手车租赁行业的数字化转型和升级。未来,随着技术的不断进步和市场的不断变化,将继续优化和完善该系统,为二手车租赁行业提供更加高效、智能的管理解决方案。

参考文献

[1]刘广超,朱志刚,刘焕江,等. Java编程语言在高校课程网站建设中的应用 [J]. 网络安全技能与应用, 2024, (05): 66-68.

[2]Birsyada I M ,Utami W N . Social construction of kentongan for disaster risk reduction in highland java and its potential for educational tool [J]. Heliyon, 2024, 10 (9): e30081-.

[3]Sri D H ,Budi S W ,J. S D S , et al. Co-seismic deformation and related hazards associated with the 2022 Mw 5.6 Cianjur earthquake in West Java, Indonesia: insights from combined seismological analysis, DInSAR, and geomorphological investigations [J]. Geoenvironmental Disasters, 2024, 11 (1):

[4]Zakia K S ,Vaibhav A ,Yin T C . Using software metrics for predicting vulnerable classes in java and python based systems [J]. Information Security Journal: A Global Perspective, 2024, 33 (3): 251-267.

[5]赵慧,温艳冬. 基于对分课堂的Java语言程序设计课程合作学习模式 [J]. 计算机教育, 2024, (04): 204-208. DOI:10.16512/j.cnki.jsjjy.2024.04.039.

[6]万志强. 基于Java语言的地铁数据库网站设计与实现 [J]. 现代信息科技, 2024, 8 (07): 25-29. DOI:10.19850/j.cnki.2096-4706.2024.07.006.

[7]李程,胡五音. Java编程语言在计算机软件开发中的应用 [J]. 电子技术, 2024, 53 (03): 66-67.

[8]林苗. 国有企业房产租赁管理探究 [J]. 投资与创业, 2024, 35 (05): 101-103.

[9]董天勇. 浅谈单体液压支柱集中统一租赁管理的优势 [J]. 中国设备工程, 2024, (05): 18-20.

[10]粟梁. 基于Java的汽车租赁管理系统 [J]. 电脑编程技巧与维护, 2024, (01): 43-45+52. DOI:10.16184/j.cnki.comprg.2024.01.035.

[11]蔡晓莹. 互联网+大数据助力太原市住房租赁市场精细管理 [J]. 中国建设信息化, 2024, (01): 54-56.

[12]秦燕玲. 金融监管总局拟强化金融租赁公司管理[N]. 证券时报, 2024-01-06 (A02). DOI:10.38329/n.cnki.nzjsb.2024.000069.

[13]马宁,荣瑶,董硕,等. 大型综合医院支气管镜集中租赁管理模式对设备周转率的影响 [J]. 中国医疗设备, 2023, 38 (11): 133-139.

[14]牛柏旸. 施工企业物资设备租赁管理模式分析 [J]. 建筑工程与设计, 2023, 2 (10):

[15]东莞市互联网租赁自行车管理办法[N]. 东莞日报, 2023-09-25 (A07). DOI:10.28181/n.cnki.ndgrb.2023.002065.

[16]公务出行一键“拼车”——公务用车社会化租赁管理的泰州实践 [J]. 中国机关后勤, 2023, (09): 46-47.

[17]刘毓然. 我市出台主城区互联网租赁自行车管理办法(暂行)[N]. 广安日报, 2021-08-30 (001). DOI:10.28248/n.cnki.ngarb.2021.002245.

[18]我市出台互联网租赁自行车管理办法[N]. 太行日报, 2021-08-12 (003). DOI:10.28778/n.cnki.ntarb.2021.001327.

[19]Ufloatz Pty Ltd.; "Method And System For Watercraft Lease Management" in Patent Application Approval Process (USPTO 20200234363) [J]. Computer Technology Journal, 2020, 1513-.

[20]Vacation Rental Housekeeping Professionals and Vacation Rental Management Association Release New Cleaning Guidelines [J]. Manufacturing Close - Up, 2020.

致 谢

在成功达成基于Spring Boot的二手车租赁管理系统的过程中,我深感感激和喜悦。首先,我要向我的导师和团队成员表示衷心的感谢。导师的悉心指导和专业建议让我在创建过程中少走了许多弯路,他们的严谨治学态度和对科技的不懈追求给了我极大的鼓舞。团队成员之间的紧密合作和相互支持,使得我们能够共同面对挑战,攻克难题,最终实现了这个项目的顺利完成。

同时,我也要感谢所有为我提供支援和支持的人。无论是工艺上的指导,还是资源上的支持,都为我项目的推进提供了重要的帮助。特殊要感谢那些与我共同讨论问题、分享经验的同行和朋友们,他们的见解和建议让我受益匪浅。

最后,我要感谢Spring Boot社区和所有开源方案的贡献者。正是他们无私的奉献和持续的努力,使得Spring Boot这样的优秀框架得以诞生和发展,为我们开发者提供了强大的承受和帮助。在未来的学习和工作中,我将继续深入学习Spring Boot和其他相关技术,不断提升自己的技术水平和能力,为二手车租赁行业贡献更多的价值。

整理归纳不易,点击「分享」和「在看」让更多有需要的人看到,谢谢!

免费领取项目源码,请关注❥点赞收藏并私信博主,谢谢

本文来自互联网用户投稿,该文观点仅代表作者本人,不代表本站立场。本站仅提供信息存储空间服务,不拥有所有权,不承担相关法律责任。如若转载,请注明出处:http://www.mzph.cn/news/995441.shtml

如若内容造成侵权/违法违规/事实不符,请联系多彩编程网进行投诉反馈email:809451989@qq.com,一经查实,立即删除!

相关文章

2025年唐老狮深度解析:游戏开发课的实效教学逻辑

本文将从教学模式与学习效果维度出发,为读者提供一个有针对性的客观参考。 唐老狮是游戏开发教学领域极具口碑的知名UP主,专注于Unity、UE4游戏开发课程教学,其官方网站“游习堂”(www.yxtown.com)及B站、小红书、…

Thinkphp---配置路由访问控制器

记录下配置路由访问不同模块控制器的方法:代码机构示例:默认的批量配置访问路由:// 示例 statistics/index/statistics/datas Route::group(index,function(){Route::group(statistics,function(){Route::get(/data…

2025年12月阳光房遮阳棚优质厂家推荐,电动凉亭遮阳棚、防风帘遮阳棚、防蚊帘遮阳棚、小型遮雨棚、移动遮雨棚、金属遮雨棚、聚焦舒适节能解锁惬意户外空间

在户外休闲场景多元化、阳光房应用普及化的当下,遮阳系统已从单一的防晒工具,升级为兼顾舒适体验、节能降耗与空间美学的核心装备。2025 年,随着居民对户外生活品质要求提升、商业场景遮阳需求扩容,遮阳系统市场规…

PROFILE

在下是一个CS爱好者,尤其对该专业学科基础感兴趣,对算法领域也有所涉猎,平时的爱好是打瓦、画画和吉他🎸,最喜欢的歌手是赵雷和张杰。欢迎来到我的博客,其实我自己之前有博客,但是里面会比较杂乱无章,不过感兴…

day29-RAG实操

RAG 一、RAG技术介绍 RAG,Retrieval-Augmented Generation,也被称作检索增强生成技术,最早在 Facebook AI(Meta AI)在 2020 年发表的论文《Retrieval-Augmented Generation for Knowledge-Intensive NLP Tasks》中…

java 多线程deubg调试

主线程设置断点 子线程设置断点 点击子线程设置 thead, make defalut 让主线程把子线程先启动起来 子线程还没启动子线程已经启动 切换子线程运行, 进入子线程调试

day14-影刀获取抖音评论-微信自动发消息

今日内容 1 抖音视频评论写入excel 1.1 目标 # 1 母婴类--视频博主-抖音搜索 母婴 ---》排名前10的视频---》评论获取# 2 给定一个抖音视频地址--》获取抖音评论:评论人,评论时间,评论内容---》写入到excel中1.2 步…

您的能源预算,是否正被“异常气温”悄悄透支?智慧气象助力实现精准能耗管理 - 教程

pre { white-space: pre !important; word-wrap: normal !important; overflow-x: auto !important; display: block !important; font-family: "Consolas", "Monaco", "Courier New", …

2025年热门的国标止水钢板高评价厂家推荐榜

2025年热门的国标止水钢板高评价厂家推荐榜行业背景与市场趋势随着我国基础设施建设的持续投入和建筑防水要求的不断提高,国标止水钢板作为建筑工程中不可或缺的防水材料,市场需求呈现稳步增长态势。根据中国建筑防水…

2025年12月安检门厂家推荐:广东中安技术,手机安检门、贵金属安检门、探铜安检门、高精度安检门、半导体芯片安检门、多场景精准安检解决方案领航者

随着公共安全意识提升、各行业合规要求强化及安检技术智能化升级,安检门已从传统安防场景逐步普及至食品加工、半导体制造、保密场所、贵金属加工等多个领域,2025 年市场需求预计持续增长。但市场扩张也带来厂商技术…

2025短片产业“效率革命”,AI如何让编剧摆脱“无效内卷”?

【引言】2025 年,短剧行业迈入“拼质量、拼效率”的时代,一边是 120 万剧本的市场需求,一边是编剧“改稿 3 天、审稿 1 周、退稿无理由”的尴尬,创一 AI 是“2025 年最佳短剧 AI 工具”,用技术击破行业效率瓶颈。…

2025年知名的夜光石自发光材料/自发光材料厂家选购指南与推荐

2025年知名的夜光石自发光材料/自发光材料厂家选购指南与推荐行业背景与市场趋势随着全球城市化进程加速和绿色环保理念深入人心,自发光材料行业正迎来前所未有的发展机遇。夜光石作为一种新型环保自发光材料,凭借其…

day15-影刀对接Coze实现微信自动回复

今日内容 0 抖音评论写入excel-bug # 1 任何软件都是有bug,只是没被发现- 支付宝,微信--》他们有没有bug?-他们知道--》并没修复的bug就非常多-他们至今没发现的bug---》漏洞挖掘工程师# 2 问题:拿到抖音某个视频,…

完整教程:MySQL 全体系深度解析(存储引擎、事务、日志、MVCC、锁、索引、执行计划、复制、调优)

完整教程:MySQL 全体系深度解析(存储引擎、事务、日志、MVCC、锁、索引、执行计划、复制、调优)2025-12-09 19:30 tlnshuju 阅读(0) 评论(0) 收藏 举报pre { white-space: pre !important; word-wrap: normal !…

2025年热门的流延机设备/高分子材料流延机厂家最新权威推荐排行榜

2025年热门的流延机设备/高分子材料流延机厂家权威推荐排行榜行业背景与市场趋势流延机作为高分子材料加工领域的关键设备,近年来随着新能源、电子封装、特种材料等行业的快速发展,市场需求持续增长。2024-2025年,全…

2025年热门的240KW充电桩/新能源充电桩厂家最新权威推荐排行榜

2025年热门的240KW充电桩/新能源充电桩厂家权威推荐排行榜 行业背景与市场趋势 随着全球碳中和目标的推进,新能源汽车市场迎来爆发式增长。据国际能源署(IEA)预测,2025年全球新能源汽车保有量将突破2亿辆,配套…

LMCache:基于KV缓存复用的LLM推理优化方案

LLM推理服务中,(Time-To-First-Token) 一直是个核心指标。用户发起请求到看见第一个token输出,这段时间越短体验越好,但实际部署中往往存在各种问题。 LMCache针对TTFT提出了一套KV缓存持久化与复用的方案。项目开…

2025年12月冲床静音房厂家最新推荐:常州双静环保,设备静音房、测试静音房、冲床隔音房、设备隔音房、测试隔音房、解决方案新标准

随着制造业转型升级与环保要求不断提升,工业噪声治理已成为塑料、五金、测试、机械加工等多个行业关注的焦点。2025年,静音房、隔音房等噪声控制设备市场需求持续增长,但市场上产品性能参差不齐,企业在选购时往往面…

2025年比较好的衣物护理机厂家最新TOP实力排行

2025年比较好的衣物护理机厂家TOP实力排行 开篇:行业背景与市场趋势 随着智能家居市场的快速发展,衣物护理机作为新兴家电品类,正逐渐成为现代家庭的必备产品。2025年,消费者对衣物护理的需求不再局限于简单的洗…

2025年热门的铝合金隔热条厂家推荐及采购指南

2025年热门的铝合金隔热条厂家推荐及采购指南 行业背景与市场趋势 随着全球建筑行业对节能环保要求的不断提高,铝合金隔热条作为门窗幕墙系统的关键部件,市场需求持续增长。隔热条的主要功能是阻断铝型材的热传导,…