go net/http 学习笔记

news/2025/12/7 14:37:21/文章来源:https://www.cnblogs.com/xingzheanan/p/19318109

概述

在使用 Go 开发时几乎都会用到 net/http 标准库。但是,对库的内部实现不了解,仅限于会用。遇到问题容易懵,比如:

  • 长连接和短连接有什么区别?具体什么实现原理?
  • net/http 如何处理并发请求?
  • net/http 有用到缓存吗?缓存用来干什么?
  • ......

单个问题各个击破,不如深入梳理下 net/http 标准库一网打尽。本文将深入学习 net/http 标准库,力图做到知其然知其所以然。

服务端

源码走读

先看一段服务端示例代码:

func helloHandler(w http.ResponseWriter, r *http.Request) {  // 向客户端写入响应内容  fmt.Fprint(w, "Hello I am server 3")  
}  func main() {  // 创建自定义的ServeMux实例  mux := http.NewServeMux()  // 在mux上注册路由和处理函数  mux.HandleFunc("/", helloHandler)  // 启动服务器并监听12302端口,使用自定义的mux作为handler  fmt.Println("Server is listening on port 12302...")  if err := http.ListenAndServe(":12302", mux); err != nil {  // 错误处理  fmt.Printf("Failed to start server: %v\n", err)  }  
}

示例中有几类概念需要介绍。

多路复用器 http.ServeMux

type ServeMux struct {  mu     sync.RWMutex  // 多路复用器锁tree   routingNode   // 路由节点,用来存储路由 pattern 和对应的 handler... 
}

路由处理器 handler

handler 是一个实现 func(ResponseWriter, *Request) 函数接口的函数,用来处理请求。

流程

服务端启动需要经过以下流程。

1) 创建多路复用器

创建自定义 http.ServeMux 多路复用器,如果不创建的话,则会使用默认 http.DefaultServeMux 多路复用器:

// NewServeMux allocates and returns a new [ServeMux].  
func NewServeMux() *ServeMux {  return &ServeMux{}  
}var DefaultServeMux = &defaultServeMux  var defaultServeMux ServeMux

2) 注册路由处理器

调用多路复用器的 HandleFunc 方法注册路由处理器:

func (mux *ServeMux) HandleFunc(pattern string, handler func(ResponseWriter, *Request)) {  if use121 {  mux.mux121.handleFunc(pattern, handler)  } else {  // 将 pattern 和路由处理器注册到多路复用器 mux.register(pattern, HandlerFunc(handler))  }  
}

注册的过程实际是将 patternhandler 的映射关系写入 ServeMux.tree 中。可以根据请求的 patternServeMux.tree 中获取对应的 handler

3)监听服务

调用 http.ListenAndServe 监听服务:

func ListenAndServe(addr string, handler Handler) error {  server := &Server{Addr: addr, Handler: handler}  return server.ListenAndServe()  
}func (s *Server) ListenAndServe() error {  ...// 调用 net.Listen 获取 listenerln, err := net.Listen("tcp", addr)  if err != nil {  return err  }  return s.Serve(ln)  
}func (s *Server) Serve(l net.Listener) error {...for {  // Accept waits for and returns the next connection to the listener.rw, err := l.Accept()...c := s.newConn(rw)  // 异步启动协程处理请求go c.serve(connCtx)  }  
}

监听服务监听到请求后会异步调用 conn.serve 启动协程处理请求:

func (c *conn) serve(ctx context.Context) {for {  // 读请求w, err := c.readRequest(ctx)...// 调用多路复用器的 ServeHTTP 方法处理请求serverHandler{c.server}.ServeHTTP(w, w.req)...
}func (sh serverHandler) ServeHTTP(rw ResponseWriter, req *Request) {  // 如果多路复用器为空,则用默认多路复用器handler := sh.srv.Handler  if handler == nil {  handler = DefaultServeMux  }  ... handler.ServeHTTP(rw, req)  
}func (mux *ServeMux) ServeHTTP(w ResponseWriter, r *Request) {  ...var h Handler  if use121 {  h, _ = mux.mux121.findHandler(r)  } else {  // 根据请求从多路复用器找到请求 pattern 对应的路由处理器h, r.Pattern, r.pat, r.matches = mux.findHandler(r)  }// 调用路由处理器的 ServeHTTP 方法处理请求  h.ServeHTTP(w, r)  
}

服务端的处理流程并不复杂,主要是注册路由处理器和回调路由处理器过程,流程图就不画了,接下来介绍客户端的处理逻辑,这是比较复杂的部分。

客户端

核心数据结构

Client

type Client struct {// 通信模块,负责和服务端建立通信Transport RoundTripper// Cookie 模块,负责管理 CookieJar CookieJar// 超时时间,这个时间是请求处理的总超时时间Timeout time.Duration

RoundTripper

type RoundTripper interface {RoundTrip(*Request) (*Response, error)  
}

RoundTripper 是通信模块的 interface,需要实现方法 Roundtrip。通过传入请求 Request,与服务端交互后获得响应 Response

http.Transport

type Transport struct {  idleMu       sync.Mutex  ... // 空闲连接,实现复用,每个连接只能被一个请求使用idleConn     map[connectMethodKey][]*persistConn // 等待连接队列,需要等待的连接请求会放到 idleConnWait 中idleConnWait map[connectMethodKey]wantConnQueue  // 空闲连接 lru,结合 idleConn 根据连接时间管理连接idleLRU      connLRU// 建立长连接开关,如果为 true 则不复用连接DisableKeepAlives bool

Transport 是实现了 RoundTripper 接口的方法,是用于通信的模块。

源码走读

客户端请求的示例如下:

func main() {resp, err := client.Get("http://localhost:12302/")  if err != nil {  // 错误处理  fmt.Printf("Failed to send request: %v\n", err)  return  }  // 读取响应体内容  body, err := io.ReadAll(resp.Body)  if err != nil {  // 错误处理  fmt.Printf("Failed to read response body: %v\n", err)  return  }  // 打印服务器返回的响应内容  fmt.Printf("Server response: %s\n", body)  if err := resp.Body.Close(); err != nil {  fmt.Printf("Failed to close response body: %v\n", err)  }  
}

请求服务端

client.Get 调用 api 请求服务端,获取响应。

func (c *Client) Get(url string) (resp *Response, err error) {  // 构造请求体 requestreq, err := NewRequest("GET", url, nil)  if err != nil {  return nil, err  }  // 调用 client.Do(req) 获取响应return c.Do(req)  
}func (c *Client) Do(req *Request) (*Response, error) {  return c.do(req)  
}func (c *Client) do(req *Request) (retres *Response, reterr error) {...for {...// 调用 client.send() 获取响应if resp, didTimeout, err = c.send(req, deadline); err != nil {...}...
}

客户端调用 client.send() 发送请求到服务端,获取响应。

func (c *Client) send(req *Request, deadline time.Time) (resp *Response, didTimeout func() bool, err error) {  ...resp, didTimeout, err = send(req, c.transport(), deadline)  if err != nil {  return nil, didTimeout, err  }  ... return resp, nil, nil  
}func send(ireq *Request, rt RoundTripper, deadline time.Time) (resp *Response, didTimeout func() bool, err error) {  ...// 通信模块 Transport.RoundTrip resp, err = rt.RoundTrip(req)  if err != nil {...}...
}

通信模块 Transport 开始接管通信过程。

func (t *Transport) RoundTrip(req *Request) (*Response, error) {  return t.roundTrip(req)  
}func (t *Transport) roundTrip(req *Request) (_ *Response, err error) {...// 获取连接pconn, err := t.getConn(treq, cm)var resp *Response  if pconn.alt != nil {  // HTTP/2 path.  resp, err = pconn.alt.RoundTrip(req)  } else {  // 调用连接的 roundTrip 方法获取服务端响应resp, err = pconn.roundTrip(treq)  }...
}

Transport.roundTrip 方法是这里的重点。主要包括两大逻辑:

  1. 调用 Transport.getConn 获取连接;
  2. 调用连接的 roundTrip 方法获取响应;

获取连接

func (t *Transport) getConn(treq *transportRequest, cm connectMethod) (_ *persistConn, err error) {...// 构造连接请求对象 wantConnw := &wantConn{  cm:         cm,  key:        cm.key(),  ctx:        dialCtx,  cancelCtx:  dialCancel,  result:     make(chan connOrError, 1),  beforeDial: testHookPrePendingDial,  afterDial:  testHookPostPendingDial,  }  defer func() {  if err != nil {  w.cancel(t, err)  }  }()// 获取连接if delivered := t.queueForIdleConn(w); !delivered {  t.queueForDial(w)  }// 异步获取结果并处理 contextselect {  case r := <-w.result:...return r.pc, r.errcase <-treq.ctx.Done():...}
}

Transport.getConn 首先构造连接请求对象 wantConn,然后根据 wantConn 调用 Transport.queueForIdleConn 获取连接。如果获取不到,调用 t.queueForDial 创建连接。

获取连接的过程是异步的,个人理解是创建连接的时间是不确定的,可以根据 context 上下文实现优雅退出,防止阻塞。

func (t *Transport) queueForIdleConn(w *wantConn) (delivered bool) {  // 如果 disable keep alive 则返回if t.DisableKeepAlives {  return false  }...// 判断连接是否存在于 Transport 中// 如果存在则复用连接,如果不存在则创建连接if list, ok := t.idleConn[w.key]; ok {stop := false  delivered := falsefor len(list) > 0 && !stop {// 复用连接pconn := list[len(list)-1]...delivered = w.tryDeliver(pconn, nil, pconn.idleAt)if delivered {...}}// 更新 Transport.idleConn// 同一个连接不能被多个请求使用,所以这里要删除 idleConn 中的连接if len(list) > 0 {  t.idleConn[w.key] = list  } else {  delete(t.idleConn, w.key)  }  if stop {  return delivered  }  }// 连接不存在于 Transport.idleConn 中// 将 wantConn 加入到 Transport.idleConnWait 队列中,等待连接if t.idleConnWait == nil {  t.idleConnWait = make(map[connectMethodKey]wantConnQueue)  }  q := t.idleConnWait[w.key]  q.cleanFrontNotWaiting()  q.pushBack(w)  t.idleConnWait[w.key] = q  return false
}

Transport.queueForIdleConn 判断 Transport.idleConn 是否有空闲连接,如果有则调用 wantConn.tryDeliver 传递连接:

func (w *wantConn) tryDeliver(pc *persistConn, err error, idleAt time.Time) bool {  w.mu.Lock()  defer w.mu.Unlock()  ...// 实际是往 wantConn.result 通道中写 connOrError 对象,该对象中包括连接 pcw.result <- connOrError{pc: pc, err: err, idleAt: idleAt}  close(w.result)  return true  
}

如果 Transport.idleConn 没有连接,则将 wantConn 加入等待队列 Transport.idleConnWait。然后调用 Transport.queueForDial 创建连接。

func (t *Transport) queueForDial(w *wantConn) {...// 判断连接请求是否达到 Transport.connsPerHost 上限if n := t.connsPerHost[w.key]; n < t.MaxConnsPerHost {  if t.connsPerHost == nil {  t.connsPerHost = make(map[connectMethodKey]int)  }  t.connsPerHost[w.key] = n + 1  // 如果没到请求上限,创建连接t.startDialConnForLocked(w)  return  }...// 如果达到请求上限,将请求加入等待队列if t.connsPerHostWait == nil {  t.connsPerHostWait = make(map[connectMethodKey]wantConnQueue)  }  q := t.connsPerHostWait[w.key]  q.cleanFrontNotWaiting()  q.pushBack(w)  t.connsPerHostWait[w.key] = q
}

Transport.queueForDial 判断连接是否达到 Transport.connsPerHost 上限。如果达到则将连接请求加入等待队列,如果未达到则调用 Transport.startDialConnForLocked 创建连接。

func (t *Transport) startDialConnForLocked(w *wantConn) {  ... go func() {  // 调用 Transport.dialConnFor 创建连接t.dialConnFor(w)  t.connsPerHostMu.Lock()  defer t.connsPerHostMu.Unlock()  w.cancelCtx = nil  }()  
}func (t *Transport) dialConnFor(w *wantConn) {  ...// 调用 Transport.dialConn 创建连接pc, err := t.dialConn(ctx, w.cm)  // deliver 创建的连接delivered := w.tryDeliver(pc, err, time.Time{})  ... 
}

Transport.dialConnFor 调用 Transport.dialConn 创建连接,然后 deliver 该连接。

func (t *Transport) dialConn(ctx context.Context, cm connectMethod) (pconn *persistConn, err error) {  pconn = &persistConn{  t:             t,  cacheKey:      cm.key(),  reqch:         make(chan requestAndChan, 1),  writech:       make(chan writeRequest, 1),  closech:       make(chan struct{}),  writeErrCh:    make(chan error, 1),  writeLoopDone: make(chan struct{}),  }  if cm.scheme() == "https" && t.hasCustomTLSDialer() {  ... } else {  // 调用 Transport.dial 创建连接conn, err := t.dial(ctx, "tcp", cm.addr())  ... // 将连接赋给 pconnpconn.conn = conn    } // 将 Reader 和 Writter 赋给 pconn// pconn.br 负责从连接中读服务端的响应,pconn.bw 负责写客户端请求到连接pconn.br = bufio.NewReaderSize(pconn, t.readBufferSize())  pconn.bw = bufio.NewWriterSize(persistConnWriter{pconn}, t.writeBufferSize())  // 异步启动两个伴生协程负责读写连接go pconn.readLoop()  go pconn.writeLoop()  return pconn, nil  
}

Transport.dialConn 这个方法很重要,它负责创建连接,创建连接的过程实际是和服务端进行三次握手建立 TCP 连接的过程。接着,启动两个伴生协程负责读写连接。

获取到连接后,会用这个连接获取服务端响应。

获取响应

func (t *Transport) roundTrip(req *Request) (_ *Response, err error) {...for {// 获取连接pconn, err := t.getConn(treq, cm)...var resp *Response  if pconn.alt != nil {  // HTTP/2 path.  resp, err = pconn.alt.RoundTrip(req)  } else {  // 通过连接获取响应resp, err = pconn.roundTrip(treq)  }}...
}func (pc *persistConn) roundTrip(req *transportRequest) (resp *Response, err error) {...// 写消息到连接的 writech 通道pc.writech <- writeRequest{req, writeErrCh, continueCh}  resc := make(chan responseAndError)  // 写消息到连接的 reqch 通道pc.reqch <- requestAndChan{  treq:       req,  ch:         resc,  addedGzip:  requestedGzip,  continueCh: continueCh,  callerGone: gone,  }// 闭包函数处理响应handleResponse := func(re responseAndError) (*Response, error) {  ... return re.res, nil  }for {select {...// 监听连接的 reqch.ch 通道case re := <-resc:  return handleResponse(re)}}
}

在获取响应这里将 writeRequestrequestAndChan 写入通道 pc.writechpc.reqch 中,接着监听 pc.reqch.ch 通道,如果通道中有数据,则调用 handleResponse 处理响应。

那么,是谁在消费 pc.writechpc.reqch 呢?又是谁在往 pc.reqch.ch 写数据呢?
回答这个问题,需要看读写连接的伴生协程。

读写连接

写协程

func (pc *persistConn) writeLoop() {  defer close(pc.writeLoopDone)  for {  select {  // 监听 pc.writech 通道case wr := <-pc.writech:  startBytesWritten := pc.nwrite  // 写请求到连接,服务端会从连接中接受到该请求并返回响应err := wr.req.Request.write(pc.bw, pc.isProxy, wr.req.extra, pc.waitForContinue(wr.continueCh))  ...pc.writeErrCh <- err // to the body reader, which might recycle us  wr.ch <- err         // to the roundTrip function  if err != nil {  pc.close(err)  return  }  // 如果收到关闭请求,则退出写协程 case <-pc.closech:  return  }  }  
}

可以看到,写协程主要做了两件事:

  1. 作为消费者监听 pc.writech 通道,将请求写入连接;
  2. 阻塞等待 pc.closech,退出协程;

读协程

读协程负责从连接中读取服务端的响应数据。

func (pc *persistConn) readLoop() {  ...defer func() {  pc.close(closeErr)  pc.t.removeIdleConn(pc)  }()   ...alive := true  for alive {  ...// 阻塞请求通道rc := <-pc.reqch  trace := rc.treq.trace  var resp *Response  if err == nil { // 从连接中读响应数据 resp, err = pc.readResponse(rc, trace)  } else {  err = transportReadFromServerError{err}  closeErr = err  }    ...waitForBodyRead := make(chan bool, 2)  // 构造 bodybody := &bodyEOFSignal{  body: resp.Body,  ...  fn: func(err error) error {  isEOF := err == io.EOF  waitForBodyRead <- isEOF  if isEOF {  <-eofc // see comment above eofc declaration  } else if err != nil {  if cerr := pc.canceled(); cerr != nil {  return cerr  }  }  return err  },  }  // 将构造的 body 赋值到 resp.Bodyresp.Body = body  ... select {  // 将响应 resp 传递给 rc.ch 通道case rc.ch <- responseAndError{res: resp}:  case <-rc.callerGone:  return  }  select {  // 阻塞等待case bodyEOF := <-waitForBodyRead:  alive = alive &&  bodyEOF &&  !pc.sawEOF &&  pc.wroteRequest() &&  tryPutIdleConn(rc.treq)  if bodyEOF {  eofc <- struct{}{}  }  case <-rc.treq.ctx.Done():  alive = false  pc.cancelRequest(context.Cause(rc.treq.ctx))  // 退出协程case <-pc.closech:  alive = false  }  rc.treq.cancel(errRequestDone)  testHookReadLoopBeforeNextRead()  }  
}

读协程作为消费者读取 pc.reqch 通道,接着调用 persistConn.readResponse 读取响应。然后,构造响应 body,最后阻塞等待。

至此,基本过完了创建连接,读写连接的逻辑。下面介绍如何复用连接。

复用连接

将视线移到 persistConn.readLoop 构造 body 的逻辑:

   // 构造 bodybody := &bodyEOFSignal{  body: resp.Body,  ... fn: func(err error) error {  isEOF := err == io.EOF  waitForBodyRead <- isEOF  if isEOF {  <-eofc // see comment above eofc declaration  } else if err != nil {  if cerr := pc.canceled(); cerr != nil {  return cerr  }  }  return err  },  }

body.fn 函数会写 isEOFwaitForBodyRead 通道,这个通道是读协程在消费:

func (pc *persistConn) readLoop() {...for alive {select {// 接收 `waitForBodyRead`case bodyEOF := <-waitForBodyRead:  alive = alive &&  bodyEOF &&  !pc.sawEOF &&  pc.wroteRequest() &&  // 调用 tryPutIdleConn 将连接加入到空闲队列tryPutIdleConn(rc.treq)  if bodyEOF {  eofc <- struct{}{}  }  ...}...
}

读协程在收到 waitForBodyRead 通道数据后,会根据一系列判断调用 tryPutIdleConn 将连接加入到 Transport 的空闲队列中。

func (pc *persistConn) readLoop() {  closeErr := errReadLoopExiting // default value, if not changed below  defer func() {  pc.close(closeErr)  pc.t.removeIdleConn(pc)  }()  tryPutIdleConn := func(treq *transportRequest) bool {  trace := treq.trace  // 调用 pc.t.tryPutIdleConn 添加连接if err := pc.t.tryPutIdleConn(pc); err != nil {  ... }  ... return true  }...
}func (t *Transport) tryPutIdleConn(pconn *persistConn) error {  if t.DisableKeepAlives || t.MaxIdleConnsPerHost < 0 {  return errKeepAlivesDisabled  }  // 如果连接已经 broken 了,则返回 errorif pconn.isBroken() {  return errConnBroken  }  // 标记连接是可复用的pconn.markReused()  // 加锁t.idleMu.Lock()  defer t.idleMu.Unlock()    // 获取连接的 key key := pconn.cacheKey  // 判断连接的 key 是否在 Transport.idleConnWait 等待队列// 如果在等待队列中,则 remove 等待队列中的 wantConnif q, ok := t.idleConnWait[key]; ok {  // 如果连接在 Transport.idleConnWait 等待队列done := false  if pconn.alt == nil {  // HTTP/1.  // Loop over the waiting list until we find a w that isn't done already, and hand it pconn.   for q.len() > 0 {  w := q.popFront()  if w.tryDeliver(pconn, nil, time.Time{}) {  done = true  break  }  }  } else {  ... }  }  if q.len() == 0 {  delete(t.idleConnWait, key)  } else {  t.idleConnWait[key] = q  }  if done {  return nil  }  }  // 如果空闲队列已经 close 了,退出if t.closeIdle {  return errCloseIdle  }  // 如果空闲队列为 nil,初始化空闲队列if t.idleConn == nil {  t.idleConn = make(map[connectMethodKey][]*persistConn)  }  // 建立请求和连接的映射存到空闲队列中idles := t.idleConn[key]  if len(idles) >= t.maxIdleConnsPerHost() {  return errTooManyIdleHost  }  for _, exist := range idles {  if exist == pconn {  log.Fatalf("dup idle pconn %p in freelist", pconn)  }  }  // 将连接加入到空闲队列中t.idleConn[key] = append(idles, pconn)  // 将连接加入到 lru 缓存,lru 缓存可以用来管理连接t.idleLRU.add(pconn)  if t.MaxIdleConns != 0 && t.idleLRU.len() > t.MaxIdleConns {  oldest := t.idleLRU.removeOldest()  oldest.close(errTooManyIdle)  t.removeIdleConnLocked(oldest)  }  ... return nil  
}

Transport.tryPutIdleConn 中将连接加入到空闲队列和 LRU 缓存,后续的请求可以从空闲队列中复用连接。过期的连接会从空闲队列和 LRU 缓存移除。

基准测试

我们构造了三种场景用于测试性能:

  1. 连接池复用连接;
  2. 连接池不复用连接;
  3. 客户端复用连接,而服务端关闭连接;

具体代码实现在 这里

测试结果如下:

 go test -bench=. -benchmem -run=^$
goos: darwin
goarch: arm64
pkg: client
cpu: Apple M3
BenchmarkServerClosesConnection-8             21          52007139 ns/op           21505 B/op        139 allocs/op
BenchmarkWithConnectionPool-8                 51          21748487 ns/op           18985 B/op        127 allocs/op
BenchmarkWithoutConnectionPool-8              10         102032821 ns/op           23189 B/op        140 allocs/op
PASS
ok      client  3.702s

可以看到,有复用的情况性能最好,无复用的情况性能最差,而客户端复用,服务端关闭连接的情况介于二者之间。个人猜测,虽然连接已经关闭了,但是还是有部分资源是可复用的,相比于无复用性能会好点。

小结

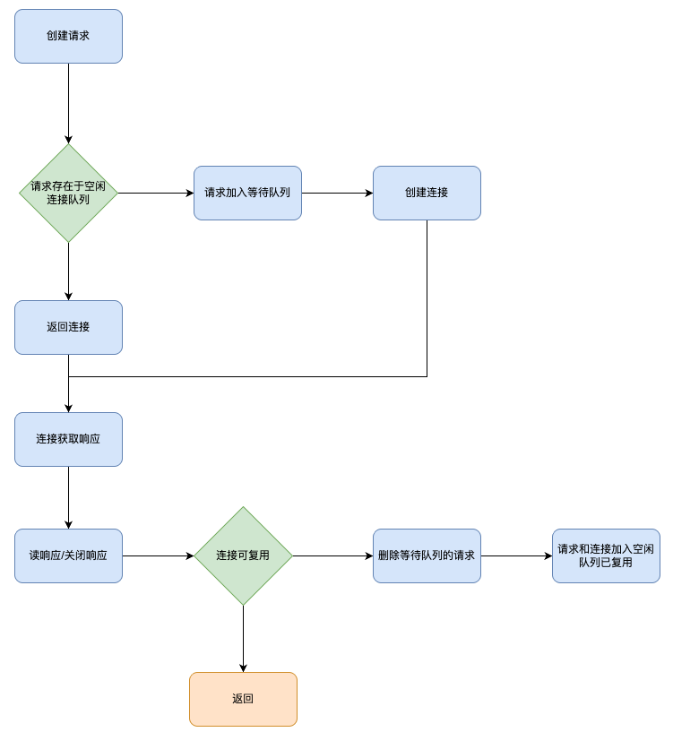
本文介绍了 net/http 标准库的服务端和客户端流程,相比于服务端,客户端要更复杂,大致画出客户端处理流程如下:

image

参考资料

  • Golang http 标准库底层原理解析
  • 构建高性能HTTP客户端的7个关键步骤
  • Golang HTTP 标准库实现原理

本文来自互联网用户投稿,该文观点仅代表作者本人,不代表本站立场。本站仅提供信息存储空间服务,不拥有所有权,不承担相关法律责任。如若转载,请注明出处:http://www.mzph.cn/news/991470.shtml

如若内容造成侵权/违法违规/事实不符,请联系多彩编程网进行投诉反馈email:809451989@qq.com,一经查实,立即删除!

相关文章

手搓LSTM网络——谷歌公司股票价格预测

无需多言,边打草稿边手搓 import numpy as np import pandas as pd import torch as t import torch.nn as nn import warnings# 实在是不想改这些错误了 warnings.filterwarnings(ignore, category=FutureWarning) w…

详细介绍:Java面向对象三大特性详解:封装、继承、多态与接口

pre { white-space: pre !important; word-wrap: normal !important; overflow-x: auto !important; display: block !important; font-family: "Consolas", "Monaco", "Courier New", …

2025.12.7日14:10-die down逐渐变弱,逐渐消失

ai智能发布助手当前Linux当前项目已使用内存MB是46 南京5℃ 霾 Listen to your inner voice and intuition; they will guide you in the right direction. 倾听自己内心的声音和直觉,它们会指引你正确的方向。 今日…

物联网AI模组:连接与智能的融合 - 指南

pre { white-space: pre !important; word-wrap: normal !important; overflow-x: auto !important; display: block !important; font-family: "Consolas", "Monaco", "Courier New", …

《Linux框架编程之环境导论》【冯诺依曼体系结构 + 操作系统基本概述】

《Linux框架编程之环境导论》【冯诺依曼体系结构 + 操作系统基本概述】pre { white-space: pre !important; word-wrap: normal !important; overflow-x: auto !important; display: block !important; font-family: &…

【题解】CF2174F Mosaic Tree

题意: 给定正整数 \(n\) 和 \(m\) 。有 \(n\) 个编号为 \(1,\dots,n\) 的顶点,给定它们的颜色。现在需要对 \(n\) 个点构造一棵无向树。给定长度为 \(m\) 的二进制数组 \(\mathrm{mask}=(\mathrm{mask}_1,\dots,\mat…

2025年生成式引擎优化服务商推荐:AI时代流量突围新选择

2025年,生成式AI技术的爆发式发展让AI搜索成为用户获取信息的核心渠道,AI SEO优化已从企业数字化转型的“可选动作”升级为“生存必需”,而生成式引擎优化作为AI搜索生态的核心赛道,正与geo优化深度融合,重构流量…

AMap.MarkerCluster

AMap.MarkerCluster AMap.MarkerCluster 是高德地图 JavaScript API 中用于实现‌点聚合‌功能的插件。当地图上需要展示大量数据点时,该插件会自动将距离相近的点合并为一个聚合点,并显示聚合数量,从而避免点标记重…

微软Copilot新增持续监听与视觉分析功能

本文报道了微软为Windows 11中的Copilot引入的新功能“Copilot语音”和“Copilot视觉”,该功能允许用户通过唤醒词激活AI助手并让其分析屏幕内容,同时探讨了其在功能实现、隐私安全及系统集成方面的技术细节。文章正…

今天是收到妈妈鼓励的开心日子

今天是收到妈妈鼓励的开心日子1.明天要考试,弄一下

联想华硕戴尔微软惠普宏碁三星笔记本在合肥哪里维修靠谱?2025年Q4最新市场评估与一家高价值服务点力荐!

在数字生活深度嵌入日常的今天,笔记本电脑已从生产力工具演变为个人数字生态的核心枢纽。无论是处理紧急公务、完成学术论文,还是进行沉浸式娱乐,一旦设备突发故障——黑屏、死机、无法启动——所带来的不仅是工作流…

AI终端狂想曲:风口、泡沫与我们的未来

AI终端狂想曲:风口、泡沫与我们的未来* { margin: 0; padding: 0; box-sizing: border-box } body { font-family: -apple-system, BlinkMacSystemFont, "Segoe UI", Roboto, "Helvetica Neue", …

demo2

通过学习与老师的指导之后,我将之前网站技术赛项的ppt重新做了一遍,我认为这也是我的一个项目,如果换种方式去呈现,效果会不会不一样? 这是首页,我的改动不是很大。这是目录页,从这张开始,以下ppt都是偏简洁一…

联想华硕戴尔等主流品牌笔记本在合肥哪里维修靠谱?2025年Q4专业服务点评估与1家精选推荐!

在数字化生存成为常态的今天,笔记本电脑已远非简单的工具,它是我们连接世界、处理事务、创造价值的核心枢纽。一场突如其来的故障——无论是关键会议前的黑屏,还是论文截稿日的反复蓝屏——都足以让工作流中断、让学…

Visio文档处理工具

Visio文档处理工具

2025年Q4专家严选:合肥一站式笔记本维修服务点深度评估,涵盖联想戴尔华硕惠普宏碁微软三星等主流品牌

在数字化生存成为常态的今天,笔记本电脑已远非简单的工具,它是我们连接世界、处理事务、创造价值的神经中枢。一场突如其来的故障——或许是毫无征兆的黑屏,或许是关键会议前的反复死机——足以让工作流中断、学习计…