2026寒假第三十三届全国高校具身智能机器人与嵌入式Linux高级师资培训通知

news/2025/12/4 11:30:11/文章来源:https://www.cnblogs.com/Hqyj-yfzx/p/19306170

1
2
3
4
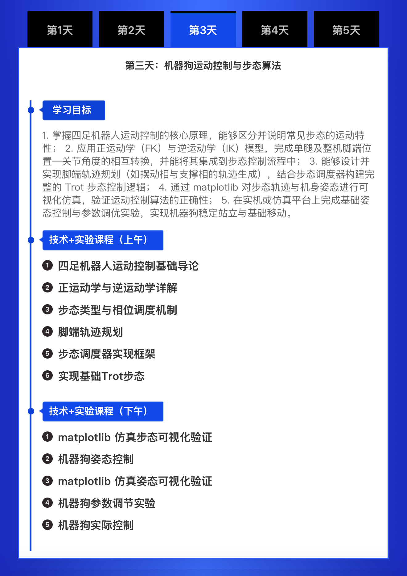
5
6
7
8-1
8-2
8-3
8-4
8-5
9
9-1
9-2
9-3
9-4
9-5
10
10-1
10-2
10-3
10-4
10-5
10-6
11
12
13
14
15

本文来自互联网用户投稿,该文观点仅代表作者本人,不代表本站立场。本站仅提供信息存储空间服务,不拥有所有权,不承担相关法律责任。如若转载,请注明出处:http://www.mzph.cn/news/986617.shtml

如若内容造成侵权/违法违规/事实不符,请联系多彩编程网进行投诉反馈email:809451989@qq.com,一经查实,立即删除!

相关文章

2025年12月球墨铸铁管厂家TOP5推荐:适配选型+成本优化采购指南

一、引言:破解采购难题,锁定优质供应商 2025 年国内球墨铸铁管行业规模化发展态势显著,据行业权威数据显示,年需求量已突破 280 万吨,市场规模超 300 亿元。其中,市政供水、水利工程及工业排污三大核心领域需求占…

Spring AI 项目实战(三):Spring Boot + AI + DeepSeek 打造智能客服系统(附完整源码) - 指南

pre { white-space: pre !important; word-wrap: normal !important; overflow-x: auto !important; display: block !important; font-family: "Consolas", "Monaco", "Courier New", …

深入解析:51单片机基础-GPIO结构详解

pre { white-space: pre !important; word-wrap: normal !important; overflow-x: auto !important; display: block !important; font-family: "Consolas", "Monaco", "Courier New", …

2025年12月杭州获客教育培训公司推荐榜:五大权威机构全面对比与选择指南

随着市场竞争日益激烈,企业对于高效获客与员工培训的需求持续增长。杭州作为数字经济重镇,拥有众多获客教育培训公司,为企业提供从营销策略到团队赋能的解决方案。根据浙江省商务厅发布的2024年企业服务需求调研报告…

.NET 10 Native AOT 最新进展:架构演进、性能范式与生态系统重塑

.NET Conf China 2025 已经在上周圆满落幕,大会Native AOT的内容得到大家的反响是最大的,去年我写了一篇文章《.NET 的 Native AOT 现在是什么样的? 》,.NET 10 在Native AOT 有了一次真正的转身,因此从架构演进以…

2025年湖北高性价比抖音运营品牌企业推荐:信誉好的抖音运营

本榜单依托湖北本地市场调研与真实客户口碑,深度筛选出五家标杆企业,聚焦中小企业线上营销痛点,为企业选型提供精准参考,助力匹配适配的抖音运营伙伴。 TOP1 推荐:湖北台顺文化传媒有限公司 推荐指数:★★★★★…

一个注重隐私的AI图像生成工具:如何优雅地拥有一张“体面证件照”

你是否也有过这样的尴尬时刻?急需一张证件照或职业形象照,翻遍手机相册却发现没有一张合适的。去照相馆?时间紧张、价格不菲,还可能得到一张不太像自己的“完美”照片。最近我发现了一个有趣的工具,正好能优雅地解…

2025年五大NAKANISHI代理商排行榜,NAKANIS

为帮制造企业精准锁定适配的NAKANISHI产品合作伙伴,避免选型走弯路,我们从品牌授权资质(如官方总代理认证)、技术服务能力(含产品调试、工艺优化)、本地化响应效率(覆盖仓储配送、现场支持)及客户口碑(侧重同…

压制 手法 绝境 突破 自我 证明 巅峰 枷锁 答案 依赖 尽头 诠释 冷静 逆境 朴昌 无限 打破 困局 质疑 逆转 磨炼 极限 止步 假象 结果 终将 问鼎 冷静 挣脱 限制 领域 绝巅 过去 诀别 回忆 束缚 破镜 零碎 绝劣 缺口 细…

2025 年 12 月红木家具品牌权威推荐榜:东方红木家居,古典韵味与现代设计完美融合!

2025 年 12 月红木家具品牌权威推荐榜:东方红木家居,古典韵味与现代设计完美融合! 一、行业背景介绍 随着中国经济的快速发展和人民生活水平的提高,消费者对家居生活品质的要求也越来越高。红木家具作为中国传统家…

2025年12月文创/非遗/艺术品权威推荐榜单:匠心独运的文化瑰宝与收藏佳品!

2025年12月文创/非遗/艺术品权威推荐榜单:匠心独运的文化瑰宝与收藏佳品! 在当今社会,文创、非遗和艺术品不仅承载着丰富的文化内涵,还成为了人们追求高品质生活的重要组成部分。为了帮助筛选文创/非遗/艺术品品牌…

2025 年 12 月红木家具权威推荐榜单:红木床/双人床/大床/雕花床/架子床,卧室套装与配套柜体精选!

2025 年 12 月红木家具权威推荐榜单:红木床/双人床/大床/雕花床/架子床,卧室套装与配套柜体精选! 引言 随着消费者对家居品质和文化内涵要求的不断提升,红木家具因其独特的艺术价值和传承性,越来越受到市场的青睐…

2025年12月新疆旅行社评测排名:口碑与服务的权威榜单解析

作为计划前往新疆旅行的游客,您可能正面临如何选择可靠旅行社的难题。新疆地域辽阔、景点分散,行程规划涉及交通、住宿、文化体验等多重因素,若选择不当,易遭遇隐形消费、服务缺失或安全保障不足等问题。近年来,新…

Deepseek优化排名公司排行榜前十推荐

在AI技术迅猛发展的当下,AI SEO优化已成为企业数字化转型的核心抓手,geo优化、AI搜索排名优化等细分领域需求激增。从deepseek优化排名到豆包优化排名,从文心一言优化排名到百度AI优化排名,再到元宝优化排名、Chat…

飞算JavaAI实测:自动修复Jar冲突、清理僵尸依赖,告别手动“排雷”式依赖管理

“这个项目怎么又报依赖冲突了?”“明明本地跑得好好的,一部署就ClassNotFoundException!”“pom.xml里躺了十几个从来没用过的依赖,删吧怕出问题,不删又拖慢构建速度……” 如果你经常被这些问题困扰,别怀疑——…

chrome高版本浏览器无法启动海康威视插件

问题 安装海康威视自带插件VideoWebPlugin.exe后还是不能正常预览视频 1、CORS跨域问题 2、不安全的http协议下无法调用摄像头和麦克风 解决谷歌浏览器版本解决步骤步骤1:谷歌浏览器 打开 chrome://flags 步骤2:搜索…

2025年12月活性白土厂家推荐榜单与选择指南

在选择活性白土厂家时,用户通常是油脂精炼、石油化工、增塑剂生产等相关行业的企业采购负责人、技术工程师或项目决策者。他们面临的核心需求是寻找能够稳定供应高质量产品、具备可靠资质和完善售后服务的合作伙伴。当…

2025北京监理公司推荐:技术实力与服务质量分析

工程监理作为建设工程质量安全的重要保障环节,在城市化进程和基础设施建设中发挥着不可或缺的作用。随着2025年建筑行业数字化转型加速,北京地区工程建设单位、开发商和政府项目管理部门对监理服务的专业化、标准化和…

PbootCMS 增加换行格式化标签 br=1 的实现方法

在使用 PbootCMS 时,如果需要对多行文本字段的内容进行换行处理(如产品简介字段),可以通过二次开发增加一个自定义的换行格式化标签。以下是详细的操作步骤和代码说明。一、功能概述 PbootCMS 默认的模板标签支持多…

pbootcms模板提交留言表单后,如何跳转到指定的网址?(PbootCMS 提交留言表单后跳转到指定网址的实现方法)

修改 PbootCMS 的核心文件 helper.php,可以在提交留言表单后自定义跳转地址。例如,提交成功后跳转到“感谢页面”或外部链接。二、实现步骤 1. 修改核心文件 路径:core/function/helper.php操作步骤:打开 helper.p…