2025·K班现场编程任务
一、在线视频链接
视频链接:
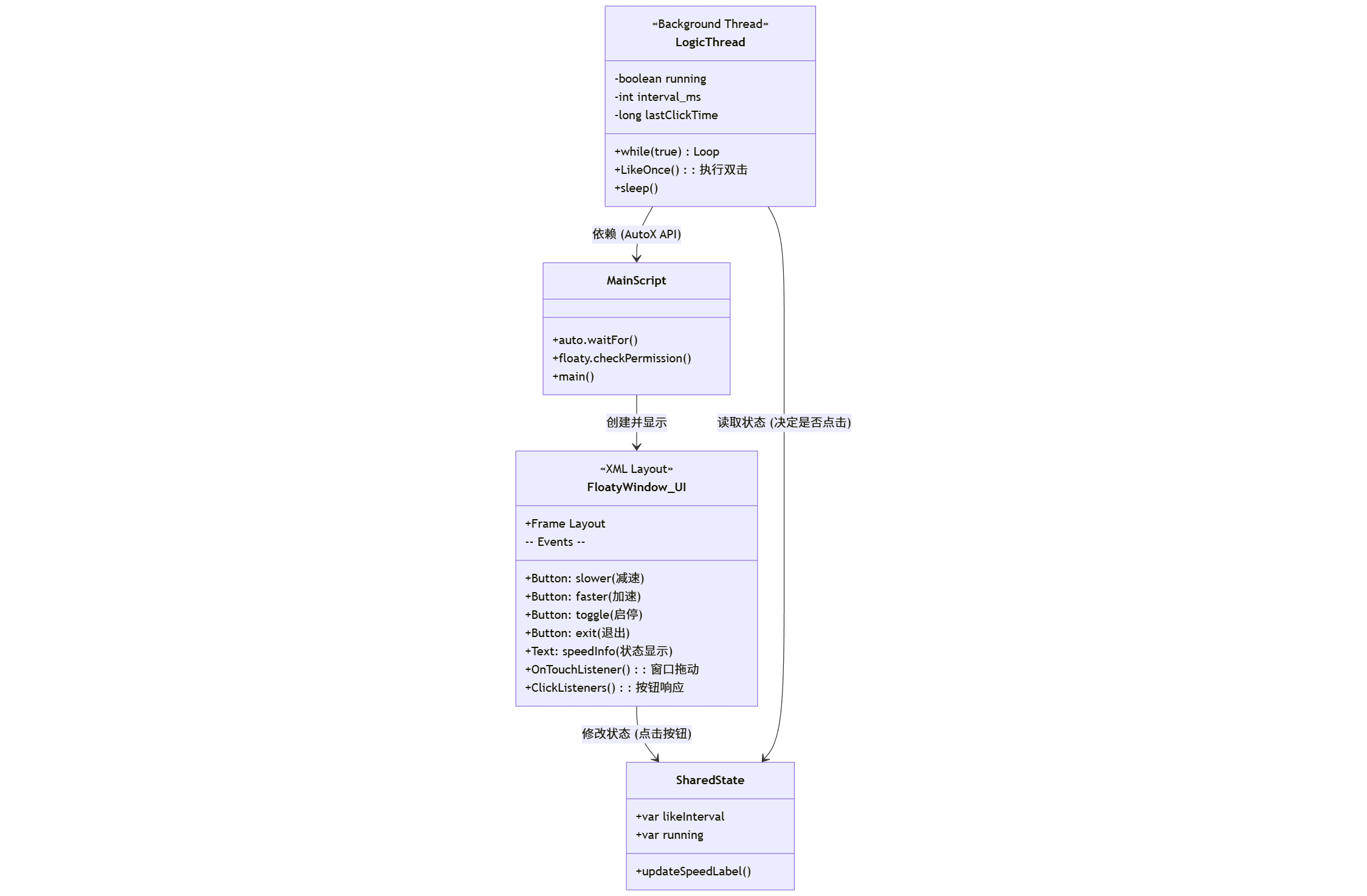
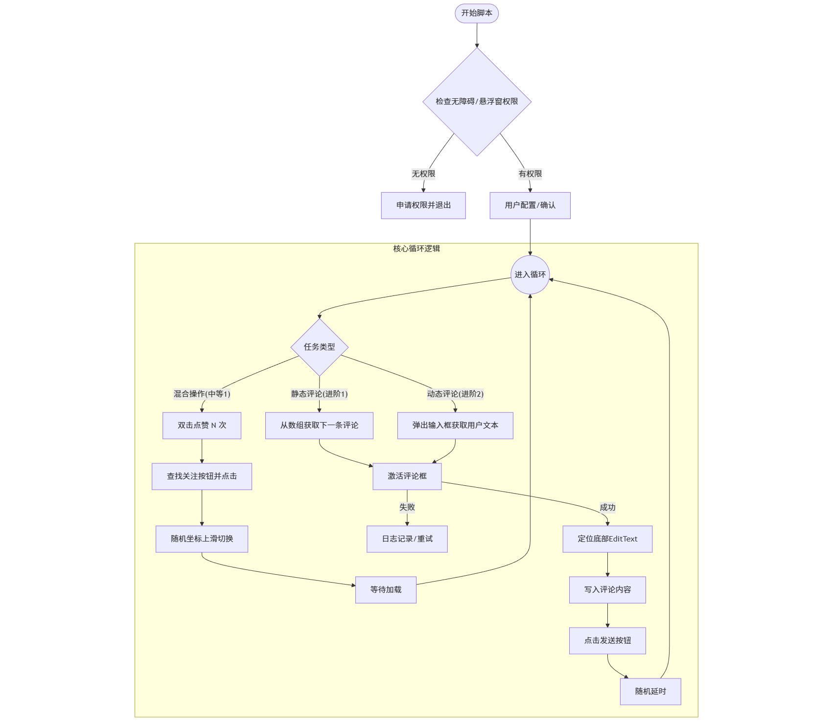
二、系统架构思维导图
思维导图

思维导图

"自动点赞(悬浮窗版)" 架构设计图

核心业务流程图

分层系统架构图

三、任务分工与得分比例
| 姓名 | 任务分工 | 得分比例 |
|---|---|---|
| 龙玉凤 | 核心代码开发:负责AutoX.js脚本的全量编写,包括悬浮窗UI设计、底层坐标计算、无障碍节点查找及逻辑实现,是项目的核心技术输出者。 | 120% |
| 林炜 | 测试与运行操作:负责真机环境下的脚本测试与调试,解决不同机型的适配问题;在演示录像时负责精准操控手机与运行脚本,确保演示流程顺畅。 | 105% |
| 林雨 | 代码清洗与解说:负责代码走查,剔除冗余注释并补充核心逻辑的详细注释(Code Review);在演示录像时担任解说,配合操作实时讲解脚本功能。 | 100% |
| 李思凡 | 视频后期制作:负责B站演示视频的剪辑工作,整合录屏素材,控制视频节奏,添加必要的字幕说明,确保视频展示效果清晰流畅。 | 100% |
| 刘恩达 | 视频特效与包装:负责B站视频的后期包装,包括封面设计、转场特效制作以及背景音乐的搭配,提升视频的整体观赏性和科技感。 | 100% |
| 林睿 | 现场录像执行:负责基础题与中等题的屏幕录制工作,捕捉脚本运行时的关键交互瞬间(如自动点赞动画),确保录屏素材清晰无干扰。 | 95% |
| 廖鹤翔 | 现场录像执行:负责进阶题(动态评论)的录制工作,配合运行人员,确保完整记录下键盘弹出、内容输入及发送的全过程。 | 95% |
| 阮儒祥 | 系统架构文档:负责绘制系统架构思维导图、项目流程图及UML时序图,将抽象的代码逻辑转化为可视化的技术文档,并撰写技术实现部分的博客。 | 95% |
| 李嘉欣 | 博客汇总与排版:负责汇总全员的心得体会、任务分工表及最终视频链接,对博客进行Markdown排版美化,并负责最终的发布工作。 | 95% |
四、成员心得体会
龙玉凤(代码编写):
作为团队的代码核心,这次现场编程是一次对逻辑思维与抗压能力的双重考验。在有限的时间内,我需要利用 AutoX.js 的 API 实现从基础的APP启动到复杂的悬浮窗交互。最难的部分在于编写“鲁棒性”强的代码,既要处理
click点击的坐标适配,又要防止脚本在循环中死锁。看到脚本最终能流畅地自动滑屏和评论,那种从无到有构建工具的成就感是非常深刻的。
李思凡(B站视频制作):
我的任务是将大家零散的录屏素材变成一部完整的演示大片。在剪辑过程中,我特意调整了视频的节奏,特别是在“无限点赞”和“快速滑屏”的片段加入了快节奏的剪辑手法,以体现脚本的高效性。这次经历让我明白,技术的展示同样需要艺术感,好的后期能让枯燥的代码运行过程变得赏心悦目。
刘恩垯(B站视频制作):
负责视频制作让我对“用户视角”有了更深的理解。我们需要通过字幕、特效和转场,把脚本的功能点(如动态评论的交互逻辑)清晰地传达给观众。在处理素材时,为了保证画质清晰且重点突出,我尝试了多种导出参数。这次任务不仅锻炼了我的视频技术,也让我学会了如何更好地包装团队的成果。
林炜(测试与运行):
我是那个在“真机”上按启动键的人。我的职责是确保脚本在安卓手机上能稳定运行,并在录像时负责实际操作。在测试阶段,我发现不同分辨率会导致坐标偏移,于是配合开发同学进行了多次调试。在正式录制时,我必须精准把握脚本启动的时机,确保演示过程一气呵成。这让我深刻体会到,稳定的运行环境是软件成功的基石。
林雨(代码注释与解说):
我的工作是给代码“洗澡”和“配音”。任务要求“去掉无用注释并加上有价值的注释”,这逼迫我必须逐行读懂开发同学的逻辑。只有真正理解了
swipe函数为什么要设置这些参数,我才能在录像解说时讲得头头是道。这次经历让我意识到,清晰的代码规范和准确的口头表达,是团队协作中不可或缺的润滑剂。
林睿(负责录视频):
录屏看起来简单,但要录出完美的“买家秀”并不容易。为了捕捉到脚本自动发送评论时键盘弹出的那个瞬间,我和负责运行的林炜配合了很多次。我们需要保证画面中没有无关的干扰,同时要清晰记录下每一个交互细节。这次任务让我学会了在团队配合中如何通过默契来提高效率。
廖鹤翔(负责录视频):
我主要负责记录中等题部分的滑屏和点赞演示。在录制过程中,由于脚本运行速度很快,我需要时刻关注录屏软件的状态,防止漏录或卡顿。通过这次实践,我明白了软件交付不仅仅是代码,演示视频作为交付物的一部分,其质量直接影响了外界对我们项目的评价。
阮儒祥(博客撰写):
我的任务是绘制架构图并将项目文档化。在撰写博客的过程中,我需要跳出具体的代码细节,从宏观的角度去梳理整个项目的逻辑流——从环境配置到UI交互,再到业务实现。绘制思维导图让我对软件工程的模块化思想有了更直观的认识,也让我明白了文档在知识沉淀中的重要性。
李嘉欣(博客撰写):
我负责汇总大家的心得与分工,并进行最终的排版。在整理资料时,我惊叹于团队“流水线”作业的高效——代码组产出,测试组验证,视频组包装,最后汇聚成文。撰写这篇博客不仅是对任务的记录,更是对我们团队协作精神的一次复盘。看到最后图文并茂的成果,我深刻体会到了“独行快,众行远”的含义。