https://gitee.com/stone-integrity-universe/rollcall-system
https://www.cnblogs.com/scyskh/p/19259789
https://www.bilibili.com/video/BV12TUwBKEas/
一、结对探索
1.1 队伍基本信息
结对编号:2526;队伍名称:开发小队;
| 学号 | 姓名 | 作业博客链接 | 具体分工 |
|---|---|---|---|
| 102301425 | 石诚宇 | https://www.cnblogs.com/scyskh/p/19259789 | 前端开发、UI设计、原型设计 |
| 102301426 | 潘炜豪 | https://blog.csdn.net/2301_80393295/article/details/155165704 | 后端开发、数据库设计、API接口 |
1.2 描述结对的过程
我们是在课程项目分组时自愿组队,基于共同的兴趣选择开发课堂点名系统。结对过程采用了分工协作模式,前端使用Vue技术栈,后端使用Flask框架。我们通过定期会议沟通进度,使用Git进行版本控制,确保代码同步和功能整合。
1.3 非摆拍的两人在讨论设计或结对编程过程的照片

二、原型设计
2.1 原型工具的选择
我们选择了墨刀作为原型设计工具。选择这款工具的原因是:
- 界面简洁易用,学习成本低
- 支持丰富的交互效果和组件库
- 支持团队协作和在线预览
- 能够快速构建高保真原型
2.2 遇到的困难与解决办法
困难描述: 在原型设计阶段,如何合理布局各个功能模块,确保用户体验流畅是一个挑战。特别是点名界面需要同时显示学生信息、操作按钮和积分规则,界面容易显得拥挤。
解决尝试: 我们尝试了多种布局方案,包括分栏布局、标签页布局和卡片式布局。
是否解决: 最终采用了左右分栏布局,左侧显示点名核心功能,右侧显示评分操作和记录,既保证了功能完整性又确保了界面美观。
有何收获: 学会了从用户角度思考界面设计,理解了信息层级和视觉引导的重要性。
2.3 原型作品链接
[](https://modao.cc/proto/J0h7lCRUt64vw9zRocgdJq/sharing?view_mode=read_only&screen=rbpV3ICxmtm2aNzX #课堂点名系统原型-分享)
2.4 原型界面图片展示
首页界面

功能说明:
- 支持Excel文件导入学生数据
- 支持手动添加单个学生
- 显示学生完整信息列表
- 提供数据清空和删除功能
点名界面

功能说明:
- 支持随机点名和顺序点名两种模式
- 实时显示当前被点名学生详细信息
- 集成积分规则说明
- 显示学生列表和统计信息
积分排名界面

功能说明:
- 按总积分降序显示学生排名
- 展示统计信息卡片(总学生数、平均积分等)
- 提供积分排名可视化图表
- 支持数据刷新
数据导出界面

功能说明:
- 导出学生积分清单为Excel格式
- 提供数据预览功能
- 支持下载导入模板
- 实时显示导出状态
三、编程实现
3.1 开发工具库的使用
前端技术栈:
- Vue 3 + Vite:现代化前端框架和构建工具
- Element Plus:企业级UI组件库
- Axios:Promise-based HTTP客户端
- XLSX:Excel文件读写库
- Vue Router:单页面应用路由
后端技术栈:
- Flask:轻量级Python Web框架
- Flask-SQLAlchemy:ORM数据库操作
- Flask-CORS:跨域请求处理
- Pandas:数据分析和处理
- OpenPyXL:Excel文件操作
- SQLite:轻量级数据库
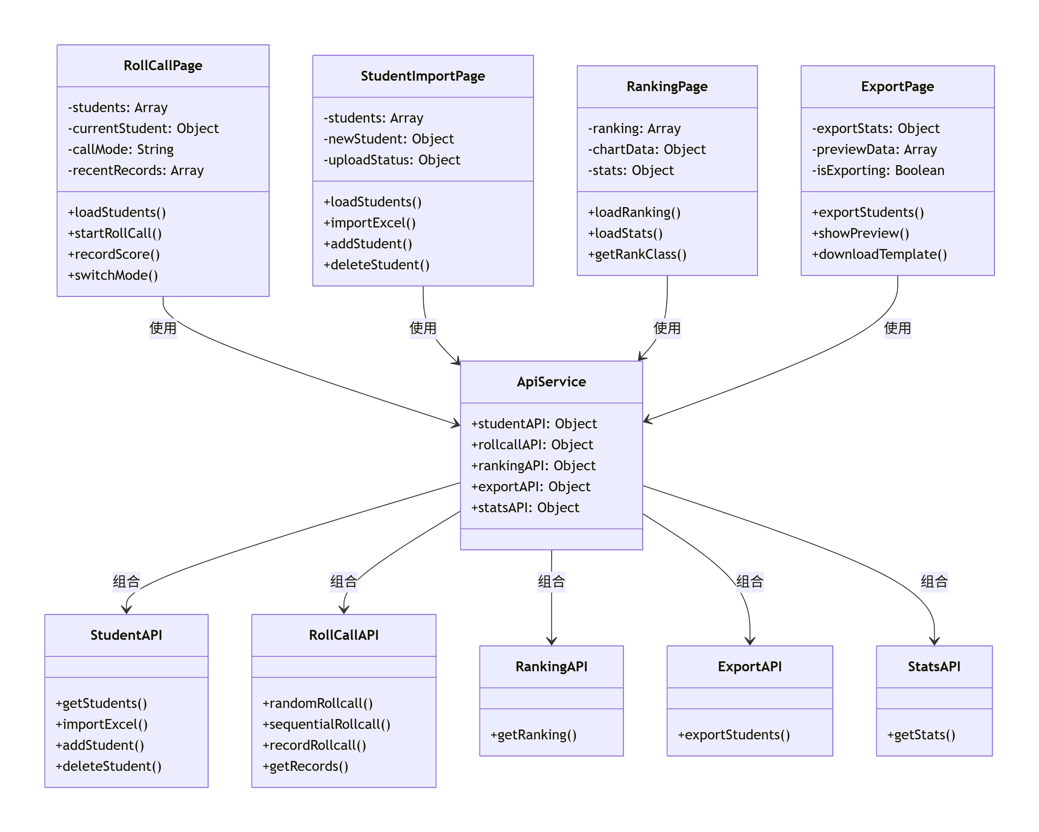
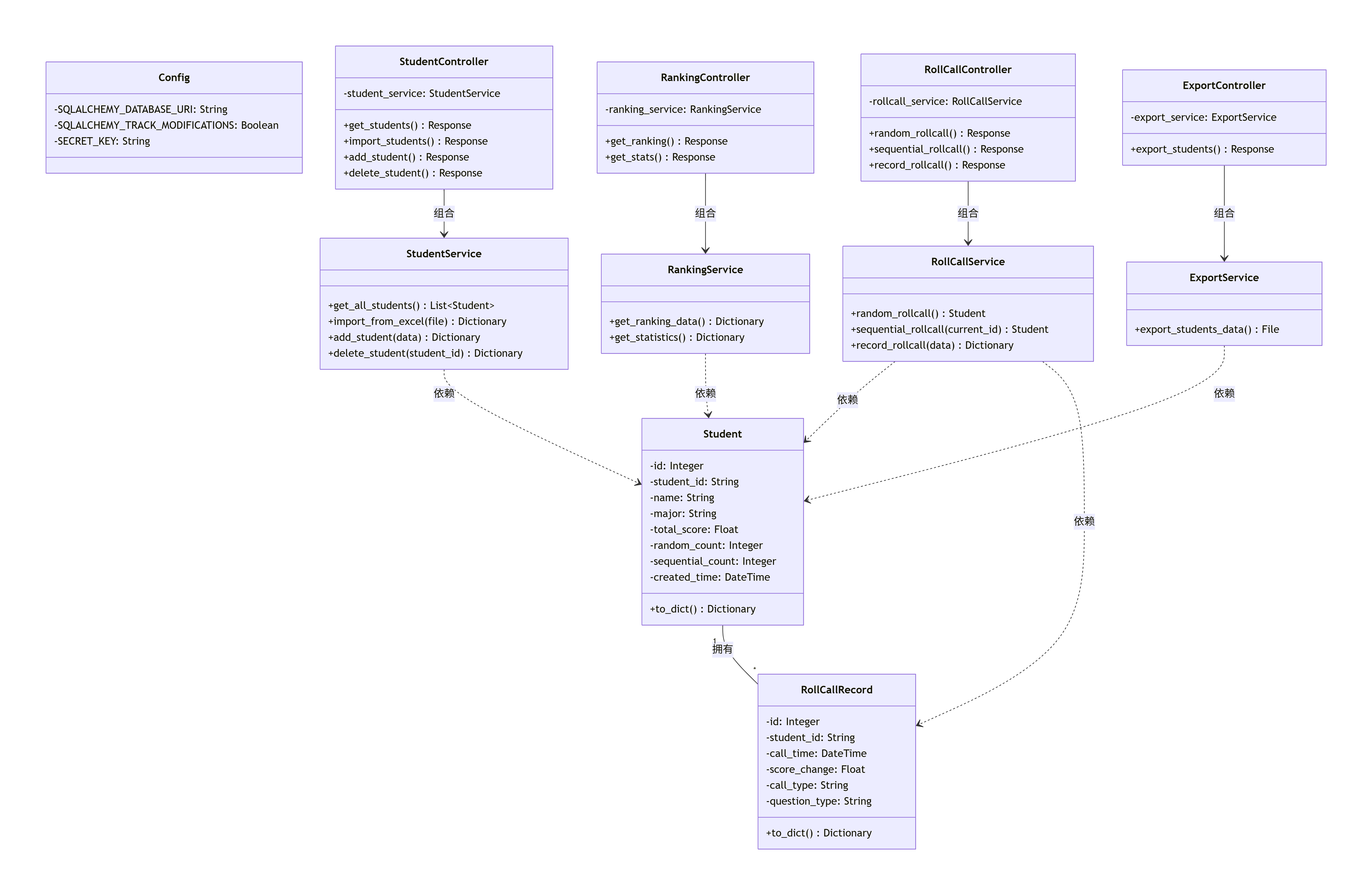
3.2 代码组织与内部实现设计
前端类图

后端类图

3.3 说明算法的关键与关键实现部分流程图
随机点名算法流程图:
text
开始
↓
获取所有学生数据
↓
计算每个学生的权重:weight = 1 / (total_score + 1)
↓
计算总权重
↓
生成随机数 random_val ∈ [0,1)
↓
遍历学生列表,累加归一化权重
↓
当累加权重 ≥ random_val 时选择当前学生
↓
返回选中学生信息
结束
关键算法说明:
基于反比权重的概率选择,确保积分高的学生被点概率低,实现公平点名。算法时间复杂度O(n),空间复杂度O(1)。
3.4 贴出重要的/有价值的代码片段并解释
python
# 权重随机点名算法核心实现
def random_rollcall():students = Student.query.all()if not students:return Noneweighted_students = []total_weight = 0# 计算每个学生的权重(积分越高权重越低)for student in students:weight = 1 / (student.total_score + 1) # +1避免除零weighted_students.append({'student': student,'weight': weight})total_weight += weight# 基于权重进行随机选择random_val = random.random()current_weight = 0for ws in weighted_students:normalized_weight = ws['weight'] / total_weightcurrent_weight += normalized_weightif random_val <= current_weight:return ws['student']# 浮点数精度问题备选方案return random.choice(students)
javascript
// 前端积分记录方法
async recordScore(scoreChange, questionType = '') {if (!this.currentStudent) {this.showNotification('请先选择学生', 'warning')return}try {await rollcallAPI.recordRollcall({student_id: this.currentStudent.student_id,call_type: this.callMode,question_type: questionType,score_change: scoreChange})// 更新本地数据this.currentStudent.total_score += scoreChangeif (this.callMode === 'random') {this.currentStudent.random_count += 1}await this.loadStudents() // 刷新数据await this.loadRecentRecords()this.showNotification(`${this.currentStudent.name} ${scoreChange > 0 ? '+' : ''}${scoreChange}分`,'success')} catch (error) {console.error('记录分数失败:', error)this.showNotification('记录失败', 'error')}
}
3.5 性能分析与改进
性能分析:
通过测试发现,学生数量超过100人时,随机点名算法的响应时间有所增加,主要瓶颈在于数据库查询和权重计算。
改进思路:
- 添加学生数据分页查询
- 对权重计算进行缓存优化
- 使用Redis缓存热门数据
消耗最大的函数:
数据库查询操作和权重计算循环是性能消耗的主要部分。
3.6 单元测试
python
# 学生数据导入测试
def test_student_import_excel():# 测试数据:模拟Excel文件内容test_data = [{'学号': '20241101', '姓名': '测试学生1', '专业': '计算机科学'},{'学号': '20241102', '姓名': '测试学生2', '专业': '软件工程'}]# 测试函数:验证Excel导入功能result = import_students_from_excel(test_data)# 断言验证assert result['status'] == 'success'assert result['message'] == '成功导入 2 名学生'assert Student.query.count() == 2# 随机点名算法测试
def test_random_rollcall_algorithm():# 准备测试数据students = [Student(total_score=0), # 高概率Student(total_score=10), # 中概率 Student(total_score=50) # 低概率]# 测试算法分布selection_count = {0: 0, 1: 0, 2: 0}for _ in range(1000):selected = random_rollcall(students)selection_count[students.index(selected)] += 1# 验证概率分布合理性assert selection_count[0] > selection_count[2] # 低积分学生被点次数更多
3.7 贴出代码commit记录

四、总结反思
4.1 本次任务的PSP表格
| PSP2.1 | Personal Software Process Stages | 预估耗时(分钟) | 实际耗时(分钟) |
|---|---|---|---|
| Planning | 计划 | 60 | 45 |
| Estimate | 估计这个任务需要多少时间 | 90 | 75 |
| Development | 开发 | 600 | 720 |
| Analysis | 需求分析(包括学习新技术) | 120 | 90 |
| Design Spec | 生成设计文档 | 60 | 45 |
| Design Review | 设计复审 | 30 | 25 |
| Coding Standard | 代码规范 | 30 | 20 |
| Design | 具体设计 | 90 | 75 |
| Coding | 具体编码 | 300 | 360 |
| Code Review | 代码复审 | 60 | 50 |
| Test | 测试(自我测试,修改代码,提交修改) | 60 | 55 |
| Reporting | 报告 | 90 | 75 |
| Test Report | 测试报告 | 30 | 25 |
| Size Measurement | 计算工作量 | 15 | 10 |
| Postmortem & Process Improvement Plan | 事后总结,并提出过程改进计划 | 30 | 25 |
| 合计 | 1565 | 1695 |
4.2 学习进度条
| 第N周 | 新增代码(行) | 累计代码(行) | 本周学习耗时(小时) | 累计学习耗时(小时) | 重要成长 |
|---|---|---|---|---|---|
| 1 | 600 | 600 | 8 | 8 | 掌握Vue 3组合式API、Flask基础开发、项目环境搭建 |
| 2 | 800 | 1400 | 12 | 20 | 深入理解前后端数据交互、Excel文件处理、权重算法 |
| 3 | 400 | 1800 | 6 | 26 | 掌握性能优化、单元测试、项目部署和文档编写 |
4.3 最初想象中的产品形态、原型设计作品、软件开发成果三者的差距如何?
理想与现实的差距分析:
- 功能完整性:最初设想的进阶功能(如点名转移权、随机事件等)由于时间限制未能实现,但核心功能完整且稳定。
- 用户体验:原型设计中的部分复杂交互在开发过程中进行了简化,更注重功能的实用性和稳定性。
- 技术实现:在权重算法实现上比预期更加复杂,需要处理边界情况和性能优化。
- 界面美观度:实际开发界面相比原型设计更加简洁,但功能布局更加合理。
造成差距的因素:
- 时间约束:开发周期有限,需要优先保证核心功能
- 技术挑战:某些技术方案的实施难度超出预期
- 需求优先级:根据实际使用场景调整了功能优先级
- 用户体验:在开发过程中根据测试反馈优化了交互设计
4.4 评价你的队友
石诚宇(前端开发)值得学习的地方:
对前端技术有深入研究,能够快速解决复杂的前端问题,代码规范整洁,对用户体验有很好的理解。
石诚宇需要改进的地方:
在项目初期对后端接口理解不够深入,导致部分前后端对接需要额外沟通时间。
潘炜豪(后端开发)值得学习的地方:
数据库设计能力突出,API接口设计合理规范,对系统架构有整体把握,代码健壮性强。
潘炜豪需要改进的地方:
在文档编写和代码注释方面可以更加详细,便于团队协作和理解。
4.5 结对编程作业心得体会
石诚宇心得体会:
通过本次结对编程项目,我深刻体会到了前后端分离开发模式的优势。最大的收获是学会了如何与后端工程师有效协作,理解API设计的重要性。在开发随机点名界面时,如何平衡功能丰富性和界面简洁性是一个挑战,通过多次迭代优化最终找到了平衡点。这次经历让我对完整的Web开发流程有了更深入的理解,也为今后的项目开发积累了宝贵经验。
潘炜豪心得体会:
这次结对编程让我认识到团队协作中沟通的重要性。在开发权重随机点名算法时,我们遇到了概率分布不均衡的问题,通过与队友的深入讨论和多次测试,最终优化了算法实现。最大的感悟是:一个好的系统不仅要有完善的功能,更要有良好的可维护性和扩展性。通过这个项目,我提升了对数据库设计、API规范和系统架构的理解,这些经验对未来的软件开发工作具有重要意义。