前言
本次大作业是第一个面向对象编程的实操练习,难度从中到难,层层递进。
- OOP题目集01
大部分是作为前面Java程序练习的过渡用的练习题,题目简单,题型常见不复杂,能帮助我们学习更多方法运用于Java编程当中。
第一次电梯调度程序也是基础的电梯类设计,初步了解题目的需求,为以后的迭代设计奠定基础。 - OOP题目集02
本次题目集对类设计有了更严格的要求标准,题目复杂度逐渐上升,涉及类的创建和使用,能够更好地加深面向对象编程思想。
第二次电梯调度程序在第一次的基础上进行了迭代涉及,了解单一职责原则。 - OOP题目集03
本题目集需要解决更深层次的应用,涉及到类的继承等等。
这次的电梯调度程序则进一步开始迭代性设计。
设计与分析
由于能力上的不足等原因,有关单部电梯调度的程序未能成功调通(或未完成),故在此主要分析我代码上的缺陷不足和问题所在。
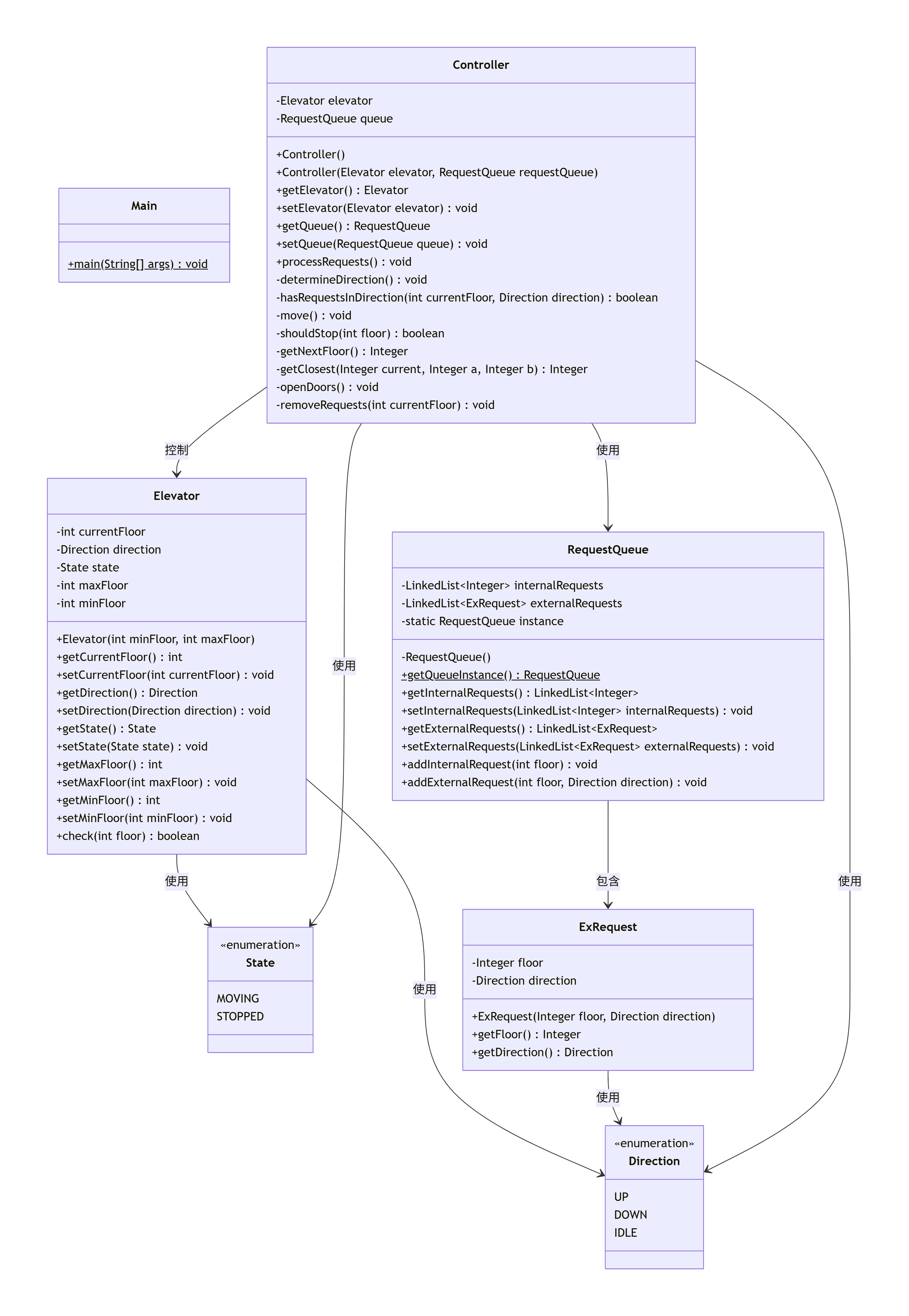
题目集1:单部电梯基础调度
类图设计

源码分析要点
首先,编译并运行之后显而易见的出现了错误:运行时错误,会一直循环打印,并且楼层数量始终为0,显然出现了很多逻辑错误。
这边是用ai工具分析的情况:
-
逻辑混乱
在Main类中,使用字符串长度(input.length()>=3&&input.length()<6)来区分内部和外部请求不可靠。例如,外部请求<10,UP>长度为7,会被错误分类;内部请求如100(3字符)可能被误判为外部请求。
改进建议:最好使用正则表达式或解析请求内容来区分类型 -
数据封装不足,违反OOP原则
Elevator类的字段(如IQ、OQ)被声明为public,并在Main类中直接访问(例如elevator.OQ.add(input)),破坏了封装性。
改进建议:将字段设为private,并通过公共方法(addRequest(String request))来添加请求,内部根据请求类型自动分类
分析报告


报告显示:
代码质量指标:
- 分支覆盖率:27.6% - 测试覆盖率较低
- 注释率:21.7% - 注释相对充分
- 方法复杂度:平均每个方法7.06条语句
复杂度问题:
- 最大圈复杂度:4(标有*号,表示有方法较复杂)
- 平均复杂度:1.85(标有*号,超出理想范围)
- 最大嵌套深度:4层
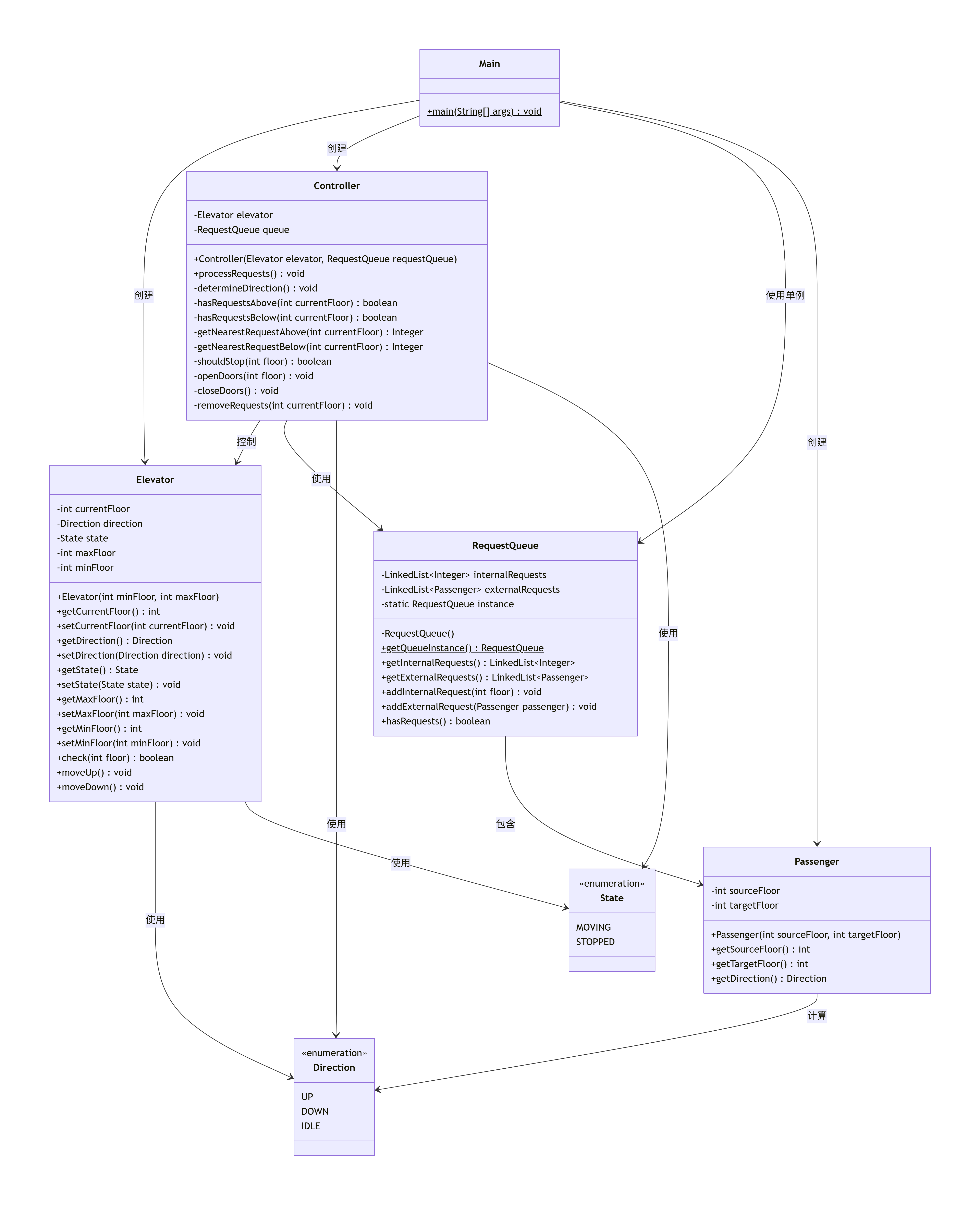
题目集2:单部电梯增强调度
类图设计

源码分析要点
由于时间问题,我并没有完成最后的代码,因此以下是使用ai工具分析其他代码部分的结果:
-
调度算法逻辑问题
在hasRequestsInDirection方法中,条件elevator.getCurrentFloor() == req.getFloor()可能逻辑不正确,电梯当前楼层等于请求楼层时应该直接处理 -
方法复杂度依然偏高
determineDirection()和hasRequestsInDirection()`方法逻辑较复杂。 -
缺少输入解析层
分析报告


报告显示:
代码质量指标:
- 分支覆盖率:17.8% - 测试覆盖率下降
- 注释率:9.3% - 注释比例减少
- 方法复杂度:3.10 - 方法规模明显减小
复杂度问题:
- 最大圈复杂度:4(标有*号,表示有方法较复杂)
- 平均复杂度:1.14(标有*号,但相比第一次的1.85显著降低)
- 最大嵌套深度:4层
- 平均嵌套深度:1.41层
题目集3:单部电梯优化调度
类图设计

源码分析要点
- 重复请求过滤不完整
虽然内部请求有去重,但外部请求没有。 - 楼层有效性检查缺失
添加请求时没有检查楼层是否在有效范围内。 - 方向匹配逻辑可以优化
在shouldStop和removeRequests中重复了相似的方向检查逻辑。 - 硬编码的初始输出
Main类中硬编码了初始方向输出。
分析报告


报告显示:
代码质量指标:
- 分支覆盖率:22.3% - 测试覆盖率有所改善,但仍偏低
- 注释率:22.3%
复杂度问题:
- 最大圈复杂度:3
- 平均复杂度:1.54(相比第二版的1.14有所上升)
- 最大嵌套深度:6层
- 平均嵌套深度:1.85层
踩坑心得
第一次设计最大的问题就是逻辑混乱复杂,所有功能都往一个类装,调度逻辑、状态管理、队列处理混杂在一起。
第二次有了参考类图设计,结构方面稍微改善了点,但由于第一次未能打好基础,所以第二次也没有成功写出完整的程序。
第三次终于能正常运行了,但依然存在答案错误,未通过测试点的问题,这说明我在新增功能时没有同步增加测试,而且嵌套深度过深,条件判断过于复杂了。
随着程序的复杂度上升,应在注释方面多注意,方便未来调试。
改进建议
可以针对架构设计、复杂度控制等方面进行改进,详细的前面已注明,不再多说。
总结
收获与成长
通过本阶段的练习,我能够学会如何设计类以及合理进行职责划分,并且能从只关注功能到关注复杂度、覆盖率,学习了迭代优化思维,能够通过持续重构改善代码质量。
本文来自互联网用户投稿,该文观点仅代表作者本人,不代表本站立场。本站仅提供信息存储空间服务,不拥有所有权,不承担相关法律责任。如若转载,请注明出处:http://www.mzph.cn/news/973482.shtml
如若内容造成侵权/违法违规/事实不符,请联系多彩编程网进行投诉反馈email:809451989@qq.com,一经查实,立即删除!