第二次软件工程作业
一、格式描述
| 作业所属课程 | 软件工程 | 班级的链接 | https://edu.cnblogs.com/campus/fzu/202501SoftwareEngineering |
|---|---|---|---|
| 作业要求 | https://edu.cnblogs.com/campus/fzu/202501SoftwareEngineering/homework/14580 | 作业的目标 | 完成TravelMate智能旅游助手的原型设计、概要设计及团队协作记录,满足课程作业的各项要求 |
| 团队名称 | 写的都队 | 团队成员学号-名字 | 102301209周士豪 102301210郑烨 102301213张祥 102301215张蔡涵 102301218许有幸 102301219许睿宸 102301236林涵 102301237李泽聿 102301239黄明杰 102301241冯德衍 102301242陈溢滨 102301310郑显喆 |
二、原型设计(40%)
TravelMate智能旅游助手原型设计
TravelMate智能旅游助手是一款旨在为用户提供个性化旅游规划和服务的应用程序。基于前期的需求分析,我们设计了完整的前台用户界面和后台管理系统的原型。
前台用户界面主要功能模块:
-
用户注册登录系统


-
APP主页面及个性化编辑功能


-
用户中心及收藏功能


-
个性化设置及历史记录查看


-
用户反馈界面

三、概要设计(40%)
UML设计
用例图

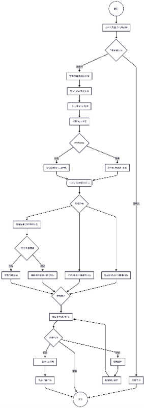
活动图

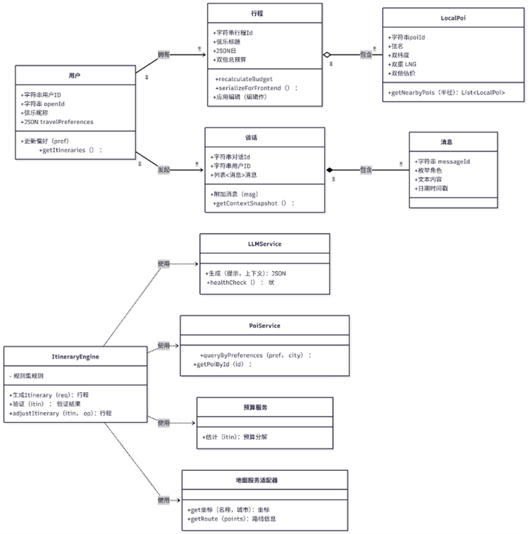
类图

时序图

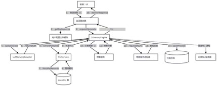
协作图

关系数据模型

对象关系映射

数据库设计
ER图

关系数据模型
用户表(用户ID, 用户名, 密码, 邮箱, 手机号, 注册时间)
景点表(景点ID, 景点名称, 景点类型, 地理位置, 描述, 评分)
订单表(订单ID, 用户ID, 产品类型, 产品ID, 订单状态, 创建时间, 完成时间)
路线表(路线ID, 路线名称, 创建者ID, 景点序列, 预计时长, 难度等级)
对象关系映射
采用标准的ORM框架实现数据库表与业务对象之间的映射关系,确保数据访问层的封装性和可维护性。
四、团队协作记录(20%)
1. 开发计划(时间安排)
| 周次 | 里程碑 | 产出 |
|---|---|---|
| 第1周 | 需求分析完成 | 需求文档、用例图 |
| 第2周 | 原型设计完成 | 前台/后台原型链接 |
| 第3周 | 概要设计完成 | UML图、ER图 |
| 第4周 | 开发/测试完成 | 代码、测试报告 |
2. 分工安排
10.8-10.25:需求分析完成
- 负责人:郑显喆(102301310)、张祥(102301213)
- 任务:
- 收集并分析项目需求,编写需求文档
- 绘制用例图,明确系统功能边界
- 交付物:需求文档、用例图
10.26-11.14:原型设计完成
- 负责人:许睿宸(102301219)、陈溢滨(102301242)
- 任务:
- 设计前台用户界面原型(如网页/APP界面)
- 设计后台管理界面原型(如数据管理、权限控制)
- 交付物:前台/后台原型链接(使用Figma、墨刀等工具)
11.15-12.1:概要设计完成
- 负责人:周士豪(102301209)、李泽聿(102301237)
- 任务:
- 绘制UML图(如类图、时序图)
- 设计数据库ER图,明确表结构和关系
- 交付物:UML图、ER图
12.1-12.13:开发与测试完成
开发组:
- 前端开发:郑烨(102301210)、许有幸(102301218)、冯德衍(102301241)
- 任务:实现前台界面交互和后台管理页面
- 后端开发:张蔡涵(102301215)、林涵(102301236)、黄明杰(102301239)
- 任务:完成API开发、数据库搭建和核心逻辑实现
测试组:
- 负责人:陈溢滨(102301242)、郑显喆(102301310)
- 任务:编写测试用例,执行功能/性能测试,生成测试报告
- 交付物:代码仓库链接、测试报告
3. 协作过程记录



团队采用敏捷开发模式,每周举行两次站会同步进度,使用GitHub进行代码版本管理,通过Slack进行日常沟通。关键决策通过团队会议讨论决定,确保所有成员对项目方向有清晰理解。
五、其他要求
- GitHub 团队仓库链接:https://github.com/zhangcaihan/ruanjiangongcheng/tree/main/agent
- 文档下载链接:
团队名称_系统设计说明书.pdf:百度网盘链接
(https://github.com/zhangcaihan/ruanjiangongcheng/blob/main/写的都对_系统设计说明书.pdf)团队名称_数据库设计说明书.pdf:百度网盘链接
(https://github.com/zhangcaihan/ruanjiangongcheng/blob/main/写的都对_数据库设计说明书.pdf)
- 原型在线预览链接:墨刀原型链接