目录
引言
一、系统总体设计
二、硬件设计
三、软件设计
四、仿真设计与验证
五、结论
源文件下载
0464 基于单片机的液体流量检测设计 (仿真+电路+程序)(51+1602+YFS201+BZ+KEY2)
本文设计了一种基于51单片机的液体流量检测平台,旨在提供一种精确、可靠的液体流量监测解决方案。系统采用STC89C52单片机作为核心控制器,YF-S201霍尔效应流量传感器实现液体流量检测。LCD1602液晶屏实时显示当前流速、累计流量和设定的报警流量阈值。用户可利用按键设置流量报警阈值,当累计流量超过设定值时,系统会触发蜂鸣器报警。本研究详细阐述了系统硬件设计、软件实现和仿真验证过程,为液体流量检测系统的制作提供了完整的解决方案。
关键词单片机;流量检测;YF-S201;LCD呈现;流量报警;仿真设计
引言
在工业生产、农业灌溉和水资源管理等领域,精确的液体流量检测对于过程控制、资源管理和成本核算具有重要意义。传统的流量检测方法多采用机械式流量计,存在精度低、机制单一等难题。基于单片机的液体流量检测系统不仅能够实现高精度的流量检测,还能提供实时的数据显示和报警能力,大大提高了流量监测的精确性和便捷性。
本研究旨在设计一种基于51单片机的液体流量检测系统,实现液体流速检测、累计流量计算、流量显示和报警等功能。系统采用模块化设计,包括流量检测模块、显现模块、报警模块和输入模块等,具有成本低、精度高、可靠性好等特点。
本研究的意义在于探索一种适用于各种液体流量监测场景的智能解决方案,为工业自动化和资源管理领域提供技术支持。利用本设计的实现和验证,可以为相关产品的开发提供参考,推动智能流量检测技巧的进一步发展和应用。
一、系统总体设计
本设计采用模块化结构,主要由流量检测模块、显示模块、报警模块和输入模块组成。系统整体架构以STC89C52单片机为核心,各功能模块通过相应的接口与单片机连接。
框架工作原理如下:YF-S201流量传感器实时检测液体流速,并将脉冲信号传送给单片机。单片机根据脉冲频率计算当前流速,并通过积分运算得到累计流量。LCD1602液晶屏实时表明当前流速、累计流量和设定的报警流量阈值。用户可通过按键设置流量报警阈值,当累计流量超过设定值时,系统会触发蜂鸣器报警。
架构的核心功能包括:液体流速检测、累计流量计算、流量呈现、流量报警阈值设置和报警等。系统设计考虑了实用性和可靠性,为用户提供精确、便捷的流量监测体验。
二、硬件设计
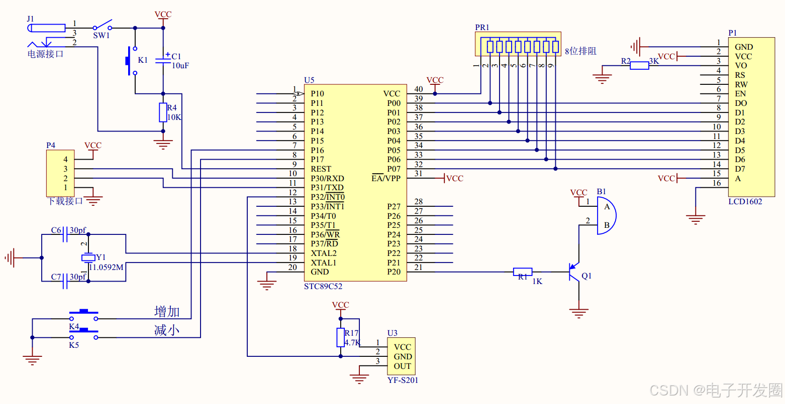
一款8位单片机,具有8KB Flash程序存储器、512B RAM和32个I/O口,能够满足本体系的控制需求。晶振电路采用11.0592MHz晶振,为系统供应稳定的时钟信号。复位电路采用手动复位和上电复位相结合的方式,确保系统可靠启动。电源电路给予5V直流电压,为整个系统供电。就是单片机最小体系设计包括STC89C52芯片、晶振电路、复位电路和电源电路。STC89C52

流量检测模块采用YF-S201霍尔效应流量传感器。该传感器内部包含一个叶轮和一个霍尔元件,当液体流过时推动叶轮旋转,霍尔元件检测叶轮的旋转并输出相应的脉冲信号。脉冲频率与流速成正比,通过测量脉冲频率即可计算出液体流速。
展示模块采用LCD1602液晶显示屏,用于呈现当前流速、累计流量和设定的报警流量阈值。LCD1602依据8位并行接口与单片机连接,采用4位模式进行数据传输。报警模块采用蜂鸣器电路,用于在累计流量超过设定值时发出报警声。蜂鸣器通过三极管驱动电路与单片机连接,以提高驱动能力。
输入模块采用独立按键设计,包括流量设置键(增加、减少)和确认键。按键通过上拉电阻与单片机的I/O口连接,采用查询方式检测按键状态。系统还设计了EEPROM存储电路,用于保存用户设置的报警流量阈值,确保系统断电后设置不丢失。
为了提高环境的可靠性,硬件设计中加入了信号调理电路,包括施密特触发器和低通滤波器,以减少流量传感器输出信号的噪声干扰。此外,系统还包括电源滤波电路,用于提高系统的抗干扰能力。
三、软件设计
系统软件设计采用模块化结构,主要包括主程序模块、流量检测模块、数据处理模块、表现处理模块和按键处理模块。主程序模块负责系统初始化和各功能模块的调度。架构初始化包括I/O口配置、定时器设置、LCD初始化、EEPROM数据读取等。
流量检测模块通过外部中断检测YF-S201输出的脉冲信号。为了提高测量精度,软件中采用了数字滤波算法,对多次测量结果进行平均处理。数据处理模块根据脉冲频率计算当前流速,并利用积分运算得到累计流量。为了防止累计误差,软件中加入了定期清零能力。
呈现处理模块负责更新LCD1602上的流速、累计流量和报警流量阈值。采用定时器中断实现定期刷新表现,确保显示信息的实时性。按键处理模块实现流量报警阈值的设置功能。用户按下设置键进入设置模式,通过增加键和减少键调整报警流量阈值,设置完成后按下确认键保存。新的设置将存储在EEPROM中,以便系统下次启动时自动加载。
体系还设计了完善的错误处理机制,包括传感器故障检测和数据校验。为了提高系统的可靠性,软件中实现了看门狗定时器,防止工具跑飞。此外,系统还实现了自动校准效果,能够根据流量特性自动调整检测参数。
四、仿真设计与验证
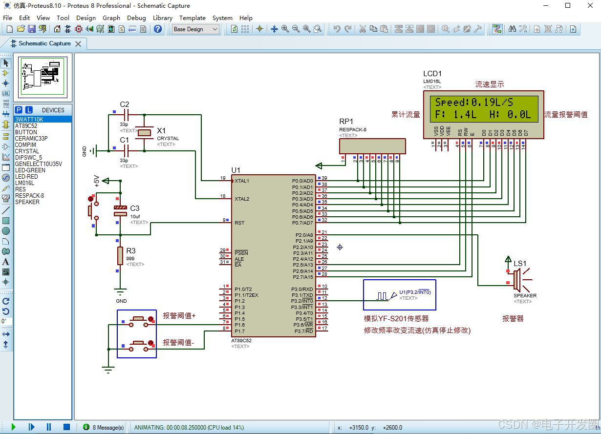
仿真平台选择Proteus软件,该软件能够模拟单片机系统和各种外围电路,支持代码调试和电路分析。在Proteus中搭建系统仿真模型,包括STC89C52单片机、YF-S201流量传感器、LCD1602显示屏、蜂鸣器、按键等元件。

仿真测试过程分为几个步骤:首先测试流量检测功能,模拟不同流速的脉冲信号,验证系统能否正确计算流速和累计流量。之后测试数据显示功能,验证LCD能否正确表现流速、累计流量和报警流量阈值。接着测试报警功能,设置不同的报警阈值,验证系统能否在累计流量超过设定值时及时触发报警。最后测试按键功能,验证流量报警阈值设置效果是否正常。
仿真结果分析显示,系统能够正确建立设计的所有功能。流量检测准确,流速和累计流量计算正确。素材显示实时更新,能够准确反映当前流量状态。报警功能可靠,能够在累计流量超过设定值时及时发出提示。按键响应迅速,阈值设置功能正常。通过仿真验证,证明了系统设计的可行性和正确性。
五、结论
本研究成功设计并实现了一种基于STC89C52单片机的液体流量检测系统。系统采用模块化设计,建立了液体流速检测、累计流量计算、流量呈现、流量报警阈值设置和报警等功能。硬件设计方面,合理选择了各功能模块,实现了稳定、可靠的检测和显示功能。软件设计方面,采用模块化编程方法,实现了系统的各项数据处理和控制功能。通过Proteus仿真验证,证明了平台设计的正确性和可行性。
本设计的创新点在于:1)采用YF-S201达成高精度流量检测,提高了系统的测量精度;2)设计了累计流量计算和报警功能,增强了系统的实用性;3)集成了数据存储机制,确保了设置的持久性;4)提供了实时数据展示,提高了系统的用户体验。
未来的改进方向包括:1)增加更多的功能,如流量曲线显示、历史数据查询等;2)引入无线通信模块,实现远程监控和数据传输;3)优化传感器设计,提高检测的准确性和抗干扰能力;4)构建上位机软件,献出数据分析和可视化功能。这些改进将进一步提升框架的实用性和市场竞争力。
源文件下载
关注公众号-电子开发圈,首页回复“液体” 获取