随着移动设备的普及和快充技术的快速发展,PD(Power Delivery)快充协议已成为主流充电标准之一。然而,许多传统设备或DIY项目仍需要固定电压供电(如5V、9V、12V、20V),这就需要一种特殊的解决方案——PD快充诱骗芯片。本文将深入解析这类芯片的工作原理,并以XSP18为例,详细介绍如何从支持PD协议的充电器中安全获取所需电压。
USB快充控制芯片又称为快充诱骗芯片,是一种集成电路,主要用来和充电器内部的供电协议芯片进行通讯握手快充协议。它一般应用在Type-C接口的控制电路中,可以和充电器通讯,获取充电器的快充电压,例如5V3A、9V3A、10V4A、11V6A、12V3A、15V3A、20V5A、28V5A等等。电路中使用这种Type-C控制芯片后,可以自适应市面上各家的快充协议充电器,使其输出快充电压给产品供电。一般常见应用在需要快充电压供电(9V/12V等)的产品上,例如:3C数码产品、小型加热产品、电池快充等。

PD快充诱骗协议芯片工作原理
PD快充诱骗协议芯片通过模拟PD协议设备与充电器握手通信,协商输出所需电压和电流,实现快速充电。例如XSP18诱骗芯片,它集成PD/QC/FCP/AFC协议,支持5V、9V、12V、15V、20V电压档位,
当PD100W充电器与XSP18连接后,会向充电器发送20V电压请求,充电器接收到请求后会和XSP18进行协议匹配,匹配成功后会发送20V电压给产品快速供电

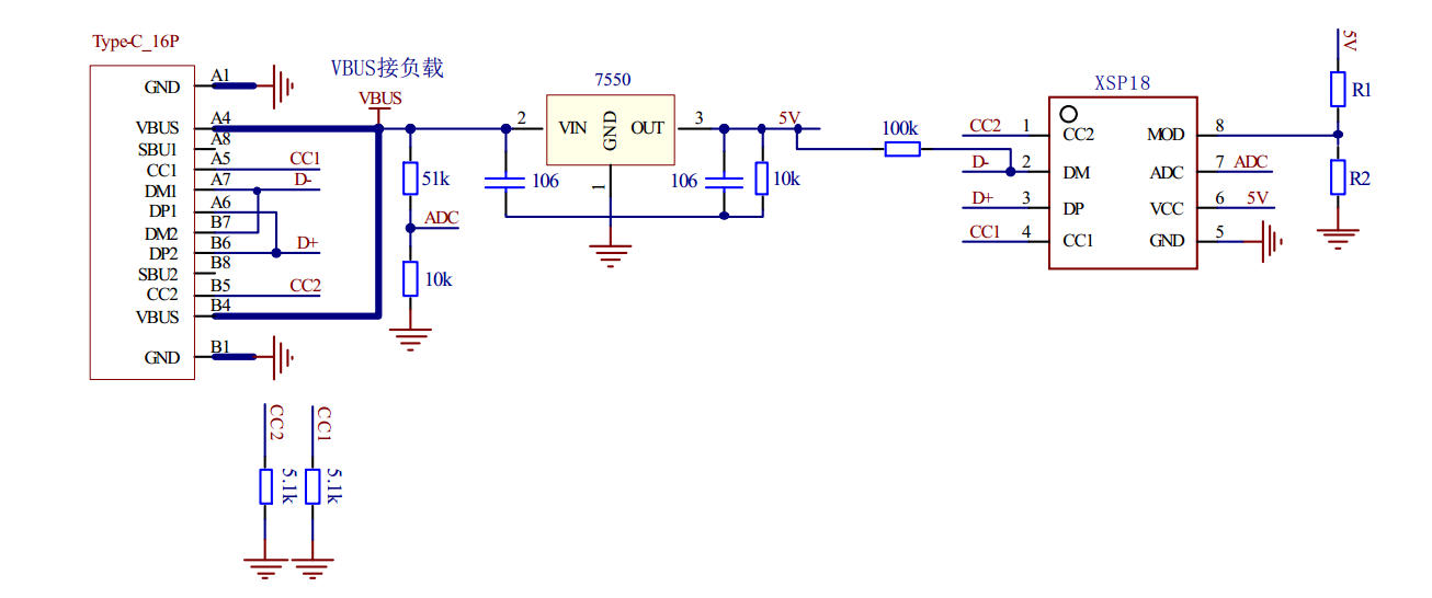
XSP18芯片概述
XSP18 是一款支持从充电器/充电宝等电源上取电给产品供电的USB Type-C受电端(sink)取电芯片,芯片集成 USB Power DeliveryPD2.0/3.0/PPS 快充协议、QC2.0/QC3.0 快充协议、华为快充协议、三星 AFC 协议等多种快充协议,产品使用 XSP18 芯片可无需再配充电器,功率最大支持100W。

XSP18支持电阻选择电压档位,电压档位自动向下兼容,例如需要20V电压档位R1使用33K电阻,R2使用20K电阻,连接充电器会优先获取20V电压,获取失败会向下获取15V等

PD诱骗协议芯片应用领域
无线充电器:通过PD诱骗芯片XSP18实现USB-C接口快充,兼容5V/9V/12V/15V/20V电压档位 。
相机外接电源:如绿巨能外接电源内置PD诱骗协议芯片,支持9V3A输入,替代传统电池供电 。
蓝牙音响、小家电等设备:通过诱骗芯片实现快速充电,提升续航能力 。
智能家居与物联网
智能门锁、智能照明:集成PD诱骗芯片(如XSP04D)以兼容USB-C快充,简化电源设计 。
电动工具:如电动螺丝刀、电烙铁,通过诱骗芯片实现快速充电,提高工作效率 。
小型加热与制冷设备
加热水杯、电暖宝:利用PD诱骗芯片如XSP18提升加热效率,缩短预热时间 。
半导体制冷器:通过高电压快充技术增强制冷速度 。
医疗与摄影设备
心电监护仪、血压计:采用PD诱骗芯片实现快速充电,满足医疗设备对稳定电源的需求 。
便携补光灯、摄像机:通过诱骗芯片确保与快充充电器的兼容性