目 录
摘要
1 绪论
1.1 研究背景
1.2研究意义
1.3研究现状
1.3开发技术
1.3.1Python语言
1.3.2 Django框架
1.3.3 Vue.js
1.4论文结构与章节安排
2系统分析
2.1 可行性分析
2.2 系统功能分析
2.2.1系统功能性需求分析
2.2.2系统非功能性需求分析
2.3架构流程分析
2.3.1程序操作流程
2.3.2注册流程
2.3.3登录流程
2.4本章小结
3 系统总体设计
3.1 系统架构设计
3.2 体系功能模块设计
3.2.1整体功能模块设计
3.2.2环境用户模块设计
3.2.3医药信息管理模块设计
3.3 数据库设计
3.3.1 数据库概念结构设计
3.3.2 数据库逻辑结构设计
3.4本章小结
4 系统详细设计与实现
4.1患者用户功能模块
4.1.1用户注册界面
4.1.2用户登录界面
4.1.3首页界面
4.1.4 医药资讯界面
4.1.5 医药信息界面
4.1.6 医生信息界面
4.1.7个人中心界面
4.2管理员功能模块
4.2.1系统用户界面
4.2.2医药信息管理界面
4.2.3系统管理界面
4.2.4 网站公告管理界面
4.2.5资源管理界面
4.3医生用户功能模块
4.3.1咨询信息管理界面
4.3.2处方信息管理界面
4.4药厂用户功能模块
4.4.1药品类型管理界面
4.4.2医药信息管理界面
5系统测试
5.1测试目的
5.2 系统功能测试
5.3 测试结果总结
6 结论
参考文献
致 谢
摘要
通过随着信息技术的快捷发展,医药行业也在经历数字化转型。传统的医药管理方式往往依赖于纸质记录和人工处理,这种方式不仅效率低下,而且容易出错,难以满足现代医药管理的需求。为此,本文提出了一种基于Python+Vue的医药管理系统。Python的语法清晰简洁,易于学习,特有适合研发快速、可维护的软件系统。而Vue.js作为一款流行的前端框架,因其易于上手和高效的组件化开发模式,成为了构建用户界面的理想选择。将这两种技术结合,能够为医药管理系统提供一个强大的后端处理能力和一个流畅的用户体验。
本文首先阐述了系统的研究背景、意义及研究现状;接着对系统进行了可行性、功能性等分析;紧接着介绍了架构的设计原理和实现细节,包括系统架构设计、功能模块设计、数据库设计等;结果对系统进行了部署和测试。本系统的研究与构建,对于提高医药行业的信息化水平,优化医疗服务流程,以及提升患者满意度等方面都具有要紧意义。
关键词:医药管理系统;Python;Vue.js
Abstract
With the rapid development of information technology, the pharmaceutical industry is also undergoing digital transformation. Traditional pharmaceutical management methods often rely on paper records and manual processing, which is not only inefficient but also prone to errors, making it difficult to meet the needs of modern pharmaceutical management. Therefore, this article proposes a pharmaceutical management system based on Python+Vue. Python's syntax is clear, concise, and easy to learn, making it particularly suitable for developing fast and maintainable software systems. Vue.js, as a popular front-end framework, has become an ideal choice for building user interfaces due to its easy-to-use and efficient component-based development model. Combining these two technologies can provide a powerful backend processing capability and a smooth user experience for pharmaceutical management systems.
This article first elaborates on the research background, significance, and current status of the system; Then, feasibility and functionality analyses were conducted on the system; Subsequently, the design principles and implementation details of the system were introduced, including system architecture design, functional module design, database design, etc; Finally, the system was deployed and tested. The research and development of this system are of great significance for improving the informatization level of the pharmaceutical industry, optimizing medical service processes, and enhancing patient satisfaction.
Keywords:Medical management system; Python;Vue.js
1 绪论
1.1 研究背景
Python作为一种高效、易学的编程语言,具有广泛的应用场景和强大的社区支持。Vue.js作为一种轻量级的前端框架,具有易于上手、性能高效等优点,被广泛应用于Web开发。结合Python和Vue.js,能够构建出功能强大、易于维护的医药管理系统。
1.2研究意义
随着社会经济的发展和科技的进步,我国医药行业取得了显著的成就。研究医药管理系统对于提高医药行业的信息化水平以及提升患者满意度等方面具有关键意义。具体如下:
提升管理效率:通过该系统能够搭建药品信息、患者信息、医疗处方等内容的系统化管理和实时更新,大大提高了医药管理的工作效率和服务质量。
增强安全性:该系统采用现代化的信息安全技巧和加密算法,保障患者隐私和敏感数据的安全性,防止数据泄露和非法访问。
改善患者体验:通过友好的用户界面设计和便捷的操作流程,患者可以获得更加个性化和高效的服务体验,例如在线查询药品信息,咨询医生、查看电子处方等功能。
促进医药产业发展:医药管理系统的研究与应用,有助于推动医药产业的创新发展。通过信息化手段,提高医药企业的管理水平,促进医药产业的转型升级。
1.3研究现状
国外医药管理系统发展起步早,技术成熟,法规严苛推动其走向精细化。美国以Epic、Cerner等为代表,功能覆盖医疗全流程,与保险体系深度对接,建立费用精准核算、理赔快速处理;临床决策辅助模块强,依海量医疗数据实时给医生用药、诊疗建议,助提医疗质量、降误诊率。
欧洲注重数据安全与隐私保护,像德国的框架契合本国医药分离模式,药店库存管理精准,依销售、季节、疾病流行联动药企补货;数据互通出色,患者转诊时病历秒传接收医院,保障连贯治疗。
在研发技术上,国外善用AI、区块链,AI助力药物研发、智能诊断;区块链让药品供应链全程透明、防假药混入。
国内伴随医疗信息化浪潮,医药管理系统发展迅猛。大型三甲医院自主研发或定制专属体系,集成挂号、诊疗、缴费、药房管理,患者就医“一卡通”,减少排队;电子病历结构化处理,方便医生调阅、科研分析。
药企方面,管理系统聚焦生产、销售、质量监控,依GMP 规范设质量预警,有问题原料、成品实时拦截;销售端对接电商、物流,拓宽渠道、加速配送。
基层医疗也逐步普及架构,助力公卫信息收集、慢性病随访。但挑战犹存,框架标准不统一致区域、机构间数据共享难;部分中小机构资金缺、人才少,运维升级吃力;网络安全防护面对黑客攻击、信息泄露风险,亟待强化加密、访问控制等技术。
总的来说国内外医药管理系统各有亮点与难点,未来需汲取国际先进理念、技术,攻克本土现存短板,促进行业良性发展。
1.3开发技术
1.3.1Python语言
早在上个世纪90年代,Python就由吉多·范罗苏姆进行创造,自诞生之日起,Python就一直深深的受到了程序开发者的广泛喜爱,它作为计算机首要的编程语言,一直到今。Python语言是真的是一种纯面向对象的计算机语言,在Python的世界中,所有的方法、数据类型、符号等都是以类的方式存在的,最顶层的就是Object,所有的类都是对object的继承。继承是Python中的核心思想,与C语言不同的是,子类只有一个父类,这样的好处就是操作更加的简便,让人更容易理解,在代码的书写上也会容易较多。Python另外一个特性就是多态性,调用父类接口的方法允许搭建子类的实现,这样的好处就是很好的对构建方法进行了隐藏(封装),而且又能够把API进行公开,一举两得。接口思想很好的诠释了想象对象的思想,让面向对象编程渐渐转向面向接口编程。如今,随着编程思想的继续发展,Python也加入了一些函数式编程的思想,这样的好处就是让编程代码更加的简洁与方便。本管理系统采用Python编程语言进行后台的研发,一是鉴于标准化制定以后,Python语言常用于大型商业应用程序后台系统中,生态稳定;二是也希望借助本系统的开发提高自己编写Python代码的能力。
1.3.2 Django框架
Django是一个采用Python语言开发的Web应用程序框架。它提供了一种轻松而强大的方式来构建复杂的网站和应用程序。依据使用Django,开发人员可以更轻松地处理数据库、创建用户界面和处理用户请求。它还提供了一个自动生成管理界面的功能,使得管理后台数据变得更加方便。Django还具有强大的安全功能,可以保护网站免受常见的网络攻击。总之,Django是一个非常实用和易于学习的框架,适用于各种规模的Web项目。无论你是初学者还是经验丰富的开发人员,都行从Django的便利性和灵活性中受益。
1.3.3 Vue.js
Vue.js是一套构建用户界面的渐进式框架。与其他重量级框架不同的是,Vue采用自底向上增量开发的设计。Vue 的核心库只关注视图层,并且非常容易学习,非常容易与其它库或已有项目整合。另一方面,Vue 完全有能力驱动采用单文件组件和Vue生态系统支持的库开发的繁琐单页应用。
Vue.js 的目标是通过尽可能简单的 API 实现响应的数据绑定和组合的视图组件。
Vue.js 自身不是一个全能框架——它只聚焦于视图层。因此它非常容易学习,非常容易与其它库或已有项目整合。另一方面,在与相关工具和支持库一起使用时,Vue.js 也能驱动复杂的单页应用。
1.4论文结构与章节安排
本文除去摘要、参考文献和致谢部分,共分为六章,各章内容安排如下:
第一章:绪论,核心介绍医药管理系统领域研究的背景和意义、开发现状,开发技术以及论文章节安排。
第二章:系统分析,关键从医药管理系统的可行性、用户功能、运行流程等方面进行分析,为后续系统设计提供理论支持。
第三章:架构总体设计,重要对医药管理系统的平台架构、功能模块、数据库进行设计。
第四章:系统详细设计与建立,关键介绍了医药管理系统各个用户功能界面的实现。
第五章:系统测试,首要对医药管理系统进行测试,验证功能完整性、稳定性和安全性,评估体系在实际运行中的性能表现。
第六章:结论。总结全文研究内容。
2 系统分析
系统分析是对系统创建的可行性进行研究,分析功能需求以确保平台满足用户期望。系统用例设计将明确定义系统与外部用户的交互场景,平台流程规划则细化系统内部功能流程,确保架构各模块协调工作。通过系统分析,可以建立清晰的系统框架,明确环境目标和功能,为系统开发和实施奠定基础。
2.1 可行性分析
Python是一种广泛使用、成熟且稳定的高级编程语言,Python的语法清晰简洁,易于学习,特别适合研发高效、可维护的软件系统。此外,Django是一个开源的高级Python Web框架,具有快速创建、易于部署、功能丰富等。结合Django框架的特性,可以快速搭建一个稳定、高效的基于Python的医药管理系统。此外,Vue.js是一个用于构建用户界面的渐进式JavaScript框架,具有易于上手、性能高效、生态丰富的优势。因此,从技术层面来说是可行的。
- 经济可行性
Python和Vue.js都是开源的,且拥有庞大的社区和丰富的资源。同时,MySQL也是开源的数据库管理系统,无需额外的许可费用,系统开发成本较低。同时,Python和Vue.js都是成熟的开发技术,拥有广泛的用户群体和丰富的文档资源,此外,前后端分离的开发模式也使得架构的维护更加独立和灵活,降低了系统的维护成本。因此,从经济角度分析是可行的。
- 操作可行性
框架采用B/S架构,用户只必须通过浏览器即可访问系统,无需安装额外的软件。同时,环境的操作界面简洁明了,易于理解和使用,用户无需具备专业的计算机知识即可进行操作。因此,从操作层面上分析是可行的。
- 社会可行性
我国政府高度重视医药行业的信息化建设,出台了一系列政策措施,鼓励企业加大信息化投入,提升管理水平。医药管理系统的推广和应用,可以提高医药行业的服务质量,满足人民群众日益增长的医疗需求,促进社会和谐稳定。因此,从社会角度分析是可行的。
综上所述,医药管理系统在经济、技术、操作,社会等方面都具有较高的可行性。
2.2 系统功能分析
2.2.1系统功能性需求分析
按照医药管理系统的角色,主要包括患者用户、管理员、医生用户和药厂用户这四大用户功能模块,各用户功能模块的具体功能说明如下。
- 患者用户效果
- 注册登录:新用户可以通过注册成为平台用户,注册后后可以用账号密码登录平台。
- 首页:用户可以查看首页展示的导航栏、轮播图、网站公告、医药资讯、医生信息推荐等信息。
- 通过网站公告:用户能够查看体系发布的网站公告、关于我们、联系方式、网站介绍等信息。
- 医药资讯:用户可以查看医药资讯列表中某个资讯的详情并可以点赞、收藏和评论。
- 医药信息:用户许可查看医药信息列表中某个药品的详情,如药品名称、药品类型、药厂名称,价格等信息,并可以进行点赞、收藏和评论操作。
- 医生信息:用户可以查看医生信息列表中某个医生的信息详情,如医生姓名、性别、擅长领域等信息,并可能进行点赞、收藏、咨询和评论处理。
- 我的:用户点击我的头像的下拉菜单“我的账户”可以查看和修改个人资料(如个人昵称、头像等)和登录密码;点击“个人中心”进入页面可以查看和管理个人首页、咨询信息、处方信息和收藏信息;点击“退出”即可退出平台登录。
患者用户角色的用例图如下图2-1所示:

图2-1患者用户用例图
- 管理员功能
- 通过登录:管理员的账号和密码是事先在数据库中设定好的,管理员能够利用在后台输入正确的账号和密码进行登录。
- 后台首页:管理员可以查看后台首页展示的相关信息。
- 系统用户:管理员可以对所有用户信息(患者用户、医生用户、药厂用户、管理员)进行增删改查操作,其中药厂用户信息由管理员进行添加。
- 药品类型管理:管理员点击“药品类型列表”行查看药品类型列表中某个药品类型的详情信息,行对药品类型信息进行增删改查处理。
- 医药信息管理:管理员点击“医药信息列表”能够查看医药信息列表中某个医药信息的详情和评论信息,可以对医药信息进行增删改查操作。
- 医生信息管理:管理员点击“医生信息列表”允许查看医生信息列表中某个医生信息的详情和评论信息,可以对医生信息进行增删改查处理。
- 咨询信息管理:管理员可以查看咨询信息列表中某个患者用户的咨询信息详情,可能对列表信息进行查询、重置和删除运行。
- 处方信息管理:管理员可能查看处方信息列表中某个患者用户的处方信息详情,能够对列表信息进行查询、重置和删除操作。
- 系统管理:在系统管理界面管理员对轮播图进行管控,可以对轮播图信息进行增删改查操作。
- 网站公告管理:在系统管理界面管理员行对网站公告信息进行增删改查操作。
- 资源管理:在资源管理模块管理员对医药资讯和资讯分类进行管控,可能对医药资讯和资讯分类信息进行增删改查操作。
- 我的:管理员可以修改个人信息和登录密码;可以浏览网站首页;点击“退出”即可退出系统的登录。
管理员用例图如下图2-2所示。

图2-2管理员用例图
- 医生用户特性
- 注册登录:医生可能通过注册成为平台用户,注册后后可以用账号密码登录架构。
- 后台首页:管理员能够查看后台首页展示的相关信息。
- 通过医药信息管理:用户可以查看医院信息列表中某个医药信息的详情,能够对列表信息进行查询和重置管理。
- 通过医生信息管理:每个用户只能查看自己的信息并能够对信息进行增删改查操作。
- 通过咨询信息管理:用户能够查看咨询信息列表中某个患者用户提交的咨询信息详情并进行回复和录入处方信息。
- 处方信息管理:用户可以查看处方信息列表中某个患者用户的处方信息详情,可以对列表信息进行查询和重置操作。
- 我的:用户可以修改个人信息和登录密码;可以浏览网站首页;点击“退出”即可退出系统的登录。
医生用户用例图如下图2-3所示:

图2-3医生用户用例图
- 药厂用户功能
- 登录:药厂用户账户由管理员添加,用户许可用管理员提供的账号密码登录系统。
- 后台首页:用户可以查看后台首页展示的相关信息。
- 药品类型管理:用户点击“药品类型列表”可以查看药品类型列表中某个药品类型的详情,可以对药品类型信息进行增删改查操控。
- 医药信息管理:药厂用户允许查看和管理自己药厂的医药信息,可以对医药信息进行增删改查操作。
- 我的:用户行修改个人信息和登录密码;能够浏览网站首页;点击“退出”即可退出系统的登录。
药厂用户用例图如下图2-4所示

图2-4药厂用户用例图
2.2.2系统非功能性需求分析
非功能性需求分析主要是分析本架构的安全性怎么样(是否会泄露用户个人信息),可靠性怎么样(用户操作的时候是不是能够根据实际操作显示信息),性能怎么样(运行是否操作流畅),可拓展性怎么样(功能能否继续拓展)等。具体可以表示在如下2-1表格中:
表2-1医药管理系统非功能需求表
需求类型 | 描述 |
性能 | 系统应具有高性能,能够快速响应用户请求,保持稳定的性能水平,协助高并发访问和大规模数据处理。 |
可靠性 | 系统应具有高可靠性,确保系统稳定运行,防止系统故障和数据丢失,提供数据备份和恢复机制。 |
安全性 | 系统应具有高安全性,保护用户隐私信息和数据安全,采用加密传输科技、访问控制和身份验证机制。 |
可用性 | 系统应具有高可用性,保证系统全天候运行,最大限度减少系统故障和维护时间,提供灾备和故障转移功能。 |
易用性 | 系统应具有良好的易用性,用户界面设计友好,操作简单直观,提供清晰的指导和帮助文档。 |
可维护性 | 系统应具有良好的可维护性,易于维护和升级,提供模块化和结构化代码,方便开发人员进行维护和修改。 |
可扩展性 | 框架应具有良好的可扩展性,承受新增功能和模块的集成,具备良好的架构设计和扩展性能。 |
2.3系统流程分析
2.3.1程序操作流程
用户访问系统,可以选择进行注册或登录管理。注册成功后,用户许可使用注册的账号登录平台。登录后的用户可以进入系统功能界面,使用自己权限内的功能操作。程序操控流程图如下图2-5

图2-5程序操作流程图
2.3.2注册流程
未有账号的用户可进入注册界面进行注册管理,填写注册表格,包括用户名、密码、姓名等必要信息。后台系统验证并保存用户提交的信息。分配唯一用户标识符。注册成功后,用户可以使用账号密码进行登录。用户注册流程图如下图2-6所示。

图2-6注册操作流程图
2.3.3登录流程
用户访问系统,进入登录页面页面,入其用户名和密码,后端服务接收登录请求,验证用户提供的用户名和密码是否匹配数据库中存储的信息,验证通过即可登录成功。登录流程图如下图2-7所示。

图2-7登录操作流程图
2.4本章小结
本章重要通过对医药管理系统的可行性分析、功能分析、系统用例分析、流程分析,确定整个系统要实现的功能。同时也为平台的代码实现和测试提供了标准。
3 环境总体设计
本章主要讨论的内容包括医药管理系统的架构设计、功能模块设计和数据库系统设计。
3.1 系统架构设计
在系统架构设计中,我将确定系统的整体结构和组件之间的关系。这包括选择适当的架构风格,划分系统的层次结构,并定义各个模块的职责和交互方式。架构图如下图所示。

图3-1系统架构设计图
表示层(Presentation Layer):负责与用户进行交互,将系统的功能和数据以易于理解和操作的方式展示给用户。通常包括用户界面、页面设计和用户输入验证等。
业务逻辑层(Business Logic Layer):处理框架的核心业务逻辑,包括对用户请求的处理、业务规则的执行以及数据的处理和转换。它独立于表现层和素材层,实现了业务逻辑的封装和复用。
数据层(Data Layer):负责数据的存储、访问和管理,包括数据库和持久化机制。数据层提供了对资料的增删改查操作,并与业务逻辑层进行交互,使系统能够有效地存储和检索数据。
这三个层次相互独立,通过明确的接口和协议进行通信,实现了系统的模块化和可扩展性。表现层负责将用户的请求传递给业务逻辑层,业务逻辑层处理请求并返回结果,最后数据层负责与数据库交互并提供数据承受。此种分层架构有助于实现环境的可维护性、灵活性和可测试性。
3.2 系统功能模块设计
3.2.1整体功能模块设计
通过整体功能模块设计,根据需求分析的结果,将系统的功能划分为不同的模块。每个模块负责搭建特定的功能,并与其他模块进行协作。我们将详细定义每个模块的输入、输出、处理逻辑和相互依赖关系。具体的功能模块图如图3-2所示。

图3-2 系统功能模块图
3.2.2体系用户模块设计
(1)系统用户模块结构图
本系统主要分为管理员、患者用户、医生用户和药厂用户这四个用户角色。它们共享基本功能,但患者用户和医生用户多了一个注册功能,以便能够注册使用系统。管理员用户在架构中有着操作权限和功能,确保了体系的一致性和易用性。用户模块结构图如下图3-3所示:

图3.3系统用户模块结构图
(2)各个结构的具体业务逻辑
a.查询用户信息:设计基础的查询功能,允许用户根据用户姓名查询用户信息。此功能主要用于管理员查询用户信息和用户自行查询个人信息。
b.修改用户信息:用户可能根据需要修改个人基本信息,包括姓名、密码、头像等。此种操控可以提高用户个性化体验。
c.增加用户信息:患者用户和医生用户行通过注册获取账号,成为架构的注册用户,以便享受系统提供的服务和作用。药厂用户信息由管理员进行增加。
d.删除用户信息:管理员可以对系统用户信息进行删除操作。
3.2.3医药信息管理模块设计
(1)医药信息管理模块结构图
医药管理系统需要一个完善的医药信息管理模块来存储和管理大量的医药信息。患者用户许可浏览医药信息并进行点赞、收藏和评论操作,管理员/药厂用户则具有查询、添加、修改、删除医药信息的权限,其中,药厂用户只能对自己企业的医药信息进行增删改查操作。这样的医药信息管理模块能够有效地组织和管理医药信息,提供用户查询医药信息的便利性,同时为管理员提供全面的医药信息管理的功能,确保平台的正常运行和用户体验。具体的结构图如下:

图3.4医药信息管理模块结构图
(2)各个结构的具体业务逻辑
通过a.查询医药信息:患者用户能够利用关键词等方式搜索查询医药信息。
b.添加医药信息:.管理员/药厂用户具有添加医药信息的权限,可以新增医药信息到系统中。
c.重置医药信息:管理员/药厂用户可以对现有医药信息进行修改,包括更新库存等。
d.删除医药信息:管理员/药厂用户可以删除不再售卖的医药信息,如已停产、禁售等医药信息。
3.3 数据库设计
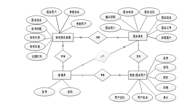
3.3.1 数据库概念结构设计
本文在系统分析阶段抽取了一些实体,根据实体之间的关系,经过分析进行系统E-R图的设计。医药管理系统总体E-R图如下图3-5所示。

图3-5 系统总E-R关系图
3.3.2 数据库逻辑结构设计
在概念结构的基础上,进行具体的数据库表设计。我们将定义每个表的结构、字段和约束,并建立表与表之间的关系。在此主要罗列系统中所应该的核心数据结构表,如下所示:就是数据库逻辑结构设计则
表consultation_information (咨询信息)
编号 | 名称 | 数据类型 | 长度 | 小数位 | 允许空值 | 主键 | 默认值 | 说明 |
1 | consultation_information_id | int | 10 | 0 | N | Y | 咨询信息ID | |
2 | patient_users | int | 10 | 0 | Y | N | 0 | 患者用户 |
3 | patient_name | varchar | 64 | 0 | Y | N | 患者姓名 | |
4 | doctor_users | int | 10 | 0 | Y | N | 0 | 医生用户 |
5 | doctors_name | varchar | 64 | 0 | Y | N | 医生姓名 | |
6 | consultation_title | varchar | 64 | 0 | Y | N | 咨询标题 | |
7 | consultation_content | text | 65535 | 0 | Y | N | 咨询内容 | |
8 | consultation_reply | text | 65535 | 0 | Y | N | 咨询回复 | |
9 | prescription_information_limit_times | int | 10 | 0 | N | N | 1 | 录入处方限制次数 |
10 | create_time | datetime | 19 | 0 | N | N | CURRENT_TIMESTAMP | 创建时间 |
11 | update_time | timestamp | 19 | 0 | N | N | CURRENT_TIMESTAMP | 更新时间 |
12 | source_table | varchar | 255 | 0 | Y | N | 来源表 | |
13 | source_id | int | 10 | 0 | Y | N | 来源ID | |
14 | source_user_id | int | 10 | 0 | Y | N | 来源用户 |
表doctor_information (医生信息)
编号 | 名称 | 数据类型 | 长度 | 小数位 | 允许空值 | 主键 | 默认值 | 说明 |
1 | doctor_information_id | int | 10 | 0 | N | Y | 医生信息ID | |
2 | doctor_users | int | 10 | 0 | Y | N | 0 | 医生用户 |
3 | doctors_job_number | varchar | 64 | 0 | Y | N | 医生工号 | |
4 | doctors_name | varchar | 64 | 0 | Y | N | 医生姓名 | |
5 | doctors_gender | varchar | 64 | 0 | Y | N | 医生性别 | |
6 | doctors_phone_number | varchar | 64 | 0 | Y | N | 医生电话 | |
7 | specializes_in_specific_fields | varchar | 64 | 0 | Y | N | 擅长领域 | |
8 | doctors_photo | varchar | 255 | 0 | Y | N | 医生照片 | |
9 | doctor_introduction | longtext | 2147483647 | 0 | Y | N | 医生简介 | |
10 | hits | int | 10 | 0 | N | N | 0 | 点击数 |
11 | praise_len | int | 10 | 0 | N | N | 0 | 点赞数 |
12 | recommend | int | 10 | 0 | N | N | 0 | 智能推荐 |
13 | consultation_information_limit_times | int | 10 | 0 | N | N | 0 | 咨询限制次数 |
14 | create_time | datetime | 19 | 0 | N | N | CURRENT_TIMESTAMP | 创建时间 |
15 | update_time | timestamp | 19 | 0 | N | N | CURRENT_TIMESTAMP | 更新时间 |
表doctor_users (医生用户)
编号 | 名称 | 数据类型 | 长度 | 小数位 | 允许空值 | 主键 | 默认值 | 说明 |
1 | doctor_users_id | int | 10 | 0 | N | Y | 医生用户ID | |
2 | doctors_job_number | varchar | 64 | 0 | N | N | 医生工号 | |
3 | doctors_name | varchar | 64 | 0 | Y | N | 医生姓名 | |
4 | doctors_gender | varchar | 64 | 0 | Y | N | 医生性别 | |
5 | doctors_phone_number | varchar | 64 | 0 | Y | N | 医生电话 | |
6 | specializes_in_specific_fields | varchar | 64 | 0 | Y | N | 擅长领域 | |
7 | examine_state | varchar | 16 | 0 | N | N | 已通过 | 审核状态 |
8 | user_id | int | 10 | 0 | N | N | 0 | 用户ID |
9 | create_time | datetime | 19 | 0 | N | N | CURRENT_TIMESTAMP | 创建时间 |
10 | update_time | timestamp | 19 | 0 | N | N | CURRENT_TIMESTAMP | 更新时间 |
表patient_users (患者用户)
编号 | 名称 | 数据类型 | 长度 | 小数位 | 允许空值 | 主键 | 默认值 | 说明 |
1 | patient_users_id | int | 10 | 0 | N | Y | 患者用户ID | |
2 | patient_name | varchar | 64 | 0 | Y | N | 患者姓名 | |
3 | patient_gender | varchar | 64 | 0 | Y | N | 患者性别 | |
4 | patients_phone_number | varchar | 64 | 0 | Y | N | 患者电话 | |
5 | examine_state | varchar | 16 | 0 | N | N | 已通过 | 审核状态 |
6 | user_id | int | 10 | 0 | N | N | 0 | 用户ID |
7 | create_time | datetime | 19 | 0 | N | N | CURRENT_TIMESTAMP | 创建时间 |
8 | update_time | timestamp | 19 | 0 | N | N | CURRENT_TIMESTAMP | 更新时间 |
表user (用户账户:用于保存用户登录信息)
编号 | 名称 | 数据类型 | 长度 | 小数位 | 允许空值 | 主键 | 默认值 | 说明 |
1 | user_id | int | 10 | 0 | N | Y | 用户ID:[0,8388607]用户获取其他与用户相关的数据 | |
2 | state | smallint | 5 | 0 | N | N | 1 | 账户状态:[0,10](1可用|2异常|3已冻结|4已注销) |
3 | user_group | varchar | 32 | 0 | Y | N | 所在用户组:[0,32767]决定用户身份和权限 | |
4 | login_time | timestamp | 19 | 0 | N | N | CURRENT_TIMESTAMP | 上次登录时间: |
5 | phone | varchar | 11 | 0 | Y | N | 手机号码:[0,11]用户的手机号码,用于找回密码时或登录时 | |
6 | phone_state | smallint | 5 | 0 | N | N | 0 | 手机认证:[0,1](0未认证|1审核中|2已认证) |
7 | username | varchar | 16 | 0 | N | N | 用户名:[0,16]用户登录时所用的账户名称 | |
8 | nickname | varchar | 16 | 0 | Y | N | 昵称:[0,16] | |
9 | password | varchar | 64 | 0 | N | N | 密码:[0,32]用户登录所需的密码,由6-16位数字或英文组成 | |
10 | varchar | 64 | 0 | Y | N | 邮箱:[0,64]用户的邮箱,用于找回密码时或登录时 | ||
11 | email_state | smallint | 5 | 0 | N | N | 0 | 邮箱认证:[0,1](0未认证|1审核中|2已认证) |
12 | avatar | varchar | 255 | 0 | Y | N | 头像地址:[0,255] | |
13 | open_id | varchar | 255 | 0 | Y | N | 针对获取用户信息字段 | |
14 | create_time | timestamp | 19 | 0 | N | N | CURRENT_TIMESTAMP | 创建时间: |
表user_group (用户组:用于用户前端身份和鉴权)
编号 | 名称 | 数据类型 | 长度 | 小数位 | 允许空值 | 主键 | 默认值 | 说明 |
1 | group_id | mediumint | 8 | 0 | N | Y | 用户组ID:[0,8388607] | |
2 | display | smallint | 5 | 0 | N | N | 100 | 显现顺序:[0,1000] |
3 | name | varchar | 16 | 0 | N | N | 名称:[0,16] | |
4 | description | varchar | 255 | 0 | Y | N | 描述:[0,255]描述该用户组的特点或权限范围 | |
5 | source_table | varchar | 255 | 0 | Y | N | 来源表: | |
6 | source_field | varchar | 255 | 0 | Y | N | 来源字段: | |
7 | source_id | int | 10 | 0 | N | N | 0 | 来源ID: |
8 | register | smallint | 5 | 0 | Y | N | 0 | 注册位置: |
9 | create_time | timestamp | 19 | 0 | N | N | CURRENT_TIMESTAMP | 创建时间: |
10 | update_time | timestamp | 19 | 0 | N | N | CURRENT_TIMESTAMP | 更新时间: |
3.4本章小结
整个医药管理系统的需求分析主要对系统总体架构以及功能模块的设计,通过建立E-R模型和数据库逻辑系统设计完成了数据库系统设计。
4 体系详细设计与实现
本架构的建立首要是根据前面的系统需求分析和系统总体设计来设计页面并实现业务逻辑。主要从医药管理系统界面建立、业务逻辑实现这两部分进行介绍。
4.1患者用户功能模块
4.1.1用户注册界面
用户注册界面用于新用户进行账号注册,用户需要填写必要的个人信息并选择合适的用户名和密码。系统会对输入的信息进行验证,验证通过后即可完成注册。其界面展示如下图4-1所示。

图4-1用户注册界面图
注册的代码如下:
def Register(self, ctx):
print("===================注册=====================")
userService = service_select("user")
body = ctx.body
if "username" not in body and body["username"] == '':
return ctx.response(json.dumps({
"error": {
"code": 70000,
"message": "用户名不能为空",
}
}, ensure_ascii=False))
if "user_group" not in body and body["user_group"] == '':
return ctx.response(json.dumps({
"error": {
"code": 70000,
"message": "用户组不能为空",
}
}, ensure_ascii=False))
if "password" not in body and body["password"] == '':
return ctx.response(json.dumps({
"error": {
"code": 70000,
"message": "密码不能为空",
}
}, ensure_ascii=False))
post_param = body
post_param['nickname'] = body["nickname"] or ""
post_param['password'] = md5hash(body["password"])
obj = userService.Get_obj({"username": post_param['username']}, {"like": False})
if obj:
return ctx.response(json.dumps({
"error": {
"code": 70000,
"message": "用户名已存在",
}
}, ensure_ascii=False))
ret = {
"error": {
"code": 70000,
"message": "注册失败",
}
}
bl = userService.Add(post_param)
if bl:
ret = {
"result": {
"bl": True,
"message": "注册成功"
}
}
return ctx.response(json.dumps(ret, ensure_ascii=False))
4.1.2用户登录界面
用户登录界面用于已注册的用户进行账号登录,用户需要输入正确的用户名、密码和验证码才能成功登录系统。系统会对输入的信息进行验证,验证利用后即可完成登录,同时,系统给出密码找回或重新注册的选项。其界面如下图4-2所示。

图4-2用户登录界面图
登录代码如下:
def Login(self, ctx):
print("===================登录=====================")
ret = {
"error": {
"code": 70000,
"message": "账户不存在",
}
}
body = ctx.body
password = md5hash(body["password"]) or ""
obj = service_select("user").Get_obj(
{"username": body["username"]}, {"like": False}
)
if obj:
user_group = service_select("user_group").Get_obj({'name': obj['user_group']}, {"like": False})
if user_group and user_group['source_table'] != '':
user_obj = service_select(user_group['source_table']).Get_obj({"user_id": obj['user_id']}, {"like": False})
if user_obj['examine_state'] == '未通过':
ret = {
"error": {
"code": 70000,
"message": "账户未通过审核",
}
}
return ret
if user_obj['examine_state'] == '未审核':
ret = {
"error": {
"code": 70000,
"message": "账户未审核",
}
}
return ret
if obj["state"] == 1:
if obj["password"] == password:
timeout = timezone.now()
timestamp = int(time.mktime(timeout.timetuple())) * 1000
token = md5hash(str(obj["user_id"]) + "_" + str(timestamp))
ctx.request.session[token] = obj["user_id"]
service_select("access_token").Add(
{"token": token, "user_id": obj["user_id"]}
)
obj["token"] = token
ret = {
"result": {"obj": obj}
}
else:
ret = {
"error": {
"code": 70000,
"message": "密码错误",
}
}
else:
ret = {
"error": {
"code": 70000,
"message": "用户账户不可用,请联系管理员",
}
}
return ctx.response(json.dumps(ret, ensure_ascii=False))
4.1.3首页界面
通过首页界面是用户访问该架构的入口页面,它展示架构的主要功能和特色。用户能够查看首页展示的导航栏、轮播图、网站公告、医药资讯、医生信息推荐等信息。其界面展示如下图4-3所示。

图4-3 首页界面图
4.1.4 医药资讯界面
用户允许查看医药资讯列表中某个资讯的详情并可以点赞、收藏和评论。帮助利用关键字搜索、局部搜索、筛选等方式搜索查看相关资讯信息。其界面如下图4-4示。

图4-4 医药资讯界面图
4.1.5 医药信息界面
用户可以查看医药信息列表中某个药品的详情,如药品名称、药品类型、药厂名称,价格等信息,并可能进行点赞、收藏和评论操作。支持通过关键字搜索、下拉搜索等方式搜索查看医药信息。其界面如下图4-5所示。

图4-5 医药信息界面图
4.1.6 医生信息界面
用户可以查看医生信息列表中某个医生的信息详情,如医生姓名、性别、擅长领域等信息,并可以进行点赞、收藏、咨询和评论操作。用户点击详情下方的“咨询”进入页面填写咨询标题和内容后点击“提交”即可完成咨询信息的提交。支持通过关键字搜索、下拉搜索等方式搜索查看医生信息。其界面如下图4-6所示。

图4-6 医生信息界面图
4.1.7个人中心界面
通过用户点击我的头像的下拉菜单“个人中心”进入页面允许查看和管理个人首页、咨询信息、处方信息和收藏信息。如点击“咨询信息”许可查看列表中某个咨询信息的详情并可以进行修改咨询信息的操作;点击“收藏”能够查看和删除收藏列表信息。个人中心界面如下图4-7所示:

图4-7 个人中心界面图
删除的代码如下:
def Del(self, ctx):
if len(ctx.query) == 0:
errorMsg = {"code": 30000, "message": "删除条件不能为空!"}
return errorMsg
result = self.service.Del(ctx.query, self.config)
if self.service.error:
return {"error": self.service.error}
return {"result": result}
4.2管理员功能模块
4.2.1系统用户界面
管理员行对所有用户信息(患者用户、医生用户、药厂用户、管理员)进行增删改查操作,其中药厂用户信息由管理员进行添加。支持通过用户名称来查找用户信息。其界面如下图4-8所示。

图4-8框架用户界面图
修改的代码如下:
def Set(self, ctx):
error = self.Set_before(ctx)
if error["code"]:
return {"error": error}
error = self.Events("set_before", ctx, None)
if error["code"]:
return {"error": error}
query = ctx.query
if 'page' in query.keys():
del ctx.query['page']
if 'size' in query.keys():
del ctx.query['size']
if 'orderby' in query.keys():
del ctx.query['orderby']
result = self.service.Set(ctx.query, ctx.body, self.config)
if self.service.error:
return {"error": self.service.error}
res = self.Set_after(ctx, result)
if res:
result = res
res = self.Events("set_after", ctx, result)
if res:
result = res
return {"result": result}
4.2.2医药信息管理界面
管理员点击“医药信息列表”可以查看医药信息列表中某个医药信息的详情和评论信息,可以对医药信息进行增删改查操作。其界面如下图4-9所示。

图4-9医药信息管理界面图
查询的代码如下:
def Get_obj(self, ctx):
query = dict(ctx.query)
config_plus = {}
if "field" in query:
field = query.pop("field")
config_plus["field"] = field
obj = self.service.Get_obj(query, obj_update(self.config, config_plus))
if self.service.error:
return {"error": self.service.error}
if obj:
self.interact_obj(ctx, obj)
return {"result": {"obj": obj}}
4.2.3系统管理界面
在系统管理界面管理员对轮播图进行管控,可以对轮播图信息进行增删改查操作。如点击“添加”进如页面填写标题、链接,上传轮播图片后点击“提交”即可完成轮播图的添加。其界面如下图4-10所示。

图4-10系统管理界面图
添加的代码如下:
def Add(self, ctx):
body = ctx.body
unique = self.config.get("unique")
obj = None
if unique:
qy = {}
for i in range(len(unique)):
key = unique[i]
qy[key] = body.get(key)
obj = self.service.Get_obj(qy)
if not obj:
error = self.Add_before(ctx)
if error["code"]:
return {"error": error}
error = self.Events("add_before", ctx, None)
if error["code"]:
return {"error": error}
result = self.service.Add(body, self.config)
if self.service.error:
return {"error": self.service.error}
res = self.Add_after(ctx, result)
if res:
result = res
res = self.Events("add_after", ctx, result)
if res:
result = res
return {"result": result}
else:
return {"error": {"code": 10000, "message": "已存在"}}
4.2.4 网站公告管理界面
网站公告管理模块是管理员用来管理系统中的网站公告的界面。管理员允许通过该界面进行网站公告的创建、编辑、发布和删除等管理,以便向用户传达各种重要信息、公告、更新或事件等内容。其界面如下图4-11所示。

图4-11网站公告管理界面图
4.2.5资源管理界面
在资源管理模块管理员对医药资讯和资讯分类进行管控,可以对医药资讯和资讯分类信息进行增删改查操作。如点击“医药资讯”管理员可以查看资讯列表中某个资讯的详情和评论信息。点击资讯分类可以查看资讯分类列表信息,点击列表上方的“添加”进入页面填写类型名称信息后点击“提交”即可完毕资讯分类的添加。以医药资讯为例,其界面如下图4-12所示。

图4-12医药资讯界面图
4.3医生用户功能模块
4.3.1咨询信息管理界面
用户可以查看咨询信息列表中某个患者用户提交的咨询信息详情并进行回复和录入处方,点击“录入处方”进入页面填写处方详情信息后点击“提交”即可完成处方信息的添加。其界面如下图4-13所示。

图4-13咨询信息管理界面图
4.3.2处方信息管理界面
用户可以查看处方信息列表中某个患者用户的处方信息详情,可以对列表信息进行查询和重置操作。其界面如下图4-14所示。

图4-14处方信息管理界面图
4.4药厂用户功能模块
4.4.1药品类型管理界面
通过用户点击“药品类型列表”可以查看药品类型列表中某个药品类型的详情,能够对列表信息进行查询、重置和删除运行。点击“药品类型添加”进入页面填写药品类型名称信息后点击“提交”即可完成药品类型信息的添加。以药品类型列表为例,其界面如下图4-15所示。

图4-15药品类型列表界面图
4.4.2医药信息管理界面
通过用户点击“医药信息列表”可以查看医院信息列表中某个医药信息的详情和评论信息,能够对列表信息进行查询、重置和删除管理。点击“医药信息添加”进入页面填写药厂编号、药厂名称、药厂地址、药品名称、药品价格等信息并上传药品图片后点击“提交”即可完成医药信息的添加。每个药厂用户只能查看和管理自己药厂的医药信息。以医药信息添加为例,其界面如下图4-16所示。

图4-16医药信息添加界面图
5 系统测试
5.1测试目的
为了保证医药管理系统的质量,使其能够稳定的运行,并排除其可能存在的未知隐患。解除软件可能存在的故障,理清楚测试与纠错的关系,如图5-1所示。

图5-1测试与纠错信息流程
5.2 环境功能测试
通过对系统中所含的主要实体对象及其功能运行进行测试用例设计。系统功能测试包括:用户登录功能测试、用户查看医药信息功能测试、用户发布评论功能测试、管理员添加医药信息功能测试、管理员删除通知公告功能测试,如表5-1、5-2、5-3、5-4、5-5所示:
表5-1患者用户注册登录测试表
用户注册登录测试用例:
用例说明 | 测试目的 | 测试步骤 | 预期结果 | 输出结果 | 通过情况 |
用户注册、登录 | 测试用户正确注册、登录 |
| 用户注册成功,登录成功 | 结果输出符合预期 | 通过 |
表5-2用户查看医药信息测试表
用户查看医药信息测试用例:
用例说明 | 测试目的 | 测试步骤 | 预期结果 | 输出结果 | 通过情况 |
医药信息查看 | 测试患者用户查看医药信息 |
| 呈现该药品的详情信息 | 结果输出符合预期 | 通过 |
表5-3用户发表评论测试表
用户发表评论测试用例:
用例说明 | 测试目的 | 测试步骤 | 预期结果 | 输出结果 | 通过情况 |
用户发表评论 | 测试患者用户发表评论操作 |
| 用户发表评论成功,展示用户评论信息 | 结果输出符合预期 | 通过 |
表5-4医药信息添加测试表
管理员添加医药信息测试用例:
用例说明 | 测试目的 | 测试步骤 | 预期结果 | 输出结果 | 通过情况 |
医药信息添加测试 | 测试管理员添加医药信息信息 |
| 医药信息信息添加成功,前端用户可以查看该医药信息 | 结果输出符合预期 | 通过 |
表5-5网站公告删除测试表
网站公告删除测试用例:
用例说明 | 测试目的 | 测试步骤 | 预期结果 | 输出结果 | 通过情况 |
网站公告删除测试 | 网站公告信息删除 |
| 网站公告删除成功,前端不在展示该网站公告信息 | 结果输出符合预期 | 通过 |
5.3 测试结果总结
通过编写 医药管理系统的机制测试用例,已经检测完毕框架测试包括:用户登录功能测试、用户查看医药信息功能测试、用户发布评论功能测试、管理员添加医药信息功能测试、管理员删除通知公告功能测试,通过这五大模块功能测试将为医药管理系统的后期推广运营提供了强力的技术支撑。
6 结论
完全可行的。就是在开发医药管理系统之前,需要对用户的实际需求进行全面分析。这不仅包括对系统的可行性研究,还包括对功能需求和其他需求的详细分析。在可行性分析阶段,本人从技术性、经济性等多个角度对系统实现的可能性进行了全面评估,结果表明,该系统的实施
本文首先概述了医药管理系统制作的背景及其意义,接着详细阐述了系统的具体业务需求。根据这些需求,本文对系统的结构和功能模块进行了精细的设计。整个系统被划分为多个独特的功能模块,每个模块都具有其特定的效果和作用,以确保系统的高效运行和用户友好性。
在开发本系统的过程中,我收获颇丰,学到了许多书本上学不到的知识。尽管系统已经基本完成,但由于个人专业知识的局限,系统仍有许多需要改进的地方,例如界面布局的优化、代码编写的规范性等。未来,我将继续努力学习,不断提升自己的技术水平,对系统进行进一步的完善。同时,我衷心希望医药管理系统能够投入实际应用,为社区居民供应便捷的医疗服务和药品信息查询功能,同时显著提升医疗机构的运营效率。该系统不仅将改善患者的服务体验,还将助力医疗机构实现更高效的管理与运作,从而充分发挥其社会价值。
参考文献
[1]崔研伟,高屹.藏医药知识图谱检索系统设计与开发[J].西藏科技,2024,46(10):74-80.
[2]冯羽.“IoT+数据挖掘”下医院智慧医疗健康管理系统设计[J].中国新技术新产品,2024,(10):143-145.
[3]秦芹,靳晓剑,敬良原.基于云平台的无人医药配送系统硬件设计[J].无线互联科技,2024,21(09):83-86.
[4]刘金花,岑霄.大中型医药公司信息系统的设计与分析[J].电脑知识与技术,2023,19(24):39-42.
[5]王玲玲,卢云,徐民,等.远程医疗信息系统的设计[J].中国医疗设备,2013,28(08):115-117.
[6]宋婧荣,杜佩尧,李君恺,等.医药体系网站的设计与实现[J].软件工程,2022,25(08):59-62+58.
[7]王储.基于知识图谱的医药信息系统设计与实现[D].北京邮电大学,2022.
[8]英钰晗.基于创新模型Kano-FBS的医药服务框架设计与研究[D].天津大学,2022.
[9]朱敬华,万和堂智能化医药管理系统.吉林省,吉林哈医大药业有限公司,2021-06-23.
[10]梅拥军.移动互联支持下的医药管理创新实施策略[J].医学食疗与健康,2020,18(13):176-177.
[11]沈月红.医药企业管理存在的难题及对策探讨[J].企业改革与管理,2020,(06):223-224.
[12]闫波.医药管理中常见的一些挑战及措施探讨[J].中国医药指南,2020,18(06):384-385.
[13]吴婷婷.计算机网站的前端开发技术探析[J].电脑知识与科技,2023,19(27):43-45.
[14]沈聪,全树强.深入理解Django[M].电子工业出版社:202111.601.
[15]刘长龙.Python高效开发实战[M].电子工业出版社:202108.521.
[16]王希,戴靓婕.MySQL数据库技术在Web动态网页设计中的运用研究[J].软件,2024,45(07):77-79.
[17]郑志慧,邹雨琛.Python在网络安全漏洞扫描中的实现与优化[J].信息记录材料,2024,25(07):89-91.
[18]Xuan D ,Yuxuan B .A Pharmacy Drug Information Management System Based on Django Development[J].Academic Journal of Engineering and Technology Science,2024,7(4):
[19]Ben S ,Saurabh B ,Chris G , et al.Web Development with Django:A definitive guide to building modern Python web applications using Django 4[M].Packt Publishing Limited:2023-05-26.
[20]Shah A F .Assessment of End User Computing Satisfaction (EUCS) of Electronic Hospital Management Information System (eHMIS) in Lady Reading Hospital Peshawar Pakistan.[J].Pakistan journal of medical sciences,2024,40(11):2458-2463.
致 谢
首先,我要向我的论文指导老师致以最深切的敬意和感谢。在整个论文创作的过程中,老师的指导如同明灯一般照亮了我的前行道路。他不仅耐心地解答我的疑问,还凭借其深厚的学识和敏锐的洞察力,提出了许多具有深远意义的建议。老师的严谨治学态度、敬业精神和高超的教学艺术,为我树立了追求卓越的榜样,对我未来的人生道路和学业成就产生了深远的影响。
同时,我要向我的同学们表达诚挚的感谢。你们不仅是我的亲密战友,也是我生活中的良师益友。正是你们的鼓励和支持,使我在大学期间的学习和生活变得丰富多彩。我要对所有在我求学路上给予我帮助的老师和同学们表示衷心的感谢,是你们的支持和帮助给了我继续前进的力量。
我还要向我的父母表达深深的感激之情。是你们用无尽的爱和关怀,将我抚养成人。你们的养育之恩,我将永生铭记在心。我将会用我的行动和成绩来回报你们的期望。在未来的日子里,我将继续努力,用实际行动来回报你们对我的付出和关爱。
再次感谢所有支持和帮助我的人,是你们让我在求学之路上不再孤单,让我有勇气面对一切挑战。谢谢你们!
-免费领取项目源码,请关注❤点赞收藏并私信博主,谢谢-