易基因: NG (IF29):颠覆认知!深圳仙湖植物园刘阳团队WGBS及超级泛基因组分析揭示苔藓植物基因家族比维管植物更丰富|项目文章

news/2025/10/28 16:23:37/文章来源:https://www.cnblogs.com/E-GENE/p/19172126

大家好,这里是专注表观组学十余年,领跑多组学科研服务的易基因。

近日,由深圳市中国科学院仙湖植物园董珊珊博士等为第一作者、刘阳研究员等为通讯作者,在国际著名期刊《Nature Genetics》(自然-遗传学)上发表题为“Bryophytes hold a larger gene family space than vascular plants”(苔藓植物拥有比维管植物更丰富的基因家族)的重磅研究成果。

研究基于超级泛基因组分析,综合123种苔藓植物(包括37种苔类、82种藓类和4种角苔)基因组,首次系统揭示苔藓植物(Bryophytes)虽形态简单,但其基因家族多样性显著高于维管植物(Vascular Plants)。苔藓拥有637,597个非冗余基因家族,远超维管植物的373,581个,且特有基因家族(Unique Gene Families)及附属基因家族(Accessory Gene Families)数量更多,揭示苔藓植物在基因家族层面具有超越维管植物的多样性。总之,这一发现颠覆了长期以来关于苔藓植物“原始、简单”的传统认知,表明其长期演化中通过基因从头起源(De Novo Origination)和水平基因转移(Horizontal Gene Transfer, HGT)积累了丰富的遗传工具库,为理解苔藓植物的生态适应性和长期生存提供了新视角。深圳易基因为本研究提供了苔藓全基因组DNA甲基化测序(WGBS)技术揭示苔藓植物基因组的甲基化模式,助力理解基因表达调控和基因家族演化。

标题:Bryophytes hold a larger gene family space than vascular plants(苔藓植物基因组拥有比维管植物更丰富的基因家族)

发表时间:2025年9月22日

发表期刊:Nature Genetics

影响因子:IF29/Q1

技术平台:基因组测序、基因组组装与注释、比较基因组学、表观基因组学(WGBS)等

作者单位:深圳仙湖植物园、华大研究院、深圳大学、南京农业大学、比利时根特大学、澳大利亚莫纳什大学、美国康涅狄格大学等机构

DOI:10.1038/s41588-025-02325-9

经过5亿年演化,现存陆地植物分为两个“姐妹群”:苔藓植物和维管植物。尽管苔藓植物体型微小、结构简单,但它们能在包括极端环境在内的多种生态环境中繁衍生息。然而,其生态适应性和长期生存的遗传基础尚不明确。在此,本研究整合了123个苔藓植物基因组的超级泛基因组分析揭示,苔藓植物具有比维管植物显著更丰富的基因家族多样性,其中包括更多“特有”基因家族和“谱系特异”基因家族,这些家族源于其漫长演化历史中广泛的新基因形成和持续性微生物基因水平转移。苔藓植物丰富多样的遗传工具包(如特有免疫受体等)演化,在促进其于不同生物群落扩散中具备更多可能性。此外,这些丰富且珍稀的新测苔藓植物基因组为探索陆地生存成功的替代演化策略提供了宝贵资源。

易小结

本研究不仅在学术上具有深远意义,更在多个层面为生命科学领域带来了突破性进展。从宏观角度而言,它重新定义了我们对植物演化进程的理解,揭示了苔藓植物这一古老而神秘的植物类群在基因家族层面所蕴含的惊人多样性。这一发现不仅丰富了我们对植物适应性演化的认知,更为探索植物在地球多变环境中生存和繁衍提供了全新视角。

易基因提供的WGBS技术支持在本研究中的应用不仅为理解苔藓植物的基因组多样性提供了重要支持,还为表观遗传学研究开辟了新的方向。未来WGBS技术可以进一步应用于其他植物基因组的研究,特别是那些具有复杂基因组和多样生态环境的植物。通过分析不同植物基因组的甲基化模式,研究人员可以更好地理解基因表达的调控机制,以及这些机制如何影响植物的适应性和演化。此外,WGBS技术还可以与其他表观遗传学技术(如ChIP-seq、MeRIP-seq等)结合,提供更全面的基因组调控图谱,为植物基因组学研究提供更深入的见解。

易基因相关拓展性产品案例

  • 互作研究:RNA m⁶A修饰促进玉米籽粒发育过程中的DNA甲基化
  • 项目文章|Plant Cell Environ:WGBS+RNA-seq助力揭示植物不定根再生的DNA甲基化调控机制
  • 项目文章|WGBS+RNA-seq揭示AtSAMS通过DNA甲基化和乙烯信号通路协同调控植物花器官发育的表观遗传机制
  • PBJ/IF10.5:西农园艺学院DNA甲基化+组蛋白修饰综合分析揭示苹果干旱胁迫的表观基因组调控机制
  • 项目文章 | WGBS+RNA-seq揭示黄瓜作物的“源-库”关系受DNA甲基化调控
  • 项目文章|DNA甲基化与转录组联合分析助力揭示花青素生物合成调控柑橘果实品质的表观新机制

研究方法

样本收集与DNA/RNA提取:全球(南极、比利时、加拿大、智利、中国、德国、新西兰、俄罗斯、南非和美国的野外)采集123种苔藓植物,覆盖47个目(占已知55个目的85%),包括极端环境物种,在环境生长室中培养。分别提取基因组DNA和RNA。

基因组测序:分别进行长读长全基因组测序和短读长全基因组测序文库,长读长测序选择超过30kb的DNA片段进行文库构建,并生成长读长序列。

基因组组装与注释:整合转录组、同源蛋白和de novo预测证据进行基因注释。通过RepeatMasker鉴定同源性重复序列,苔藓平均重复序列含量为31%(角苔)至58%(苔类)。

比较基因组学分析:基于343种绿色植物(包括138种苔藓、146种维管植物和59种藻类)的蛋白组,鉴定1,113,359个直系同源群(Orthogroups)。定义核心基因家族(存在于≥80%样本)、附属基因家族(存在于2-80%样本)和特有基因家族(仅存在于单个物种)。

WGBS(全基因组甲基化测序)分析:对代表性苔藓进行亚硫酸盐测序,使用BISMARK将WGBS数据比对到参考基因组,计算CG、CHG、CHH位点中的胞嘧啶甲基化水平。分析基因体(genebody)及侧翼区域(±2kb)的甲基化模式,探讨其与基因表达的关系。

WGD(whole-genome duplications)分析:生成基因组内共线性区块的关系图,并使用KSRATES进行同义替换率分析。

基因家族分析:使用COUNT推断基因家族的增加和丢失,并使用VENN图鉴定特有和共有基因家族。

HGT和de novo基因起源鉴定:通过BLASTP比对NCBI nr数据库,筛选与微生物(细菌、真菌等)同源的基因,鉴定潜在HGT基因,结合系统发育树验证HGT事件。

功能分析:利用GO、KEGG数据库注释基因功能,并通过Stress实验(热、干旱、UV)分析基因表达差异。

结果图形

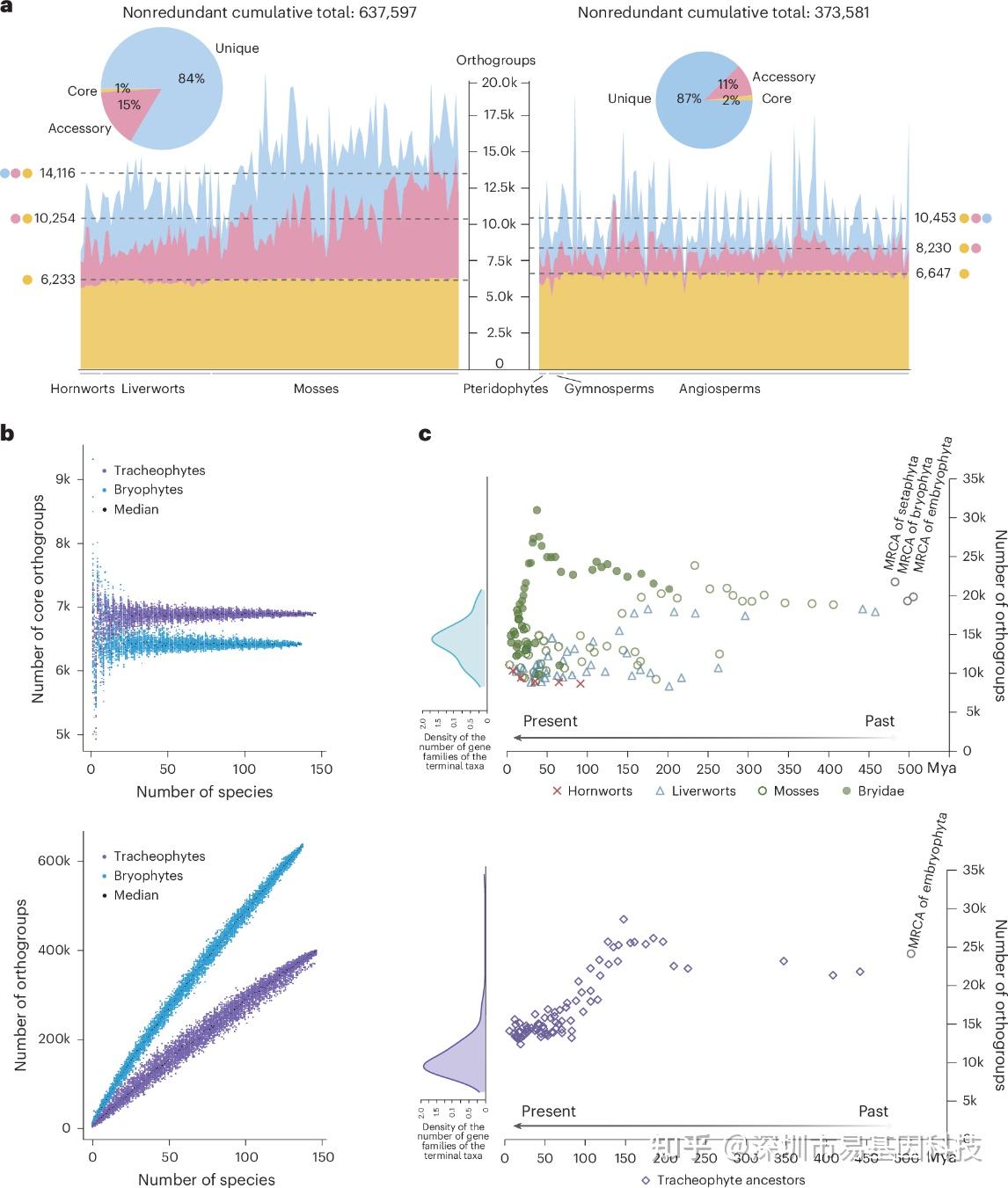
(1)苔藓植物超级泛基因组:核心基因家族、附属基因家族、特有基因家族

研究团队对123种苔藓植物(包括苔类、藓类和角苔类)的基因组进行高质量测序(图1),构建了全球首个苔藓“超级泛基因组”平台(图2)。系统发育分析将苔藓植物定位为现存维管植物的姐妹群,为追踪苔藓植物基因组的演化提供了框架。

研究发现,苔藓植物的基因组相对较小,单个基因组平均基因数量也较少(27,959 vs. 34,794),但苔藓植物拥有比维管植物更多的非冗余基因家族总数(637,597 vs. 373,581)。苔藓植物的平均单个分类bin特有基因家族数量也更高(3,862 vs. 2,223),并且有更多的附属基因家族(4,021 vs. 1,583),尽管它们的核心基因家族数量较少(6,233 vs. 6,647)。苔藓植物的“孤儿”(orphan)基因家族比例略低(84%对87%),但其绝对数量远超维管植物(532,840 vs. 324,552)。单个苔藓植物基因组中特有和附属基因家族的平均数量为7,883(占总基因家族数量的56%),而维管植物仅为3,806(占36%)。

随着基因组样本增加,苔藓基因家族数量持续上升,而维管植物的基因家族数量则趋于稳定(图2b),这些结果表明,尽管进行了广泛的样本采集,许多植物基因和基因家族仍未被发现,其基因库远未饱和。苔藓植物显示出长期的基因家族创新历史,尤其是在苔藓目(如Bryidae)中,自早白垩纪(约1亿年前)以来一直存在显著的基因家族创新现象,这可能与苔藓植物中连续全基因组复制(WGD)的累积效应有关。这些特有和附属基因的GC含量与核心基因相似(约50%),且50-80%表达,在模式物种小立碗藓(Physcomitrium patens)和地钱(Marchantia polymorpha)中响应胁迫表达,但功能注释率低(仅27%和16%),凸显苔藓基因功能研究的空白。

图1:138种苔藓植物基因组总体特征分析。

基于对绿色植物的190个分类bin进行的系统发育分析,其分化时间基于对苔藓植物的分子定年分析。分支和物种名称按三大类苔藓植物用颜色突出显示。从内到外,五个通道分别表示基因组大小、基因数量、重复序列比例(基因组中重复序列百分比,其中蓝色、紫色和绿色条带分别代表LTR、LINE和未知重复序列)、基因长度和外显子长度。

图中从左到右展示的苔藓植物图像(未按比例)包括:

角苔类:Phaeoceros laevis

苔类:Apotreubia nana, Asterella syngenesica, Petalophyllum ralfsii, Pleurozia purpurea, Scapania bolanderi

藓类:Sphagnum fallax, Polytrichum sp., Buxbaumia aphylla, Diphyscium mucronifolium, Encalypta ciliata, Ptychomitrium sp., Octoblepharum albidum, Rhacocarpus purpurascens, Imbribryum miniatum, Rhodobryum roseum, Racopilum cf. capens, Hypopterygium flavolimbatum, Antitrichia californica, Exsertotheca intermedia

(2)苔藓植物中孤儿基因的De Novo起源

在所有采样的苔藓植物中(包括模式物种P.patens和M.polymorpha),与核心基因家族相比,附属和特有基因家族具有内含子少、编码序列短的特征。这些特征在被子植物如水稻和拟南芥中也观察到,表明苔藓植物中大多数附属和特有基因家族可能最近才起源。此外,P.patens和M.polymorpha中特有基因家族中的基因通常表达水平低于附属和核心家族中的基因,这与水稻中观察到的新基因表达模式一致。很可能,苔藓植物中大多数特有基因家族通过各种分子机制作为孤儿基因起源,包括快速序列演化和de novo基因起源。在P.patens和M.polymorpha中,85%特有基因与现有直系同源群无序列相似性,表明其可能在基因复制后衍生而来。

本研究选择M.polymorpha ssp.ruderalis与其两个同种亚种及其姐妹种进行比较,M.polymorpha ssp.ruderalis中70-80%(3,120-3,583)的孤儿基因家族基因与近缘物种的非编码区域对齐,表明它们可能起源于这些区域。de novo基因起源以前只在被子植物如水稻和竹子中记录过,主要通过非编码区域中突变的逐渐积累产生。

在苔藓植物中,尤其是苔藓目(如Bryidae),约26%的特有基因至少在其他两个物种中显示出与非编码区域高度相似性,这是迄今为止为任何主要植物谱系提出的最大的de novo基因候选集,总计36,481个基因。这些发现不仅证明了de novo基因创新在被子植物之外的发生,还强调了其在苔藓植物中的重要性。这一机制在驱动苔藓植物适应和生态多样化中起着关键作用,突显其基因组动态变化以及塑造的演化过程。

图2:苔藓植物和维管植物的泛基因组比较分析。

a.138种苔藓植物(左)和146种维管植物(右)单个基因组中每种组成(核心、附属和特有)的基因家族数量。x轴上的分类根据系统发育排序。三种类型基因家族的平均数量用虚线标出。饼图显示所有采样的苔藓植物和维管植物的三种类型基因家族总数。

b.苔藓植物(蓝点)和维管植物(紫点)的核心基因组大小减少(上)和泛基因组大小增加(下)的模拟曲线。对于每种给定的物种数量,均使用100次随机组合计算。

c.点图表示在苔藓植物(上)和维管植物(下)系统发育树的各祖先节点中重建的基因家族总数(y轴)。MRCA,最近共同祖先。

图3:WGBS描述不同植物谱系中染色体上以及基因及其侧翼区域的重复序列、基因密度和DNA甲基化水平。

研究的植物谱系包括绿藻(Chlamydomonas reinhardtii)、角苔(Notothylas yunnanensis)、苔类(取9种苔类物种的平均值)、藓类(取10种藓类物种的平均值)、裸子植物(Pinus tabuliformis)和被子植物(Arabidopsis thaliana)。染色体上重复序列、基因密度和甲基化水平的bin代表对应每条染色体(scaffold)对应bin的平均百分比。每个物种的染色体或scaffold(>1 Mb)被等分为200个bin。沿基因甲基化水平显示每个基因模型对应bin的平均甲基化水平。

(3)频繁水平基因转移(HGT)促进苔藓植物演化

研究发现,49种链藻植物基因组中包含1,809个起源于原核生物、病毒、真菌或动物的直系同源基因家族,其中1,306个为新鉴定。在链藻植物的祖先中发生最显著的HGT爆发,有115个HGT事件,其次是胚胎植物祖先中的90个HGT事件,单个苔藓植物物种平均获得的水平转移基因比维管植物更多(229 vs. 163),并且对苔藓植物基因组的全面系统发育分析表明,物种特异性的HGT事件数量更多,这表明HGT可能是苔藓植物演化过程中持续存在的特征,与维管植物多样化过程中观察到的模式不同。

维管植物中HGT基因通常内含子少、长度短,反映了其供体生物(主要是细菌或真菌)的基因特征。在苔藓植物中,HGT获得的基因通常位于长末端重复(LTR)密度高于核心基因的区域,暗示LTR元件可能促进了HGT基因在其基因组中的整合或增殖。苔藓植物通过HGT获得的基因中,很大一部分功能未知,其余的在复制、碳水化合物代谢、氨基酸代谢和次级代谢中发挥作用。在苔藓植物Physcomitrium patens中,很大一部分HGT基因在热、干旱和紫外线(UV)胁迫下表现出差异表达,分别有151(60%)、148(59%)和190(76%)个HGT衍生的直系同源基因表现出表达变化,暗示其可能增强了苔藓植物在多样化环境中的生态适应能力。

具体而言,HGT基因可能参与胁迫响应(如小立碗藓中93%的HGT基因在 abiotic stress 中差异表达)、病原防御(如细菌来源的LEC基因抗真菌)和次生代谢(如真菌来源的YANB基因合成抗生素)。这些基因增强了苔藓在极端环境中的适应性,例如HPA3基因通过乙酰化解毒D-氨基酸,助力苔藓在营养匮乏环境中生存。

因此,苔藓植物拥有一系列源自微生物HGT的基因家族,其中许多表现出特异性,为筛选对细菌或真菌疾病的潜在抗性或探索其在植物发育和植物-真菌互作中的作用提供了丰富的基因库。这突显了HGT在苔藓植物演化和生态多样化中的重要性。

图4:链型植物中的水平基因转移(HGT)全景图

a.链型植物系统发育时序图上水平基因转移事件数量的总结(苔藓植物以蓝色表示,维管植物以紫色表示),灰色圆盘中的数字表示在某个节点重建的HGT事件总数。饼图显示在选定的祖先节点和特定支系(即包括所有苔藓植物或维管植物内部节点的数据)中,HGT推定供体在主要类别间的分布情况。末端分支旁的数字指数据集中该末端种群特有的HGT。

b.每个采样物种中HGT直系同源群累积数量的条形图,每个条形图按从祖先HGT事件中获得的基因家族比例进行细分。"Sum of tracheophyte nodes"=所有维管植物内部节点的汇总。"Sum of bryophyte nodes" = 所有苔藓植物内部节点的汇总。OGs, 直系同源群。

结论和启示

本研究通过对123个新测苔藓植物基因组进行综合分析,揭示了苔藓植物在基因家族层面的丰富多样性,这一发现颠覆了长期以来关于苔藓植物“原始、简单”的传统认知。研究结果表明,苔藓植物的基因组演化受到de novo基因起源和水平基因转移(HGT)的显著影响,这些机制不仅推动了苔藓植物的基因组多样化,还增强了它们在多样化环境中的适应能力。此外,苔藓植物的基因组特征,如丰富的附属和特有基因家族,以及较少的基因数量,可能与其生态适应性和演化策略密切相关。本研究为理解苔藓植物的生态适应性和长期生存提供了新的视角,并为未来植物基因组学研究提供了新的方向和方法。

本研究WGBS技术发挥重要作用

通过WGBS,研究团队能够深入分析苔藓植物基因组的甲基化模式,特别是CG、CHG和CHH位点的甲基化模式。这些数据不仅帮助研究人员识别了基因组中的甲基化区域,还揭示了这些区域与基因表达之间的关系。未来类似的研究可以利用WGBS技术来探索其他植物基因组的甲基化模式,以及这些模式如何影响基因表达和基因家族的演化。WGBS技术的应用将为植物基因组学研究提供更深入的见解,并有助于揭示植物适应性演化的分子机制。

关于易基因全基因组重亚硫酸盐测序(WGBS)

全基因组重亚硫酸盐甲基化测序(WGBS)可以在全基因组范围内精确的检测所有单个胞嘧啶碱基(C碱基)的甲基化水平,是DNA甲基化研究的金标准。WGBS能为基因组DNA甲基化时空特异性修饰的研究提供重要技术支持,能广泛应用在个体发育、衰老和疾病等生命过程的机制研究中,也是各物种甲基化图谱研究的首选方法。

易基因全基因组甲基化测序技术通过T4-DNA连接酶,在超声波打断基因组DNA片段的两端连接接头序列,连接产物通过重亚硫酸盐处理将未甲基化修饰的胞嘧啶C转变为尿嘧啶U,进而通过接头序列介导的 PCR 技术将尿嘧啶U转变为胸腺嘧啶T。

应用方向:

WGBS广泛用于各种物种,要求全基因组扫描(不错过关键位点)

  • 全基因组甲基化图谱课题
  • 标志物筛选课题
  • 小规模研究课题

技术优势:

  • 应用范围广:适用于所有参考基因组已知物种的甲基化研究;
  • 全基因组覆盖:最大限度地获取完整的全基因组甲基化信息,精确绘制甲基化图谱;
  • 单碱基分辨率:可精确分析每一个C碱基的甲基化状态。
技术类型起始量特点覆盖度
常规WGBS 1μg gDNA 正常BS建库技术 95%
Micro DNA-WGBS 1-10000个细胞/1ng基因组DNA 在常规WGBS技术上进行技术改进,使得起始量大大降低,适合珍稀样本的研究 95%
scWGBS 单细胞/1-10个细胞 克服了组织内部细胞异质性的影响,可以满足单个细胞层面的课题研究 20%
Micro DNA-XRBS 1ng gDNA、单细胞 为Micro DNA-WGBS的简化版本,特别适用于大样本量的珍稀样本DNA甲基化研究 20M CG

易基因专注提供全面的表观基因组学(DNA甲基化、DNA羟甲基化、cfDNA)和表观转录组学(m6A、m5C、m1A、m7G、ac4C、RNA与蛋白互作)、DNA与蛋白互作及染色质开放性技术方案(ChIP-seq、ATAC-seq),更多表观组学或多组学研究可关注易基因公众号、网站、市场微信号等,期待与各位老师开展合作交流。详询易基因:0755-28317900。

http://weixin.qq.com/r/M0guNvzEwqG9rbhV9x0h (二维码自动识别)

参考文献:

Dong S, Wang S, Li L, Yu J, Zhang Y, Xue JY, Chen H, Ma J, Zeng Y, Cai Y, Huang W, Zhou X, Wu J, Li J, Yao Y, Hu R, Zhao T, Villarreal A JC, Dirick L, Liu L, Ignatov M, Jin M, Ruan J, He Y, Wang H, Xu B, Rozzi R, Wegrzyn J, Stevenson DW, Renzaglia KS, Chen H, Zhang L, Zhang S, Mackenzie R, Moreno JE, Melkonian M, Wei T, Gu Y, Xu X, Rensing SA, Huang J, Long M, Goffinet B, Bowman JL, Van de Peer Y, Liu H, Liu Y. Bryophytes hold a larger gene family space than vascular plants. Nat Genet. 2025 Sep 22. doi: 10.1038/s41588-025-02325-9.

相关阅读:

1. Cell|易基因微量DNA甲基化测序助力中国科学家成功构建胚胎干细胞嵌合体猴,登上《细胞》封面

2. Nature | 易基因DNA甲基化测序助力人多能干细胞向胚胎全能8细胞的人工诱导

3. 项目文章 | WGBS+RNA-seq揭示黄瓜作物的“源-库”关系受DNA甲基化调控

4. 项目文章 | WGBS等揭示SOX30甲基化在非梗阻性无精症中的表观遗传调控机制

5. 项目文章|WGBS+RNA-seq揭示PM2.5引起男性生殖障碍的DNA甲基化调控机制

6. 项目文章 | WGBS+RNA-seq揭示松材线虫JIII阶段形成过程中的DNA甲基化差异

7. 项目文章:微量DNA甲基化分析揭示MeCP2在卵子发生和卵巢衰老中的表观遗传调控

8. 项目文章 | 单细胞DNA甲基化与转录组分析揭示猪生发泡卵母细胞成熟的关键调控机制

9. 项目文章 | 植入前胚胎的全基因组DNA甲基化和转录组分析揭示水牛胚胎基因组激活进展

10. 项目文章:微量DNA甲基化分析揭示MeCP2在卵子发生和卵巢衰老中的表观遗传调控

11. 项目文章|微量WGBS+ACE-seq揭示卵巢早衰的人卵丘细胞DNA甲基化与羟甲基化表观基因组图谱

12. 项目文章:微量DNA甲基化分析揭示MeCP2在卵子发生和卵巢衰老中的表观遗传调控

13.项目文章|DNA甲基化与转录组联合分析助力揭示花青素生物合成调控柑橘果实品质的表观新机制

14.项目文章|JAR (IF13):西农陈玉林团队多组学分析揭示绵羊早期胚胎发育的分子与表观遗传调控机制

项目文章

本文来自互联网用户投稿,该文观点仅代表作者本人,不代表本站立场。本站仅提供信息存储空间服务,不拥有所有权,不承担相关法律责任。如若转载,请注明出处:http://www.mzph.cn/news/948920.shtml

如若内容造成侵权/违法违规/事实不符,请联系多彩编程网进行投诉反馈email:809451989@qq.com,一经查实,立即删除!

相关文章

2025年口碑好的工业制冷供应厂家推荐

文章摘要 本文深入解析2025年工业制冷供应厂家的关键选择标准,聚焦阜阳市展翼翔制冷技术有限公司的核心优势,包括设备集成化、高效制冷技术和全生命周期服务。通过技术参数分析和客户案例,帮助用户识别口碑好的供应…

2025 年 150 吨地磅,180 吨地磅,200 吨地磅厂家最新推荐,产能、专利、环保三维数据透视!

引言 在港口运输、矿产开采、重型制造等领域,150 吨、180 吨、200 吨级地磅作为核心称重设备,其精度与稳定性直接关系到企业运营成本与数据可信度。当前市场中部分厂家存在大吨位产品承重性能不足、核心部件耐用性差…

MySql8.0公共表表达式『CTE』

Mysql8.0支持CTE语法,这样就支持递归查询树状结构表功能了,极大方便了树状结构表的处理CTE是『common table expression』的缩写,中文翻译过来就是『公共表表达式』,使用它可以为临时查询结果命名,命名后可以在后…

2025 年进口地磅,出口地磅,100 吨地磅,120 吨地磅厂家最新推荐,产能、专利、环保三维数据透视!

引言 随着全球地磅市场年复合增长率达到 4.2%,100 吨、120 吨等中大型地磅需求持续攀升,进口与出口贸易规模同步扩大,但市场品牌良莠不齐的问题仍未解决。为精准甄选优质厂家,本次测评联合行业权威机构,基于三大核…

精通CTS与低功耗时钟设计

1、CTS在数字化时代的重要性 在数字化时代,IC(集成电路)设计日趋复杂,性能与功耗成为设计中的核心挑战。时钟树合成(CTS,Clock Tree Synthesis)作为物理实现流程中的关键环节,其目标是建立一个时钟分布网络,让…

GISDataMgr(数据管理工具)

瓦片导出工具,按需可以对数据包进行按照区域导出默认按省导出数据:也可以自定义导出区域:

202510月年口碑好的板式家具品牌前十榜单推荐

文章摘要 板式家具行业在2025年持续发展,注重环保、定制化和智能化趋势。本文基于市场调研和用户反馈,整理了板式家具品牌排名前十的列表,供消费者参考。排名综合考虑了品牌实力、产品质量、服务口碑等因素,旨在帮…

2025年板式家具品牌行业趋势与top5排名解析

摘要 板式家具行业在2025年预计将持续增长,受环保政策和消费升级驱动,市场规模有望突破千亿元。消费者对定制化、环保性能的需求日益增强,推动品牌创新。本文基于行业数据和用户评价,整理出top5推荐品牌表单,供采…

2025年10月口碑好的板式家具厂家前十名推荐

文章摘要 板式家具行业在2025年继续蓬勃发展,受益于环保材料创新和个性化定制趋势,市场规模预计年增长率达8-10%。消费者对家具的装饰性、耐用性和环保性要求日益提高,推动厂家不断提升产品质量和服务水平。本排名基…

学习笔记510—怎么去除”想要访问你的钥匙串中的密钥“Adobe Licensing ”若要给予许可

怎么去除”想要访问你的钥匙串中的密钥“Adobe Licensing ”若要给予许可新安装完PS,PR等Adobe软件,打开显示要输入密码,是什么密码??? 钥匙串密码是为了Mac系统为了保障电脑的安全设置的密码,简单的说就…

蓝狐家庭维修小程序系统:一站式家庭维修服务解决方案

一、概述总结 蓝狐家庭维修小程序系统是由小狐狸科技打造的一款专注于家庭维修服务的数字化解决方案,涵盖微信小程序与抖音小程序定制开发服务,同时提供最新版源码下载。该系统以 “便捷高效、功能全面” 为核心,构…

打造智慧体育场馆的“视觉中枢”:国标GB28181算法算力平台EasyGBS助力体育中心实现全域感知与智能升级

打造智慧体育场馆的“视觉中枢”:国标GB28181算法算力平台EasyGBS助力体育中心实现全域感知与智能升级一、方案背景 随着体育事业发展,体育场馆使用愈发频繁、活动规模扩大,安全保障、秩序维护和运营管理压力剧增。…

完整教程:【强化学习】#8 DQN(深度Q学习)

pre { white-space: pre !important; word-wrap: normal !important; overflow-x: auto !important; display: block !important; font-family: "Consolas", "Monaco", "Courier New", …

达梦删除数据文件后恢复

数据库没有关闭 [root@dmc1 arc]# rm -rf /dm/data/dmtj/tbs02.DBF[root@dmc1 arc]# ps -ef|grep dbsroot 248241 45882 0 11:47 pts/3 00:00:00 grep --color=auto dbs[root@dmc1 arc]# ps -ef|grep dmsdm…

贪心训练

AT_agc004_d [AGC004D] Teleporter 每个点只连一条边,

漫格搭子交友系统:一站式同城社交解决方案

一、概述总结 漫格搭子交友系统是一款专注于同城社交的多端解决方案,支持微信公众号、微信小程序等多种载体,以 “搭子交友” 为核心,整合了活动组织、群组互动、兴趣社交等多元功能,为用户打造便捷的同城交友与陪…

多功能名片小程序系统:助力企业与个人高效拓展人脉

一、概述总结 这款名片小程序系统是打造的高效人脉拓展工具,支持微信小程序和字节跳动小程序双平台适配,通过微擎系统在线交付,为用户提供全方位的电子名片解决方案。系统采用源码加密方式保障商品正品性。该系统集…

ETL调度最佳实践:避免高峰期任务冲突与资源争抢 - 指南

pre { white-space: pre !important; word-wrap: normal !important; overflow-x: auto !important; display: block !important; font-family: "Consolas", "Monaco", "Courier New", …

多线程基础-创建线程

线程的创建 线程的创建有三种方法继承Thread类,并重写run方法 实现Runable接口,并实现run方法 实现Callabke接口,并实现call方法(此处不介绍)案例:模拟文件下载 方法一: public class ThreadTest1 extends Thread {…

dataframe 和 numpy 数组有什么不同?

在cropformer相关的基因组预测任务场景中,DataFrame(通常指Pandas DataFrame)与NumPy数组均为数据处理核心格式,但二者在数据结构、功能定位、适用场景上存在显著差异,具体区别可结合文献中Cropformer的数据流处理…