分享一篇中国农科院深圳基因组所周永锋老师团队发表在JGG上的文章:Integrative multi-omics and genomic prediction reveal genetic basis of early salt tolerance in alfalfa,研究了紫花苜蓿(Medicago sativa L.)在萌发期耐盐性的遗传基础,并通过整合多组学数据和基因组选择(GS)方法,为耐盐育种提供理论基础和分子工具。

研究背景与意义
全球约5%的耕地受到盐渍化影响,严重影响农作物产量。紫花苜蓿是一种重要的豆科牧草,具有中等耐盐性,但其萌发期对盐胁迫极为敏感。目前,关于苜蓿在种子萌发阶段的耐盐机制研究较少,而萌发期的耐盐性直接影响后续生长发育和最终产量。因此,解析苜蓿早期耐盐性的遗传基础,挖掘关键基因和分子标记,对培育耐盐品种具有重要意义。
研究方法
本研究整合了以下三种策略:
- 1. 全基因组关联分析(GWAS):对176份来自全球的苜蓿种质进行GWAS,挖掘与耐盐性状显著相关的SNP位点。
- 2. 转录组测序(RNA-seq):对耐盐(B88)和盐敏感(B62)材料在盐胁迫下进行根组织RNA-seq,分析差异表达基因(DEGs)和共表达模块(WGCNA)。
- 3. 基因组选择(Genomic Selection, GS):利用GWAS和RNA-seq获得的标记,构建机器学习模型(如SVR-linear)预测盐胁迫下的表型表现,并进行跨群体验证。
主要研究结果
1. 表型分析
- • 盐胁迫显著抑制苜蓿的种子萌发率(SGR)、根重(RW)、茎重(SW)和株高(PH),且呈浓度依赖性。
- • 不同性状间遗传相关性较弱,说明耐盐性应从多个维度评估。
- • 利用隶属函数法将材料分为四类:耐盐(ST)、中等耐盐(MST)、中等敏感(MSS)和敏感(SS),其中中国材料中耐盐种质比例较高。

2. GWAS分析
- • 共鉴定出60个与耐盐性状显著相关的SNP,分布在8条染色体上,100 mM盐浓度下检测到的SNP最多。
- • 关键候选基因包括:
- • MsHSD1:与种子休眠和脂质动员相关,可能参与萌发期耐盐调控。
- • MsMTATP6:与能量代谢相关,在盐胁迫下表达上调。
- • 富集分析显示,相关基因主要参与MAPK信号通路、金属离子转运等生物过程。


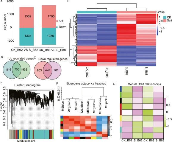
3. 转录组分析
- • 在耐盐与敏感材料中分别鉴定出1705和1569个上调基因,1259和1331个下调基因。
- • WGCNA分析发现不同模块与耐盐性显著相关,如黄色模块在耐盐材料中高度富集,包含大量胁迫响应基因。
- • 转录因子(TF)家族如WRKY、NAC、MYB在盐胁迫下表达差异显著,部分可能为负调控因子。

4. GWAS与RNA-seq整合
- • 筛选出14个在GWAS信号附近且差异表达的候选基因,部分基因在耐盐材料中上调,提示其可能正向调控耐盐性。
- • qRT-PCR验证了RNA-seq结果的可靠性。
5. 有利单倍型分析
- • 发现与耐盐性状显著相关的有利单倍型,其数量与表型值呈正相关。
- • 中国材料中富集的有利单倍型数量显著高于其他地区,表明其育种潜力更大。

基因组选择结果
目的
评估利用GWAS和RNA-seq数据筛选的标记在基因组选择中的预测能力,并验证其在不同群体中的适用性。
方法
- • 使用6种机器学习模型(如SVR-linear、Ridge、PLS等)对4个耐盐性状进行预测,最终SVR-linear表现最优。
- • 构建了三类标记集:
- 1. GWAS显著SNP(34,202个)
- 2. RNA-seq差异表达基因相关SNP(208,502个)
- 3. 两者合并(239,800个)
- • 在237份独立样本中进行跨群体验证,评估预测准确性。
结果
- • 预测准确性:
- • 盐胁迫下萌发率预测准确性为 71.8%
- • 盐胁迫耐受性预测准确性为 36.9%
- • 平均准确性为 54.4%
- • 标记类型比较:
- • GWAS和RNA标记均优于随机标记
- • 两者合并后预测准确性最高
- • 结论:
- • 整合多组学数据的标记集具有更强的预测能力
- • 基因组选择可有效用于苜蓿耐盐性状的早期筛选和育种设计

讨论与展望
- • 本研究系统解析了苜蓿萌发期耐盐性的遗传结构,鉴定出多个关键基因和有利单倍型。
- • 整合GWAS、RNA-seq和GS的策略有效提高了候选基因的可靠性和预测准确性。
- • 中国苜蓿种质中富集有利等位基因,是耐盐育种的重要资源。
- • 未来应通过基因功能验证(如转基因、CRISPR)进一步确认关键基因的作用,并在田间条件下验证其育种价值。
小编碎碎念
这是一篇多组学联合分析代表作。组学数据分析很简单,但是要将结果整合起来讲一个故事很难,不然就是数据的堆砌。当然本文也有缺陷,比如样本太少(无论GWAS还是GS)。
如果童鞋们要系统入门基因组选择,近期中国农科院首席团队开设了一门理论与实践课程,详见:全基因组选择&智能设计育种全面升级,通过本文报名的朋友(扫以下二维码),课程结束后可联系小编免费加入“生物信息与育种”知识星球(价值199元),内含大量智能育种相关资源,欢迎一起交流学习。
