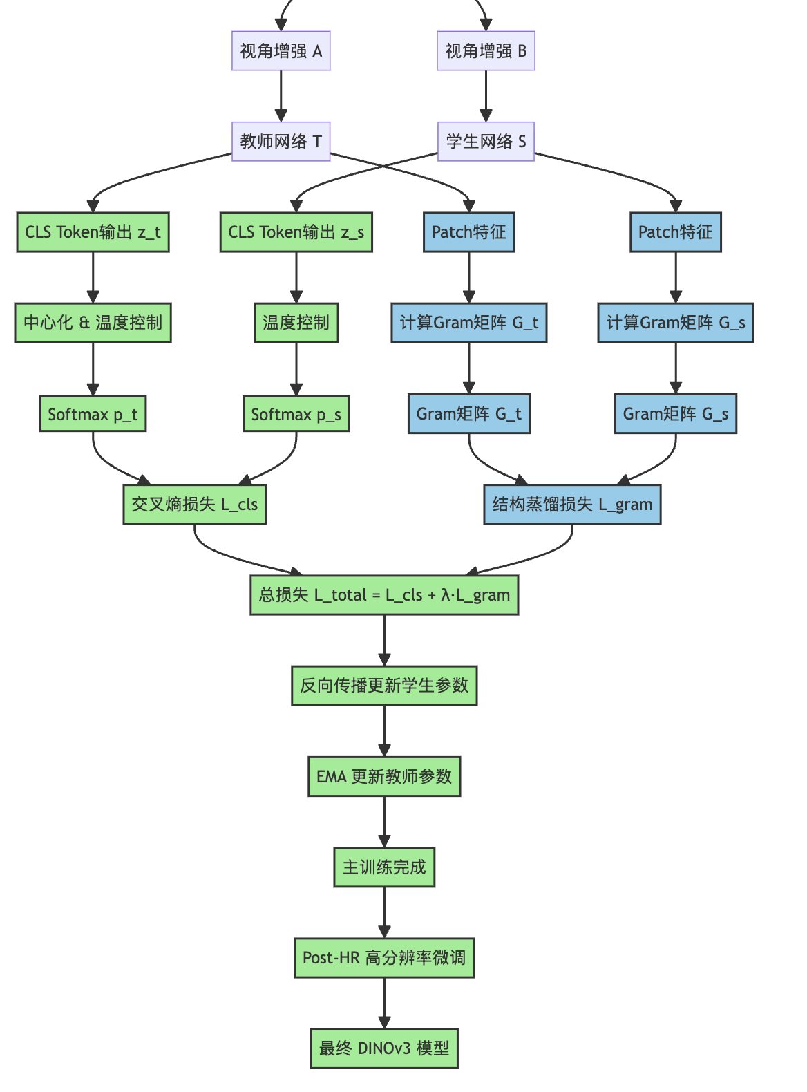
1.蒸馏 KD 与 自蒸馏 SD
普通蒸馏,是有监督(软标签),老师是外部预训练的大模型
自蒸馏,无监督,老师是 自己的历史版本EMA
2.EMA机制
有一个问题,如果学生和老师输出的内容是一致的,那学生什么也学不到。所以
老师网络的参数 = 0.996*老师旧参数 + 0.004*学生参数,这样老师也能在不断的学习,又不会因为学生某次的剧烈波动过大的影响老师
3.输入数据策略
多视角增强,随机裁剪,旋转,变换颜色
老师为大视角,做好分类
学生为小视角,自己学习细节特征,但又能从老师那里学到全局语义
4.稳定机制(防止特征塌陷)
1.中心化处理(centering)
老师的数据h_i = h_i - 历史平均
在没有中心化处理时。模型输出的判断倾向与“有点像猫、狗”。所以输出集中在[0.6,0.6]附近,这样就可能后续造成特征塌陷
如果中心话处理,输出可能被调整为[0.05,0.05]和[-0.05,-0.05],强制去偏向一边
2.温度调节

结果:老师输出的很尖锐,例如[0.1, 0.8, 0.1]
学生输出比较平滑,学习更丰富,细腻的特征
gram锚定
在增加训练数据后,虽然在分类等任务上一直在改进,但是在密集型特征任务上就退化
使用gram矩阵:描述一张图片内部所以图像块特征之间的关系网(预先相似度)
锚定过程:保存一个训练早期,密集特征还不错的模型作为gram老师。然后后面要求,学生的gram和老师的gram要尽量一致

综合的损失
反向传播更新学生,EMA更新老师