PCIe扫盲——物理层逻辑部分基础(一)

news/2025/10/5 16:37:19/文章来源:https://www.cnblogs.com/linhaostudy/p/19126697

首先,回顾一下,之前看了很多遍的PCIe的Layer结构图:

1

PCIe中的物理层主要完成编解码(8b/10b for Gen1&Gen2,128b/130b for Gen3 and later)、扰码与解扰码、串并转换、差分发送与接收、链路训练等功能。其中链路训练主要通过物理层包Ordered Sets来实现。

PCIe Spec将物理层分为两个部分——逻辑子层和电气子层,如下图所示:

2

如上图所示,PCIe物理层实现了一对收发差分对,因此可以实现全双工的通信方式。需要注意的是,PCIe Spec只是规定了物理层需要实现的功能、性能与参数等,至于如何实现这些却并没有明确的说明。也就是说,厂商可以根据自己的需要和实际情况,来设计PCIe的物理层。下面将以Mindshare书中的例子来简要的介绍PCIe的物理层逻辑部分,可能会与其他的厂商的设备的物理层实现方式有所差异,但是设计的目标和最终的功能是基本一致的。

物理层逻辑子层的发送端部分的结构图如下图所示:

3

进行8b/10b编码之前,Mux会对来自数据链路层的数据中插入一些内容,如用于标记包边界或者Ordered Sets的控制字符和数据字符。为了区分这些字符,Mux为其对应上一个D/K#位(Data or Kontrol)。

注:图中还包含了Gen3的一些实现,不过这里只介绍Gen1 & Gen2,并不会介绍Gen3。如果大家感兴趣的,可以去阅读Mindshare的书籍或者参考PCIe Gen3的Spec。

Byte Striping将来自Mux的并行数据按照一定的规则(后面会详细地说)分配到各个Lane上去。随后进行扰码(Scrambler)、8b/10b编码、串行化(Serializer),然后是差分发送对。

其中扰码器(Scrambler)是基于伪随机码(Pesudo-Random)的异或逻辑(XOR),由于是伪随机码,所以只要发送端和接收端采用相同的算法和种子,接收端便可以轻松地恢复出数据。但是,如果发送端和接收端由于某些原因导致其节拍不一致了,此时便会产生错误,因此Gen1和Gen2的扰码器(Scrambler)会周期性地被复位。

注:关于8b/10b的原理和作用,在我之前的博文中有所介绍。所以接下来的文章中不会重复介绍这些内容,但是会简要地介绍PCIe中的8b/10b的实现细节和要点。之前的文章地址为:http://blog.chinaaet.com/justlxy/p/5100052814

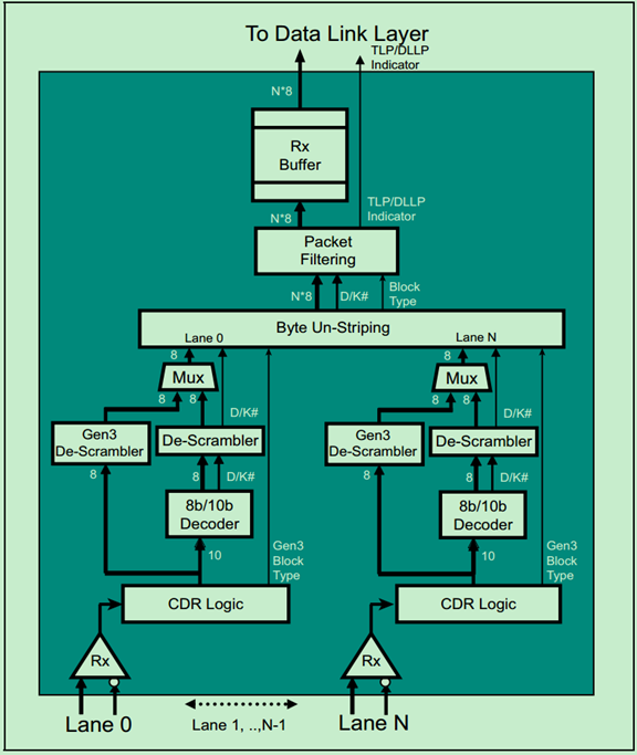
物理层逻辑子层的接收端部分的结构图如下图所示:
4

由于PCIe采用的是一种Embeded Clock(借助8b/10b)机制,因此接收端在接收到数据流时,首先要从中恢复出时钟信号,这正是通过CDR逻辑来实现的。如上图所示,接收端的逻辑基本上都是与发送端相对应的相反的操作。这里就不在详细地介绍了。

本文来自互联网用户投稿,该文观点仅代表作者本人,不代表本站立场。本站仅提供信息存储空间服务,不拥有所有权,不承担相关法律责任。如若转载,请注明出处:http://www.mzph.cn/news/928470.shtml

如若内容造成侵权/违法违规/事实不符,请联系多彩编程网进行投诉反馈email:809451989@qq.com,一经查实,立即删除!

相关文章

旅游 便宜 网站建设做信息采集的网站

随着移动互联网的飞速发展,手机群控技术在市场推广、自动化测试、应用管理等领域的应用越来越广泛,手机群控软件作为一种能够同时控制多台手机设备的工具,其开发过程中,源代码的编写显得尤为重要。 1、设备连接与识别模块 设备连…

个人链接怎么制作湛江seo

网络通讯: 就是要把特定意义的数据通过物理介质传送给对方。把电信号变成有意义的数据: 以字节为单位分组,标识好每一组电信号的信息特征,按照分组的顺序来依次发送。 以太网规定:一组电信号为一个数据包&#xff0c…

做100个网站网站开发与硬件合同

在 Java中,有许多数字处理的类,比如Integer 类。但是Integer 类有一定的局限性,下面我们就来看看比 Integer 类更厉害的一个,BigInteger类。BigInteger类型的数字范围较 Integer 类型的数字范围要大得多。我们都知道 Integer 是 I…

网站建设方案 filetype doc百度快照推广有效果吗

目录 🍅点击这里查看所有博文 随着自己工作的进行,接触到的技术栈也越来越多。给我一个很直观的感受就是,某一项技术/经验在刚开始接触的时候都记得很清楚。往往过了几个月都会忘记的差不多了,只有经常会用到的东西才有可能真正记…

04-delphi10.3下PDFium5.8的PdfView1查找文本

04-delphi10.3下PDFium5.8的PdfView1查找文本https://www.cnblogs.com/txgh/p/15807085.html 在窗体上放置TPdfView组件PdfView1和TPdf组件Pdf1,并设置PdfView1的Pdf属性指向Pdf1 增加PdfView1的OnPaint事件PdfView1…

仅需3%训练数据的文本归一化技术

Proteno模型革新文本归一化技术,仅需传统方法3%的训练数据即可实现高性能,支持多语言处理,显著降低数据标注需求并减少不可接受错误,适用于语音合成系统的快速部署。仅需3%训练数据的文本归一化技术 在语音合成系统…

价值原语博弈协议:价值原语共识锚定原则

价值原语博弈协议:价值原语共识锚定原则目的 为价值原语博弈确立明确的操作边界,防止无限递归解构,确保系统在价值冲突场景中能快速转向解决方案构建。原则定义 当解构复杂价值主张至某一颗粒度时,若冲突各方均承认…

实用指南:工作流引擎-16-开源审批流项目之 整合Flowable官方的Rest包

实用指南:工作流引擎-16-开源审批流项目之 整合Flowable官方的Rest包pre { white-space: pre !important; word-wrap: normal !important; overflow-x: auto !important; display: block !important; font-family: &q…

高密哪里做网站好许昌建设网站哪家好

使用python爬虫实现百度翻译功能 python爬虫实现百度翻译: python解释器【模拟浏览器】,发送【post请求】,传入待【翻译的内容】作为参数,获取【百度翻译的结果】 通过开发者工具,获取发送请求的地址 提示:…

网站推广论坛网络营销策划

自定义取出第几个分割字符前的字符串,默认位置(0)格式:dbo.split(字段名,分隔字符,取出的第几个字符串)如果没有分隔的字符,则返回整个字符串。如果取出的位置字符串的位置超出Index则返回空。CREATE FUNCTION [dbo].[…

开网站要多少钱中国铁道建设协会网站

图像的灰度处理的三种方法: 1.imread的方法将像素值修改为0 2.调用一个RGB转灰度的方法实现灰度转化(cv2.COLOR_BGR2GRAY) 3.R G B 的均值取灰度值来灰度转化(原理) 处理结果 如下: 转载于:https://www.cnblogs.com/Ja…

个人建网站步骤wordpress+订单号位数

目录 单词搜索(搜索) 题目解析 讲解算法原理 编写代码 杨辉三⻆(动态规划) 题目解析 讲解算法原理 编写代码 单词搜索(搜索) 题目解析 1.题目链接:单词搜索_牛客题霸_牛客网 2.题目描…

25fall做题记录-October - Amy

2025.10.5 Sale n,m=map(int,input().split()) a=list(map(int,input().split())) a.sort() s=0 for i in range(len(a)):if(a[i]<0 and i+1<=m):s-=a[i]if(a[i]>=0):break print(s)Maya Calendar 这题很难评…

嗯嗯

https://www.luogu.com.cn/problem/CF1874F 考虑容斥。发现当 \([l_1,r_1]\) 和 \([l_2,r_2]\) 有交且不包含,且均为坏区间时,\([l_1,l_2-1]\) 也是坏区间。所以在容斥时,只要钦定了 \([l_1,r_1]\) 和 \([l_2,r_2]\…

什么网站可以接单做设计方案外贸公司怎么做网站

本节书摘来华章计算机《深入理解Elasticsearch&#xff08;原书第2版&#xff09;》一书中的第2章 &#xff0c;第2.3.3节&#xff0c;[美]拉斐尔酷奇&#xff08;Rafal Ku&#xff09; 马雷克罗戈任斯基&#xff08;Marek Rogoziski&#xff09;著 张世武 余洪淼 商旦 译 …

完整教程:HTTPS

pre { white-space: pre !important; word-wrap: normal !important; overflow-x: auto !important; display: block !important; font-family: "Consolas", "Monaco", "Courier New", …

桂林市中考信息网官网苏州市优化网站推广哪家好

Android挖取原图手指触点区域RectF(并框线标记)放大到ImageView宽高与矩阵mapRadius&#xff0c;Kotlin 这里 Android挖取原图中心区域RectF(并框线标记)放大到ImageView宽高&#xff0c;Kotlin-CSDN博客 实现的是把原图中心区域的一片小图挖取出来放大放到下面的ImageView里面…

PCIe扫盲——AckNak 机制详解(二)

这一篇文章来简单地分析几个Ack/Nak机制的例子。 Example 1. Example of AckStep1 设备A准备依次向设备B发送5个TLP,其对应的序列号分别为3,4,5,6,7; Step2 设备B成功的接收到了TLP3,并将NEXT_RCV_SEQ从3加到4,但…

万宁网站建设公司360网站收录提交入口

1)对于.ziplinux下提供了zip和unzip程序&#xff0c;zip是压缩程序&#xff0c;unzip是解压程序。它们的参数选项很多&#xff0c;可用命令zip -help和unzip -help查看&#xff0c;这里只做简单介绍&#xff0c;举例说明一下其用法&#xff1a;# zip test.zip test.jpg test.pn…

2025桩基检测机构最新企业咨询服务推荐排行榜,海上桩基检测,水上桩基检测服务推荐这十家公司!

在建筑工程领域,桩基作为建筑物的基础支撑,其质量直接关系到整个工程的安全稳定性与使用寿命。随着我国建筑业的持续发展,桩基检测需求日益增长,但行业内也逐渐暴露出诸多问题。部分检测机构技术水平不足,缺乏先进…