【AI时代速通QT】第九节:揭秘Qt编译全流程-从.pro材料到可执行程序

news/2025/10/4 9:48:44/文章来源:https://www.cnblogs.com/ljbguanli/p/19125334

【AI时代速通QT】第九节:揭秘Qt编译全流程-从.pro材料到可执行程序

目录

前言

一、第一阶段:Qt的“魔法”预处理

1.1 起点:`qmake` - 从`.pro`到`Makefile`的翻译官

1.2 魔法之一:`uic` - 将UI界面变为C++代码

1.3 魔法之二:`moc` - 信号与槽机制的幕后英雄

二、第二阶段:标准C++的“工业化”流水线

2.1 第1步:预处理(Preprocessing) - 代码的“拼装车间”

2.2 第2步:编译(Compilation) - 从源码到“零件”

2.3 第3步:链接(Linking) - 将“零件”组装成“产品”

三、第三阶段:执行与“血的教训”

3.1 动态链接库的运行时加载

3.2 版本一致性的“黄金法则”:`.h`, `.lib`, `.dll`三位一体

四、总结:为何要懂这些?


攻城狮7号:个人主页

个人专栏:C++QT跨平台界面编程

⛺️ 君子慎独!

大家好,欢迎来访我的博客!
⛳️ 此篇文章关键介绍 揭秘Qt编译全流程
本期文章收录在《C++QT跨平台界面编程》,大家有兴趣可以自行查看!
⛺️ 欢迎各位 ✔️ 点赞 收藏 ⭐留言 !

前言

我们每天都在应用Qt Creator或Visual Studio点击“编译”按钮,然后一个功能完善的应用程序就诞生了。但在这个看似简单的动作背后,究竟发生了什么?当编译器抛出一些晦涩难懂的错误,比如`unresolved external symbol`或者`moc`相关的警告时,我们往往会陷入困境。

根本原因在于,我们不了解从源码到程序的完整“黑箱”过程。不理解其内部原理,排查错误将非常困难,甚至可能无法解决。本文将彻底揭开这个黑箱,详细剖析一个Qt项目是如何一步步经过Qt专属工具链和标准C++编译器,最终变为一个可执行文件的。理解这个过程,不仅能满足你的技术好奇心,更是你排查疑难编译问题的终极武器。

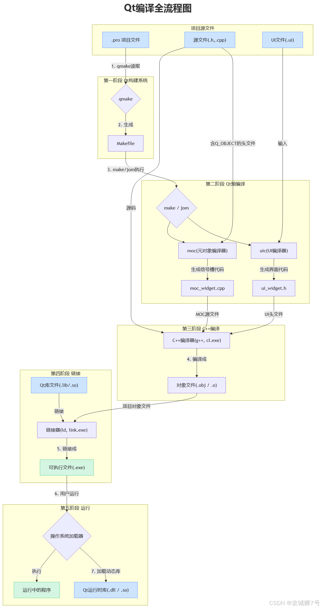
一、第一阶段:Qt的“魔法”预处理

在你的C++代码被真正的编译器(如GCC或MSVC)看到之前,Qt会先用它自己的一套工具链进行“预处理”。这正是Qt达成其强大特性(如信号槽、UI设计器分离)的关键所在。

1.1 起点:`qmake` - 从`.pro`到`Makefile`的翻译官

一切都始于你的`.pro`项目文件。`qmake`是Qt提供的核心构建工具,它的首要任务就是读取你的`.pro`文件,并根据你当前的开发环境(如Windows + MSVC、Linux + GCC),生成一个该平台能够理解的构建脚本,通常是`Makefile`资料,当然也可以是Visual Studio的`.vcxproj`项目文件。

为什么这一步很重要?`Makefile`详细定义了整个编译过程的所有规则:哪些资料需要被`uic`处理,哪些需要被`moc`处理,最终如何调用C++编译器,如何链接库等等。随后,构建系统(如Windows上的`jom`或`nmake`,Linux上的`make`)会读取`Makefile`并执行其中的命令。

常见的坑:旧的。此时,在Qt Creator里右键项目选择“执行qmake”或在VS中“重新扫描解决方案”,强制更新`Makefile`,往往能解决问题。就是有时你在`.pro`文件里新增了一个库路径或者修改了某个配置,但编译时发现并未生效。这很有可能是因为`qmake`没有被自动重新执行,导致`Makefile`还

1.2 魔法之一:`uic` - 将UI界面变为C++代码

你在Qt Designer里拖拽控件设计的漂亮界面,本质上是一个`.ui`的XML文件。C++代码是无法直接理解它的。这时,`uic`(User Interface Compiler) 就登场了。

`uic`会读取你的`.ui`资料,并自动生成一个对应的C++头文件(通常命名为`ui_xxxx.h`)。这个头文件里定义了一个类(如`Ui::MainWindow`),含有了你在Designer中放置的所有控件的声明,并献出了`setupUi()`方法来实例化和布局这些控件。

编译日志中的线索:当你的项目编译时,留意输出日志,你会看到类似`uic.exe widget.ui -o ui_widget.h`这样的命令。如果`uic`步骤出错,通常意味着你的`.ui`文件可能已损坏、不存在,或者XML格式有误。

1.3 魔法之二:`moc` - 信号与槽机制的幕后英雄

Qt的信号与槽机制为何如此强大且易用?这背后最大的功臣就是`moc`(Meta-Object Compiler)

C++本身并不支持信号与槽,它不像C#或Java那样拥有反射机制。为了搭建这一机制,`moc`会扫描你项目中所有涵盖了`Q_OBJECT`宏的头文件。一旦找到,它就会为你生成另一个C++源文件(通常命名为`moc_xxxx.cpp`)。这个记录包含了实现信号、槽、属性框架以及运行时类型信息等高级特性所需的所有底层代码。

编译日志中的线索:与`uic`类似,你许可在编译输出中找到`moc`执行的痕迹,例如:`moc.exe widget.h -o moc_widget.cpp`。

常见的坑:

(1)忘记`Q_OBJECT`:在一个自定义类中运用了`signals`或`slots`,却忘记在类声明的私有部分添加`Q_OBJECT`宏。这将导致`moc`直接跳过这个文件,最终在链接阶段出现“unresolved external symbol”错误,因为信号和槽的实现代码根本没有被生成。

(2)`moc`未执行:否出了疑问。就是有时因为项目配置问题,`moc`没有对应该处理的资料执行。当你在编译日志中发现`moc`相关的错误(例如看到`moc widget.h`这样的命令执行失败),或压根没看到`moc`处理某个文件的记录时,就应该检查头文件中`Q_OBJECT`宏是否正确,以及项目配备

二、第二阶段:标准C++的“工业化”流水线

当Qt的“魔法”预处理完成后,生成了一堆标准的C++源文件(你的`.cpp`、`moc_xxxx.cpp`)和头文件(你的`.h`、`ui_xxxx.h`)。接下来,就进入了任何C++应用都必须经历的标准化构建流程。

2.1 第1步:预处理(Preprocessing) - 代码的“拼装车间”

在正式编译前,预处理器会逐一处理你的每个`.cpp`文件(包括`moc`生成的)。它主要做两件事:

(1)头文件展开:将`#include "..."`指令替换为对应头文件的全部内容。

(2)宏替换:将`#define`定义的宏在代码中进行文本替换。

最终,每个`.cpp`文件都会被转换成一个独立的、不包含任何`#`指令的、巨大的“翻译单元”。

2.2 第2步:编译(Compilation) - 从源码到“零件”

编译器(如`g++`或`cl.exe`)接收预处理后的翻译单元,进行词法分析、语法分析、语义分析和优化,最终将其编译成一个对象文件(在Linux上是`.o`文件,在Windows上是`.obj`资料)。

以单个记录为单位独立进行的。就是关键点:编译在编译`a.cpp`时,编译器完全不知道`b.cpp`的存在。这就是为什么,倘若你在`a.cpp`和`b.cpp`中都定义了同一个全局变量,编译阶段不会报错,因为各自独立编译时都是合法的。错误将在下一步的链接阶段才会暴露(报“multiple definition”或类似错误)。

2.3 第3步:链接(Linking) - 将“零件”组装成“产品”

链接器(Linker)是最后的大总管。它负责将项目中生成的所有对象文件(`.obj`),以及你所依赖的库文件(Windows上是`.lib`,Linux上是`.so`或`.a`)、资源材料(`.res`)等,“链接”在一起,最终生成一个单一的可执行文件(`.exe`)。

链接器首要解决两个问题:

(1)符号解析:你在`a.cpp`中调用了`b.cpp`里定义的函数,编译器在编译`a.cpp`时只知道有个函数声明,并不知道其具体实现。链接器的工作就是找到这个函数的实现,并将调用点指向正确的地址。假如在所有对象文件中都找不到实现,就会报“unresolved external symbol”错误。

(2)地址重定位:将代码和数据安排到最终的内存地址中。

静态链接 vs 动态链接:

(1)静态链接:将库(`.lib`或`.a`)中的代码完整地复制生成的文件体积巨大,且链接速度极慢。例如,一个大型3D引擎项目若使用静态链接,整个编译过程可能长达十几分钟,因为它需要把库代码一个个拷贝进去。就是到你的可执行文件中。优点是程序独立,不依赖外部DLL;缺点

(2)动态链接:只在你的可执行文件中记录一个符号和地址的“存根”。真正的代码存在于外部的动态链接库(`.dll`或`.so`)中。在Windows上,与DLL配对的`.lib`文件极其小,它只包括了DLL中函数的地址信息,供链接器应用。优点是记录体积小,多个脚本可以共享一个库,更新方便;缺点是执行时必须保证能找到对应版本的DLL。

三、第三阶段:执行与“血的教训”

3.1 动态链接库的运行时加载

当你双击运行一个动态链接的程序时,操作系统会作为加载器(Loader),读取程序中记录的DLL信息,然后在指定路径(系统目录、程序所在目录等)下查找这些DLL记录,并将它们加载到内存中,供你的程序调用。

3.2 版本一致性的“黄金法则”:`.h`, `.lib`, `.dll`三位一体

这是无数开发者(尤其是跨平台开发者)耗费大量时间调试的“重灾区”。请务-必记住:

你代码中`#include`的头文件(`.h`)、链接时使用的库文件(`.lib`),以及程序运行时加载的动态库文件(`.dll`),这三者必须是来自同一个SDK、同一个版本、同一种配置(如Debug/Release、32/64位)的完美匹配!!!

(1)`.h`与`.lib`不匹配:旧版本的,里面根本没有这个函数。结果:链接时报“unresolved external symbol”。就是你在头文件中看到了某个函数声明,但你链接的`.lib`档案

(2)`.lib`与`.dll`不匹配:链接成功了,因为`.lib`告诉编译器“这个函数在DLL的某个地址”。但运行时,程序加载了一个旧版本的`.dll`,在那个地址上根本不是你想要的函数,甚至是无效数据。结果:程序启动时直接崩溃,或者在调用特定特性时莫名其妙地崩溃。

在Linux上,由于环境变量和库搜索路径的复杂性,这种情况更容易发生。编译时链接了新版的`.so`,执行时却缘于`LD_LIBRARY_PATH`的设置,加载了系统旧版的`.so`,导致程序崩溃。

四、总结:为何要懂这些?

理解从`.pro`到`.exe`的整个流程,不是为了应付面试,而是为了获得强大的疑问排查能力。当你下次遇到编译错误时,你将能够:

(1)定位问题阶段:是Qt的预处理(`uic`, `moc`)出错了,还是标准C++的编译或链接阶段出错了?

(2)分析错误原因:`moc`没执行是不是忘了`Q_OBJECT`?链接失败是不是库路径没配对,或者是32/64位搞混了?运行时崩溃是不是加载了错误的DLL版本?

只有洞悉了底层的构建原理,你才能从一个单纯的“代码使用者”,成长为一个能够从容解决复杂工程问题的“代码掌控者”。

看到这里了还不给博主点一个:
⛳️ 点赞☀️收藏 ⭐️ 关注

❤️
再次感谢大家的支持!
你们的点赞就是博主更新最大的动力!

本文来自互联网用户投稿,该文观点仅代表作者本人,不代表本站立场。本站仅提供信息存储空间服务,不拥有所有权,不承担相关法律责任。如若转载,请注明出处:http://www.mzph.cn/news/926988.shtml

如若内容造成侵权/违法违规/事实不符,请联系多彩编程网进行投诉反馈email:809451989@qq.com,一经查实,立即删除!

相关文章

揭阳商城网站建设中国新闻社待遇

汇编怎么调用C函数 直接调用 BL main传参数 在arm中有个ATPCS规则(ARM-THUMB procedure call standard)(ARM-Thumb过程调用标准)。 约定r0-r15寄存器的用途: r0-r3:调用者和被调用者之间传递参数r4-r11…

网站建设理论依据网站建设布局结构

关于csgo/steam游戏搬砖项目的几大认知误区

考试心得5

2025/9/10 | 2025CSP-S模拟赛57 https://oj.gxyzh.com/d/hzoj/contest/68d921a11bde45b9248e2bb9/problems 国庆第一天训练。初三牲要死了。搬到机构里训练,效率几乎为零。 T1其实是简单题。但是考场上想了AB性质后就…

小型行业网站建设维护成本金泉网做网站电话

大型网络的拓扑结构一般会比较复杂,不同的部门,或者总部和分支可能处在不同的网络中,此时就需要使用路由器来连接不同的网络,实现网络之间的数据转发。 本章将介绍路由协议的基础知识、路由表的分类、静态路由基础与配置、VLAN间…

实用指南:Transformer模型:深度解析自然语言处理的革命性架构——从预训练范式到产业级实践

实用指南:Transformer模型:深度解析自然语言处理的革命性架构——从预训练范式到产业级实践pre { white-space: pre !important; word-wrap: normal !important; overflow-x: auto !important; display: block !impo…

PocoEmit遥遥领先于AutoMapper之打通充血模型的任督二脉

PocoEmit遥遥领先于AutoMapper之打通充血模型的任督二脉一、充血模型和失血模型 1. 充血模型的优势充血模型更加OOP 充血模型代码可读性更好1.1 充血模型伪代码 var messageDto = controller.ReadDto(); var message =…

hslenc.c 代码提纲挈领分析 - 指南

pre { white-space: pre !important; word-wrap: normal !important; overflow-x: auto !important; display: block !important; font-family: "Consolas", "Monaco", "Courier New", …

Solar9月赛wp - 场

水一篇Solar9月赛 Wireshark 哥斯拉流量,webshell的密码一直变,neta可以梭到一个zip,里面是key.txt,直接追踪到最后一个返回包,拿key.txt进行爆破解密拿到flagflag{ccebdb78-4b5c-4252-b20a-0039913c5c94} HAPPY …

做电商网站商标wordpress导航栏的文件在哪里

http://www.cnblogs.com/ccblogs/p/5260949.html 一. 效果图 二. 功能介绍 支持滚动和点击选择年月。&#xff08;目前只支持设置年月的最大最小值&#xff0c;不支持整体的最大最小值&#xff09; 三. 代码 1. 在你的html中添加如下代码&#xff1a; 直接加载<body>里面…

昆明网站建设教学视频wordpress判断是否是子分类

1.遇到的问题 服务网关 | RuoYi 最近调试若依的微服务版本需要用到Sentinel这个组件&#xff0c;若依内部继承了这个组件连上即用。 Sentinel是阿里巴巴开源的限流器熔断器&#xff0c;并且带有可视化操作界面。 在日常开发中&#xff0c;限流功能时常被使用&#xff0c;用…

wordpress 网站维护wordpress的设置网址导航

概率基础——极大似然估计 引言 极大似然估计&#xff08;Maximum Likelihood Estimation&#xff0c;简称MLE&#xff09;是统计学中最常用的参数估计方法之一&#xff0c;它通过最大化样本的似然函数来估计参数值&#xff0c;以使得样本出现的概率最大化。极大似然估计在各…

网站建设开发费用预算泉州做网站优化的公司

美女姜培琳&#xff1a;传授独家心经 不同职业的面试着装技巧。 一般来说&#xff0c;职场中精英女性的装扮&#xff0c;首要应讲求端庄、稳重。人们对服饰过于花哨怪异者的工作能力、工作作风、敬业精神、生活态度等&#xff0c;都会持怀疑的态度。 其实&#x…

成都营销型网站建设价格网站构建工具

Python2.7.13 安装 说明 以下所有操作都基于centos6.9 1. Issue zlib zlib-devel是安装setuptools依赖的模块&#xff0c;需要在安装python之前先安装这两个模块 2. Install Base #基础依赖 yum -y install gcc gcc-c zlib zlib-devel openssl-devel#删除当前mysql版本 yum rem…

坂田做网站多少钱wordpress怎么建加盟网

动态规划、DFS 和回溯算法&#xff1a;二叉树问题的三种视角 在计算机科学中&#xff0c;算法是解决问题的核心。特别是对于复杂的问题&#xff0c;不同的算法可以提供不同的解决方案。在本篇博客中&#xff0c;我们将探讨三种算法&#xff1a;动态规划、深度优先搜索&#xf…

Elastic Search 安装部署最全教程(Docker)

@@docker es 安装https://blog.csdn.net/Grey_fantasy/article/details/131561847   https://blog.csdn.net/qq_33034733/article/details/130857381     https://blog.csdn.net/yueyue763184/article/details/…

大型网站开发pdf英文网站建设 江门

几个删除重复记录的SQL语句在大的数据库应用中&#xff0c;经常因为各种原因遇到重复的记录&#xff0c;造成数据的冗余和维护上的不便。1.用rowid方法2.用group by方法3.用distinct方法 1。用rowid方法据据oracle带的rowid属性&#xff0c;进行判断&#xff0c;是否存在重复,语…

详细介绍:C#多线程全家桶:从Thread到async/await

详细介绍:C#多线程全家桶:从Thread到async/await2025-10-04 09:18 tlnshuju 阅读(0) 评论(0) 收藏 举报pre { white-space: pre !important; word-wrap: normal !important; overflow-x: auto !important; displ…

十堰的网站建设威海建设集团招聘信息网站

要使用Django开发一个抽奖活动的后台&#xff0c;需要进行以下步骤&#xff1a; 安装Django&#xff1a;首先确保已经安装了Python和pip&#xff0c;然后使用pip安装Django库&#xff1a; pip install django 创建Django项目&#xff1a;在命令行中执行以下命令创建一个新的Dja…

详细介绍:图像分割:PyTorch从零开始实现SegFormer语义分割

详细介绍:图像分割:PyTorch从零开始实现SegFormer语义分割pre { white-space: pre !important; word-wrap: normal !important; overflow-x: auto !important; display: block !important; font-family: "Conso…

用html5做的静态网站网站wordpress修改首页名称

一、常用的常用的生命周期钩子&#xff1a; mounted: 发送 ajax 请求、启动定时器、绑定自定义事件、订阅消息等【初始化操作】 mounted() {console.log(vm 实例被挂载之后&#xff1a;mounted);this.timer setInterval(() > {...} }beforeDestroy: 清除定时器、解绑自定…