最近受疫情的影响详细大家都在家里没事干,这里利用stm32最小系统做一个红外测温仪
这篇教程里我们来制作红外测温仪需要用到的硬件,关于PCB的工程文件,后文会给出。
(一)系统分析
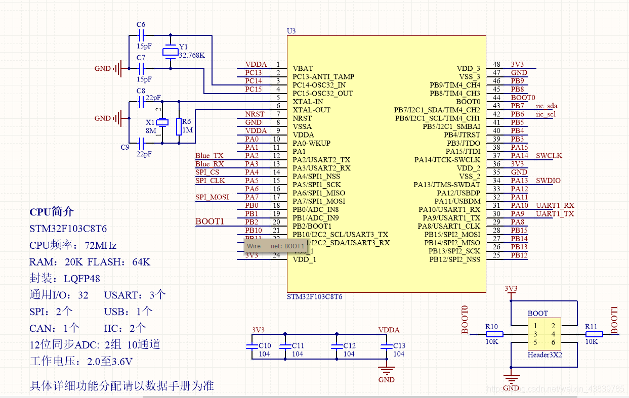
由于我们的功能比较单一,所以对单片机的要求并不高,这里采用STM32F103C8T6作为主芯片,首先我们来设计一个单片机的最小系统,并留出相应的模块接口,方便我们使用。
单片机的最小系统由电源电路、复位电路、晶振电路、下载电路这几部分组成,但是为了实现相应的功能我们还会添加一些额外的模块,本教程利用stm32最小系统开发一个红外测温仪,所以我在电路板上留了相应的接口,同时留下了OLED 屏幕的接口等等
(二)软件的安装
- Altium Designer 15(32/64位)下载地址:pan.baidu.com/s/1boDUPwN 提取码:dfyf
(三)电路设计
如果没有画板经验的可以参考我的另一篇文章:新手如何在Altium Designer中绘制电路板,这里我直接给出我的设计电路,电路图的设计一定要注意每个芯片的连接是否正确,以及芯片的封装是否是我们想要的。

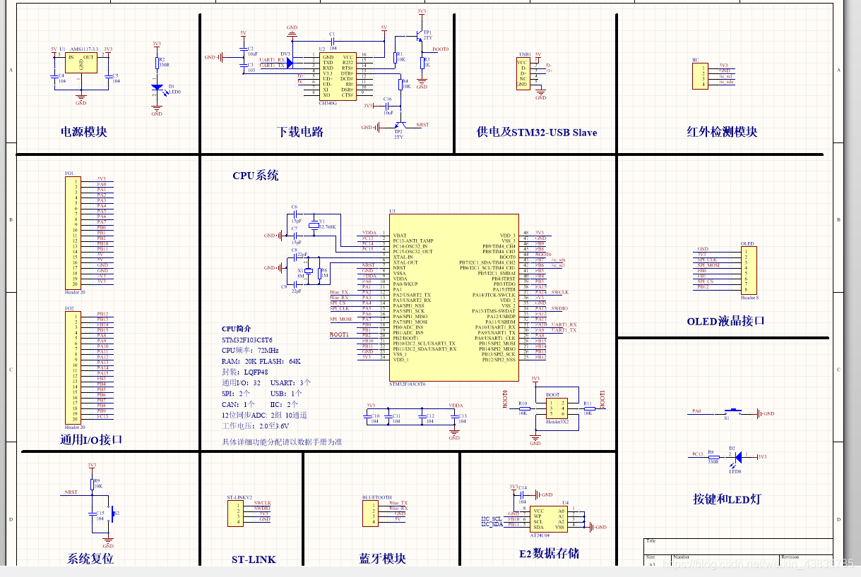
这里图片太大看得不太清楚,下面分模块介绍:
(1)电源模块

(2)cpu模块

(3)复位电路

(4)下载电路

(四)PCB布局设计
关于PCB的布局、布线这里有相当多的门道,如果你没有涉及到高频一般你的电路出问题的概率会大大降低,如果你的需求比较高,就要严格遵守设计规则,因为规则实在太多,这里不做说明,有需要了解的可以关注我后面发的教程,或者网上搜教程学习。
正面:

反面:

大家可以照着我的原理图自己布局,或者按照我的也行,一定要动手!!
(五)效果预览图
我们最终的效果应该这样


(六)打板焊接
等到上面都做完了,就可以把你的PCB文件拿去打板了,这是我的成品展示:

上面的工程文件在这里可以下载红外测温仪硬件实现
本文章仅供学习交流用禁止用作商业用途,文中所有内容均为原创未经授权不得转载
微信公众号:zhjj0729
微博:文艺to青年
简书:水枂