
Kafka是最初由Linkedin公司开发,具有高性能、持久化、多副本备份、横向扩展能力。今天,我们就看看看关于Kafka的精华问答吧。
1:Q:什么是Kafka?
A:Kafka是由Apache软件基金会开发的一个开源流处理平台,由Scala和Java编写。Kafka是一种高吞吐量的分布式发布订阅消息系统,它可以处理消费者规模的网站中的所有动作流数据。
2Q:Kafka有哪些特性?
A:作为一种高吞吐量的分布式发布订阅消息系统,有如下特性:
通过O(1)的磁盘数据结构提供消息的持久化,这种结构对于即使数以TB的消息存储也能够保持长时间的稳定性能。
高吞吐量 :即使是非常普通的硬件Kafka也可以支持每秒数百万的消息。
支持通过Kafka服务器和消费机集群来分区消息。
支持Hadoop并行数据加载
Kafka通过官网发布了最新版本2.0.0
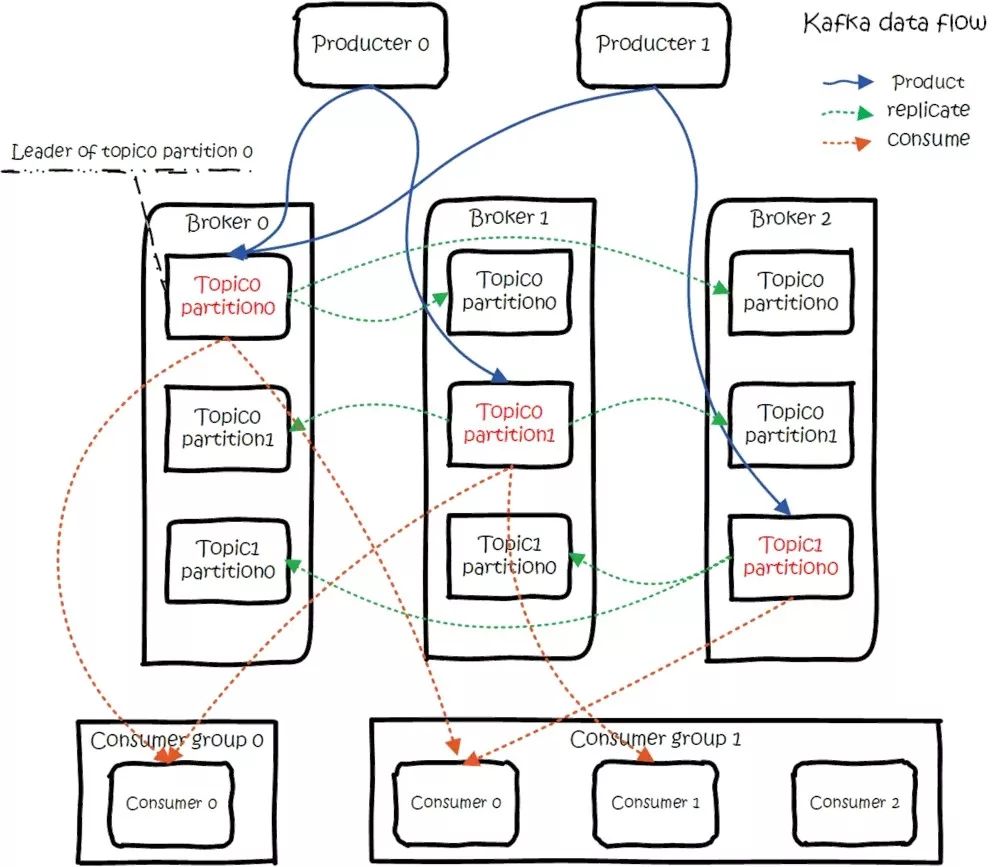
3Q:kafka的总体数据流是什么样的?
A:

4Q:kafka的使用场景有些?
A:日志收集:一个公司可以用Kafka可以收集各种服务的log,通过kafka以统一接口服务的方式开放给各种consumer,例如hadoop、Hbase、Solr等。
- 消息系统:解耦和生产者和消费者、缓存消息等。
- 用户活动跟踪:Kafka经常被用来记录web用户或者app用户的各种活动,如浏览网页、搜索、点击等活动,这些活动信息被各个服务器发布到kafka的topic中,然后订阅者通过订阅这些topic来做实时的监控分析,或者装载到hadoop、数据仓库中做离线分析和挖掘。
- 运营指标:Kafka也经常用来记录运营监控数据。包括收集各种分布式应用的数据,生产各种操作的集中反馈,比如报警和报告。
- 流式处理:比如spark streaming和storm
- 事件源
5Q:主要功能有哪些?
A:根据官网的介绍,ApacheKafka®是一个分布式流媒体平台,它主要有3种功能:发布和订阅消息流,这个功能类似于消息队列,这也是kafka归类为消息队列框架的原因;以容错的方式记录消息流,kafka以文件的方式来存储消息流;可以再消息发布的时候进行处理。

小伙伴们冲鸭,后台留言区等着你!
关于Kafka,今天你学到了什么?还有哪些不懂的?除此还对哪些话题感兴趣?快来留言区打卡啦!留言方式:打开第XX天,答:……
同时欢迎大家搜集更多问题,投稿给我们!风里雨里留言区里等你~
福利
1、扫描添加小编微信,备注“姓名+公司职位”,加入【云计算学习交流群】,和志同道合的朋友们共同打卡学习!

2、公众号后台回复:白皮书,获取IDC最新数据白皮书整理资料!
推荐阅读:
云计算之基,一文带你速懂虚拟化KVM和XEN
OpenStack网络的下一步原来这么走 | 技术头条
用一枚比特币环游世界? 他是不是疯了...
程序员逆袭为美国最佳 CEO,他说因为爱情
斯坦福区块链匪帮传奇,那些睡地毯、没日没夜写代码的编程少年
Erlang 之父去世,他留给程序员两点忠告
开什么玩笑?股票价格如何经得起AI的推敲?| 技术头条
真香,朕在看了!