
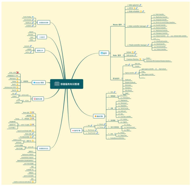
导读:Kubernetes 作为云原生时代的“操作系统”,熟悉和使用它是每名用户的必备技能。本篇文章概述了容器服务 Kubernetes 的知识图谱,部分内容参考了网上的知识图谱,旨在帮助用户更好的了解 K8s 的相关知识。
1. 概述
容器服务 Kubernetes 知识图谱,部分内容参考网上一知识图谱,更加结合阿里云容器服务。

2. 链接和备注
| 类别 | 知识点 | 知识链接 | 备注 | 
|---|---|---|---|
| Docker 原理 | KVM--> ECS | https://blog.csdn.net/weixin_43695104/article/details/88554443#32_kvm_web_192 | |
| 网络隧道技术-->VPC | https://blog.csdn.net/wangjianno2/article/details/75208036 | ||
| NameSpace | https://www.atatech.org/articles/81800 | Linux 容器中用来实现“隔离”的技术手段:Namespace,Namespace 技术实际上修改了应用进程看待整个计算机的范围,它的访问范围被操作系统做了限制,只能“看到”某些指定的内容。 | |
| CGroup | https://blog.csdn.net/wudongxu/article/details/8474198 | Linux Control Group。它最主要的作用,就是限制一个进程组能够使用的资源上限,包括 CPU、内存、磁盘、网络带宽等等。 | |
| RootFS(Union FS) | https://coolshell.cn/articles/17061.html | rootfs 只是一个操作系统所包含的文件、配置和目录,并不包括操作系统内核。在 Linux 操作系统中,这两部分是分开存放的,操作系统只有在开机启动时才会加载指定版本的内核镜像。 | |
| windows 2019 | windowserver 2019开始支持 namespace | ||
| 容器服务部署 | Docker Desktop | https://www.docker.com/products/docker-desktop | Mac 机器上强烈建议安装该软件作为学习使用 | 
| kubernetes | http://docs.kubernetes.org.cn/ | kubernetes 集群,aliyun容器服务支持 | |
| DashBoard | https://kubernetes.io/docs/tasks/access-application-cluster/web-ui-dashboard/ | kubernetes 集群的图形界面管理工具,容器服务控制台整合了该应用并扩展 | |
| EasyPack | https://github.com/liumiaocn/easypack | 一批部署 kubernetes 等集群的脚本集合 | |
| minikube | https://kubernetes.io/docs/tasks/tools/install-minikube/ | mini 新 k8s | |
| 工具组件 | kubectl | http://docs.kubernetes.org.cn/61.html | kubectl用于运行Kubernetes集群命令的管理工具 | 
| kubeadm | https://kubernetes.io/docs/reference/setup-tools/kubeadm/kubeadm/ | Kubernetes官方提供的用于快速安装配置Kubernetes集群的工具 | |
| Helm | 类似 rpm,yum,是 k8s 用于安装组件(软件包:chart)的工具 | ||
| APP Hub | https://developer.aliyun.com/hub | 在开放云原生应用中心当中,所有默认的 Helm Charts(Helm 格式的应用),都定时同步自 Helm Hub 北美官方站并托管在 Github 上。在这个过程中,云原生应用中心会自动对同步过来的所有 Charts 进行“本地化”操作。 | |
| CFSSL | https://github.com/cloudflare/cfssl | _CFSSL_是开源的一款PKI/TLS工具,常用于 K8s 证书制作 | |
| 镜像仓库 | aliyun 私有镜像仓库 | https://cr.console.aliyun.com/ | aliyun 推出的镜像仓库,建议采用企业版 | 
| 云效配置镜像仓库 | 云效企业设置,配置支持从阿里云私有镜像仓库拉取镜像 | ||
| Harbor 镜像仓库 | https://goharbor.io | 开源免费的存储和分发Docker镜像的企业级Registry服务器 | |
| 组件 | kube-apiserver(Master) | https://kubernetes.io/docs/reference/command-line-tools-reference/kube-apiserver/ | 在 generic server 上封装的一层官方默认的 apiserver(static pod) | 
| etcd(Master) | https://etcd.io | 类 zk 基于 Raft 协议的实现,启动进程 | |
| Kube-scheduler(Master) | https://kubernetes.io/docs/reference/command-line-tools-reference/kube-scheduler/ | 负责 pod 分布到 Node 上的调度器 (static pod) | |
| kube-controller-manager(Master) | https://kubernetes.io/docs/reference/command-line-tools-reference/kube-controller-manager/ | Deployment 等基础对象的控制器 (static pod) | |
| cloud-controller-manager(Master) | https://kubernetes.io/docs/reference/command-line-tools-reference/cloud-controller-manager/ | 用于云资源使用的控制器,是云服务进行集成的控制器 (Daemonset) | |
| kubelet(Node) | https://kubernetes.io/docs/reference/command-line-tools-reference/kubelet/ | 与 Master 通信,对 worker(Node) 进行生命周期管理 | |
| kube-proxy(Node) | https://kubernetes.io/docs/reference/command-line-tools-reference/kube-proxy/ | 节点上运行的网络代理 (Daemonset) | |
| containner runtime(Node) | CRI 接口 | ||
| DNS | https://kubernetes.io/docs/concepts/services-networking/dns-pod-service/ | aliyun容器服务采用 CoreDNS(deployment) | |
| Ingress controller | https://kubernetes.io/docs/concepts/services-networking/ingress-controllers/ | aliyun容器服务采用nginx ingress controller, 可以作为 https 服务的统一路由(deployment) | |
| Heapster & influxdb | 监控数据采集与存储用的时序数据库(Deployment) | ||
| Federation | https://kubernetes.io/docs/concepts/cluster-administration/federation/ | 集群联盟,实现高可用,同步资源等 | |
| kube-flannel | 官方网络插件,aliyun 另外提供了自己开发的 Terway 组件(daemonset) | ||
| logtail | https://help.aliyun.com/document_detail/28979.html?spm=a2c4g.11186623.6.595.439d7218wQhzsH | aliyun 日志采集组件(daemonset) | |
| 基础对象 | POD | http://docs.kubernetes.org.cn/312.html | 容器组,运行应用容器基本单位,kubectl get pods | 
| Node | http://docs.kubernetes.org.cn/304.html | 集群节点服务器,Kubernetes中的工作节点。 | |
| NameSpace | http://docs.kubernetes.org.cn/242.html | 用以区分和隔离应用 | |
| Deployement | http://docs.kubernetes.org.cn/317.html | 无状态部署,最常用部署配置 | |
| Daemonset | https://kubernetes.io/docs/concepts/workloads/controllers/daemonset/ | 类似守护进程 | |
| StatefulSet | http://docs.kubernetes.org.cn/443.html | 有状态部署 | |
| Job & CronJob | https://kubernetes.io/docs/concepts/workloads/controllers/jobs-run-to-completion/ | 调度任务 | |
| Static POD | https://kubernetes.io/docs/tasks/configure-pod-container/static-pod/ | 静态 pod 配置,yaml位于 Master | |
| HPA | https://kubernetes.io/docs/tasks/run-application/horizontal-pod-autoscale-walkthrough/ | 水平伸缩调度器 | |
| Service | https://kubernetes.io/docs/concepts/services-networking/service/ | 服务暴露配置,包括 Cluster,NodePort,SLB 等 | |
| Ingress | https://www.kubernetes.org.cn/1885.html | 路由,阿里云默认提供 nginx ingress | |
| Secret | https://kubernetes.io/docs/concepts/configuration/secret/ | 保密字典,包括 tls,私有仓库密钥,Opaque 几种 | |
| ServiceAccount | https://kubernetes.io/docs/reference/access-authn-authz/service-accounts-admin/ | 用于资源对象的账号,比如给一个 Namespace 授予某私有镜像访问权限 | |
| RBAC | https://kubernetes.io/docs/reference/access-authn-authz/rbac/ | k8s 基于角色的访问控制,role,rolebinding | |
| Volume | https://kubernetes.io/docs/concepts/storage/volumes/ | 映射磁盘 | |
| Storge Class | https://kubernetes.io/docs/concepts/storage/storage-classes/ | ||
| CustomResourceDefinition | 自定义扩展资源 | ||
| 插件扩展 | CNI(Falnnel/Terway) | https://kubernetes.io/docs/concepts/extend-kubernetes/compute-storage-net/network-plugins/ | 容器网络接口 | 
| FlexVolume | https://github.com/fstab/cifs | 开源Volume实现插件,阿里云使用中 | |
| Cloud Provider | 云服务供应接口 | ||
| 容器服务优化-最佳实践 | Master 选型及磁盘规格 | https://yq.aliyun.com/articles/599169?spm=5176.11065265.1996646101.searchclickresult.7bea1a8bgCTYH7 https://yq.aliyun.com/articles/621108? | |
| 网络选择 | https://yq.aliyun.com/articles/594943? | ||
| Worker 节点选型 | https://yq.aliyun.com/articles/602932?spm=a2c4e | ||
| Ingress Controller 独立部署 | |||
| Master 变配 | https://help.aliyun.com/document_detail/123661.html?spm=5176.10695662.1996646101.searchclickresult.20d0328c6WG7jc | ||
| 节点变配或重启、摘除、加入 | |||
| 基础镜像开发 | |||
| Service 与 SLB 结合 | |||
| 集群审计 | https://help.aliyun.com/document_detail/91406.html?spm=5176.10695662.1996646101.searchclickresult.45266c92kGHQrP | ||
| Deployment实现分批发布 | |||
| StatefulSet 分批发布 | https://yq.aliyun.com/articles/622898?spm=a2c4e.11155435.0.0.1b8e3312bSGmSe | ||
| 堡垒机上按照应用设置权限 | https://yq.aliyun.com/articles/715809 | ||
| Pod 均匀分布部署 | https://yq.aliyun.com/articles/715808 | ||
| 应用优雅下线,优雅退出 | |||
| ApiServer 访问控制 | |||
| 监控 | |||
| 云原生技术公开课 | https://edu.aliyun.com/roadmap/cloudnative | 阿里云联合 CNCF (云原生计算基金会)共同开发了本套云原生技术公开课,课程全程免费! | |
| 服务治理 | Istio | https://istio.io | 当前最流行的网格服务架构,aliyun支持 | 
| Linkerd | https://linkerd.io/2/overview/ | 最早提出网格服务公司的产品 | |
| 云效 | 支持容器服务 K8s 的 CI/CD 阿里云上产 | ||
| Jenkins | https://jenkins.io/zh/ | 著名的最常用的 CI/CD 产品,容器服务由一键安装产品 | 
原文链接
 本文为云栖社区原创内容,未经允许不得转载。