Flume
文章目录
- Flume
- Flume介绍
- Flume核心概念
- Flume NG的体系结构
- Source
- Channel
- Sink
- Flume的部署类型
- 单一流程
- 多代理流程(多个agent顺序连接)
- 流的合并(多个Agent的数据汇聚到同一个Agent )
- 多路复用流(多级流)
- load balance功能
- Flume组件选型
- Source
- Channel
- FileChannel和MemoryChannel区别
- FileChannel优化
- Sink
- HDFS小文件处理
- 案例:日志采集发送到KafkaFlume配置
- 日志采集流程
- 配置如下
- Flume拦截器开发
- Flume采集脚本批量启动停止
- 案例:消费Kafka保存到HDFS
- 配置如下
- FileChannel优化
- HDFS小文件处理
- Flume时间戳拦截器
- 项目经验之Flume内存优化
Flume介绍
Flume是一个分布式、可靠、和高可用的海量日志采集、聚合和传输的系统。支持在日志系统中定制各类数据发送方,用于收集数据;同时,Flume提供对数据进行简单处理,并写到各种数据接受方(比如文本、HDFS、Hbase等)的能力 。
flume的数据流由事件(Event)贯穿始终。事件是Flume的基本数据单位,它携带日志数据(字节数组形式)并且携带有头信息,这些Event由Agent外部的Source生成,当Source捕获事件后会进行特定的格式化,然后Source会把事件推入(单个或多个)Channel中。你可以把Channel看作是一个缓冲区,它将保存事件直到Sink处理完该事件。Sink负责持久化日志或者把事件推向另一个Source。
-
flume的可靠性
当节点出现故障时,日志能够被传送到其他节点上而不会丢失。Flume提供了三种级别的可靠性保障,从强到弱依次分别为:end-to-end(收到数据agent首先将event写到磁盘上,当数据传送成功后,再删除;如果数据发送失败,可以重新发送。),Store on failure(这也是scribe采用的策略,当数据接收方crash时,将数据写到本地,待恢复后,继续发送),Besteffort(数据发送到接收方后,不会进行确认)。
-
flume的可恢复性
还是靠Channel。推荐使用FileChannel,事件持久化在本地文件系统里(性能较差)。
Flume核心概念
| Client | Client生产数据,运行在一个独立的线程。 |
|---|---|
| Event | 一个数据单元,消息头和消息体组成。(Events可以是日志记录、 avro 对象等。) |
| Flow | Event从源点到达目的点的迁移的抽象。 |
| Agent | 一个独立的Flume进程,包含组件Source、 Channel、 Sink。(Agent使用JVM 运行Flume。每台机器运行一个agent,但是可以在一个agent中包含多个sources和sinks。) |
| Source | 数据收集组件。(source从Client收集数据,传递给Channel) |
| Channel | 中转Event的一个临时存储,保存由Source组件传递过来的Event。(Channel连接 sources 和 sinks ,这个有点像一个队列。) |
| Sink | 从Channel中读取并移除Event, 将Event传递到FlowPipeline中的下一个Agent(如果有的话)(Sink从Channel收集数据,运行在一个独立线程。) |
Flume NG的体系结构
Flume 运行的核心是 Agent。Flume以agent为最小的独立运行单位。一个agent就是一个JVM。它是一个完整的数据收集工具,含有三个核心组件,分别是source、 channel、 sink。通过这些组件, Event 可以从一个地方流向另一个地方,如下图所示。

Source
Source是数据的收集端,负责将数据捕获后进行特殊的格式化,将数据封装到事件(event) 里,然后将事件推入Channel中。
Flume提供了各种source的实现,包括Avro Source、Exce Source、Spooling Directory Source、NetCat Source、Syslog Source、Syslog TCP Source、Syslog UDP Source、HTTP Source、HDFS Source,etc。如果内置的Source无法满足需要, Flume还支持自定义Source。

Channel
Channel是连接Source和Sink的组件,大家可以将它看做一个数据的缓冲区(数据队列),它可以将事件暂存到内存中也可以持久化到本地磁盘上, 直到Sink处理完该事件。
Flume对于Channel,则提供了Memory Channel、JDBC Chanel、File Channel,etc。
MemoryChannel可以实现高速的吞吐,但是无法保证数据的完整性。
MemoryRecoverChannel在官方文档的建议上已经建义使用FileChannel来替换。
FileChannel保证数据的完整性与一致性。在具体配置不现的FileChannel时,建议FileChannel设置的目录和程序日志文件保存的目录设成不同的磁盘,以便提高效率。
Sink
Flume Sink取出Channel中的数据,进行相应的存储文件系统,数据库,或者提交到远程服务器。
Flume也提供了各种sink的实现,包括HDFS sink、Logger sink、Avro sink、File Roll sink、Null sink、HBase sink,etc。
Flume Sink在设置存储数据时,可以向文件系统中,数据库中,hadoop中储数据,在日志数据较少时,可以将数据存储在文件系中,并且设定一定的时间间隔保存数据。在日志数据较多时,可以将相应的日志数据存储到Hadoop中,便于日后进行相应的数据分析。

Flume的部署类型
单一流程

多代理流程(多个agent顺序连接)

可以将多个Agent顺序连接起来,将最初的数据源经过收集,存储到最终的存储系统中。这是最简单的情况,一般情况下,应该控制这种顺序连接的Agent 的数量,因为数据流经的路径变长了,如果不考虑failover的话,出现故障将影响整个Flow上的Agent收集服务。
流的合并(多个Agent的数据汇聚到同一个Agent )

这种情况应用的场景比较多,比如要收集Web网站的用户行为日志, Web网站为了可用性使用的负载集群模式,每个节点都产生用户行为日志,可以为每 个节点都配置一个Agent来单独收集日志数据,然后多个Agent将数据最终汇聚到一个用来存储数据存储系统,如HDFS上。
多路复用流(多级流)
Flume还支持多级流,什么多级流?来举个例子,当syslog, java, nginx、 tomcat等混合在一起的日志流开始流入一个agent后,可以agent中将混杂的日志流分开,然后给每种日志建立一个自己的传输通道。

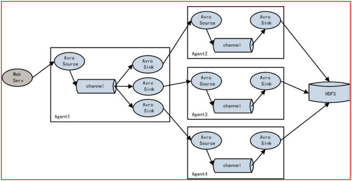
load balance功能
下图Agent1是一个路由节点,负责将Channel暂存的Event均衡到对应的多个Sink组件上,而每个Sink组件分别连接到一个独立的Agent上 。

Flume组件选型
Source
-
Taildir Source相比Exec Source、Spooling Directory Source的优势?
TailDir Source:断点续传、多目录。Flume1.6以前需要自己自定义Source记录每次读取文件位置,实现断点续传。不会丢数据,但是有可能会导致数据重复。
Exec Source:可以实时搜集数据,但是在Flume不运行或者Shell命令出错的情况下,数据将会丢失。
Spooling Directory Source:监控目录,支持断点续传。
-
batchSize大小如何设置?
答:Event 1K左右时,500-1000合适(默认为100)
Channel
采用Kafka Channel,省去了Sink,提高了效率。KafkaChannel数据存储在Kafka里面,所以数据是存储在磁盘中。
注意在Flume1.7以前,Kafka Channel很少有人使用,因为发现parseAsFlumeEvent这个配置起不了作用。也就是无论parseAsFlumeEvent配置为true还是false,都会转为Flume Event。这样的话,造成的结果是,会始终都把Flume的headers中的信息混合着内容一起写入Kafka的消息中,这显然不是我所需要的,我只是需要把内容写入即可。
FileChannel和MemoryChannel区别
MemoryChannel:
传输数据速度更快,但因为数据保存在JVM的堆内存中,Agent进程挂掉会导致数据丢失,适用于对数据质量要求不高的需求。
FileChannel:
传输速度相对于Memory慢,但数据安全保障高,Agent进程挂掉也可以从失败中恢复数据。
选型:
金融类公司、对钱要求非常准确的公司通常会选择FileChannel
传输的是普通日志信息(京东内部一天丢100万-200万条,这是非常正常的),通常选择MemoryChannel。
FileChannel优化
通过配置dataDirs指向多个路径,每个路径对应不同的硬盘,增大Flume吞吐量。
官方说明如下:
Comma separated list of directories for storing log files. Using multiple directories on separate disks can improve file channel peformance
checkpointDir和backupCheckpointDir也尽量配置在不同硬盘对应的目录中,保证checkpoint坏掉后,可以快速使用backupCheckpointDir恢复数据。
FileChannel原理:

Sink
HDFS小文件处理
HDFS存入大量小文件,有什么影响?
**元数据层面:**每个小文件都有一份元数据,其中包括文件路径,文件名,所有者,所属组,权限,创建时间等,这些信息都保存在Namenode内存中。所以小文件过多,会占用Namenode服务器大量内存,影响Namenode性能和使用寿命
**计算层面:**默认情况下MR会对每个小文件启用一个Map任务计算,非常影响计算性能。同时也影响磁盘寻址时间。
官方默认的这三个参数配置写入HDFS后会产生小文件,hdfs.rollInterval、hdfs.rollSize、hdfs.rollCount
基于以上hdfs.rollInterval=3600,hdfs.rollSize=134217728,hdfs.rollCount =0几个参数综合作用,效果如下:
①文件在达到128M时会滚动生成新文件
②文件创建超3600秒时会滚动生成新文件
案例:日志采集发送到KafkaFlume配置
日志采集流程

配置如下
在/opt/module/flume/conf目录下创建file-flume-kafka.conf文件
> vim file-flume-kafka.conf# 为各组件命名
a1.sources = r1
a1.channels = c1# 描述source
a1.sources.r1.type = TAILDIR
a1.sources.r1.filegroups = f1
a1.sources.r1.filegroups.f1 = /opt/program/logs/app.*
a1.sources.r1.positionFile = /opt/program/logs/taildir_position.json
a1.sources.r1.interceptors = i1
a1.sources.r1.interceptors.i1.type = com.jast.flume.ETLInterceptor$Builder# 描述channel
a1.channels.c1.type = org.apache.flume.channel.kafka.KafkaChannel
a1.channels.c1.kafka.bootstrap.servers = 192.168.60.14:9092,192.168.60.15:9092
a1.channels.c1.kafka.topic = topic_log
a1.channels.c1.parseAsFlumeEvent = false# 绑定source和channel以及sink和channel的关系
a1.sources.r1.channels = c1
注意:com.jast.flume.ETLInterceptor是自定义的拦截器的全类名。需要根据用户自定义的拦截器做相应修改。
Flume拦截器开发
-
创建
Maven工程flume-interceptor -
创建包名:
com.jast.flume.interceptor -
在pom.xml文件中添加如下配置
<dependencies><dependency><groupId>org.apache.flume</groupId><artifactId>flume-ng-core</artifactId><version>1.9.0</version><scope>provided</scope></dependency><dependency><groupId>cn.hutool</groupId><artifactId>hutool-all</artifactId><version>5.7.19</version></dependency></dependencies><build><plugins><plugin><artifactId>maven-compiler-plugin</artifactId><version>2.3.2</version><configuration><source>1.8</source><target>1.8</target></configuration></plugin><plugin><artifactId>maven-assembly-plugin</artifactId><configuration><descriptorRefs><descriptorRef>jar-with-dependencies</descriptorRef></descriptorRefs></configuration><executions><execution><id>make-assembly</id><phase>package</phase><goals><goal>single</goal></goals></execution></executions></plugin></plugins></build>注意:scope中provided的含义是编译时用该jar包。打包时时不用。因为集群上已经存在flume的jar包。只是本地编译时用一下。
-
在
com.jast.flume.ETLInterceptor包下创建ETLInterceptor类package com.jast.flume;import cn.hutool.json.JSONUtil; import org.apache.flume.Context; import org.apache.flume.Event; import org.apache.flume.interceptor.Interceptor;import java.nio.charset.StandardCharsets; import java.util.Iterator; import java.util.List;/*** @author Jast* @description 自定义拦截器*/ public class ETLInterceptor implements Interceptor {@Overridepublic void initialize() {}@Overridepublic Event intercept(Event event) {byte[] body = event.getBody();String text = new String(body, StandardCharsets.UTF_8);if(JSONUtil.isJson(text)){return event;}System.out.println("非json格式过滤掉");return null;}@Overridepublic List<Event> intercept(List<Event> list) {Iterator<Event> iterator = list.iterator();while (iterator.hasNext()){Event next = iterator.next();if(intercept(next)==null){iterator.remove();}}return list;}@Overridepublic void close() {}public static class Builder implements Interceptor.Builder{@Overridepublic Interceptor build() {return new ETLInterceptor();}@Overridepublic void configure(Context context) {}} } -
打包

-
自己部署的Flume:需要先将打好的包放入到
flume/lib文件夹下面cp flume-interceptor-1.0-SNAPSHOT-jar-with-dependencies.jar flume/lib -
CDH版本Flume:需要先将打好的包放入到
flume/lib文件夹下面具体的目录
/opt/cloudera/parcels/CDH-6.3.2-1.cdh6.3.2.p0.1605554/lib/flume-ng/lib/cp flume-interceptor-1.0-SNAPSHOT-jar-with-dependencies.jar /opt/cloudera/parcels/CDH-6.3.2-1.cdh6.3.2.p0.1605554/lib/flume-ng/lib -
启动Flume
nohup flume-ng agent --conf-file /opt/program/flume/file-flume-kafka-1.conf --name a1 -Dflume.root.logger=INFO,LOGFILE > /opt/program/flume/log1.txt 2>&1 & -
测试
随便在app.log加入一条数据,拦截器检测到,然后打印出
非json格式过滤掉。2022-03-17 09:42:42,148 INFO taildir.ReliableTaildirEventReader: Pos 9 is larger than file size! Restarting from pos 0, file: /opt/program/logs/app.log, inode: 5810713 2022-03-17 09:42:42,148 INFO taildir.TailFile: Updated position, file: /opt/program/logs/app.log, inode: 5810713, pos: 0 非json格式过滤掉 2022-03-17 09:45:17,236 INFO taildir.TaildirSource: Closed file: /opt/program/logs/app.log, inode: 5810713, pos: 22输入一条json数据,在kafka消费时正常消费,配置成功
22/03/17 09:15:41 INFO internals.Fetcher: [Consumer clientId=consumer-1, groupId=console-consumer-3667] Resetting offset for partition topic_log-0 to offset 0. {"en":"小张"}
Flume采集脚本批量启动停止
-
在/home/atguigu/bin目录下创建脚本f1.sh
> vim f1.sh#! /bin/bashcase $1 in "start"){for i in localhostdoecho " --------启动 $i 采集flume-------"ssh $i "nohup flume-ng agent --conf-file /opt/program/flume/file-flume-kafka-1.conf --name a1 -Dflume.root.logger=INFO,LOGFILE > /opt/program/flume/log1.txt 2>&1 &"done };; "stop"){for i in localhostdoecho " --------停止 $i 采集flume-------"ssh $i "ps -ef | grep file-flume-kafka-1.conf | grep -v grep |awk '{print \$2}' | xargs -n1 kill -9 "done};; esac说明1:nohup,该命令可以在你退出帐户/关闭终端之后继续运行相应的进程。nohup就是不挂起的意思,不挂断地运行命令。
说明2:awk 默认分隔符为空格
说明3:$2是在“”双引号内部会被解析为脚本的第二个参数,但是这里面想表达的含义是awk的第二个值,所以需要将他转义,用$2表示。
说明4:xargs 表示取出前面命令运行的结果,作为后面命令的输入参数。ls
-
增加脚本执行权限
chmod u+x f1.sh -
f1集群启动脚本
f1.sh start -
f1集群停止脚本
f1.sh stop
案例:消费Kafka保存到HDFS

配置如下
## 组件
a1.sources=r1
a1.channels=c1
a1.sinks=k1## source1
a1.sources.r1.type = org.apache.flume.source.kafka.KafkaSource
a1.sources.r1.batchSize = 5000
a1.sources.r1.batchDurationMillis = 2000
a1.sources.r1.kafka.bootstrap.servers = 192.168.60.15:9092,192.168.60.14:9092
a1.sources.r1.kafka.topics=topic_log
#a1.sources.r1.interceptors = i1
#a1.sources.r1.interceptors.i1.type = com.atguigu.flume.interceptor.TimeStampInterceptor$Builder## channel1
a1.channels.c1.type = file
a1.channels.c1.checkpointDir = /opt/program/flume/checkpoint/behavior1
a1.channels.c1.dataDirs = /opt/program/flume/data/behavior1/## sink1
a1.sinks.k1.type = hdfs
a1.sinks.k1.hdfs.path = /jast_root/%Y-%m-%d
a1.sinks.k1.hdfs.filePrefix = log-
a1.sinks.k1.hdfs.round = false#控制生成的小文件
# 每隔多少秒生成一个
a1.sinks.k1.hdfs.rollInterval = 10
# 128M生成一个文件
a1.sinks.k1.hdfs.rollSize = 134217728
a1.sinks.k1.hdfs.rollCount = 0## 控制输出文件是原生文件。
a1.sinks.k1.hdfs.fileType = CompressedStream
a1.sinks.k1.hdfs.codeC = GzipCodec## 拼装
a1.sources.r1.channels = c1
a1.sinks.k1.channel= c1
CDH 版本:Flume写入HDFS时,Flume部署的服务器需要安装HDFS Gateway
自己部署版本:Flume与Hadoop集群不在一起的话,需要配置Hadoop环境变量
FileChannel优化
通过配置dataDirs指向多个路径,每个路径对应不同的硬盘,增大Flume吞吐量。
官方说明如下:
Comma separated list of directories for storing log files. Using multiple directories on separate disks can improve file channel peformance
checkpointDir和backupCheckpointDir也尽量配置在不同硬盘对应的目录中,保证checkpoint坏掉后,可以快速使用backupCheckpointDir恢复数据。
FileChannel原理:

HDFS小文件处理
HDFS存入大量小文件,有什么影响?
**元数据层面:**每个小文件都有一份元数据,其中包括文件路径,文件名,所有者,所属组,权限,创建时间等,这些信息都保存在Namenode内存中。所以小文件过多,会占用Namenode服务器大量内存,影响Namenode性能和使用寿命
**计算层面:**默认情况下MR会对每个小文件启用一个Map任务计算,非常影响计算性能。同时也影响磁盘寻址时间。
官方默认的这三个参数配置写入HDFS后会产生小文件,hdfs.rollInterval、hdfs.rollSize、hdfs.rollCount
基于以上hdfs.rollInterval=3600,hdfs.rollSize=134217728,hdfs.rollCount =0几个参数综合作用,效果如下:
①文件在达到128M时会滚动生成新文件
②文件创建超3600秒时会滚动生成新文件
Flume时间戳拦截器
由于Flume默认会用Linux系统时间,作为输出到HDFS路径的时间。如果数据是23:59分产生的。Flume消费Kafka里面的数据时,有可能已经是第二天了,那么这部门数据会被发往第二天的HDFS路径。我们希望的是根据日志里面的实际时间,发往HDFS的路径,所以下面拦截器作用是获取日志中的实际时间。
解决的思路:拦截json日志,通过fastjson框架解析json,获取实际时间ts。将获取的ts时间写入拦截器header头,header的key必须是timestamp,因为Flume框架会根据这个key的值识别为时间,写入到HDFS。
-
在com.jast.flume.interceptor包下创建TimeStampInterceptor类
package com.jast.flume.interceptor;import com.alibaba.fastjson.JSONObject; import org.apache.flume.Context; import org.apache.flume.Event; import org.apache.flume.interceptor.Interceptor;import java.nio.charset.StandardCharsets; import java.util.ArrayList; import java.util.List; import java.util.Map;public class TimeStampInterceptor implements Interceptor {private ArrayList<Event> events = new ArrayList<>();@Overridepublic void initialize() {}@Overridepublic Event intercept(Event event) {Map<String, String> headers = event.getHeaders();String log = new String(event.getBody(), StandardCharsets.UTF_8);JSONObject jsonObject = JSONObject.parseObject(log);String ts = jsonObject.getString("ts");headers.put("timestamp", ts);return event;}@Overridepublic List<Event> intercept(List<Event> list) {events.clear();for (Event event : list) {events.add(intercept(event));}return events;}@Overridepublic void close() {}public static class Builder implements Interceptor.Builder {@Overridepublic Interceptor build() {return new TimeStampInterceptor();}@Overridepublic void configure(Context context) {}} } -
重新打包

-
自己部署的Flume:需要先将打好的包放入到
flume/lib文件夹下面cp flume-interceptor-1.0-SNAPSHOT-jar-with-dependencies.jar flume/lib -
CDH版本Flume:需要先将打好的包放入到
flume/lib文件夹下面具体的目录
/opt/cloudera/parcels/CDH-6.3.2-1.cdh6.3.2.p0.1605554/lib/flume-ng/lib/cp flume-interceptor-1.0-SNAPSHOT-jar-with-dependencies.jar /opt/cloudera/parcels/CDH-6.3.2-1.cdh6.3.2.p0.1605554/lib/flume-ng/lib
项目经验之Flume内存优化
-
问题描述:如果启动消费Flume抛出如下异常
ERROR hdfs.HDFSEventSink: process failed java.lang.OutOfMemoryError: GC overhead limit exceeded -
解决方案步骤
在服务器的flume/conf/flume-env.sh文件中增加如下配置
export JAVA_OPTS="-Xms100m -Xmx2000m -Dcom.sun.management.jmxremote"
-
Flume内存参数设置及优化
JVM heap一般设置为4G或更高
-Xmx与-Xms最好设置一致,减少内存抖动带来的性能影响,如果设置不一致容易导致频繁fullgc。
-Xms表示JVM Heap(堆内存)最小尺寸,初始分配;-Xmx 表示JVM Heap(堆内存)最大允许的尺寸,按需分配。如果不设置一致,容易在初始化时,由于内存不够,频繁触发fullgc。
参考内容:
https://www.cnblogs.com/qingyunzong/p/8994494.html
https://flume.apache.org/