
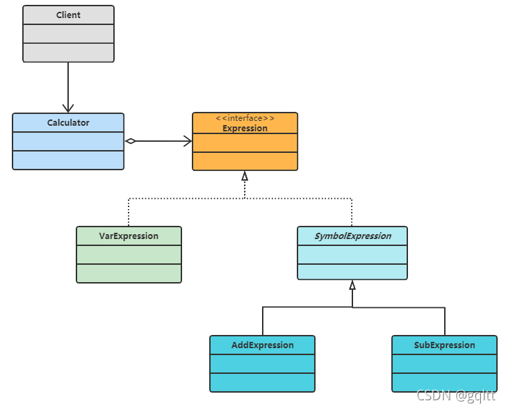
Expression.java
public interface Expression {// 解析公式和数值,其中var 中的key 值是公式中的参数,value 值是具体的数字.public int interpreter(final Map<String, Integer> var);
}
VarExpression.java
public class VarExpression implements Expression {private String key;public VarExpression(final String key) {this.key = key;}/*** 从map中取值.*/@Overridepublic int interpreter(Map<String, Integer> var) {return var.get(this.key);}}
SymbolExpression.java
public abstract class SymbolExpression implements Expression {protected Expression left;protected Expression right;public SymbolExpression(final Expression left, final Expression right) {this.left = left;this.right = right;}@Overridepublic abstract int interpreter(Map<String, Integer> var);}
AddExpression.java
public class AddExpression extends SymbolExpression {/*** @param newLeft* @param newRight*/public AddExpression(Expression left, Expression right) {super(left, right);}/*** {@inheritDoc}*/@Overridepublic int interpreter(Map<String, Integer> var) {return left.interpreter(var) + right.interpreter(var);}}
SubExpression.java
public class SubExpression extends SymbolExpression {/*** @param newLeft* @param newRight*/public SubExpression(Expression left, Expression right) {super(left, right);}/*** {@inheritDoc}*/@Overridepublic int interpreter(Map<String, Integer> var) {return left.interpreter(var) - right.interpreter(var);}}
Calculator.java
public class Calculator {// 定义表达式.private Expression expression;public Calculator(final String expr) {// 定义一个栈,安排运算的先后顺序.final Stack<Expression> stack = new Stack<>();char[] charArray = expr.toCharArray();// 运算.Expression left = null;Expression right = null;for (int i=0; i<charArray.length; i++) {switch(charArray[i]) {case '+':left = stack.pop();right = new VarExpression(String.valueOf(charArray[++i]));stack.push(new AddExpression(left, right));break;case '-':left = stack.pop();right = new VarExpression(String.valueOf(charArray[++i]));stack.push(new SubExpression(left, right));break;default:stack.push(new VarExpression(String.valueOf(charArray[i])));}}// 把运算结果抛出来.this.expression = stack.pop();}/*** 开始运算.* @param var* @return*/public int run(Map<String, Integer> var) {return this.expression.interpreter(var);}
}
Client.java
public class Client {/*** @param args*/public static void main(String[] args) {String expr = readExpressionString();Map<String, Integer> var = getValue(expr);Calculator cal = new Calculator(expr);System.out.println("运算结果为:" + expr + "=" + cal.run(var));}/*** 获得表达式.* @return*/public static String readExpressionString() {System.out.println("请输入表达式:");return readLine();}private static String readLine() {try {final BufferedReader reader = new BufferedReader(new InputStreamReader(System.in));return reader.readLine();} catch (IOException e) {throw new RuntimeException(e.getMessage(), e);}}public static Map<String, Integer> getValue(final String expr) {Map<String, Integer> map = new HashMap<>();for(char c : expr.toCharArray()) {if (c != '+' && c != '-') {if (!map.containsKey(String.valueOf(c))) {String in = readLine();map.put(String.valueOf(c), Integer.valueOf(in));}}}return map;}
}